Protection des Innovations Prof Ioana Dimo 1 Protection






























































































































































- Slides: 158
Protection des Innovations Prof. Ioana Dimo 1
Protection des innovations : SOMMAIRE • Patrimoine technologique d’une entreprise • Invention et Conditions de brevetabilité • BREVET et DROITS D’AUTEUR (Logiciel) • Titulaire et Droits de Inventeurs Salariés • Structure, Dépôt et Délivrance • Gestion du portefeuille, stratégies protection • Exploitation et Défense (Contrefaçon) Prof. Ioana Dimo • Gestion informations et Intelligence Ec. 2
LE PATRIMOINE INTELLECTUEL DE L'ENTREPRISE CORPORELS : (l'outil d'exploitation) INCORPORELS : connaissances scientifiques et techniques précieuses mais fragiles. les lois sur la PROPRIETE INTELECTUELLE commerciale, littéraire et artistique : protègent les produits de tous ceux qui se consacrent à la recherche, à la création, à la production et à la vente. Prof. Ioana Dimo 3
Protection Les inventions : moyen d'un brevet Les oeuvres littéraires /artistiques : « droit d'auteur » ou « copyright » . Les logiciels en font partie. Les atteintes --> contrefaçon réprimées ( sanctions spécifiques civiles ou pénales). Prof. Ioana Dimo 4
Les Brevets • L ’invention est l ’action de concevoir un produit ou un procédé nouveau • Le brevet est l ’action visant à protéger l ’invention dans le but de réserver à son titulaire un monopole temporaire d ’exploitation sur le territoire d ’un état Prof. Ioana Dimo 5
Droits intellectuels • Droits intellectuels : tiennent à la fois : – des droits patrimoniaux (car droit d ’exploitation de nature pécuniaire) – des droits extra-patrimoniaux (droit moral qui garantit le respect) – en nombre limité car créés par la loi. – Ils comprennent : • les droits sur les œuvres de l ’esprit • les droits sur les clientèles Prof. Ioana Dimo 6
Droits intellectuels • Droits sur les œuvres de l ’esprit : – propriété littéraire et artistique : livres, musiques, films, … – propriété industrielle : brevets d ’inventions, marques, … • Droits sur les clientèles : – fonds de commerce – clientèles des professions libérales –. . . Prof. Ioana Dimo 7
Propriété industrielle • Droit privatif: – vise à récompenser un auteur par un droit matériel constituant un avantage pour un exploitant / industriel – lui permet de tirer profit de sa création • Sources : – sources nationales • législation (France, Europe) • jurisprudence (pays de « common law » ) – sources « unionistes » La jurisprudence : • permet d ’aborder des points omis par le législateur • sert d ’interprète aux sources unionistes Prof. Ioana Dimo 8
Pour les créations utilitaires et pour les droits auteurs : Systèmes juridiques différents création utilitaire peut servir l'intérêt général --> à un moment donné à la disposition de la collectivité distinction : « inventions » et « découvertes » . création artistique : jouissance exclusive pour l'auteur sans préjudice pour ses concitoyens. Prof. Ioana Dimo 9
Créations non - utilitaires LE DROIT D'AUTEUR (Les logiciels ? ? !) LES SIGNES DISTINCTIFS Marques et Appellations LES DESSINS ET MODÈLES + Brevet ; + Marque; +Droit d’auteur Prof. Ioana Dimo 10
Créations non utilitaires • Innovations en matière de logiciel : – elles sont protégées par le droit d ’auteur + certains brevets – elles ne requièrent pas (contrairement aux inventions) d ’application industrielle) • Signes distinctifs, marques : droits réservés à un titulaire pour l ’usage exclusif d ’un nom, d ’une appellation d ’origine, d ’un graphisme ; signes de ralliement pour acquérir notoriété ou clientèle Prof. Ioana Dimo 11
LE DROIT D'AUTEUR Øtout auteur d'une œuvre de l'esprit un droit de propriété incorporelle, exclusif et opposable à tous. Ønaît du seul fait de la création de l'œuvre, sans qu'aucune formalité de dépôt ou d'enregistrement soit nécessaire sauf copyrigt, ou l’obligation de «dépôt légal» pour publications, périodiques , imprimées ou reproduites mises en vente, en distribution ou en location. Prof. Ioana Dimo 12
LE DROIT D'AUTEUR(suite) aux Etats-Unis, le dépôt de l'oeuvre est obligatoire pour obtenir le « copyright » . les catalogues, notices d'information, brochures publicitaires, fiches techniques sur les produits, comptes-rendus annuels, textes de conférences, cours de formation, journal d'entreprise, etc. peuvent bénéficier d'une protection par le droit d'auteur. Prof. Ioana Dimo 13
LES ATTRIBUTS DU DROIT D'AUTEUR d'ordre intellectuel, moral, patrimonial. respect de son nom et de son œuvre » perpétuel, transmissible à ses héritiers. droit de représentation et de reproduction: cessibles gratuit ou onéreux. contrefaçon sauf représentations privées et gratuites ou reproductions réservées (clairement le nom de l'auteur et la source) Prof. Ioana Dimo 14
Marques 1. Définition : « Signe distinctif d’un produit ou d’un service» 2. Conditions : - disponible - licite - distinctive 3. Modalités : - dépôt - durée de 10 ans, renouvelable indéfiniment - perte à l’expiration des droits 4. Distinction : - nom commercial - appellation d’origine Prof. Ioana Dimo 15
Droit des marques • Dépôt d ’une marque : – INPI ou Greffe du Tribunal de Commerce du lieu de domicile – 10 ans renouvelables en France, 20 ans au niveau International • Dossier : – – – demande sur formulaire INPI représentation du signe la liste des classes retenue la priorité revendiquée, couleurs, formes caractéristiques. . . Prof. Ioana Dimo 16
MARQUES ET APPELLATIONS (suite) La marque prolonge le brevet-->produit est désigné par sa marque, qui le distingue. la marque ne garantit les qualités mais le public associe la marque aux qualités du produit. L'appellation d'origine : le nom d'un lieu --> signe distinctif et qualité (Dentelle du Puy). L'appellation de provenance-->indication du lieu région (Poulet de Bresse, Tomme de Savoie). Les appellations contrôlées vins et eaux-de-vie. Prof. Ioana Dimo 17
Dessins et modèles. 1. Définition : « Aspect nouveau d’un produit ayant une fonction utilitaire » 2. Conditions : - nouveauté - licite - dépôt suffisamment représentatif 3. Modalités : - dépôt - durée de 5 ans, 2 renouvellements - perte à l’expiration des droits Prof. Ioana Dimo 18
LE CUMUL des droits de protection : BREVET + LOGICIEL (voir par la suite) DESSIN ET MODÈLE + BREVET si les éléments constitutifs de la nouveauté du dessin ou modèle sont inséparables de ceux de l'invention, ledit objet ne peut être protégé que par brevet ou certificat d'utilité. DESSIN ET MODÈLE + DROIT D'AUTEUR l’unité de l’art DESSIN ET MODÈLE + MARQUE marque - forme : bouteille verre « Coca-Cola » Prof. Ioana Dimo 19
PROTECTION DES INNOVATIONS TECHNOLOGIQUES par le secret : conserver l'invention secrète. difficulté à organiser la préservation du secret peu aisément sanctionnable en cas de violation du secret. par brevet : une révélation publique / en contrepartie on confère à l'inventeur, dans certaines conditions, un monopole d'exploitation pendant une certaine durée. Prof. Ioana Dimo 20
Stratégies de protection Délimiter dans l’ensemble des connaissances d’une entreprise protection par la loi : Droit privatif protection par le secret Dialogue et Coopération Nécessité de formation Prof. Ioana Dimo 21
Stratégies de protection Protection par le secret : Avantages : - gratuit - illimité ? ? Inconvénients : - précaire - non opposable - pas de publication - pas de progrès Prof. Ioana Dimo 22
Propriété industrielle Législation : – lois de 1844 et 1968 modifiées en 78 et 90 sur les brevets – lois de 1857 et 1991 sur les marques – lois de 1957 et 1985 sur le droit d ’auteur, logiciels – lois de 1957, 1909 et 1952 sur les dessins et modèles – lois de 1987 sur les topographies de semi-conducteurs les lois françaises ont eu très tôt l ’ambition d ’être applicables à toutes sortes de créations nouvelles Prof. Ioana Dimo 23
Propriété industrielle Le droit « unioniste » – convention d ’union dès 1883 entre plusieurs états : régime international de la propriété industrielle – convention ouverte, révisable, à durée indéfinie, à laquelle un état peut adhérer – travaux de révision de la Convention de Paris. Très lents : • les découvertes actuelles obligent à intégrer dans le domaine brevetable des produits perçus différemment selon les pays • relations entre les pays industrialisés (pays d ’économie libérale, ex-pays socialistes) et les pays en voie de Prof. Ioana Dimo 24 développement
Propriété industrielle Objet de l ’union : – brevets d ’invention, modèles d ’utilité, dessins, marques, indicateur de provenance ou appellation d ’origine contrôlée – répression de la concurrence déloyale – environ 100 pays – contient l ’actuelle CEE, la Norvège, la Suisse, le Liechtenstein – US : adhérents depuis 1884 Prof. Ioana Dimo 25
Protection par brevet Un « brevet d’invention » est un titre temporaire, délivré par un Etat, qui confère à un inventeur, sur son territoire, des droits exclusifs vis-à-vis d’une invention nouvelle, impliquant une activité inventive et susceptible d’une application industrielle, et ceci en échange de la divulgation de cette invention. Prof. Ioana Dimo 26
Droit d’interdire l’exploitation : » Fabrication » Utilisation » Vente » Importation » Détention Exception : utilisation privée ou expérimentale Prof. Ioana Dimo 27
Le brevet d'invention est un titre juridique délivré par une autorité publique, dans certaines conditions, à l'auteur d'une invention et conférant à celui-ci, pendant un temps déterminé, un droit exclusif d'exploitation de l'invention sur un territoire déterminé. caractère temporaire mais droit de propriété. Prof. Ioana Dimo 28
Le brevet = Droit de propriété particulier Limité dans le temps : après 20 ans, dans le domaine public. Révocable par décision de justice. Périssable, en cas de non-paiement des taxes annuelles et en cas de défaut d'exploitation de l'invention. Limité dans son exercice (le droit antérieur d'un tiers). Prof. Ioana Dimo 29
• QU’EST-CE QUE N’EST PAS UN BREVET ? § Un monopole sur le savoir scientifique § Un obstacle à la recherche § Un droit d’appropriation Prof. Ioana Dimo 30
• QUE PROTÈGE UN BREVET ? § Produit § Procédé § Application Prof. Ioana Dimo 31
• • QUEL EST LE CONTENU D’UN BREVET ? § Description / dessins : rôle documentaire du brevet § Revendication(s) : rôle monopolistique du Prof. Ioana Dimo 32 brevet
• QU’EST-CE QUI EST BREVETABLE ? § Inventions § Critères de brevetabilité ü Nouveauté : principe de nouveauté absolue par rapport à l’état de la technique « L’état de la technique est constitué par tout ce qui a été rendu accessible au public avant la date de dépôt par une description écrite ou orale, un usage ou tout autre moyen » . ü Activité inventive : non évidence pour la personne du métier ü Application industrielle Prof. Ioana Dimo 33
« Sont brevetables, les inventions nouvelles, impliquant une activité inventive et susceptibles d'applications industrielles » , et ne sont pas reconnues comme inventions : Les découvertes, théories scientifiques et méthodes mathématiques. Les créations esthétiques. Les plans principes et méthodes dans l'exercice d'activités intellectuelles, en matière de jeu ou dans le domaine des activités économiques ainsi que les programmes d'ordinateurs. Les présentations d'informations. Prof. Ioana Dimo 34
La nouveauté « Une invention est considérée comme nouvelle si elle n’est pas comprise dans l’état de la technique. » Etat de la technique = Tout ce qui a été rendu accessible au public avant la date de dépôt de la demande de brevet, et ce par TOUT moyen (écrit, oral, usage…. ) • L ’ « Antériorité » : – Tout document, ou une exploitation démontrant que l ’invention était déjà connue dés le dépôt du brevet. – Doit être « accessible au public » (lu ou pas). Ex : thèse en Tchécoslovaquie… opposition à un brevet • La divulgation prématurée : – risque fréquent et ignoré (ex : présentation publique) – contrainte sévère qui constitue un handicap (souvent nécessité d ’expérimentation ou d ’évaluation). Ex : appareil de contrôle de voie ferrée. . . Prof. Ioana Dimo 35
Un premier critère : la nouveauté – se définit négativement : absence de précédent – l ’Administration chargée de l ’examen ou le tiers contestant le brevet doit citer les précédents – Trois sources de précédents : • existence d ’une antériorité • divulgation prématurée • demande de brevet déjà déposée par un tiers Prof. Ioana Dimo 36
Principales formes de divulgation : – – – revues professionnelles ou internes, publications négociation menées sans précaution, remises de documents sans trace expos, cocktails, congrès échanges d ’idées entre catégorie professionnelle saisies en contrefaçon licites • Précautions : – personnes : obligation de discrétion ou clause non concurrence au contrat de travail – documents (ex : RAO) : « le présent document contient des informations qui sont la propriété de …… L ’acceptation…. . » (->preuves) – tiers : accord de confidentialité pour toute remise de renseignements verbaux et/ou écrits (accords de NDA) Prof. Ioana Dimo 37
Le brevet concurrent : – il n ’est pas rare que 2 inventeurs explorant parallèlement et indépendamment une même voie déposent la même demande à qq temps d intervalle – le brevet appartient à celui qui arrive le premier : le dépôt « cadet » est sans valeur – Ex : 2 dossiers déposés à la même date et à la même heure en France et aux US : le français retenu compte tenu du décalage horaire Prof. Ioana Dimo 38
Un second critère : le caractère industriel – le concept de résultat industriel : tout ce qui est nouveau et « sert à quelque chose » • Ex : on a pu breveter le Diabolo, le Rubi. Kub et les réclames dessinées dans le ciel (1921) – Caractère concret du résultat : • seuls sont brevetables moyens concrets et précis qui permettent d ’aboutir au résultat • si le résultat est indispensable à la validité, l ’invention et le monopole ne peuvent porter que sur ces moyens pratiques • Ex : brevet sur le paratonnerre mais pas sur l ’électricité atmosphérique (Franklin) Prof. Ioana Dimo 39
Les exclusions traditionnelles du domaine brevetable : – les créations artistiques. Ex : la mode (purement ornemental), . . . – le logiciel (fait partie des droits d ’auteur) – la présentation d ’information – les méthodes commerciales, comptables, les règles de jeu, les supports publicitaires – les méthodes de traitement thérapeutique ou techniques chirurgicales Prof. Ioana Dimo 40
Une troisième condition : l ’activité inventive : – On considère comme « inventive » toute innovation « qui ne découle pas de manière évidente des précédents connus » – évolution du concept : au départ seulement 2 conditions en droit français : nouveauté et caractère industriel (-> + début d ’application industrielle) – notion d ’ « hauteur inventive » en droits anglo-saxon et Allemand Prof. Ioana Dimo 41
L ’activité inventive : – le moyen nouveau • procédé nouveau de fabrication d ’un produit déjà connu : le brevet couvre le procédé mais pas le produit – l ’application nouvelle de moyens connus • utiliser pour la première fois un moyen technique connu pour en dériver un résultat jusqu ’alors obtenu autrement – la combinaison nouvelle de moyens connus • sont rassemblés des organes connus en eux-mêmes mais qui n ’avaient pas été jusque là pour produire un nouveau résultat Prof. Ioana Dimo 42
Deux véritables catégories d'inventions brevetables : I - Les produits, II - Les procédés, terme général qui recouvre les substances et les dispositifs ou appareillages. qui regroupe les moyens et processus opératoires et leurs applications, conduisant à un produit ou à un résultat industriel. Prof. Ioana Dimo 43
BREVETABILITÉ Prof. Ioana Dimo 44
Les trois conditions pour déterminer la « brevetabilité » d ’une invention • 1 - Nouveauté – par rapport à un seul document • 2 - Preuve d ’activité inventive – par rapport à l ’ensemble de connaissances (documents) connues • 3 - Application industrielle Prof. Ioana Dimo 45
La condition objective : LA NOUVEAUTÉ « nouvelle » , si elle n’a pas été décrite à l'identique dans un document accessible au public avant la date de dépôt de la demande de brevet. par rapport à 1 seul document antérieur «antériorité de toutes pièces » un document destructeur, à lui seul, de la nouveauté relative ou absolue (la plupart des pays). Prof. Ioana Dimo 46
L'APPLICATION INDUSTRIELLE « l’objet de l’invention peut être fabriqué ou utilisé dans tous genres d'industries, y compris l'agriculture » . certains pays utilisent des critères d’utilité qui renforcent l’activité inventive. l'inventeur n ’est pas obligé d ’apporter la preuve expérimentale. Prof. Ioana Dimo 47
La condition subjective : L'ACTIVITÉ INVENTIVE « niveau inventif » suffisant L ’invention ne doit pas être « évidente » par rapport à « l'état de la technique » à la date de dépôt de la demande de brevet. L'état de la technique-->l'ensemble des documents accessibles au public à «la date» , dans le domaine technique du brevet (une pluralité de documents). Prof. Ioana Dimo 48
Pour analyser l’activité inventive. on détermine l’état de la technique antérieure ainsi que les compétences de l’homme du métier (homme virtuel). on analyse le problème posé (et non résolu par les techniques antérieures) et la solution apporté par le brevet. Prof. Ioana Dimo 49
L’analyse d'une invention : les opérations 1. définir le problème posé : but à atteindre, la difficulté à surmonter 2. décrire la solution donnée = les moyens pour résoudre le problème : les moyens constitutifs de l'invention. a) dans la forme b) dans l’ application c) dans la fonction : l'action de produire un premier effet technique. Prof. Ioana Dimo 50
Brevetabilité (suite) Les 3 conditions de brevetabilité sont distinctes et cumulatives sont nécessaires, et suffisantes. 1. l’état de la technique tout ce qui a été rendu accessible au public avant la date de dépôt de la demande de brevet par une description écrite ou orale, un usage, ou tout autre moyen. » -->antériorités 2. si l'invention revendiquée est ou non comprise dans l'état de la technique. Dans le langage du droit des brevets, les éléments composant l'état de la technique sont appelés antériorités. Prof. Ioana Dimo 51
Nouveauté Pour l’analyse de la nouveauté : « Est également considéré comme compris dans l'état de la technique le contenu de demandes de brevet français et de demandes de brevet européen ou internationales désignant la France, telles quelles ont été déposées, qui ont une date de dépôt antérieure à la date de dépôt de la demande de brevet et qui n'ont été publiées qu'à cette date ou à une date postérieure. » Prof. Ioana Dimo 52
Activité inventive «une invention est pourvue d’une activité inventive si pour un homme du métier, elle ne découle pas d'une manière évidente de l’état de la technique» . (l'évidence : c’est le point décisif ) une double barrière se situer en dehors de ce qui est connu, se situer au delà de ce qui est évident. relatif à L’homme du métier Prof. Ioana Dimo 53
L’ETAT DE LA TECHNIQUE Pour l'appréciation de la nouveauté, l'invention est comprise dans l'état de la technique, lorsqu'elle se retrouve tout entière dans une seule antériorité (même si il s’agit d’un brevet Européen ou Français non publié). Pour l'appréciation de l'activité inventive, l'état de la technique doit être pris dans son ensemble. Prof. Ioana Dimo 54
Catégories nouvelles d ’invention : solutions nouvelles de protection Les créations informatiques créations destinées au fonctionnement et à l'utilisation des ordinateurs et les créations obtenues. Les topographies des semi-conducteurs : « puces » = « chips » ) Les espèces animales ou végétales (par biotechnologies, et «génie génétique» et les méthodes de thérapie génique. Prof. Ioana Dimo 55
LES FORMES D'INVENTION 1. moyens ou procédés nouveaux. 2. produits nouveaux. 3. applications nouvelles de moyens connus. 4. combinaisons de moyens. Prof. Ioana Dimo « pionnier » perfectionnement » « sélection » 56
LES TYPES D'INVENTIONS : INVENTION DE PRODUIT = objet matériel définit par • sa composition (les éléments qui entrent), • structure (agencement des éléments), • forme (bille, came, dé. . . ), dans la • fonction qu’il exerce. « produit » ou « substance » produits chimiques, pharmaceutiques ou autres, « dispositif » ou « d'appareillage » mécaniques, électriques ou électroniques. Prof. Ioana Dimo 57
Un produit peut être breveté si c’est un produit transformé, industriel et manufacturé ( et non pas un produit naturel). dans la mesure où il remplit une fonction (c'est l’application industrielle) il peut être une seconde fois breveté, si il y a une nouvelle application et non - évidente. il peut y avoir dépendance Prof. Ioana Dimo 58
Brevetabilité des PROCÉDÉS, des MOYENS, des RÉSULTATS « moyen » = un « agent d'obtention » . une recette, un processus opératoire un outil ou une machine qui engendre un produit et un moyen peuvent se recouvrir procédé = une succession de stades ou étapes dans un ordre déterminé et dans des conditions particulières de durée, de température, de pression, Le produit obtenu par un procédé protégé est protégé Prof. Ioana Dimo 59
APPLICATION ET EMPLOI DE MOYENS CONNUS et LA COMBINAISON DE MOYENS application nouvelle, dans une fonction nouvelle (distinction entre l'emploi nouveau en exerçant la même fonction non-brevetable) combinaison de moyen connus quand l ’effet est très supérieur, très différent, ou d'une toute autre nature que la somme des effets de chaque moyen pris séparément. Prof. Ioana Dimo 60
Activité inventive L'invention n'implique pas une activité inventive, lorsque l'homme du métier peut la réaliser : en utilisant l'enseignement de l'état antérieur de la technique (qui livre les moyens caractéristiques qui constituent l’invention) en effectuant cette utilisation par mise en oeuvre de ses capacités professionnelles ordinaires. Prof. Ioana Dimo 61
Activité inventive (suite) On analyse : 1. le problème posé par l'invention 2. la solution apportée pour le résoudre. si l'invention a des éléments nouveaux--> analyser les éléments de cette nouveauté (restante) par rapport à l’antériorité proche. apprécier si l’invention ( revendication) dans la nouveauté qu'elle possède est pourvue d’activité inventive. Prof. Ioana Dimo 62
Exemple : DOCUMENT 1 Une carte bancaire à puce ( à l’utilisation , donc à la connaissance du public • OBJET : Une carte bancaire à puce • FORME : rectangulaire de dimension…. avec une direction d’entrée • FONCTION : reconnaissance d’un code qui donne l’accès direct au compte • APPLICATION : crédit compte bancaire • Problèmes résolus (par rapport au chéquiers) : rapidité, sécurité Prof. Ioana Dimo 63
Exemple : DOCUMENT 2 ( Brevet RU : à la connaissance du public) • OBJET Une carte d’identité à puce • FORME rectangulaire qui doit se poser perpendiculairement à la fente de reconnaissance (avec détails techniques) • FONCTION : reconnaissance de l’empreinte et corrélation avec le nom. • Application : clé d’entrée pour un bureau à usages secrets. • Problèmes résolus : sécurité Prof. Ioana Dimo 64
Exemple : DOCUMENT 3 ( carte de téléphone : à la connaissance du public) • OBJET Une carte de téléphone à puce • FORME rectangulaire avec une direction d’entrée (avec détails techniques) • FONCTION : débiter des unités téléphoniques d’une quantité initiale. • Application : carte de téléphone • Problèmes résolus : sécurité pour les cabine, problèmes de monnaies… Prof. Ioana Dimo 65
Exemple : BREVETABILITE ? porte-monnaie électronique • OBJET porte-monnaie électronique à puce • FORME rectangulaire , plusieurs directions d’entrée (avec détails techniques) qui permettent le chargement et la consommation. • FONCTION : débiter de petites sommes d’argent à partir d’une quantité initiale mise à l’intérieur directement à une billetterie classique. (sas de dépenses). • Application : Moyen de payement • Problèmes résolus : sécurité pour les achats en ligne (INTERNET) et moyen plus contrôlé des dépenses. Prof. Ioana Dimo 66
Exemple : CONTREFACON ? Cagnotte électronique pour les enfants • OBJET Cagnotte électronique à puce • FORME sphérique , avec fentes qui permettent le chargement par une carte de crédit. • FONCTION : créditer de petites sommes d’argent à partir d’une carte de crédit. • Débiter toute la somme (casser la tirelire) dans une banque. • Application : tirelire électronique • Problèmes résolus : économies, formation des enfants à la gestion des dépenses. Prof. Ioana Dimo 67
Comment obtenir un brevet ? • Procédure nationale Ministère des Affaires Economiques Office de la Propriété Industrielle (OPRI) • Procédure Européenne Office Européen des Brevets (OEB) • Procédure mondiale Bureau International de l’Organisation Mondiale de la Propriété Intellectuelle (OMPI) Bureau Benelux des Marques (BBM) Bureau Benelux des Dessins et Modèles (BBDM) Prof. Ioana Dimo 68
Procédure à suivre …. • Dépôt d’une demande • Respect des formes et des conditions : - Forme de la demande - Paiement des taxes - Procédure de délivrance -…… Prof. Ioana Dimo 69
Forme de la demande Une demande en bonne et due forme doit contenir : • • • Une requête (formulaire) Une description de l’invention Une ou plusieurs revendications Des dessins Un abrégé Remarque : Attention à la forme de la rédaction de la demande !!!! Prof. Ioana Dimo 70
Procédure de délivrance Dépôt Examen formel Rapport de recherche Publication demande Examen sur le fond Délivrance ou rejet Prof. Ioana Dimo 71
Procédure typique Rapport de recherche 1 er dépôt (EP, US. . ) 2ème dépôt Publication PCT P P + 12 2000/ 5000 Euros P + 18 Entrée en phase nationale/régionale P + 30 Rapport d’examen préliminaire Prof. Ioana Dimo Examen sur le fond …. . ? ? ? t (mois) 5 ou 6 ans 72
L ’obtention du brevet Quand faut-il déposer (INPI)? • Choix difficile car : – en général évolution permanente de l ’idée. . . – l’attente augmente les chances que le concurrent dépose avant. . . • réforme de 1990 dans le droit français : notion de priorité interne (GB, US) – dépôt d ’une première demande (première approche) – délai max. d ’un an pour une demande + complète – encore un an pour affermir la protection par dépôt d ’un brevet européen Prof. Ioana Dimo 73
L ’obtention du brevet • Dépôt : il faut une « description suffisante pour permettre à un homme de métier de réaliser l ’invention » • Eléments constitutifs du dépôt : – – – titre de l ’invention secteur technique résultat visé moyens mis en œuvre dessins illustrant la description revendication définissant l ’étendue • Taxe de dépôt et taxe d ’examen (INPI, centre régional de l ’INPI, préfectures) Prof. Ioana Dimo 74
LE DÉPÔT DU BREVET STRUCTURE DU BREVET : description et dessins + revendications +abrégé LA RÉDACTION DU BREVET ( codifiée) Une demande --> « requête en délivrance » + a) Une description de l'invention + dessins b) Une ou plusieurs revendications. c) Un abrégé du contenu technique de l'invention. d) L'identification du demandeur et de l'inventeur. Prof. Ioana Dimo 75
La description du brevet le titre de l'invention ; le domaine technique l'état de la technique antérieure-->l'intelligence invention (antériorités). exposé invention caractérisé dans revendications (problème/ solution), les avantages de l'invention. brève description dessins, s'il en existe exposé d’un mode de réalisation la manière -->application industrielle Prof. Ioana Dimo 76
La description du brevet (suite) doit être « suffisante » (nullité) et « supporter » les revendications deux fonctions bien distinctes : la divulgation de l'invention la défense du brevet. il faut démontrer que l'invention est la solution d'un problème et qu’elle n'était pas évidente Prof. Ioana Dimo 77
Les Revendications le brevet : contient 2 parties bien distinctes 1. la description - fonction de « divulgation de l'invention » et de « support des revendications » 2. les revendications qui délimitent sa portée. La finalité des revendications --> un tracé de la frontière qui sépare le domaine technique protégé par le brevet du domaine public et du domaine protégé par d'autres brevets. Prof. Ioana Dimo 78
L’interprétation d’une revendication contenu/limites= «droit de faire et d'interdire » . définit portée du brevet= trace frontière entre domaine technique du titulaire, le domaine public et les autres brevets en cours de validité. Prof. Ioana Dimo 79
Equivalence un moyen est équivalent - s'il remplit la même fonction et conduit au même résultat industriel. Prof. Ioana Dimo 80
L ’obtention du brevet La procédure d ’examen – Premier examen administratif : • vérifie la régularité formelle des pièces • rapide filtrage par le Ministère de la Défense (-> mise au secret moyennant indemnisation) – Recherche d ’antériorité : • de + en + allégée au fil des réformes • rapport de recherche au bout de 9 à 10 mois signalant les antériorités relevées affectées d ’une note : X = antériorité grave ; Y = antériorité combinée ; A = antériorité documentaire Prof. Ioana Dimo • le déposant peut contester les antériorités 81
n PROCEDURES D’OBTENTION DES BREVETS • DES PROCÉDURES NATIONALES AU BREVET COMMUNAUTAIRE § Procédures nationales ü ü x dépôts x recherches d’antériorités x examens x brevets nationaux délivrés Prof. Ioana Dimo 82
n PROCEDURES D’OBTENTION DES BREVETS • § Procédure internationale (PCT) ü 1 dépôt international ü 1 recherche d’antériorités ü 1 examen préliminaire ü x examens nationaux ouverture des phases nationales ü x brevets nationaux délivrés Prof. Ioana Dimo 83
§ Procédure européenne (CBE) ü 1 dépôt ü 1 recherche d’antériorités ü 1 examen Délivrance ü 1 faisceau de x brevets nationaux délivrés Prof. Ioana Dimo 84
LE BREVET EUROPÉEN 1973 : conférence diplomatique à MUNICH 21 états et 4 organismes internationales--> CBE « Convention sur le Brevet Européen » a commencé à fonctionner en 1978. 1994 : 17 pays : DE, AT, BE, DK, ES, FR, GR, IT, LI, LU, MC, NL, PT, GB, SE, CH +candidats(partenaires)+ invités « associés » . système de dépôt et d'examen centralisés qui aboutit à la délivrance d'autant de brevets nationaux que l'on a désigné d'Etats. Prof. Ioana Dimo 85
Protection internationale Le brevet européen • Conférence de Munich d ’octobre 1973 : Convention pour la délivrance d ’un titre unique. 17 états : CEE actuelle + Suisse + Liechtenstein • géré par l ’Office Européen des Brevets (OEB) (siège à Munich) http: //www. epo. co. at/epo • dépôt et recherche d ’antériorité : – dépôt effectué à l ’OEB ou auprès des Offices nationaux – la demande désigne les états pour lesquels la protection est revendiquée – l ’OEB établit un rapport dans les 4 à 10 mois Prof. Ioana Dimo 86 – le demandeur doit s ’acquiter dans les 6 mois d ’une taxe d examen
Le brevet européen • L ’examen de brevetabilité – délai de 9 mois pour permettre à un tiers de faire opposition – dans ce cas, Division d ’Opposition qui réexamine le dossier • Principe général : – brevet unitaire tout au long de sa procédure – se disperse ensuite en phases nationales Prof. Ioana Dimo 87
LE BREVET EUROPÉEN phases successives de la procédure : 1. Dépôt demande à l’OEB ou Offices Nationaux. 2. Etablissement RR EU par la DG de l'OEB. 3. Publication demande après 18 mois dépôt. 4. Le RR notifié demandeur--> un délai impératif de 6 mois pour requérir l'examen. 6. Examen -> 80 % délivrance --> 9 mois - tout tiers opposition - révocation, partielle ou totale brevet --> appel ( recours ) à l'OEB. Prof. Ioana Dimo 88
Le brevet européen • Les phases nationales. – délai de 3 mois après publication J. O. Européen pour déposer des traductions en langues nationales – chaque pays peut interpréter le brevet européen à sa façon et avec ses propres règles – un tribunal national peut annuler le brevet européen – le déposant doit verser une taxe pays par pays – la durée du brevet est déterminée dans chaque pays par la loi nationale Prof. Ioana Dimo 89
Le brevet européen • Bilan du brevet européen : – instrument de protection très performant – rapport de recherche est actuellement considéré comme le plus complet et le plus crédible (OEB choisi en général par les US comme organisme de recherche) – coûteux ; une protection pour 8 pays = environ 160 000 F Prof. Ioana Dimo 90
LE BREVET EUROPÉEN(suite) Les conditions de brevetabilité : standard 1998 : 600 000 demandes ; 260 000 délivrés Les EURO-PCT = 12 % des demandes EU. FR 1998 : 45 500 EU + 30 500 Euro-PCT (FR), et 20 000 demandes FR. 78 à 80 % EU aboutissent car l'extension par EU que si le RR /PR est bon! déposer FR, puis, dans l'année de priorité, si le RR de l'INPI bon, déposer une EU(FR+). Prof. Ioana Dimo 91
DÉLIVRANCE DANS LES PRINCIPAUX PAYS demande-->une phase d'instruction (diversité de systèmes nationaux/multinationaux)-->éviter d'accorder un « droit abusif » , et exclusif afin d'éviter tout risque de litige ultérieur. manuel de « Directives » codifie travail de façon à uniformiser et d'éviter des décisions arbitraires : « Directives pour l'examen des demandes EU» et pour US « Manuel of Patents Examining Procedure » . Prof. Ioana Dimo 92
• LA CONVENTION SUR LE BREVET EUROPÉEN (CBE) § Inventions brevetables (Article 52 CBE) et exclusions (Article 53 CBE) § Critères de brevetabilité ü Nouveauté (Article 54 CBE) ü Activité inventive (Article 56 CBE) ü Application industrielle (Article 57 CBE) Prof. Ioana Dimo 93
Exceptions à la brevetabilité : • Inventions « contraires à l’ordre public ou aux bonnes mœurs » • Variétés végétales • Races animales • Procédés de clonage des êtres humains • Procédés de modification de l’identité génétique germinale de l’être humain • Utilisation d’embryons humains à des fins industrielles ou commerciales • Procédés de modification de l’identité génétique d’animaux de nature à provoquer des souffrances sans utilité médicale substantielle Prof. Ioana Dimo 94
• APERÇU DU DROIT AMÉRICAIN § États-Unis ü Système du premier inventeur • sanctions en cas de fausse déclaration d’inventeur • la procédure d’interférence ü Critères de brevetabilité • nouveauté • non évidence • utilité ü Modifications suite à l’accord sur les ADPIC • durée du brevet • éléments pris en compte en matière Prof. Ioana Dimo 98 d’interférence
• APERÇU DU DROIT JAPONAIS § Japon ü Système du premier déposant ü Critères de brevetabilité • nouveauté • activité inventive • application industrielle Prof. Ioana Dimo 99
n LA CONTREFAÇON ET SES SANCTIONS • ACTES CONTREFAISANTS (ARTICLES L. 613 -4 DU CODE DE LA PROPRIÉTÉ INTELLECTUELLE) § Fabrication, offre en vente, mise dans le commerce, utilisation, importation, détention du produit breveté § Utilisation du procédé breveté § Offre en vente, mise dans le commerce, utilisation, importation, détention du produit obtenu directement par le procédé breveté § Livraison ou offre de livraison des moyens de mise Prof. Ioana Dimo 100 en œuvre de l’invention
• ACTES NON CONTREFAISANTS (ARTICLE L. 6 -5 DU CODE DE LA PROPRIÉTÉ INTELLECTUELLE) § Actes accomplis dans un cadre privé ou à des fins non commerciales § Actes accomplis à titre expérimental § Préparation de médicaments faite extemporanément et par unité Prof. Ioana Dimo 101
• ACTES NON CONTREFAISANTS (ARTICLE L. 6 -5 DU CODE DE LA PROPRIÉTÉ INTELLECTUELLE) § Actes accomplis dans un cadre privé ou à des fins non commerciales § Actes accomplis à titre expérimental § Préparation de médicaments faite extemporanément et par unité • RESPONSABILITÉ DU CONTREFACTEUR § Civile : Article L. 615 -1 du Code de la Propriété Intellectuelle § Pénale : Article L. 615 -14 du Code de la Propriété Intellectuelle Prof. Ioana Dimo 102
• DÉROULEMENT DE L’ACTION § Établissement de la preuve § Qui peut agir ? § Sanctions § Tribunaux compétents TRIBUNAUX de Grande Instance COMPETENCE TERRITORIALE s’étendant aux départements compris dans le ressort des cours d’appel de : Marseille Bordeaux Strasbourg Lille Limoges Lyon Nancy Paris Aix : Aix-en-Provence, Bastia, Nîmes. Bordeaux : Agen, Bordeaux, Poitiers. Colmar : Colmar, Metz. Douai : Amiens, Douai. Limoges : Bourges, Limoges, Riom. Lyon : Chambéry, Lyon, Grenoble. Nancy : Besançon, Dijon, Nancy. Paris : Orléans, Paris, Reims, Rouen, Versailles, Basse-Terre, Fort-de-France, Saint-Denis-de-la-Réunion, Nouméa, Papeete, Mamoudzou, Saint-Pierre et Miquelon. Rennes : Angers, Caen, Rennes. Toulouse : Pau, Montpellier, Toulouse. Rennes Toulouse Prof. Ioana Dimo 103
La concession d'un brevet suppose que l’innovation catégorie des inventions brevetables que soit menée à son terme la procédure conduisant à l'obtention du brevet que le titulaire du brevet soit en mesure d'en supporter le coût. Prof. Ioana Dimo 104
5. Valorisation des brevets • Phase de négociation - Accord de confidentialité - Accord de transfert de matériel • Contrat de cession (cf vente) - Cessionnaire supporte les risques : garanties - Versement d’une somme forfaitaire, redevances, remboursement des frais de brevet déjà engagés - Améliorations : droit de 1 er refus au cessionnaire • Contrat de licence (cf location) - Portée variable : utilisation, production ou commercialisation (exclusive ou non exclusive) - Gestion et défense de l’IPR conjointement - Garanties ( due diligence, droit de sous licence…) - Rémunérations : down paiement, redevances, frais 105 de Prof. Ioana Dimo brevet…
Combien ça coûte ? ? ? • Ça dépend…. - type de protection (brevets, modèles. . ) - pays • Exemple : brevet européen 8500 Euros - Frais d’administration Brevet Prof. Ioana Dimo - Frais de traduction 106
L ’exploitation du brevet La fiscalité des brevets : – rémunération supplémentaire (inventeur chargé de recherche) : caractère de salaire imposable – cession ou concession de licence : régime des plusvalues à long terme (16%) – si l ’inventeur contrôle la société exploitante, redevances imposées au titre des bénéfices non commerciaux (mais abattement pour frais de 30%) – pour l ’entreprise : régime d ’imposition au taux réduit de 19% – redevances et prix de cession : soumis à la TVA Prof. Ioana Dimo 107
Délivrance du brevet La procédure d'obtention deux phases: 1. Le dépôt - organisme habilité « Office des Brevets » 2. L'instruction (même organisme) la délivrance ou le rejet + complications (dans les pays à examen de fond) opposition, annulation, interférence, réexamen. Prof. Ioana Dimo 108
L ’obtention du brevet La procédure d ’examen (suite) – Publication (T 0+18 mois) • des tiers peuvent contester le dépôt dans les 3 mois en citant des antériorités • le déposant peut se justifier – Délivrance du brevet (T 0+24 mois) • arrêté du Ministère de l ’Industrie après paiement d ’une taxe (taxe de délivrance et d ’impression) – Nouvelle publication du brevet accompagné de son rapport de recherche – Entretien du brevet et des annuités • taxe annuelle (annuité) pour maintenir le brevet en vigueur Prof. Ioana Dimo 109
L ’obtention du brevet Plusieurs autres titres parallèles : – certificat d ’utilité : mini brevet simplifié, de durée de vie limité à 6 ans – certificat d ’addition : rattaché à un brevet antérieur et qui le complète (supprimé en 1990) – certificat d ’enregistrement de topologie des semiconducteurs (protège les topologies) – certificat complémentaire de protection pour les médicaments : protège une nouvelle molécule (durée: 7 ans) Prof. Ioana Dimo 110
• L ’analyse des revendications -->Rapport de Recherche «préliminaire» --> nouveauté / activité inventive -->notifié demandeur • -->nllesrevendications (description) ou observations. • après 18 mois le «RRP» + demande sont publiés • tiers observations (brevetabilité) --> notifie observations au demandeur -->améliorations/obs Prof. Ioana Dimo • en fonction RRP et améliorations RR définitif. 111
La recherche documentaire différé et La procédure d’avis documentaire requête différer pendant dix-huit mois-->rapport de recherche différé Si >18 mois --> certificat d'utilité (six ans). requête à n'importe quel moment dans les 18 mois. mais avant d'exercer une action en contrefaçon. La procédure d’avis documentaire évolutions (terminologie, mise en œuvre) facultatif (demande du titulaire , requête autre) éléments pour apprécier la brevetabilité. Prof. Ioana Dimo 112
Dépôt des brevets à l’étranger effets d’un brevet que sur le territoire de l'état le « système multinational » européen dépôt et examen unique -->brevets nationaux (désignés). le dépôt unique international PCT-->examens multiples Prof. Ioana Dimo 113
Un peut d’histoire et LA CONVENTION D'UNION DE PARIS Le Statut de Jacques Ier d'Angleterre de 1623. lois distinctes et indépendantes: 1790 la loi américaine , 1791 la loi française droit supranational = droit unioniste suite à des événements : l’Exposition Universelle de Vienne 1873 et par la volonté de la France Convention de Paris de 1883 (1883 : 11 pays ; 2002 : 120 pays) l'époque de l'unification(en EU) Prof. Ioana Dimo 114
La Convention de Paris et Droit de Priorité espace fictivement unifié = système juridique commun l’assimilation de l’unioniste au national le délais d’immunité ou le droit de priorité pour demander la protection pour un droit correspondant dans les autres pays de l’Union, délais : 12 mois même si la demande prioritaire n’aboutit pas. Prof. Ioana Dimo 115
Les brevets d ’invention La protection internationale – le brevet est un titre national : un brevet par pays – réglementation internationale : convention internationale de Paris de 1883. • assimilation : assimilation de l ’étranger au national : mêmes droits • droit de priorité : délai d ’un an pour déposer des brevets correspondant dans d ’autres pays bénéficiant de la date fictive du premier dépôt • indépendance des brevets nationaux : cloison étanche entre brevets nationaux (déchéance, annulation, expiration) Prof. Ioana Dimo 116
Droit de Priorité Le droit de priorité--> protection pour le même objet (revendications ou description) Les brevets (réflexe) - indépendants OEB/FR demande précédente non publiée = antériorité bv FR 261168 (PR AT 271167), l'abrégé 160373 s’opposenouveauté à bv FR 29 04 69 (PR BE 020468) AT 271167 BE 020468 FR(AT) FR(BE) Abrégé FR(AT) Prof. Ioana Dimo 117
Les divulgations non opposables cas exceptionnels et dans les 6 mois précédantes : 1 - divulgation par suite d'un abus évident (spoilation) 2 - divulgation résulte d'une présentation à certaines expositions (liste officielle) 3 - divulgation produite dans certaines expérimentations avant le dépôt de la demande de brevet. Prof. Ioana Dimo 118
DEPOT A L’ETRANGER Voie nationale = la plus directe -->obligation de solliciter l'accord de la Défense nationale avant de divulguer une invention. Voie multinationale : 5 systèmes multinationaux de délivrance de brevets à partir d'un dépôt unique --> autant de brevets nationaux que l'on aura désigné d'Etats. Prof. Ioana Dimo 119
L'OBTENTION DE BREVETS : systèmes multinationaux de dépôt 1. Le PCT, Patent Cooperation Treaty traité de Washington 19 06 70 : 69 Etats, géré par l'OMPI (Genève), et entré en vigueur le Ier juin 1978. 2. Le Brevet Européen- Convention Munich 05 10 73 17 pays européens, vigueur le 01 06 78 administré par l'OEB à Munich EUROPCT 3. Les brevets africains OAPI et ARIPO 4. Le brevet EURO-ASIEN, à partir de 1995 ? 5. Le brevet COMMUNAUTAIRE incertain. Prof. Ioana Dimo 120
Protection internationale • Dépôt international : le Patent Cooperation Treaty (PCT) – signé à Washington en 1970 – accord concerne près de 90 pays – dépôt effectué par l ’Office du pays déposant (Office récepteur) en indiquant les pays concernés – recherche internationale faite par un des offices habilités – publication de la demande – phases nationales 20 mois après le dépôt initial Prof. Ioana Dimo 121
LE BREVET P-C-T système dépôt international OMPI --> demande unique ( langue demandeur) dans un office récepteur compétent --> obtenir un brevet national dans chacun des Etats désignés. l'Office récepteur - examen forme et transmet la demande à l'administration - recherche internationale (US, RU, OEB, SE, AT et JP)--> « rapport recherche internationale » , transmis au déposant et au Bureau International--> fin à la « phase internationale » -->déposant décide poursuite (chances de réussite). Prof. Ioana Dimo 122
Le Traité PCT (suite) phase (facultative) « chapitre 2 » --> examen préalable brevetabilité (offices) --> formuler opinion préliminaire et sans engagement sur la nouveauté, l’activité inventive et l’application industrielle -->le déposant estime ses chances et poursuit ou non la procédure. aucune disposition pour la phase nationale --> les offices (l'OEB) libres - leur législation avantage : langue ; désavantage : coûteux Prof. Ioana Dimo 123
Systèmes d'instruction et délivrance brevets 1*La délivrance automatique sur simple examen de forme (PVD) 2*L'examen préalable : forme + fond au dépôt--> publié et délivré si examen succès (US ; RU) 3*L'examen différé : forme lors du dépôt, publication de la demande 18 mois, puis déclenchement de l'examen à l'initiative du demandeur (6 mois à 7 ans ) (DE , NL, JP, BR, KO) Prof. Ioana Dimo 124
LA DÉLIVRANCE AUTOMATIQUE France(avant 1969) ; PVD Amérique Centrale/ Sud, Afrique, Proche/Moyen Extrème-Orient. examen de conformité : (exclusions et l’ «UI» ) aucune recherche de fond sur la brevetabilité --> aucune idée sur la valeur (FR « S. G. D. G. » ) délai accord<1 année--> publication différée à 12 mois pour effectuer des dépôts sous priorité. L'accord : fascicule + BOPI le brevet 1 seule publication Prof. Ioana Dimo 125
L'EXAMEN IMMÉDIAT US (accords 62 % des dépôts ), RU la demande est dans brefs délais soumise - examen forme + fond, ne fait l'objet de publication - au secret jusqu'à l'accord final. examinateur spécialiste recherche documents antérieurs accessibles. : demandes publiées, brevets délivrés, publications scientifiques, ouvrages, textes de conférences -->3 situations possibles : Prof. Ioana Dimo 126
L'EXAMEN IMMÉDIAT(suite ) 1. Pas d’antériorité opposable : rien trouvé ; peu pertinents «l'arrière-plan technologique » , remarques dans une « lettre officielle » + d'un délai de réponse ; l'absence réponse--> le rejet. déposant répond/corrige --> 2ème lettre officielle « notification de délivrance » (notice of allowance)+ invitation taxes délivrance/publication Le brevet publié et accordé en 14 à 20 mois, ou nombreuses années cas litigieux. Prof. Ioana Dimo 127
L'EXAMEN IMMÉDIAT (suite ) 2. Une antériorité « totale » : -->1ère lettre officielle rejet pour défaut de nouveauté-->possibilité d'argumenter mais --> l'abandon. 3. Des antériorités « partielles » : fréquent ; manque d'activité inventive ( «obvious» ). lettre officielle--> documents + commentaires souvent surmontable--> «retouches, chirurgies» rejet-->recours ; « relancer par « continuation » l'absence publication : avantages, inconvénients Prof. Ioana Dimo 128
L'EXAMEN DIFFÉRÉ est simple mais sa mise en oeuvre lourde 1. demande déposée-->examen forme (respect règles administratives)-->sinon rejet 2. après 18 mois la demande publié --> supposer aboutir, après examen à un brevet. 3. titulaire décide (délai ) requête examen + taxe. Sinon retirée ; stade recherche documentaire --> « RR » --> demandeur et après publié. RR base de travail à l'examinateur--> décision. 4. Ensuite, conditions de l'examen immédiat Prof. Ioana Dimo 129
L'EXAMEN DIFFÉRÉ JP < 50 % demandes- requête examen ; 20 % accordés , > 80 % « déchets » ; 65000/an accordés DE: 60% examinées, < 40 % aboutissent. OEB, délai 6 mois (publication du RR) requête examen de la demande --> trop court L'avantage publication --> les tiers informés L'inconvénient - si rejetée--> domaine public possible retrait demande avant publication. Prof. Ioana Dimo 130
LES ALEAS DE LA DÉLIVRANCE FR : l'intervention tiers (3 mois publication) DE, OEB (JP) : 9 mois Opposition = réexamen opposition -->confirmation validité, révocation, restriction portée --> nouvelle publication. US : interférence si 2 demandes (demandeurs différents) recouvrent--> « conception date » et « réduction to practice » et a « fait diligence » US : 1981 «reexamination» vie brevet (17 ans) La « reissue » à l'initiative du titulaire La « continuation » description identique ou modifiée (continuation in part). Prof. Ioana Dimo 131
LE TITULAIRE DU BREVET PREMIER DÉPOSANT : FR + si soustraite « action en revendication » TGI PREMIER INVENTEUR : US L’INVENTEUR SALARIE --> inventions 1. «de mission» (contractuelle, explicite)--> employeur II- autres --> salarié sauf celles « sous option » « dans le cours de l'exécution de ses fonctions » « dans le domaine des activités de l’entreprise » « par la connaissance de techniques de l’entreprise» --> l'employeur a la propriété, la jouissance, de tout ou partie, le salarié peut obtenir un juste prix Prof. Ioana Dimo 132
Les brevets d ’invention L ’obtention du brevet d ’invention – Le « déposant inventeur » : en principe seul celui-ci a droit au brevet – le déposant est présumé inventeur du fait de sa qualité de premier déposant – différents cas : • le particulier : moins de 25% • l ’entreprise (personne morale) n ’invente pas => statut d ’ « inventeur salarié » Prof. Ioana Dimo 133
L ’obtention du brevet Trois catégories d ’inventions de salariés (juillet 78) – invention de mission : réalisée par le technicien ayant reçu une mission inventive : Ôle brevet appartient automatiquement à l ’entreprise, mais rémunération supplémentaire – invention faite par un salarié non chargé de recherche mais intéressant l ’activité de l ’entreprise Ôl ’invention appartient au salarié mais l ’entreprise peut se faire attribuer la propriété ou la jouissance moyennant lle versement d ’un « juste prix » – invention libre réalisée en dehors de l ’entreprise : Prof. Ioana Dimo 134 Ôle brevet appartient sans partage au salarié
Les brevets d ’invention Exploitation du brevet d ’invention • Les contrats d ’exploitation de brevets : – la négociation du brevet : peut se faire n ’importe où : annonce, salons, démarchage, etc. – la cession de brevet : • prix souvent délicat : approximé par le marché et la durée de validité • solution de redevances proportionnelles • formalités légères : écrit déposé au registre national des brevets – la licence : laisse à l ’inventeur la propriété, seule la jouissance étant concédée à un fabricant exploitant Prof. Ioana Dimo 135
L ’exploitation du brevet Le brevet et la réglementation anti-monopole – règle importante : le brevet doit être concilié avec les règles de la concurrence (économie de marché) – condamnations possibles pour abus de monopole (très surveillé aux US et en Europe) Prof. Ioana Dimo 136
Les brevets d ’invention La défense du brevet : l ’action en contrefaçon – le brevet n ’empêche pas la contrefaçon! – L action en contrefaçon : l’examen technique de comparaison brevet et contrefaçon • le domaine breveté est rarement défini avec précision • le contrefacteur introduit le plus souvent des modifications • Règles de base: – la contrefaçon s ’apprécie par les ressemblances et non par les différences – perfectionner, c ’est contrefaire – l ’emploi d ’équivalents dans la réalisation ne permet pas d ’échapper à la sanction Prof. Ioana Dimo 137
La défense du brevet Les faits matériels de contrefaçon : les règles de base – Règle : c ’est la fabrication d ’un produit ou l ’emploi d ’un procédé breveté qui est considéré comme contrefaçon – Pour la vente : un produit étranger contrôlé par un brevet français ne peut être vendu en France (il est alors considéré comme contrefaçon) – l ’offre de produit même sans intention de vente est une infraction Prof. Ioana Dimo 138
La défense du brevet • faits matériels de contrefaçon : les exonérations : – particulier agissant à des fins personnelles – revendeur n ’agissant pas en connaissance de cause – fabrication dans le cadre d ’activités de recherches ou d ’expérimentations (justification : ne pas freiner l ’avancée du progrès) Prof. Ioana Dimo 139
La défense du brevet La procédure en contrefaçon • la détection de contrefaçon : – suppose une surveillance systématique du marché – si brevet récent, il faut lire les brevets publiés – au besoin recours à une enquête privée • l ’avertissement préalable : cherche à régler le litige par des voies amiables • la saisie en contrefaçon : – requête adressée au président du tribunal, – ordonnance rendue sans débat contradictoire (conserve l ’effet de surprise) Prof. Ioana Dimo 140
LA CONTREFAÇON « Toute atteinte portée aux droits du propriétaire du brevet. . » --> existe des droits + atteinte «engage la responsabilité civile de son auteur. » faits de contrefaçon pendant validité du titre. porter atteinte à l'invention revendiquée. brevet opposable dès sa publication décision délivrance à priori la validité du brevet n'est pas contestée mais dès qu’elle est contestée, le devoir du Juge si le brevet est valable Prof. Ioana Dimo 141
LA CONTREFAÇON(suite) 1. l'invention revendiquée -reproduite : l'objet contrefait (reproduit les éléments constitutifs essentiels) l'objet incriminé s’analyse moyens qui le forment et la fonction qu'il exerce ; «contrefaire » = reproduire ou imiter la contrefaçon - ressemblances et non par les différences. 2. un acte d'exploitation de l'invention reproduite ait été commis : l'acte de contrefaçon. Prof. Ioana Dimo 142
La défense du brevet La procédure en contrefaçon (suite) • le procès – en général un des 10 tribunaux désignés – le tribunal correctionnel reste compétent (délit pénal) • la suspension provisoire d ’exploitation : elle peut être demandée dés le début de l ’instance judiciaire • le jugement et les sanctions : – – – remarque : sanctions pénales rarement mises en œuvre réparation financière destinée à rétablir l ’équilibre économique interdiction d ’exploiter la publication du jugement Prof. Ioana Dimo 143 frais toujours en grande partie à la charge du breveté (50 à 150 k. F!)
Contrefaçon par équivalence et par perfectionnement Deux moyens sont équivalents si même de forme différente, ils exercent la même fonction. condition que le brevet couvre la même fonction que l'objet contrefaisant. le cas le plus fréquent. L'auteur du perfectionnement a la propriété de l'invention (dépendance sinon contrefaçon) Prof. Ioana Dimo 144
ACTES DE CONTREFAÇON 1 - portant atteinte - brevet de produit «fabrication, (même si procédé différent) l'offre, la mise dans le commerce (épuisement), l'utilisation, l’importation» . 2 - portant atteinte - brevet de procédé l'utilisation du procédé breveté ou du produit obtenu directement 3 - les actes de fourniture de moyens. Exonérations : cadre privé - non commerciales, expérimental, possession antérieure ne sont pas contrefacteurs : copropriétaire, un licencié ou l'acheteur d'un objet breveté, mis sur le marché par le breveté - en droit de le revendre ou d'en faire usage. Prof. Ioana Dimo 145
L'ACTION EN CONTREFAÇON = le recours ouvert au breveté, pour obtenir la sanction de l'atteinte portée à ses droits. Si le défendeur (contrefacteur) conteste la validité du brevet, il peut le faire par la voie d'une demande reconventionnelle en nullité. Si après une procédure juridiques longue et compliquée conclusion qu’il y a contrefaçon --> l'indemnité de contrefaçon par : - la détermination de la masse contrefaisante, - l'appréciation du préjudice subi. Prof. Ioana Dimo 146
Prof. Ioana Dimo 147
PROTECTION DES LOGICIELS Le C. P. I : le logiciel n’est pas brevetable L. 112 - 1 « protègent les droit des auteurs sur toutes les oeuvres de l’esprit, quel que soient le genre, la forme d’expression, le mérite ou la destination » le paragraphe 13° concerne la protection des logiciels y compris le matériel de conception préparatoire. Prof. Ioana Dimo 148
DROIT DES AUTEURS (LOGICIELS) • La loi définit le logiciel – comme un ensemble programmes, – procédés, et – des règles – accompagnés éventuellement d’un document relatif au fonctionnement d’un ensemble de traitement de données. Prof. Ioana Dimo 149
Enregistrement des logiciels l'enregistrement logiciels à « date certaine » à l’Agence pour la Protection des Programmes : 119, rue de Flandre, PARIS, tel 01 40 35 03 03 Prof. Ioana Dimo 150
possibilité protéger les biens informationnels convertis en produits informatiques : – les expertises, – les méthodes mathématiques et intellectuelles, – plans d’expérience, – règles de fonctionnement, – les systèmes d’organisation et de gestion Prof. Ioana Dimo 151
Protection des BIENS INFORMATIONNELS La traduction d'un savoir-faire, technique ou nontechnique, dans un langage informatique = alternative à la protection par le secret. Pour exprimer les concepts on utilise des langages informatiques évolués : Bases de données relationnelle, Systèmes experts cognitifs, Systèmes d’aide à la décision, Intelligence artificielle. . . le progiciel bénéficie protection de 70 ans. . . Prof. Ioana Dimo 152
Prof. Ioana Dimo 153
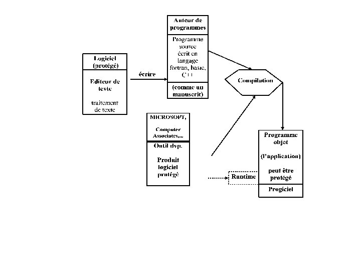
Dépendance des logiciels entre eux • On donne souvent aux résultats le nom de « progiciel » • on peut réutiliser le progiciel comme une entité en paramétrant les éléments qui sont variable d ’une utilisation à l ’autre – peut être partiellement dépendant d ’un outil de développement (produit logiciel protégé) qui peut ou non prétendre par contrat un intéressement « Runtime » Prof. Ioana Dimo 154
Exemple : des logiciels spécifiques, adaptés à des problèmes particuliers • la gestion financière et administrative de la propriété industrielle • Le « Runtime » est parfois payant par le vendeur du programme d’application à l’auteur de l’outil. • Il existe toujours dans l’application des parties provenant de l’outil, mais elles ne sont pas toujours traitées en Prof. Ioana Dimo 155 « runtime » payant.
Protection des logiciels • Contrairement au livre ce n’est pas le texte source (en clair) qui est reproduit et vendu(licence) mais le résultat qui est binaire et donc illisible ; – le progiciel bénéficie d'une protection de 70 ans selon les articles L. 112 -2 et L. 123 -5 du CPI (Mais les outils , les « Runtime » ou les progiciels ne résistent jamais 70 ans. . . ) Prof. Ioana Dimo 156
Exemples • simples logiciels « d'aide à la décision » • systèmes experts capables d'analyser une situation, d'intégrer des paramètres et d'effectuer des simulations. • des logiciels disponibles, dans lesquels on introduit les données spécifiques – La protection portera sur la «base de données » introduites dans le logiciel-cadre, qui est luimême protégé. (constitution des tables à l’aide d’EXCEL et ses macros pour la gestion Prof. Ioana Dimo commerciale d’une entreprise). 157
Protection des BIENS INFORMATIONNELS Un exemple : un système-expert « d'entraînement à la négociation » « L'art de négocier» , pour micro-ordinateur compatible IBM- PC, dans lequel on introduit comme paramètres, les directives et les marges de manoeuvre que la direction générale donne aux négociateurs. Prof. Ioana Dimo 158
Législations pour la protection des logiciels a posé problèmes étant donné le caractère « non - industriel » donc non brevetable et l’impossibilité de le trouver « non - utilitaire » (comme les oeuvres littéraires). la méconnaissance par les hommes de loi. Prof. Ioana Dimo 159
Législations pour la protection des logiciels • on a adapté des lois existantes et l’on a complétées par des directives. • protection correcte mais limitée - difficultés de mise en évidence des contrefaçons. • droit de la propriété s'il est original et est la création intellectuelle propre à son auteur. Prof. Ioana Dimo 160
SUITE VOIR LE S D LOGI IAPO CIEL S P S R Prof. Ioana Dimo OTEC TION DE S 161