Pierwsza pomoc w stanach zagroenia ycia mgr Jolanta






























































































- Slides: 94
Pierwsza pomoc w stanach zagrożenia życia mgr Jolanta Wachowska Specjalista ratownictwa medycznego
PODSTAWY PRAWNE UDZIELANIA POMOCY
Ustawa o Państwowym Ratownictwie Medycznym, Rozdział 1 Art. 4 Kto zauważy osobę lub osoby znajdujące się w stanie nagłego zagrożenia zdrowotnego lub jest świadkiem zdarzenia powodującego taki stan, w miarę posiadanych możliwości i umiejętności ma obowiązek niezwłocznego podjęcia działań zmierzających do skutecznego powiadomienia o tym zdarzeniu podmiotów ustawowo powołanych do niesienia pomocy osobom w stanie nagłego zagrożenia zdrowotnego.
Kodeks Karny Art. 162 § 1. Kto człowiekowi znajdującemu się w położeniu grożącym bezpośrednim niebezpieczeństwem utraty życia albo ciężkiego uszczerbku na zdrowiu nie udziela pomocy, mogąc jej udzielić bez narażenia siebie lub innej osoby na niebezpieczeństwo utraty życia albo ciężkiego uszczerbku na zdrowiu, podlega karze pozbawienia wolności do lat 3. § 2. Nie popełnia przestępstwa, kto nie udziela pomocy, do której jest konieczne poddanie się zabiegowi lekarskiemu albo w warunkach, w których możliwa jest niezwłoczna pomoc ze
ICE In case of emergency ( w nagłym wypadku) Pomysł kart ICE powstał z inicjatywy włoskich ratowników, którzy zauważyli lukę informacyjną w kontakcie z rodziną i bliskimi poszkodowanych.
Numery alarmowe 999 Pogotowie Ratunkowe 998 Straż Pożarna 997 Policja 112 – Centrum Powiadamiania Ratunkowego (CPR)
Pamiętaj! By móc wezwać pomoc nie musisz mieć: 1. Zasięgu 2. Środków na koncie (telefon na kartę) 3. Karty SIM Potrzebujesz naładowanej baterii telefonu!!!
Wzywanie pomocy Miejsce zdarzenia ( adres, punkty orientacyjne) Co się stało? Kto potrzebuje pomocy? ( imię, nazwisko, wiek, płeć) Ilu jest poszkodowanych? W jakim są stanie? Czy udzielono pierwszej pomocy? Dane wzywającego + nr tel. Czekaj na potwierdzenie przyjęcia wezwania!!!! Pamiętaj: nie odkładaj pierwszy słuchawki!
Schemat wzywania pomocy GDZIE? CO? KOMU? CZEKAJ NA POTWIERDZENIE PRZYJĘCIA WEZWANIA!
Bezpieczeństwo �Otoczenie �Rękawiczki �Otwarte oko Pamiętaj: dobry ratownik, to żywy ratownik!!!!
Omdlenie – pierwsza pomoc
OMDLENIE krótkotrwała utrata przytomności spowodowana nagłym rozszerzeniem naczyń. W wyniku tego zmniejsza się napływ krwi do mózgu i tym samym dochodzi do jego niedokrwienia.
SYMPTOMY OMDLENIA mroczki przed oczyma zawroty głowy szum w uszach blada, spocona skóra drętwienia kończyn nudności złe samopoczucie przyspieszony oddech szybsze tętno
OBJAWY OMDLENIA Utrata przytomności Blada, spocona skóra Słabo wyczuwalne tętno Spowolniony oddech Spadek BP ( ciśnienia tętniczego krwi)
PRZYCZYNY OMDLENIA Stres Strach Ból Nadmierny wysiłek fizyczny Długie przebywanie w pozycji stojącej Przebywanie w dusznych pomieszczeniach Długotrwały kaszel
POSTĘPOWANIE RATUNKOWE zapewnienie dostępu świeżego powietrza (otwarcie okien, drzwi, a przy ich braku wyniesienie poszkodowanego na świeże powietrze), rozluźnienie odzieży uciskającej klatkę piersiową i brzuch
POSTĘPOWANIE RATUNKOWE sprawdzenie przytomności poprzez: nawiązanie kontaktu słownego – zapytanie , np. „Czy Pani mnie słyszy? ”, głośne klaśnięcie nad twarzą poszkodowanego, uniesienie kończyny górnej, a następnie jej opuszczenie u osoby nieprzytomnej dochodzi do zmniejszenia napięcia mięśniowego ręka powinna bezwładnie opaść, ucisk mięśnia czworobocznego – powoduje to ból, poszkodowany może zareagować grymasem twarzy
POSTĘPOWANIE RATUNKOWE sprawdzenie zawartości jamy ustnej, w przypadku wystąpienia ciał obcych(pokarm, wymiociny, krew, itp. ), należy opróżnić jamę ustną. Jeśli w jamie ustnej poszkodowanego znajduje się proteza zębowa niestabilna wyjąć, udrożnienie dróg oddechowych poprzez odgięcie głowy ku tyłowi i wysunięcie żuchwy
Rękoczyn czoło bródka
POSTĘPOWANIE RATUNKOWE sprawdzenie oddechu (pochylenie się nad ustami i nosem poszkodowanego przy równoczesnym obserwowaniu ruchów klatki piersiowej, jeżeli poszkodowany oddycha, usłyszymy oddech oraz poczujemy prąd wydychanego powietrza na policzku),
POSTĘPOWANIE RATUNKOWE uniesienie kończyn dolnych na wysokość 30 40 cm, kontrola podstawowych parametrów życiowych do momentu odzyskania przytomności, jeśli poszkodowany odzyska przytomność, należy dopilnować stopniowe przechodzenie poszkodowanego z pozycji leżącej do stojącej
POSTĘPOWANIE RATUNKOWE jeśli poszkodowany po kilku minutach nie odzyskuje przytomności – ułożyć w pozycji bezpiecznej, wezwanie pomocy – 999 lub 112.
Utrata przytomności – schemat postępowania �Sprawdź bezpieczeństwo �Sprawdź przytomność �Zawołaj pomoc �Udrożnij drogi oddechowe �Sprawdź oddech �Wezwij ZRM �Ułóż w pozycji bezpiecznej
Pozycja bezpieczna
Nagłe Zatrzymanie Krążenia
NZK Nagłe zatrzymanie krążenia Początek śmierci klinicznej, proces krótkotrwały, odwracalny. Ustanie oddechu, krążenia i świadomości. Trwa 4 6 minut – „złote minuty” Czas dojazdu ZRM – 8 i 15 minut
NZK przyczyny …Dorosły umiera na serce, a dziecko się dusi… NZK u dorosłych – najczęstsza przyczyna kardiologiczna ( w 80% zawał mięśnia sercowego). NZK u dzieci – przyczyna oddechowa – aspiracja ciała obcego do dróg oddechowych, stany zapalne, obturacje, urazy dróg oddechowych.
NZK objawy Bladość i/lub sinica powłok skórnych Brak oddechu Brak tętna ( na tt. szyjnych, tt. udowych) Brak przytomności Wiotkość mięśni Szerokie, sztywne, niereagujące na światło źrenice
NZK – postępowanie ratunkowe RKO (resuscytacja krążeniowo – oddechowa) działania ratunkowe w NZK mające na celu przywrócenie krążenia i oddechu Reanimacja – czynności ratunkowe mające na celu przywrócenie krążenia, oddechu i świadomości
RKO (dorosły) 30/2 ( uciski klatki piersiowej/sztuczne oddechy) Częstotliwość ucisków klatki piersiowej: 100 120/minutę Głębokość ucisku klatki piersiowej: 5 6 cm Lub 1/3 górna wymiaru przednio tylnego
BLS dzieci
NZK – kiedy przerwać? 1. Przyjazd ZRM u i przejęcie przez nich RKO 2. Przywrócenie krążenia i oddechu 3. Utrata sił przez osobę ratującą lub zmiana przez inną osobę 4. Nagłe niebezpieczeństwo
Pytania?
Epilepsja ( padaczka)
Epilepsja ( padaczka) – choroba o złożonej, różnej etiologii, cechująca się pojawianiem napadów padaczkowych. Napad padaczkowy zaś jest wyrazem przejściowych zaburzeń czynności mózgu, polegających na nadmiernych i gwałtownych, samorzutnych wyładowaniach bioelektrycznych w komórkach nerwowych.
Epilepsja ( padaczka) objawy Upadek Utrata przytomności Wyprężanie kończyn i tułowia Przygryzienie języka Ślinotok Zsinienie spowodowanego bezdechem Zaburzenia funkcji zwieraczy (faza toniczna). Wszystko to trwa kilka sekund, po czym następuje rytmiczne zrywanie (drgawki) kończyn i tułowia, utrzymujące się do 5 min (faza kloniczna). W czasie napadu może również wystąpić tylko jedna z tych faz (napad toniczny lub kloniczny).
Epilepsja ( padaczka) Pierwsza pomoc Ułożenie na plecach Ochrona głowy przed urazami Rozluźnienie ubrań ( kołnierzyki, krawaty) Odsunięcie przedmiotów, o które może poszkodowany się uderzyć Spokój Pozycja bezpieczna 999 lub 112
Epilepsja ( padaczka) Nie wolno: Krępować ruchów, używać siły w celu powstrzymania ataku drgawek Wkładać do ust przedmiotów Rozwierać ust na siłę Podawać płynów, pokarmów Robić sztucznego oddychania ( bezdech – jeden z objawów towarzyszących) Budzić po ataku padaczki
Zakrztuszenie
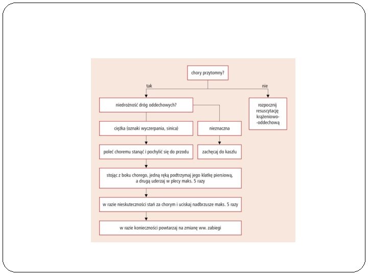
Zakrztuszenie Najczęstszą przyczyną zakrztuszenia się jest ciało obce lub kawałek pokarmu, który podczas połykania trafia przypadkowo do dróg oddechowych. Objawy: nagłe zaburzenia oddychania, kaszel, odruchy wymiotne, bezgłos, świszczący oddech, sinica. Czasem zdarza się samoistne odkrztuszenie, dlatego jeśli występuje spontaniczny kaszel, poszkodowany może mówić i nie sinieje, to interwencja nie jest potrzebna. Natomiast, gdy kaszel staje się nieefektywny, a poszkodowany sinieje, należy natychmiast podjąć odpowiednie działania.
Zakrztuszenie Na początku oceń, czy kaszel jest efektywny, czy nieefektywny: �efektywny (płacz lub słowna odpowiedź na pytania, głośny kaszel, poszkodowany może nabrać powietrza przed kaszlem, w pełni reaguje) zachęcaj do kaszlu i nieustannie obserwuj; �jeśli jest lub staje się nieefektywny (niemożność mówienia, cisza lub bezgłośny kaszel, niemożność oddychania, sinica, postępująca utrata przytomności) zawołaj po pomoc i wezwij pogotowie ratunkowe.
Zakrztuszenie u niemowląt
Instrukcja udzielania pierwszej pomocy przy zakrztuszeniu niemowlaka ułóż dziecko głową w dół, tak by móc bezpiecznie podtrzymać je na swoim kolanie
Instrukcja udzielania pierwszej pomocy przy zakrztuszeniu niemowlaka podeprzyj głowę niemowlęcia kciuk jednej dłoni połóż na kącie żuchwy po jednej stronie, a po drugiej jeden lub dwa palce tej samej ręki 2 nadgarstkiem jednej ręki wykonaj do pięciu mocnych uderzeń w plecy w okolicę międzyłopatkową pamiętaj! celem jest usunięcie niedrożności, a nie wykonanie wszystkich pięciu uderzeń
Instrukcja udzielania pierwszej pomocy przy zakrztuszeniu niemowlaka
Instrukcja udzielania pierwszej pomocy przy zakrztuszeniu niemowlaka odwróć dziecko na plecy głową w dół, połóż na przedramieniu i obejmij ręką jego potylicę sprawdź, czy przedmiot został usunięty;
Instrukcja udzielania pierwszej pomocy przy zakrztuszeniu niemowlaka jeśli ciało obce nie zostało ewakuowane , wykonaj pięć uciśnięć klatki piersiowej w dolnej połowie mostka, szerokość około jednego palca powyżej wyrostka mieczykowatego
Instrukcja udzielania pierwszej pomocy przy zakrztuszeniu niemowlaka na zmianę uciskaj klatkę piersiową i uderzaj dziecko między łopatkami do czasu, aż przedmiot wypadnie albo dziecko straci przytomność;
Instrukcja udzielania pierwszej pomocy przy zakrztuszeniu niemowlaka Jeśli udało się usunąć ciało obce: �jeśli dziecko zaczęło się ruszać lub kaszleć, sprawdź, czy oddycha prawidłowo �jeśli oddycha, ale wciąż jest nieprzytomne, ułóż je na boku i zaczekaj na przyjazd pogotowia
Instrukcja udzielania pierwszej pomocy przy zakrztuszeniu niemowlaka Jeśli nie udało się usunąć ciała obcego: �jeśli poszkodowany traci przytomność, ułóż go na płaskiej powierzchni na plecach, połóż rękę na jego czole i odchyl mu głowę do tyłu, aby udrożnić drogi oddechowe; �jeśli poszkodowany nie oddycha, wykonaj RKO
Zakrztuszenie u dzieci
jeśli dziecko jest przytomne, ale nie kaszle lub kaszel jest nieefektywny pochyl je do przodu i wykonaj pięć uderzeń w okolicę międzyłopatkową
Instrukcja udzielania pierwszej pomocy przy zakrztuszeniu starszego dziecka jeśli uderzenia są nieskuteczne, wykonaj 5 uciśnięć nadbrzusza (jedną rękę zwiń w pięść, obejmij ją drugą ręką i mocno uciskaj od góry do siebie w połowie odległości między pępkiem a końcem mostka). Wyżej opisane czynności wykonuj na zmianę; po każdej transzy sprawdź, czy ciało obce nie wypadło.
Instrukcja udzielania pierwszej pomocy przy zakrztuszeniu starszego dziecka
Instrukcja udzielania pierwszej pomocy przy zakrztuszeniu starszego dziecka Jeśli udało się usunąć ciało obce: �jeśli dziecko zaczęło się ruszać lub kaszleć, sprawdź, czy oddycha prawidłowo �jeśli oddycha, ale wciąż jest nieprzytomne, ułóż je na boku i zaczekaj na przyjazd pogotowia
Instrukcja udzielania pierwszej pomocy przy zakrztuszeniu starszego dziecka Jeśli udało się usunąć ciało obce: �jeśli dziecko zaczęło się ruszać lub kaszleć, sprawdź, czy oddycha prawidłowo �jeśli oddycha, ale wciąż jest nieprzytomne, ułóż je na boku i zaczekaj na przyjazd pogotowia
Schemat udzielania pomocy w zadławieniu
Zakrztuszenie u dorosłych
Zakrztuszenie u dorosłych �Jeśli poszkodowany oddycha, zachęcaj go do dalszego kaszlu nie podejmując dalszych działań �Jeśli występują objawy osłabienia lub poszkodowany przestał oddychać lub kasłać, przystąp do wykonywania uderzeń w okolicę międzyłopatkową:
Zakrztuszenie u dorosłych �stań z boku i za ratowanym �podeprzyj jego klatkę piersiową jedną ręką i pochyl go mocno do przodu, tak, aby po przemieszczeniu ciała obcego wydostało się ono na zewnątrz, a nie przesuwało się w głąb dróg oddechowych �wykonaj do pięciu gwałtownych uderzeń w okolicę międzyłopatkową nasadą drugiej ręki; �celem powinna być próba usunięcia ciała obcego przy każdym kolejnym uderzeniu, a nie wykonanie pełnej sekwencji pięciu uderzeń
Zakrztuszenie u dorosłych
Zakrztuszenie u dorosłych Jeśli te czynności nie przyniosły efektu – rozpocznij uciski nadbrzusza (rękoczyn Heimlicha). � stań za poszkodowanym i obejmij go dwoma rękami na wysokości nadbrzusza � upewnij się, że poszkodowany jest mocno pochylony do przodu, tak, aby po przemieszczeniu ciała obcego wydostało się ono na zewnątrz, a nie przesuwało się w głąb dróg oddechowych � zaciśnij dłoń w pięść i umieść ją pomiędzy pępkiem a wyrostkiem mieczykowatym (dolną krawędzią mostka). Obejmij pięść drugą dłonią. � wykonaj gwałtowny ruch pięścią do wewnątrz i ku górze; ciało obce powinno zostać prze mieszczone
Uciski nadbrzusza („rękoczyn Heimlicha”)
BLS u dorosłego
Zawał mięśnia sercowego Martwica komórek mięśnia sercowego spowodowana niedokrwieniem.
Objawy zawału mięśnia sercowego
Zawał mięśnia sercowego Ból zamostkowy trwający dłużej niż 20 minut Charakter bólu: gniotący rozrywający dławiący piekący ściskający
Zawał mięśnia sercowego promieniujący do: �lewej kończyny górnej, �okolicy międzyłopatkowej, �żuchwy
Zawał mięśnia sercowego blada, spocona skóra silny niepokój ( lęk przed śmiercią) duszność
Zawał mięśnia sercowego pierwsza pomoc
Zawał mięśnia sercowego –pierwsza pomoc Zapewnić dostęp świeżego powietrza Rozluźnić ubranie Pozycja siedząca 999 lub 112 Zapewnić spokój Podanie 1 tabl. polopiryny lub aspiryny ( o ile chory nie jest na nią uczulony)
Zawał mięśnia sercowego pierwsza pomoc Jeśli chory straci przytomność: przy zachowanym oddechu – pozycja bezpieczna Jeśli wystąpi NZK – rozpocząć RKO
Wstrząs anafilaktyczny
Wstrząs anafilaktyczny ostra, ogólnoustrojowa, zagrażająca życiu reakcja alergiczna
Wstrząs anafilaktyczny objawy �Skóra: �Wzmożona potliwość, �Zaczerwienienie, �Świąd, �Pokrzywka, �Obrzęk naczynioruchowy,
Wstrząs anafilaktyczny objawy �Układ oddechowy: �Obrzęk śluzówki i wyciek z nosa, �Stridor, �Przyspieszony oddech, �Duszność, �Kaszel, �Sapanie,
Wstrząs anafilaktyczny objawy �Układ krążenia: �Tachykardia, �Zaburzenia rytmu, �Spadek BP, �Układ pokarmowy: �Kolka, �Nudności, wymioty, �Biegunka,
Wstrząs anafilaktyczny objawy �Układ nerwowy: �Zmieniony stan psychiczny, �Zawroty głowy, �Napad padaczkowy, �Inne: �Zapalenie spojówek, �Metaliczny smak w ustach, �Chrypka.
Wstrząs – pierwsza pomoc �Przerwać narażenie, �Natychmiast wezwać pomoc, �Podać adrenalinę 0, 5 mg i. v. (1: 1000), �Położyć poszkodowanego, w przypadku silnej duszności – zastosować pozycje siedzącą �Zapewnić komfort termiczny, �Zapewnić komfort psychiczny.
Dziękuję za uwagę