Epidemiologia Analtica Estudos de risco Estudos casocontrole Epidemiologia














































- Slides: 46
Epidemiologia Analítica Estudos de risco: Estudos caso-controle
Epidemiologia Principais conceitos FREQUÊNCIA: Mensuração/quantificação da existência ou ocorrência de um evento (exposição ou agravo/doença) DISTRIBUIÇÃO: Quem adoece (pessoa) Onde adoece (espaço) Quando adoece (tempo) Padrão de ocorrência da doença / Epidemiologia descritiva DETERMINANTES: Teste de hipóteses causais Busca de explicações (“causas”) / Epidemiologia analítica
Epidemiologia analítica • Entender fatores (exposição) associados a eventos saúde-doença (desfechos) Causa Efeito Variáveis independentes Variável dependente
Exposição Desfecho Sem desfecho Sem exposição Desfecho Sem desfecho
Frequência do Desfecho EXPOSIÇÃO TEMPO Sem desfecho Frequência do Desfecho POPULAÇÃO NÃO EXPOSIÇÃO TEMPO Sem desfecho
DESFECHO EXPOSIÇÃO CASOS/CONTROLES SIM CASOS NÃO (Apresentam o desfecho) SIM NÃO TEMPO PESQUISA CONTROLES (Não apresentam o desfecho) POPULAÇÃO
Tipos de estudo epidemiológico Investigador Temporalidade População Tipo de estudo Observacional Transversal Individual Estudo transversal Agregado Estudo ecológico Individual Estudo de coorte Estudo caso-controle Agregado Série temporal (ecológico) Individual Ensaio clínico Agregado Ensaio comunitário Longitudinal Experimental (ou Intervenção) Longitudinal (adaptado de Almeida Filho, 2003)
Tipos de estudos epidemiológicos observacionais A) “Causa” (exposição) e “efeito” (desfecho) são mensurados em um único momento no tempo - Estudos transversais B) Parte-se da exposição (presente/ausente) e, em pelo menos um momento posterior no tempo, mensura-se a ocorrência do desfecho Estudos longitudinais de coorte C) Parte-se do desfecho (presente/ausente) e investiga-se a exposição (passado) Estudos longitudinais de caso-controle
Artigo • de Araújo TVB, Ximenes RAA, Miranda-Filho DB, Souza WV, Montarroyos UR, de Melo APL, et al. Association between microcephaly, Zika virus infection, and other risk factors in Brazil: final report of a case-control study. Lancet Infect Dis. 2018; 18(3): 328 -336.
IMRD
Estudo caso-controle: definição • Início a partir do desfecho: Casos (parte ou censo) diagnosticados do agravo em estudo; • Ao mesmo tempo seleciona outro grupo: controle – não afetado pelo agravo em estudo; • Compara-se os dois grupos em relação aos fatores de exposição para se obter informações sobre a relação causa efeito.
Desenho: estudo caso-controle FATORES EXPOSIÇÃO CASOS/CONTROLES ZKV CASOS microcefalia não-exposição TEMPO PESQUISA Sem ZKV não-exposição Estimativa do RISCO associado à infecção ZKV CONTROLES
• E se eu quisesse estudar os fatores que levaram à microcefalia em recém-nascidos? • Quem seriam os casos e controles? • E os fatores a serem estudados?
Definir claramente o desfecho (casos) § Conceitualmente: Definição precisa de quem será caso; • Estabelecer critérios diagnósticos precisos e • Definir espectro da doença a ser estudado. § Operacionalmente: Formas de captação (hospitalar, populacional) • Auto-referidos • Screening, bases de dados
Seleção dos casos • Foram considerados casos: • Forma de captação: • Incidentes ou prevalentes?
Tipos de Casos • Forma de captação: • Incidentes ou prevalentes? Incidentes § Mais demorado § Maior custo Prevalentes § Difícil determinar se a característica em estudo está relacionada ao prognóstico ou à sua causa § Influência da duração da doença (estão vivos e ainda doentes) - mistura de fatores etiológicos e prognósticos § Modificação de hábitos por causa da doença
Definição dos Controles/ Premissas os controles devem ser vistos como uma amostra da população (coorte) que produziu os casos uma vez que são selecionados para estimar a frequência da exposição nessa população (coorte) • Base populacional (simulando uma coorte) • Acurácia semelhante (mesma qualidade de informação que os casos) • Estar sob risco, ou seja, ter oportunidade de exposição
Seleção dos controles • Foram selecionados como controles:
Seleção dos controles • Foram selecionados como controles: • Para cada bebê com microcefalia,
Seguindo o desenho. . .
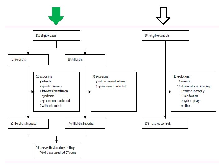
Seguindo o Desenho: exposição EXPOSIÇÃO CASOS/CONTROLES ZKV 91 CASOS microcefalia não-exposição TEMPO PESQUISA Sem ZKV não-exposição 173 CONTROLES
Exposição principal Infecção virus Zika (ZKV) (exposição) Microcefalia
Variáveis de exposição (Variáveis independentes)
Métodos: variáveis • Como mensurar (aferir) exposições e desfechos?
Mensuração (aferição) do desfecho
Aferição da exposição Infecção virus Zika (ZKV) (exposição) Microcefalia • Como na maioria das vezes, é retrospectiva, é necessário muito cuidado para aferição.
IMRD
Seguindo o Desenho: exposição EXPOSIÇÃO CASOS/CONTROLES ZKV 91 CASOS microcefalia não-exposição TEMPO PESQUISA Sem ZKV não-exposição 173 CONTROLES
Como calculo a força da associação entre ZKV e microcefalia?
Medida De Associação em estudos Caso Controle CHANCE DE EXPOSIÇÃO EM DOENTES RAZÃO DE CHANCES = CHANCE DE EXPOSIÇÃO EM NAO DOENTES expostos doentes (a) expostos não doentes (b) não expostos doentes (c ) não expostos não doentes (d) OR = (a/c)/(b/d) = ad/bc
Medida De Associação em estudos Caso Controle CHANCE DE EXPOSIÇÃO EM DOENTES RAZÃO DE CHANCES = CHANCE DE EXPOSIÇÃO EM NAO DOENTES 32 0 59 173 OR = (32/59)/(0/173)
Interpretando Razão de chances ou odds ratio (OR) OR=1 • As chances de casos e controles serem expostos são as mesmas. NÃO HÁ ASSOCIAÇÃO (OU ASSOCIAÇÃO NULA) OR>1 • Indica maior exposição entre os casos do que entre os controles exposição aumenta as chances do desfecho ≈ risco fator de risco OR<1 • Indica menor exposição entre os casos do que entre os controles exposição diminui as chances do desfecho ≈ risco fator de proteção
Significância estatística
P-Valor Qual é a probabilidade de encontrar um determinado resultado (OR) a partir de uma amostra aleatória, sob a hipótese nula? Se for muito pequena, posso aceitar a hipótese alternativa Tabagismo e microcefalia: p = 0, 004 • Para haver significância estatística, geralmente considerase que o p-valor deve ser inferior a 0, 05 (5%);
Intervalo de confiança (95%) Qual é a faixa de valores que o resultado (RR) pode assumir em uma probabilidade de 95%? Tabagismo: OR = 3, 2 (1, 5 – 7, 0) ZKV e Microcefalia: OR = 87, 0 (15, 6 - ∞)
Confundimento Exposição (fator de risco ou proteção) Desfecho Microcefalia ZKV Fator de confundimento tabagismo É um outro fator que, de forma independente, é risco ou proteção para o desfecho. Este fator está relacionado com a exposição (maior ou menor frequência entre os expostos) Este fator não faz parte da cadeia causal entre a exposição e o desfecho
OR ajustado Análise bruta e ajustada – associação é independente dos demais fatores estudados?
“Controle” do confundimento • Análise estratificada Estima-se a razão de prevalências de tabagismo em cada grupo de idade separadamente entre aqueles que praticam atividade física e entre aqueles que não a praticam • Regressão múltipla: Y=α+βx 1+βx 2+ε Onde o efeito de cada x (x 1=idade, x 2=atividade física) sobre Y (tabagismo em adolescentes) é estimado independentemente um do outro!!!!
Pareamento Nos estudos caso-controle, é outro recurso para evitar confundimento.