LES FIVRES RUPTIVES 4me congrs de mdecine gnrale






































































- Slides: 70
LES FIÈVRES ÉRUPTIVES 4ème congrès de médecine générale de Béjaïa le 26 et 27 septembre 2019 Pr ag N. Belabas Infectiologie EHS LAADI FLICI (ex El-Kettar) - Alger
Veuillez évoquer une cause correspondant à chaque éruption
DEMARCHE DIAGNOSTIQUE • 2 temps: - Enquête épidémiologique - Analyse clinique
DEMARCHE DIAGNOSTIQUE 1 - Enquête épidémiologique • Données épidémiologiques : âge, antécédents de fièvres éruptives, contage • Voyage récent , vaccination • Fact. de risque d’IST • Comorbidité(s) ou terrain • Prise de médicaments
DEMARCHE DIAGNOSTIQUE 2 - Analyse clinique (I) • Mode et date de début • Prodromes • Un bon ex. clinique, signes associés • Signes de gravité : éruption de type toxinique, purpura , tachycardie , troubles neurologiques …. • Analyse sémiologique de l’éruption (peau , muqueuse)
DEMARCHE DIAGNOSTIQUE 2 - Analyse paraclinique • ex. compl. : immunodépression ou F. atypique ou contact avec une femme enceinte ou suspicion de scarlatine ou sde de Kawasaki • NFS + Plq – frottis sanguin ( sde mononucléosique : MNI, VIH … plasmocytose : rubéole, leuconeutropénie : infection virale), CRP, transaminases, Sérologie, PCR… • Pvts bact. : Hémocultures … • Imagerie • Les examens plus spécifiques
Approche diagnostique Pediatric maculopapular rash with fever S. Muzumdar et al. Clinics in Dermatology (2019) 37, 119– 128
Approche diagnostique Interrogatoire et examen clinique Signes de gravité OUI Purpura ± troubles hémodynamiques Purpura méningococcique NON Fièvre > 5 jours AEG Chéilite sde inflam. Décollement cutané. Erythéme douloureux des plis Kawasaki Stevens. Johnson Sde de Lyell Décollement cutané. Erythéme douloureux des plis SSSS Erythéme douloureux sans peau saine Scarlatine
Approche diagnostique Interrogatoire et examen clinique Signes de gravité OUI Purpura ± troubles hémodynamiques Purpura méningococcique Fièvre > 5 jours AEG Chéilite sde inflam. Kawasaki NON Décollement cutané. Erythéme douloureux des plis Stevens. Johnson Sde de Lyell Décollement cutané. Erythéme douloureux des plis SSSS Erythéme douloureux sans peau saine Scarlatine
Approche diagnostique Interrogatoire et examen clinique Signes de gravité OUI Purpura ± troubles hémodynamiques Purpura méningococcique Fièvre > 5 jours AEG Chéilite sde inflam. Kawasaki NON Décollement cutané. Erythéme douloureux des plis Stevens. Johnson Sde de Lyell Décollement cutané. Erythéme douloureux des plis SSSS Erythéme douloureux sans peau saine Scarlatine
Approche diagnostique Interrogatoire et examen clinique Signes de gravité OUI Purpura ± troubles hémodynamiques Purpura méningococcique Fièvre > 5 jours AEG Chéilite sde inflam. Kawasaki NON Décollement cutané. Erythéme douloureux des plis Stevens. Johnson Sde de Lyell Décollement cutané. Erythéme douloureux des plis SSSS Erythéme douloureux sans peau saine Scarlatine
Approche diagnostique Interrogatoire et examen clinique Signes de gravité NON OUI Purpura ± troubles hémodynamiques Purpura méningococcique Fièvre > 5 jours AEG Chéilite sde inflam. Kawasaki Décollement cutané. Erythéme douloureux des plis Stevens. Johnson Sde de Lyell Décollement cutané. Erythéme douloureux des plis SSSS Erythéme douloureux sans peau saine Scarlatine
Approche diagnostique Interrogatoire et examen clinique Signes de gravité OUI NON Éruption spécifique érythème vésicules Rougeole, rubéole, Roséole Mégalérythéme Gianotti-crosti MNI Exanthéme subit Sde gants et chaussettes Herpès , Varicelle Zona Sde mains pieds bouche Éruption non spécifique Urticaire aiguë Éxanthémes viraux, toxidermies, /mdcts Maladies systémiques
Approche diagnostique Interrogatoire et examen clinique Signes de gravité OUI NON Éruption spécifique érythème vésicules Rougeole, rubéole, Roséole Mégalérythéme Gianotti-crosti MNI Exanthéme subit Sde gants et chaussettes Herpès , Varicelle Zona Sde mains pieds bouche Éruption non spécifique Urticaire aiguë Éxanthémes viraux, toxidermies, /mdcts Maladies systémiques
Approche diagnostique Interrogatoire et examen clinique Signes de gravité OUI NON Éruption spécifique érythème vésicules Rougeole, rubéole, Roséole Mégalérythéme Gianotti-crosti MNI Exanthéme subit Sde gants et chaussettes Herpès , Varicelle Zona Sde mains pieds bouche Éruption non spécifique Urticaire aiguë Éxanthémes viraux, toxidermies, /mdcts Maladies systémiques
Approche diagnostique Interrogatoire et examen clinique Signes de gravité OUI NON Éruption spécifique érythème vésicules Rougeole, rubéole, Roséole Mégalérythéme Gianotti-crosti MNI Exanthéme subit Sde gants et chaussettes Herpès , Varicelle Zona Sde mains pieds bouche Éruption non spécifique Urticaire aiguë Éxanthémes viraux, toxidermies, /mdcts Maladies systémiques
Signes de gravité : Purpura Faire préciser le caractère aigu, chronique ou récidivant
Signes de gravité : Purpura fulminans • Méningocoque +++ • Installation brutale • Hyperthermie marquée (> 40°) • Signes de choc (pâleur, froideur extrémités, tachycardie, conscience altérée, . . )
Signes de gravité : Purpura
Signes de gravité : Purpura u o e iqu u a c à ra Exte de i p a r n o i ns rp u p du re è t c ra e t o m cchy e u q i ot r c é n
Signes de gravité : Purpura
Signes de gravité : Purpura fulminans • un syndrome infectieux grave + un purpura extensif + un état de choc pourrait orienter vers « severe meningococcaemia » ou « meningococcal septic shock » . Ex Kirsch EA PIDJ 1996: 56 « severe meningocococcaemia » • 66% ont une méningite • 16% n’ont pas de méningite • 18% n’ont pas eu de PL
Signes de gravité : Purpura
Signes de gravité : Purpura Urgence thérapeutique extrême
Signes de gravité : Purpura fulminans CAT: PL , hémoculture ±, bilan de CIVD , bilan rénal, groupage sg Lever l’état de choc, PFC ATB : Amoxicilline, Thiamphenicol …C 3 G inj DO Chimioprophylaxie des sujets contacts
Signes de gravité : Purpura L’endocardite infectieuse Purpura des plantes en rapport avec une endocardite aiguë À Staphylococcus aureus. (Critères de DUKE modifié 2015) Sepsis , Leptospirose ictéro-hémorragique (LIH)
Signes de gravité : Purpura Tout purpura fébrile est d’origine méningococcique jusqu’à preuve du contraire
Signes de gravité DG ? ? Desquamation des extrémités, généralement retardée d’une dizaine de jours par rapport aux premiers signes de la maladie. Exanthème, souvent polymorphe, associant de fac¸on variable des éléments morbilliformes, urticariens et scarlatiniformes. Érythro-oedème palmoplantaire, observé dès les premiers jours de la maladie (A, B). Hyperhémie conjonctivale bilatérale, précoce, d’intensité variable. À distinguer d’une véritable conjonctivite par la présence d’un espace libre autour de l’iris. Chéilite. Signe quasi constant, d’intensité variable, allant d’une discrète desquamation labiale à des aspects plus nécrotiques. Boralevi F, Chiaverini C. Maladie de Kawasaki. EMC - Dermatologie 2014; 9(1): 1 -10 [Article 98 -315 -A-10]. Langue dépapillée dite « framboisée » , commune à la scarlatine et aux autres exanthèmes toxiniques.
Signes de gravité Maladie KAWASAKI Traitement : hospitalisation, immunoglobilines IV , Aspirine
Signes de gravité DG ? ? • Age : 4 à 10 ans +++, hiver et au printemps • Contagiosité : 24 h avt les signes • Incubation de 5 jours, • Début brutal , angine érythémateuse ( « très rouge » ) ou érythémato-pultacée à « pouls trop rapide et qui vomit » + éruption
Signes de gravité : Scarlatine • 24 h après exanthème scarlatiniforme - Tronc puis les racines des mbres, la base du cou , les plis de flexion en 1 à 2 jours - Sensation granité - respecte les paumes et les plantes et la région péribuccale le signe de Filatow l’aspect souffleté de Trousseau Signe de Pastia
Signes de gravité Scarlatine • Enanthéme : fait le diagnostic - langue blanche puis desquamative de la pointe vers la base - langue framboisée du 4° au 6° j , - normale au 14° J • Disparition de l’éxanthéme en 8 à 10 j • Entre 8° et 30° j : desquamation tronc puis les extrémités en « doigts de gants »
Signes de gravité Scarlatine • DG : clinique – NFS: hyperleucocytose modérée PNN – En cas de doute ou si < 2 ans : culture des sécrétions pharyngées ou un test d’identification rapide des Ag streptoccociques – Dosage des antistreptolysines O • TRT : Pénicilline V x 10 j ou Amoxicilline x 6 jours Si Allergie: macrolide
Signes de gravité Staphylococcal scalded skin syndrome SSSS ou Syndrome des enfants ébouillantés • Toxine exfoliante (exfoliatine ou épidermolysine) du staphylocoques dorés • infection focale , sde infectieux aigu • Exanthème scarlatiniforme péri-orificiel + racine des membres généralisation descendante en 24 h • Pas d’intervalle de peau saine et respect des muqueuses. En quelques heures : Exfoliation NECROLYSE EPIDERMIQUE Sde des enfants ébouillantés vifs SSS (scalded skin syndrom) • Diagnostic : l’identification du staphylocoque producteur de toxine • Bon pronostic si Dg et TRT précoces
Signes de gravité Syndromes de Stevens-Johnson et de Lyell ou nécrolyse épidermique toxique (NET) • Toxidermie bulleuse grave, délai d’apparition de 5 à 28 jours • D’abord sde grippal puis érosions muqueuses au moins 2 sites et éruption maculo-papuleuse érythémateuse en pseudo-cocarde • • • Evolution purpurique puis bulleuse, décollements cutanés, signe de Nikolski, atteinte muqueuse puis viscérale
Signes de gravité Syndromes de Stevens-Johnson et de Lyell ou nécrolyse épidermique toxique (NET) • Arrêt immédiat du ou des médicaments suspects • Hospitalisation en milieu spécialisé • Traitement symptomatique
Signes de gravité DRESS (drug reacton with eosinophilia and systemic symptoms) • Éruption maculo-papuleuse voire polymorphe > 50% SC, oedéme de la face, att. Viscérales (pulmonaire, card, hépatique, rénale, digestive • Délai: 2 à 6 semaines après l’introduction • Médicaments: antiépilepetiques (amines aromatiques, lamotrigine), Allopurinol ++, cotrimoxazole et autres sulfamides (salazopyrine), dapsone, minocycline • Mortalité: 10% par atteinte viscérale • Grave
Autres étiologies du purpura
Purpura Mégalérythème épidémique ou 5ème maladie éruptive de l’enfant • Agent : Parvovirus B 19, âge : à partir de 5 à 14 ans • Incubation de 6 à 14 jours puis fièvre + arthralgies aspect souffleté des joues • Lésion élémentaire : rash maculo papuleux avec grandes plaques rouges : • D’abord le visage puis les membres en 48 h , racines +++ Grandes plaques rouges à contours déchiquetés Purpura en gants et en chaussettes
Purpura rhumatoïde www. medical-actu. com
Fièvre boutonneuse méditerranéenne • Rickettsia conorii transmis par piqure de la tique du chien Rhipicephalus sanguineus • J 7 : fièvre , algies diffuses, tâche noire de Pierri (escarre d’inocultaion) • Puis éruption maculo-papuleuse avec parfois un relief (boutonneuse), touche la face palmo-plantaire • Sérologie • TRT Doxycycline ou Azithromicine • MDO
La rougeole Paramyxoviridae et au genre des Morbilivirus - Contagiosité : 4 jours précèdant l’apparition de l’éruption cutanée et les 4 jours qui suivent. Topographie : la tête derrière les oreille puis extension descendante. Evolution : 8 à 10 jours Prévention : éviction scolaire, Immunoglobulines polyvalentes IV Vaccination Traitement : symptomatique, ATB en cas de surinfection,
LA RUBÉOLE • Agent : Rubivirus , caractère printanier, contact avec une femme enceinte+++ • Absence d’ATCD de rubéole , Absence de vaccination Ou 1 seule inj • Contage (10 jours avant l’éruption) • Prodromes: fébricule, arthromyalgies, ADP occipitales post • éruption fugace visage , en 24 h au thorax , morbilliforme le 1°j et scarlatiniforme le 2°j disparaît le 3°j • Énanthéme: taches purpuriques sur le voile du palais • Leucopénie , Plasmocytose sanguine TRT symptomatique
RUBÉOLE Évaluation sérologique de femmes enceintes avec une exposition connue à la rubéole OMS Normes de surveillance des maladies évitables par la vaccination
Roséole infantile • Primo-infection à Herpès virus type 6 ou 7 • Age : 6 mois – 2 ans • Incubation de 10 à 15 jours • Prodromes : Fièvre élevée pendant 3 jours disparait lors de l’éruption, • Lésion élémentaire morbilliforme : maculo-papules confluentes roses pâles , en tête d’épingle • Topographie : Nuque > tronc > racines des membres épargne le visage • Éruption fugace, rhinite, ADNP cervicales, œdème périorbitaire. • Traitement : symptomatique
MONONUCLEOSE INFECTIEUSE (MNI) Primo infection à virus Epstein-Barr Incubation: plusieurs semaines (30 à 50 jours) Fièvre au long cours , asthénie Angine pseudo membraneuse , purpura voile palais, œdème de la luette État: exanthème morbilliforme , ADP , SPM Si adjonction Pénicilline A: éruption prurigineuse
MONONUCLEOSE INFECTIEUSE (MNI) • ü ü ü Investigations: Frottis sanguin: Sde mononucléosique Cytolyse hépatique Sérologie+++ Ig. M anti-VCA +++ et absence des Ig. G anti-EBNA infection >3 mois ü MNI test (sensibilité 50 à 85%) • CAT : repos CTC 10 jours en cas de manifestations sévères
Varicelle : Primo-infection virus VZV • absence d’ATC de varicelle • Incubation de 14 jours , fébricule • Lésion élémentaire : macule - une vésicule prurigineuse sur peau saine, croûte en 48 h, tombe au 8° jour. • Topographie : débute sur le tronc , poussées successives++ touche tout le corps , cuir chevelu (1 élément signe le Dg) respect palmo-plantaire • Enanthème : Ulcérations Viral exanthems in children: A great imitator Nicole Knöpfel, Clinics in Dermatology (2019) 37, 213– 226
varicelle • Femme enceinte: risque > de PNO varicelleuse et risque foetal Si 1 er trimestre ou période perpartum • Traitement : antalgique , savon sans antiseptique, anti histaminique, ongles courts • Aciclovir IV si immunodépression, atteinte viscérale, nouveau né. • CI: Asprine : risque de Sde de Reye • Eviction
ZONA (récurrence virus VZV) Éruption douloureuse érythémateuse métamèrique Vésicules crouteuses au 7°j dépigmentée svt indélébile • CAT: Sérologie VIH TRT locaux Antalgique Aciclovir 10° j cicatrice
Maladie « mains pieds bouche » infection à Coxsackie A 16 (herpangine) ge < 3 ans , épidémies estivales Incubation 3 à 5 j Prodromes: Fièvre Enanthème vésiculeux du voile du palais Stomatite douloureuse Vésicules ovalaires à bords érythémateux des faces dorsales des mains, bord cubital des paumes, péri-unguéal, pieds avec parfois extension aux fesses coudes et genoux Évolution bénigne
Primo-infection VIH • L’anamnése: le counseling • Syndrome rétroviral aigu • Exanthème maculo-papuleux au nv du tronc, la face dure 10 jours • Fièvre , malaise , ulcérations buccales , ADP, diarrhée • Fenêtre sérologique : Sérologie VIH peut être négative PCR : ARN VIH plasmatique
Erythème polymorphe
Erythème polymorphe Cocarde typique avec trois zones concentriques comprenant un disque central nécrotique, un anneau intermédiaire œdémateux et un anneau externe érythémateux. Cocardes typiques avec un disque central bulleux. Roujeau JC. Érythème polymorphe. EMC - Dermatologie 2017; 12(2): 1 -8 [Article 98 -265 -A-10].
Erythème polymorphe (EP) • Enfant ou jeune adulte, prédominance masculine, hiver. • Récidivant dans 1 cas 3 atteinte des muqueuses • Discuter une étiologie : ü infectieuse (HSV, mycoplasme) 80% ü médicamenteuse 20% ü ü Mycoplasma pneumoniae chez l’enfant +++ : Rx thoracique + sérologie , TRT : macrolide sans attendre Herpes simplex virus: herpès récurrent chez l’adulte +++ : Les TRT préventifs de l’herpès : efficacité prouvée pour éviter les poussées d’EP post-herpétique. Le TRT curatif d’un herpès installé : inutile. Roujeau JC. Érythème polymorphe. EMC - Dermatologie 2017; 12(2): 1 -8 [Article 98 -265 -A-10].
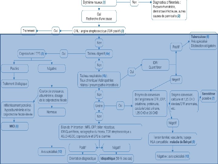
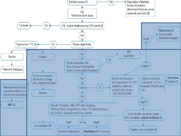
Erythème noueux
- Angine streptococcique - Tuberculose - Sarcoïdose -Maladie de Behçet -yersiniose - MICI - Idiopatique
Merci pour votre attention