VTAMNLER UZM DR OKHAN AKIN Vitaminler Suda znen






















































































































































- Slides: 150
VİTAMİNLER UZM. DR. OKHAN AKIN
Vitaminler Suda çözünen vitaminler Yağda çözünen vitaminler Vitamin A Vitamin D Vitamin K Vitamin E Enerji üretimiyle ilgili suda çözünen vitaminler Hematopoetik suda çözünen vitaminler Folik asid Tiamin Riboflavin Vitamin B 12 Niasin Piridoksin Pantotenikasid Diğer suda çözünen vitaminler Askorbik asid
SUDA-ÇÖZÜNEN VİTAMİNLER • Suda çözünen vitaminlerin çoğu ara metabolizmada kullanılan enzimlerin koenzimlerinin öncülleridirler. Belirtilmedikçe, suda çözünen vitaminler toksik değildirler ve genellikle vücutta depo edilen miktarları azdır. Vücudun gereksiniminden fazla alındıklarında kolaylıkla idrarla atılırlar ve bu nedenle sürekli olarak diyetle alınmaları gerekir.
• Çoğu suda çözünen vitamin enerji üretimi ve hematopoezle ilgili metabolik yollarda koenzim olarak görev görür. Bu vitaminler enerji metabolizmasında santral rol oynadıkları için eksikliklerinde ilk olarak hızlı gelişen dokularda problemler ortaya çıkmaktadır. Tipik semptomları dermatit, glossit (dil şiş ve kırmızı olarak izlenir), dudak köşelerinde cheilitis ve diaredir. Hastalarda enerji problemine bağlı olarak sinir sistemide etkilenir. Hastalarda sıklıkla periferal nöropati, depresyon, mental konfüzyon ve motor kordinasyon kaybı ortaya çıkar.
Tiyamin (Vitamin B 1) • • • Tiamin bir pirimidin ve tiazol halkasından oluşur. Bitkilerde ve mikroorganizmalarda sentezlenir. Bunlar doğada serbest formda en fazla hububat ve ette bulunur. Emilimi insanda temel olarak ileum ve jejenumda gerçekleşir. Dolaşımda temel olarak albumine bağlı formda taşınır. Tiamin, TPP formuna karaciğerde tiamin pirofosfokinaz enzimi ile çevrilir.
• Bu vitaminin biyolojik aktif şekli olan tiyamin pirofosfat (TPP), tiyamin’e ATP’den bir pirofosfat grubunun transferiyle oluşur. Tiamin trifosfatın (TTP) SSS’deki aktif form olduğu düşünülmektedir. Vücutta %10 TTP, %80 TPP, %10 TMP formunda yer alır.
Tiyamin pirofosfat, etkin bir aldehit biriminin aktarıldığı enzimsel tepkimelerin bir koenzimidir. Bu tip tepkimlerin iki tipi vardır: 1. -keto asitlerin oksidatif dekarboksilasyonunda a. -KG dehidrogenaz, b. Pirüvat dehidrogenaz c. Lösin, izolösin ve valinin gibi dallı zincirli aa dehidrogenaz 2. Transketolaz reaksiyonunda -ketollerin yıkımı ve oluşumunda koenzim olarak rol oynar (örnek HMY). • Tiamin, TTP formunda periferal sinir membranlarında yer alır. Asetil kolin sentezinde ve translokasyon reaksiyonlarında kullanılır. • TPP, böbreklerde defosforilasyon yolu ile kısmen serbest vitamin, kısmende konjuge sülfat esterleri formunda metabolize edilerek atılır.
Tiyamin ile ilgili klinik durumlar: İnsanlarda günlük gereksinim 1 -2 mg’dır. Tiamin gereksinimi, protein ve karbonhidrattan zengin beslenenlerde artar, lipidce zengin beslenenlerde ise azalır. • Alkolizm tiamin eksikliğine yol açan en önemli faktördür. • Tiamin eksikliği olan insanlarda TPP bağımlı reaksiyonların önlenmesi ve ileri derecede kısıtlanması bu tepkimelere ait pirüvat, pentoz şekerler ve dallı zincirli aminoasidler olan lösin, izolösin ve valinin birikmesine yol açar.
• Pirüvat ve -ketoglutaratın oksidatif dekarboksilasyonu bir çok hücrede, özellikle sinir sisteminde enerji metabolizmasında anahtar bir rol oynar. Tiyamin eksikliğinde bu iki dehidrogenez reaksiyonun aktivitesi azalır ve böylece ATP üretimi azalması sonucu hücre fonksiyonları bozulur. Tiamin eksikliği: • kan düzeyleri ölçülerek saptanabilir. • Ayrıca pirüvat ve laktat birikimi eksiklik lehinedir. • Eritrosit içi transketolaz aktivitesi ölçümü tiamin eksikliğini saptamada en çok kullanılan enzim aktivetisidir. • Tiamin eksikliğinin erken belirtileri iştahsızlık, konstipasyon ve bulantıdır. Mental depresyon, periferal nöropati, irritablite ve yorgunluk diğer erken belirtilerdir.
• • • Beri-beri: Diyetlerinin büyük kısmını pirincin oluşturduğu bölgelerde görülen ciddi bir tiyamin eksikliği sendromudur. İnfantil berinin belirtileri siyanoz, diare, kusma, zayıflama, afonidir. Yetişkinde: Kuru beri, periferal ve kranial sinirleri tutan nörit, Derin tendon reflekslerinde kayıp, arefleksi, parezi, konvülsiyon ve koma gibi nörolojik belirtilerle seyreder. Yaş beri ise, kalp kası fonksiyon bozuklukları ile karakterizedir. Yüksek debili konjestif kalp yetmezliği (sağ ventriküler dilatasyon), dispnea, buna bağlı yaygın ödem ve asid oluşur. Taşikardi en önemli semptomdur.
Wernicke-Korsakoff sendromu: Amerika’da tiyamin eksikliği çoğunlukla kronik alkolizm ile birliktedir. Bu durum multifaktöriyaldir. Vitamin alımının yetersiz olması, ince barsaklardan emilimin bozulması, alkolün inhibitör etkisi ve karaciğerde yetersiz metabolizması sonucu gelişmektedir. Hastalık Wernicke ansefalopatisi ve korsakof psikozundan oluşmaktadır. Hastalarda progresif ataksi, spastik parapleji, mental konfüzyon, apati, hafıza kaybı ve nistagmusla ilerler. Ansefalopati tablosu tiamin verilmesi ile gerilerken, korsakof psikozu gerilememektedir.
ALKOLİZM • Alkolizmde ortaya çıkan nörolojik semptomlar tiamin ve piridoksin eksikliğine, hematolojik problemler de folat ve piridoksin eksikliğine bağlıdır. Alkole bağlı vitamin eksikliği tabloları sadece diyetsel eksikliğe bağlı değildir. Alkole bağlı olarak gastrointestinal sistem fonksiyonları değişir ve diyet maddelerinin emilimi engellenir. Ayrıca alkolizmde ortaya çıkan karaciğer problemleri besin maddelerinin depolanmasını ve aktiflenmesine engeller.
• Alkolizm nedeni ile hospitalize edilen hastaların %40’ında folat eksikliğine bağlı megaloblastik anemi saptanır. Hastaların %30’unda ise piridoksin eksikliğine bağlı olarak kemik iliğinde sideroblastların saptanabildiği sideroblastik anemi izlenir. Bazı alkoliklerde pirdoksin tedavisine cevap veren periferal nöropatide ortaya çıkar. Bu problemler piridoksin aktivasyon bozukluğuna ve yıkılım artışına bağlıdır.
• Alkoliklerde ortaya çıkan en dramatik nörolojik problem Wernicke-Korsakoff sendromudur. • Alkoliklerde alkolik skorbit ve pellegrada bildirilmiştir. Hastalarda etanole bağlı olarak A vitamininin depolardan mobilizasyonu, dolaşımdaki düzeyleri ve degredasyonu artmaktadır. Alkoliklerde kemik dansitesinde azalma ve osteoporozda artmaktadır. Bu tablo karaciğerde 25 -hidroksilasyon bozukluğuna ve vitamin D’nin yıkılımının artmasına bağlıdır. • Alkoliklerde serum çinko, kalsiyum ve mağnezyum düzeyleri azalmıştır. Demir eksikliği anemisi gastrointestinal kanamalara ve kronik enfeksiyonlarına bağlıdır.
Riboflavin (Vitamin B 2) • • İzoalloksazin halkasından oluşur. İki adet biyolojik aktif şekli vardır. Flavin mononükleotid (FMN) ve flavin adenin dinükleotid (FAD). FMN ve FAD, her ikiside geriye dönüşümlü olarak iki hidrojen atomu alma yeteneğindedirler ve böylece FMNH 2 ve FADH 2 oluşur. FMN ve FAD, bir substratın oksidasyon veya redüksiyonunu sağlayan flavoenzimlere sıkıca -bazen kovalent olarakbağlanır. Bir çok flavoprotein enzimi, vazgeçilmez kofaktör olarak molibden ve demir gibi bir vaya daha fazla sayıda metal içerir.
FAD’nin rol aldığı reaksiyonlar: • D-aa dehidrogenaz (aa -ketoasid) • UDPglukoz dehidrogenaz (glukoz glukronik asid) • Glutatyon redüktaz • Ksantin oksidaz (pürin katabolizması) • Gliserol 3 -fosfat dehidrogenaz (indirgeyici maddelerin sitozolden mitokondriye taşınması). • Süksinat dehidrogenaz (TCA) • Açil Koa dehidrogenaz (Yağ asidi oksidasyonunda) • Dihidrolipoil dehidrogenaz (pirüvat deh. Enzim kompleksi) • Monoaminoksidaz FMN reaksiyonları: • L-aa oksidaz (aa -Keto asid) • NADH dehidrogenaz
Riboflavin eksikliği • • • Yetmezlikte daha çok ektodermal kökenli dokular etkilenir. Gözde vaskülarizasyon ve kornea iltihabı Aftlar Sindirim kanalı iltihabı (glossit ve ağız köşesi ragatları) Deride iltihap, pullanma ve çatlaklar (sebaroik dermatit) Gebelik sırasındaki eksiklikte fetusda iskelet anormalliklerine yol açabilir. • Hormonal tedavi (tiroid hormonları, ACTH. . ), ilaçlar (yarışmalı inhibitör olan klorpromazin) riboflavinin koenzim formuna dönüşümünü etkileyerek eksiklik tablosuna yol açabilir. Fototerapi alan hiperbilirubinemili yeni doğanlarda da eksiklik oluşabilir. • Oral kontraseptif kullanımı riboflavin gereksinimini artırır. • Eksikliğin saptanmasında eritrosit glutatyon redüktaz aktivitesi ölçülebilir.
Niasin (Nikotinamid, vit. B 3, vit. PP) • Niasin (nikotinamid) veya nikotinik asit bir piridin türevidir. Nikotinamid, nikotinik asidin amid formudur ve her ikiside vitamin etkisi gösterir. • Biyolojik olarak aktif olan koenzim şekilleri, nikotinamid adenin dinükleotid (NAD+) ve onun fosforile şekli olan nikotinamid adenin dinükleotid fosfattır (NADP+). NAD+ ve NADP+; oksidasyon-redüksiyon reaksiyonlarında koenzim olarak iş görürler. Bu reaksiyonlarda koenzim, bir hidrid iyonu (hidrojen atomu+bir elektron) alır. NAD+ ve NADP+’nin indirgenmiş şekilleri sırasıyla NADH ve NADPH’tır.
• Nikotinamid nükleotidleri hem sitozol (örn. laktat dehidrogenaz) hemde mitokondride (örn. malat dehidrogenaz) yer alan bir çok dehidrogenaz enziminin koenzimi olarak yaygın rol oynar. Bu nedenle bunlar karbonhidrat, yağ ve aminoasid metabolizmasını etkileyen bir çok metabolik yolun kilit yapı taşıdır. • Genellikle NAD bağımlı dehidrogenazlar oksidatif yollardaki oksidoredüksiyon reaksiyonlarını katalizlerken, NADP bağlı dehidrogenazlar indirgeyici sentez reaksiyonlarında rol oynarlar. • Karaciğerde sitokrom P 450 ile beraber bulunur.
• Nikotinik asid yüksek dozlarda özellikle kapillerlerde ve vücudun üst yarım kısmındaki damarlarda vazodilatatör etkiye sahiptir. • Yüksek doz nikotinik asit kolesterol sentezine sınırlı inhibitör etki yapar ve hiperlipoproteinemi tedavisinde kullanılabilir. Bu olay daha az VLDL, IDL oluşmasına yol açmak üzere, yağ dokudan olan serbest yağ akışını inhibe etmesine bağlıdır.
• Insanlarda günlük gereksinim 15 -25 mg kadardır ve eksikliğinde pellegra oluşur. • Niasin hayvansal ve bitkidel çoğu gıdada yaygın olarak bulunur. Öte yandan niasin triptofandan da sentezlenilebilmektedir. Triptofandan niasin sentezi tiamin, piridoksin ve rifoflavin gerektiren kompleks bir yoldur ve çok az çalışmaktadır. Yani niasin eksikliği için diyette hem niasin hem de triptofan eksik olmalıdır. Bu ancak tek gıda olarak mısır tüketilen topluluklarda oluşmaktadır. • Pellegraya yol açan diğer tablolar arasında izoniasid tedavisi, triptofanın seratonine aktarıldığı malign karsinoid sendrom ve triptofan emiliminin bozuk olduğu Hartnup hastalığı sayılabilir.
Pellegra: kardinal semptomları (4 D bulgusu) • Dermatit: Yüz, boyun ve ekstremitelerde simetrik deri pigmentasyonu • Diyare: Gastrointestinal sistemde kronik iltihap (stomatit, glossit, gastrit) • Demans: Sinir dokuda dejenerasyona bağlı olarak santral sinir sistemi bozuklukları ortaya çıkar • Death: Ölüm • Genel belirtiler büyümenin durması, kilo kaybı anemi • Barsak lezyonları karakteristiktir: Liberkün kriptalarında kistik genişleme • Eksiklik tablosu günümüzde daha çok alkol kullanımına bağlıdır. Laktasyon, gebelik ve kronik hastalıklar gereksinimi artıran durumlardır. • Tabı şüphelenilen hastada nikotinamidle tedaviye dramatik cevap vermesi ile konur. Idrar N-metil nikotinamid düzeyleri azalmıştır. Tedavide 50 -500 mg/gün nikotinamid verilir.
Hangi vitamin eksikliğinde güneş gören yerlerde simetrik dermatit izlenir? a. b. c. d. e. Niasin Riboflavin Tiamin Folik asit B 12
Hiperlipidemi tedavisi: • Niasin, dolaşımdaki serbest yağ asitlerinin kaynağı olan yağ dokusundan lipolizi güçlü bir şekilde baskılar. Karaciğer, dolaşımdaki yağ asitlerini triasilgliserol sentezi için substrat olarak kullanır. Böylece niasin, karaciğerde, çok düşük dansiteli lipoprotein (VLDL) üretimi için gerekli olan triasilgliserol sentezinde azalmaya neden olur. Düşük dansiteli lipoprotein (LDL, kolesterolden zengin lipoprotein), plazmada VLDL’den türer. Sonuçta, hem plazma triasilgliserol (VLDL’de) düzeyi hem de kolesterol (VLDL ve LDL’de) düzeyi azaltılır. Bu denedenle niasin, VLDL ve LDL’nin her ikisinin birden yükseldiği tip II b hiperlipoproteinemi tedavisinde kullanışlıdır.
Aterosklerozda vazodilatasyon yaparak kullanılan vitamin hangisidir? a. b. c. d. e. B 6 Niasin Riboflavin Tiamin Pantotenik asit
Pantotenik asit: • Pantotenik asit pantoik asit ve -alaninden meydana gelir • Etkin pantotenik asit, Ko. A ve Açil taşıyıcı proteindir (ACP). • Co. A-SH’ın yapısında: Pantotenik asit, tiyoetanolamin-SH, Pirofosfat ve adenin riboz 3 P bulunur • Pantetonikasit eksikliği ender olarak görülür. Çünkü hayvansal ve bitkisel gıdalarda yaygın olarak bulunur. • Pantotenik asit eksikliğine bağlı olarak “burning food” sendromu, postural hipotansiyon, taşikardi, epigastrik distres, anoreksiya, DTR’de artma izlenir.
Aşağıdakilerden hangisi açil taşıyıcı protein yapısına girer? a. b. c. d. e. Folik asit Nikotinik asit Pantotenik asit Piridoksin Riboflavin
Biyotin • Biyotin doğal besinlerde yaygın olarak bulunan bir imidazol türevidir. • Biyotin, karboksilasyon reaksiyonlarında bir koenzimdir. Aktive edilmiş karbondioksitin taşıyıcısı olarak görev yapar. Pirüvat karboksilaz 3 C’lu birimleri glukoza çeviren yolda ilk tepkimedir (glukoneogenez), TCA için oksaloasetatı yeniler. Asetil Ko. A karboksilaz Yağ asidi sentezinde hız kısıtlayıcı basamak Propionil Ko. A karboksilaz Tek C sayılı yağ asidi yıkımında propionil Ko. A’yı metil malonil Ko. A’ya çevirir. -matilkrotonil Ko. AS karboksilaz Lösin ve bazı izopronoid birimlerini yıkar.
• Biotin pıhtılaşma faktörlerinin karboksilasyon reaksiyonuna (K vitaminine bağlı karboksiglutamat birimlerinin oluşumu), karbomoil fosfat sentezi ve pürin sentezi benzeri karboksilasyon reaksiyonlarına ise katılmaz.
Aşağıdakilerden hangisi organik asitlere CO 2 katılmasında rol oynar? a. b. c. d. e. Biotin Piridoksin Folik asit Niasin Lipoik asit
• Biyotin eksikliği : Biyotin eksikliği, gıdalarda bu vitamin yaygın olarak bulunduğu için normalde oluşmaz. Ayrıca insanlarda biyotin gereksiniminin büyük kışmı barsak bakterileri tarafından sağlanır. Bununla birlikte, diyete protein kaynağı olarak çiğ yumurta akı eklenmesi dermatit, dil iltahabı (glossit), iştah kaybı ve bulantı, depresyon halisünasyon gibi biyotin eksikliği belirtilerine yol açar. Çiğ yumurta akının içerdiği bir glikoprotein olan avidin, biyotine sıkıca bağlanır ve barsaktan biyotin emilimini engeller.
• Spesifik olarak propiyonik asidemi oluşur. İdrarda laktat, metilkronat, hidroksiizovalerat ve hidroksipropiyonat atılımı artmıştır. • Biyotini, biyotin taşıyıcı proteinin lizin kalıntısına bağlayan holokarboksilaz sintaz enziminin yokluğu çoğul karboksilaz eksikliğinin nedenidir ve biyotin eksikliği belirtilerine neden olur.
Piridoksin (Vitamin B 6=adermin) • Vitamin B 6, pirodoksin, piridoksal ve piridoksamin gibi üç piridin türevi ve bunların fosfatlarından oluşur. Piridin türevi olan bu maddelerdeki tek farklılık halkadaki fonksiyonel grubun türüdür. Bu üç bileşik birbirine çevrilebilir ve hepsi vitamin aktivitesine sahiptir. • Piridoksin başlıca sebzelerde bulunur, oysa piridoksal ve piridoksamin hayvansal gıdalardan alınır. Bu üç bileşik de biyolojik olarak aktif koenzim olan piridoksal fofat’ın öncülü olarak kullanılır. Plazmada taşınan ana formda piridoksal fosfat formudur.
• Piridoksal fosfat, özellikle aminoasitlerle ilgili transaminasyon, dekarboksilasyon ve rasemizasyon reaksiyonları katalizleyen çok sayıda enzimin koenzimi olarak görev yapar. • Seratonin, norepinefrin ve sfingolipid sentezinde kullanılır. • Aynı zamanda glikojen yıkımında gerekli olan glikojen fosforilaz enziminin stablizasyonu içinde gereklidir. Piridoksin eksikliğinde glukoz toleransıda bozulmaktadır. • Piridoksin ayrıca homosisteinin sisteine çevrilmesinde de gereklidir ve bu reaksiyondan dolayı aterosklerozla ilişkilidir.
Piridoksal fosfatın koenzim olarak rol oynadığı reaksiyonlar Enzimatik reaksiyonlar Örnek Aa dekarboksilasyonu Tirozin, histidin, 5 -OH-triptamin, glutamin dekarboksilaz Aa transaminasyonu AST, ALT Aminoasidlerden H 2 O ayrılması Serin, treonin dehidrataz Aminoasidlerden H 2 S ayrılması Sistein, homosistein desülfidraz Aminoasidlerin parçalanması Kinüreninaz, treonin aldolaz, serin aldolaz Transsülfirasyon Sistation sentetaz, sistationaz Kondensasyon -aminolevülinik asit sentaz Rasemizasyon Alanin alanin) rasemaz (D-alanin L-
• Vit. B 6’nın tek başına eksikliğinin görülmesi oldukça nadirdir. Eksikliği genel B kompleks vitamin eksikliğine eşleniktir. • Eksiklik olasılığı, uzun süreli OKS kullanma nedeni ile bu vitamince yoksullaşmış annelerin emzirdiği bebekler için söz konusudur. Ayrıca alkoliklerde eksikliği olabilir. Antitüberküloz ilaç olan izoniazid, pridoksalle bir hidrazon oluşturarak vit. B 6 eksikliğini kamçılayabilir.
• Yetmezlik belitileri daha çok SSS metabolizmasında ortaya çıkar. Çocuklarda konvülsiyon, aşırı hassasiyet olarak kendini gösterir. Bunun nedeni glutamat dekarboksilaz aktivitesinde azalma sonucu beyinde GABA azalmasıdır. Ayrıca periferik nöritte oluşur. Yetişkinde dermatozlar, anemi, kas distrofisi, cheliosis, glossit, oksalüri, homosistinüri, mesane taşları, hiperglisemi, gebelerde bulantı kusma görülür. • Anemi nedeni -aminolevülinik asit sentaz eksikliğine bağlı hem sentezi bozulmasıdır. Hastalarda yeterli demir bulunmasına rağmen sideroblastik anemi ortaya çıkar.
Vitamin B 6 eksikliği olan bir çocukta hangisi izlenmez? a. b. c. d. e. Konvülsiyon Keratomalazi Nöropati Anemi Dermatit
Sitoplazma Glukojen Triptofan Glukoz 6 -fosfat Tirozin Norepinefrin Histidin Histamin Triptofan Niasin Glisin + süksinil Ko. A Fosfofruktokinaz-1 Alanin ALT Pirüvat Aspartat AST Pirüvat OAA Sitrat TCA -KG Mitokondri Glutamin Seratonin HEM
Hangi vitaminin eksikliğinde irritablite, konvülsiyon, glossit, hipokrom-mikrositer anemi ve periferik nöropati ortaya çıkar? X 2 a. b. c. d. e. Retinol Piridoksin Niasin Askorbik asit Riboflavin
Folik asit (piteroilglutamik asid) • Folik asit ve folat birer molekül paminobenzoik asit (PABA) ve glutamik aside bağlanmış pteridin bazından oluşur. • Diyetteki folat türevleri emilim için özgül barsak enzimleri tarafından monoglutamil folata çevrilir. Bunun büyük bölümü de barsak hücreleri içinde, NADPH kullanan folat redüktaz ile tetrahidrofolata (THF) indirgenir. THF olasılıkla dokulardaki işlevsel koenzimdir. • Dolaşımdaki temel form N 5 -metil THF’dır.
• THF etkin bir tek C’lu birim taşıyıcısıdır. Metil, metilen ve formil gruplarının transferini gerçekleştiren enzimlerin koenzimidir. • Tetrahidrofolat, serin, glisin ve histidin gibi vericilerin bir–karbon parçalarını alır ve amino asitlerin, pürinlerin ve timidinin- sentezindeki ara metabolitlere taşır. THF’ın büyüme ve hücre bölünmesinde etkileri vardır. Özellikle de nöral tüpün hayatın erken evrelerinde gelişiminde önemlidir.
Histidin Folik asid Pürin halkası H 2 folat N 5, N 10 Methenil. H 4 folat N 5, N 10 Metilen. H 4 folat N 10 formil H 4 folat Pürin halkası N 5 metil H 4 folat Metionin Vitamin B 12 Homosistein d. TMP Serin Glisin
Aşağıdaki reaksiyonlardan hangisinde folat hem karbon aktarımı sağlar hemde kendisi dihidrofolata çevrilir? a. Pürin halkasına 2. karbon atomunun eklenmesi b. Pürin halkası yapımına 8. karbon atumunun eklenmesi c. N-formiminoglutamattan glutamat oluşumu d. Deoksiüridilattan timidilat sentezi e. Serinden glisin oluşumu
Folat hangisinde yer almaz? a. b. c. d. e. Serinden glisin sentezi Histidin katabolizması Pürin sentezi d. TMP sentezi Aspartattan oksaloasetat sentezi
Folatın kullanıldığı reaksiyonlar: • Serin glisin dönüşümü: (THF reaksiyona girer ve N 5 -N 10 metilen THF oluşur) • Histidin katabolizması: figlunun glutamata dönüşümünde kullanlır. (THF reaksiyona girere ve formimino THF oluşur) • d. UMP’ın d. TMP’ye çevrimi: timidilat sentaz reaksiyonu (metilen THF reaksiyona girer ve dihidrofolat oluşur) • Metiyonin sentezi: (N 5 -metil. THF reaksiyona girer ve THF oluşur) • Pürin sentezi (N 5 -N 10 metenil. THF ve N 10 formil. THF kullanılır ve THF oluşur)
• Serin aminoasidi tek karbonlu birimin ana kaynağıdır. Serin glisin dönüşümünde N 5 -N 10 -metilen. THF oluşur. Bu madde tek karbonlu birim metabolizmasında merkezi rol oynar. • Ayrıca THF ve metilkobalamin homosisteinden metionin sentezinde gereklidirler.
• Folat tuzağı hipotezi: Kobalamin eksikliği belirtileri kemik iliğinde eritropoetik dokuda ve ince barsak mukoza hücreleri gibi hızlı bölünen hüzrelerde çok belirgindir. Bu dokular DNA replikasyonunda gerekli olan nükleotidlerin sentezi için tetrahidrofoatin N 5 -N 10 -metilen ve N 10 -formil şekillerine gereksinim gösterirler Ancak vitamin B 12 eksikliğinde, tetrahidrofolatin N 5 -metil şekli tetrahidrofolatın diğer şekillerine doğrudan dönüştürülemediğinden dolayı N 5 -metil şekil birikir, oysa diğer şekillerin düzeyleri azalır. • Histidinin bir kataboliti olan formiminoglutamat (figlu), N 5 -formimino. THF vermek üzere formimino grubunu THF’a aktarır. Folat eksikliğinde oral histidin yüklenmesi sonrası figlu birikecektir.
Histidin verilmesi sonucu idrarda formiminoglutamik asit artışı hangi vitamin eksikliğinde görülür? X 2 a. b. c. d. e. Folik asit vitamin B 12 Piridoksin C vitamini Biotin
Tek karbon transferi yapan hormon hangisidir? a. b. c. d. e. B 6 E A Folat B 2
Folat eksikliği – – Gereksinimin arttığı durumlarda (gebelik, süt verme) İnce barsak patolojilerinde Alkolizmde Dihidro folat redüktaz inhibitörlerinin (metotreksat) kullanımında – Sedece keçi sütü tüketenlerde oluşabilir. – Antikonvülzanlar (emilimi azaltır ve katabolzimayı artırır) ve OKS’ler (emilimi) etkilerler. • Dihidrofolat redüktaz, bir folik asit anologu olan methotrexate tarafından yarışmalı olarak inhibe edilir. Methotrexate, çocuklarda akut lösemi tedavisinde kullanılır. • Sülfonilamid ve türevleri, p-aminobenzoik asitin yapısal analogudurlar. Bu ilaçlar folik asit sentezini yarışmalı olarak inhibe ederler ve sonuçta DNA ve RNA replikasyonu için gerek duyulan kritik nükleotidlerin sentezi azalır. Memeli hücreleri folik asit sentezleyemediği için sülfonamidler insanlarda DNA ve RNA sentezini etkilemezler.
• Folat eksikliğinin en ciddi sonucu pürinlerin ve d. TMP’nin azalmasna bağlı olarak DNA sentezinin bozulmasıdır. Hücreler S-fazında kalırlar ve buna bağlı olarak özellikle hızlı bölünen hücrelerde megaloblastik değişiklikler oluşur. DNA sentezinde bloğa bağlı olarak RBC’lerde matürasyon bozulur, makrostik ve frajil membranlı RBC’ler oluşur. • Folat, vitamin B 12 ve piridoksal fosfat eksiklikleri hiperhomosistinemi ile beraberdir. • Yüksek mitotik etkilerinden dolayı eksikliğinde önce kanın şekilli elemanları (eritroid, myeloid seri) etkilenir. Lökopeni ve lökositlerde hipersegmentasyon bulunur. Megaloblastik anemi oluşur.
• Vit. B 12 ve folatın karşılıklı etkileşimleri karmaşıktır. B 12 vitaminin neden olduğu megaloblastik anemi diyete fazladan folat eklenmesi ile geçirilebilir fakat bu tedavi ne homosisteinüriyi, ne metilmalonik asidüriyi ve ne de vit. B 12 eksikliğinin nörolojik bozukluklarını tedavi etmeyecektir. • Döllenme öncesi dönemde ve Gebelik süresince günlük 400 g folat kullanımı, nöral tüp defekti, yarık damak ve anemi insandısını azaltmaktadır. Nöral tüpün fötal hayatın erken dönemindeki gelişimi kritik olarak folik asit varlığına bağlıdır.
Kobalamin (Vitamin B 12) • Vitamin B 12 korrin halkasına sahiptir ve merkezinde bir kobalt iyonu bulunur. Vitamin B 12 sadece mikroorganizmalarca sentezlenmektdir. • Başlıca 4 kobalamin türevi bulunmaktadır: – – – Kobalamin (plazmada en fazla) Hidroksikobalamin (diğerlerinin prekürsörü) Deoksiadenozil kobalamin Metilkobalamin Siyanokobalamin
• Vitamin. B 12 ileumda yer alan reseptörlerle emilir. Bu reseptörler vitamini ancak midenin parietal hücrelerinden salgılanan intrensek faktörle (İF) bağlı olduğu zaman tanıyabilir. Vitamin emildikten sonra transkobalamin denilen bir proteine bağlanır. • İF siyalik asid içeren glikoproteindir. Pepsin ve tripsinle parçalanır. Midede kardianın sonu ve fundusda salgılanır. Pylordan salgılanmaz.
proteinler Pankreatik bikarbonat R proteini
Diyetle gelen vitamin B 12’nin çoğu agızda tükrük bezi kaynaklı R proteinine (kobafilin) bağlanmaktadır. Çok az vitamin B 12 midede direkt olarak İF’e bağlanır. İF’e faktöre asıl bağlanma duodenumda gerçekleşir. Duodenumda pankreatik bikarbonat sekresyonu ile vitamin B 12, R proteininden ayrılır ve İF’le birleşir.
• İnsanda 3 tane transkobalamin bulunmaktadır. Transkobalamin I ve III glikoprotein yapıdadır. Transkobalamin I elektroforezde 1 -globulin bantında, transkobalamin III ise 2 -globulin yer alır. • Plazma kobalaminin %90’ı transkobalamin I’e bağlıdır. Transkobalamin III kobalamine daha düşük ilgi gösterir. • Transkobalamin II elektroforezde bantında yer alır ve glikoprotein yapıda değildir. Transkobalamin II barsaklarda yeni absorbe edilmiş kobalamini bağlar ve dokulara taşır.
• Kobalaminin yapısı ve koenzim şekilleri: Kobalaminin koenzim şekilleri, siyanidin yerine 5’-deoksiadenozin’in geçtiği 5’-deokadenozilkobalamin (alışılmamış karbonkobalt bağı oluşturarak) ve siyanidin yerine bir metil grubunun geçtiği metilkobalamindir. • 5’-deokadenozilkobalamin metilmalonil Ko. A mutazın koenzimidir. Eksikliğinde metil malonil asidemi oluşur. • Metilkobalamin ise homosisteinden metionin sentezini gerçekleştiren metionin sentazın koenzimidir. • Bu vitamin eksikliğinde metilmalonil Ko. A birikir. Biriken metilmalonil Ko. A 2 yolla myelin yapının devamını bozar: – Metilmalonil Ko. A yağ asidi sentezindeki malonil Ko. A’nın oluşumunu inhibe eder. Böylece myelin kılıf sentezi engellenir ve yıkımı artar. – Yağ asidi sentezinde matilmalonil Ko. A, malonil Ko. A’nın yerine geçer ve dallı zincirli yağ asitleri sentezlenir ve membran yapıları bozulur.
Bir hastanın idrarında metilmalonik asit düzeylerinin artması aşağıdaki B vitaminlerinden hangisinin eksikliğini gösterir? (eylül 2004, nisan 2002, eylül 2001, nisan 97, eylül 95, nisan 91) a. b. c. d. e. Vitamin B 6 Vitamin B 12 Riboflavin Folik asit Biotin
Hangi reaksiyonda vitamin B 12, 5’-deoksiadenozil kobalamin şeklinde, aynı molekül üzerinde tek karbon ünitesinin yerini değiştirir? a. b. c. d. e. Metil malonil Ko. A Süksinil Ko. A d. UMP d. TMP Propiyonil Ko. A Metilmalonil Ko. A Homosistein Metionin Homosistein Sistationin
• Kobalamin kaynakları: Vitamin B 12 yalnızca mikroorganizmalar tarafından sentezlenir, bitkilerde bulunmaz. Hayvanlar bu vitaminleri kendi doğal bakteri floralarından veya diğer hayvansal gıdalardan alırlar. • Vitamin B 12 ile ilgili klinik durumlar: Diğer suda çözünen vitaminlerden farklı olarak önemli miktarda (4 ile 5) vitamin B 12 vücutta depo edilir.
Yetişkin pernisyöz anemi: • • • İF ve pariatal hücrelere karşı antikor gelişimi ile karakterize otoimmün hastalıktır. Hastalarda makrositik anemi ve spinal kordun subakut dejenerasyonu oluşur. Hastalarda midede mukozal atrofi, dilde ve farinksde inflamasyon, aklorhidri oluşur. Spinal kordda posterior ve lateral kolumda dejenerasyon oluşur. Buna bağlı olarak periferal duyuda değişme, hiperaktif refleksler, ataxi ve paraliziler oluşur. Santral sinir sisteminde ve periferik sinirlerde dejenerasyon vardır (parestezi, vibrasyon, pozisyon, duyu azalması, ataksi DTR azalması, demasn , psikoz görülebilir).
• Hematolojik değişiklikler: – Makrositik anmei, megaloblastlar, eritroblastlar ve normoblastlar izlenir – Granülositopeni – Trombositopeni – Azalmış RBC ve Hb içeriği ortaya çıkar • Biyokimyasal değişiklikler: – – Kan ve idrar B 12 azalır “Schilling testi” pozitiftir. İdrar metilmalonik asit artar Otoantibodiler saptanabilir.
Konjenital pernisyöz anemi: • Postnatal periyotta ve 2, 5 yaş öncesi ortaya çıkar • İF yoktur • Gastrik asit ve mukoza bozuklukları eşlik etmez Juvenil pernisyöz anemi: • İF salınımı bozuktur • Beraberinde aklorhidri ve atrofik gastrit izlenir • Hastalarda İF veya pariatel hücrelere karşı otoantikorlar izlenir. Cerrahi operasyonlar: • Total gastrektomi • İnce barsakların geniş rezeksiyonu Gİ sistem enfeksiyonları: • Diphyllobothrium latum enfeksiyonu
• 5 P bulgusu: Pansitopeni, periferik nöropati, posterior kord nöropatisi, papiller atrofi, pernisiyoz anemi • Tedavide siyano ve hidroksi kobalamin türevleri kullanılır.
Cerrahi girişim sonucu gelişen kör loop sendromunda aşağıdakilerden hangisinin eksikliği gelişir? X 2 a. b. c. d. e. Vitamin A Vitamin B 6 Vitamin B 12 Folik asit Demir Kör loopda aşırı bakteri üremesine bağlı ya da diphyllobothrium latuma bağlı B 12 eksikliği oluşur
Askorbik asit (Vitamin C) • İnsanlarda L-glukonolakton oksidaz enzimi yokluğu nedeni ile askorbik asid sentezlenemez. • Askorbik asid yapısı glukoza çok benzerlik gösterir. • Karaciğerde oksalik aside çevrilir ve idrardaki oksalatın bir kısmından sorumludur. Yüksek doz alındığında tamamen değişmemiş olarak böbrekten atılır. • Askorbik asit moleküler oksijen, nitrat ve sit. a ve c gibi bileşiklerin indirgenmesini mümkün kılan indirgeyici bir ajandır.
Başlıca yer aldığı metabolik olaylar: • Vitamin C, kollajenin prolin ve lizin birimlerinin hidroksilasyonu gibi hidroksilasyon reaksiyonlarında koenzim olarak rok oynar. • Kondroblast, osteoblastlarda mukopolisakkarti sentezi için gereklidir. • Bu vitaminin bir antioksidan olarak sağlık için yararlı etkiler sağlayabileceği düşünülmektedir. • Tirozin yıkım reaksiyonlarına katılır. • Oksidasyon redüksiyon tepkimelerine katılır (askorbat-dehidroaskorbat).
• Safra asidi oluşumunda rol oynar. Eksikliğinde 7 -hidroksilazın aktif forma dönüşümü azalır. • Norepinefrinin sentezinde rol alır (Dopamin oksidazın kofaktörü). • Ferritin sentezi için gereklidir. • Demir emiliminde, demirin nonenzimatik indirgenmesinde rol alır. • Lizinden karnitin sentezinde rol alır. • Immünite ve yara iyileşmesinde rol alır. • Adrenal korteksde steroid sentezinde rol oynar.
C VİTAMİNİ Reaktif oksijen radikali Hücre membranı
• Askorbik asit eksikliği: Askorbik asit eksikliği skorbüt’e yol açar. Bu hastalık yaralar, süngerimsi dişetleri, diş kaybı, kan damarlarının kolay zedelenmesi, eklemlerde şişme, derialtı ve diğer kanamalar ve anemiyle karakterizedir. Bu belirtilerin çoğu bağ dokusunda zayıflıkla sonuçlanan kollajenin hidroksilasyonundaki eksiklikle açıklanabilir. Ayrıca, idrarda prolin ve hidroksiprolin artar, subperiostal kanamalar bağlı kolay kırılan kemikler izlenir, kostakondral eklem şişliği olur, kardiyak hipertrofi olabilir, pseudoparalizi, ostaoporoz görülebilir, yara iyileşmesi gecikir, normositik ve makrositik anemi görülür.
• Sigara içmek gereksinimi artırır. Aspirin, oral kontraseptifler ve steroidlerde C vitaminini azaltıcı etkiler oluşturur. • Kronik hastalıkların önlenmesi: C vitamini antioksidanlar olarak bilinen ve E vitamini ve -karoten’i içeren bir grubun üyesidir. Bu bileşiklerin besinlerle fazla alınması, koroner kalp hastalığı ve bazı kanserler gibi kronik hastalıkların görülme sıklığını azaltır.
• Askorbik asit toksisitesi: Akut toksisite gözlenmemiştir. Ancak askorbik asitin okside olmuş şekli dehidroaskorbik asit toksiktir. Bu nedenle, yüksek dozda C vitamini alınması, özellikle dehidroaskorbatı askorbata tekrar okside eden enzim sisteminde eksiklik olan kişilerde dehidroaskorbik asit birikimine yol açabilir. • Uzun süre kullanıldığına oksalat atılımı artar. Yüksek dozda yalancı glukozüri görülür. Demir emilimini artırdığı için hemokromatozisde kullanılmamalıdır.
Safra tuzları, adrenalin, hidroksilizin, hidroksiprolin gibi bileşiklerin sentezindeki hidroksilasyon tepkimelerinde aşağıdakilerden hangisi kullanılır? X 4 a. b. c. d. e. NADH FADH 2 Lipoik asit Alfa-tokoferol Askorbik asit
UDP-Glukoz 2 NAD + H 2 O L-gulonolakton oksidaz enzimi insanlarda yoktur. Bu nedenle C vitamini esansiyeldir. UDP-Glukoz dehidrogenaz 2 NADH + 3 H UDP-Glukronik asid H 2 O GAG sentezi D-Glukronat DGlukronat L-Gulonolakton L-ASKORBİK ASİD UDP L-Ksililöz LKsililöz İlaç, toksin ve bilirubinlerin glukronidizas yonu D-Ksililöz 5 -P NADP bağımlı ksilitol dehidrogenaz Eksikliğinde esansiyel pentozüri görülür. Ksilitol İdrarda bolca Lksililöz bulunur Askenazi yahudilerinde Besin çok sık izlenen asemptomatik genetik özelliktir. HMY Şekil: Glikozdan glukronik asid sentezi ve Uronik asid yolu.
Aşağıdaki vitaminlerden hangisi santral ve periferik sinir sistemini etkilemez? a. b. c. d. e. C vitamini E vitamini Piridoksin B 1 vitamini B 12 vitamini
Aşağıdakilerden hangisinin eksikliği kolesterolün 7 -alfa-hidrokolesterole dönüşümünü bozarak kolesterol birikimine yol açar? a. b. c. d. e. Vitamin B 6 Vitamin C Vitamin B 12 Biotin Pantotenik asit
Aşağıdakilerden hangisi vücuda alındığı şekliyle etki eder ve etki etmek için bazı reaksiyonlara gereksinim göstermez? a. b. c. d. e. Askorbik asit Tiamin Riboflavin Niasin Piridoksin
C vitamini eksikliğinde hangisi olmaz? a. b. c. d. e. Peteşi Mukozda kanama Fontanelin erken kapanması Pseudoparalizi Kostrakondral eklemlerde şişlik
Fe+2 Fe+3 dönüşümünü yapan hangisidir? a. b. c. d. e. Transferrin Serüloplazmin Apoferritin Transkobalamin Hemosiderin
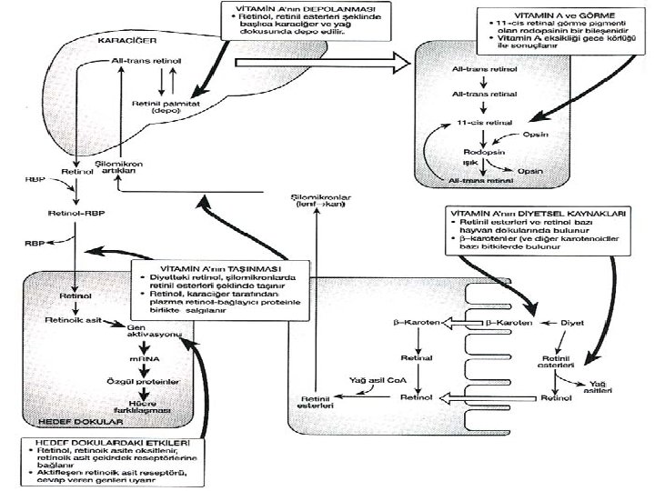
Vitamin A (retinol) – – Vitamin A’nın yapısı: Vit. A bir siklohekzenil halkası içeren bir poliizopronoid bileşiktir. “Vitamin A” terimi genellikle çeşitli biyolojik aktif moleküllerin tümü için kullanılır. “Retinoidler” terimi ise vitamin A aktivitesi göstersin ya da göstermesin vitamin A’nın doğal ve yapay şekillerini içerir. Retinol: Primer alkoldür. Retinal: Retinolün oksidasyonundan türeyen bir aldehittir. Retinoik asit: Retinalin oksidasyonuyla oluşan asit türevidir. Retinoik asit vücutta indirgenemez ve bu yüzden retinal ya da retinole dönüşemez. Bu nedenle retinoik asid büyüme ve gelişmede etkilidir fakat A vitaminin görme ve üreme ilgili olan etkilerinde görevli değildir. -karoten: Bitkisel yiyecekler -karoten içerirler. -karoten ince barsakta parçalanır ve iki molakül retinal oluşur. İnsanlarda bu dönüşüm etkin değildir ve -karotenin A vitamini aktivitesi retinolün ancak altıda biri kadardır.
Vitamin A’nın aşağıdaki formlarından hangisinin etki mekanizması steroid hormonlarla benzerlik gösterir? a. b. c. d. e. Beta karoten Retinoik asit 11 -cis-retinal All-trans-retinal Retinol
Vitamin A’nın emilimi ve taşınması • Karaciğere taşınım: Diyette bulunan retinol esterleri ince barsak mukozasında hidroliz edilir ve retinol ile serbest yağ asitleri oluşur. Retinol, ince barsak mukoza hücresinde uzun zincirli yağ asitleriyle tekrar esterleştirilir ve lenfatik sisteme şilomikronların bir bileşeni olarak verilir. Şilomikronlardaki retinol esterleri karaciğer tarafından alınır ve depolanır. • Vit. A’ (retinoik asid, retinol) etkisini steroid hormonlarda olduğu gibi hücre içi reseptör sistemleri ile etkileşir. • Karaciğerde vit. A, olasılıkla bir lipoprotein karması halinde lipositler (perisinüzoidal stellat hücreler) içinde bir ester halinde depolanır. • Karaciğerden salınım: Gerek duyulduğunda retinol karaciğerden salınır ve plazma retinol-bağlayıcı protein (RBP) tarafından karaciğer dışı dokulara taşınır. Retinoik asit ise albumine bağlı olarak taşınır. Retinol-RBP kompleksi hücrelerinin yüzeyinde bulunan reseptörlere bağlanırlar. Dokuların çoğu, retinolü çekirdek bölgesine taşıyan hücresel retinol-bağlayıcı protein içerir. Retinol burada, bir bakıma steroid hormonlar gibi hareket eder.
Vitamin A’nın fonksiyonları • Görme: A vitamini, çomak ve koni hücrelerindeki görme pigmentlerinin bir bileşenidir. Retinadaki çomak hücrelerinin görme pigmenti olan rodopsin, opsin proteinine özel olarak bağlanmış olan 11 -cis retinal’den oluşur.
• Büyüme: Vitamin A’dan yoksun bırakılan hayvanlarda, muhtemelen tat tomurcuklarının keratinizasyonu nedeniyle ilk önce iştah kaybı gelişir. Kemik büyümesi yavaştır ve sinir sisteminin büyümesine ayak uyduramaz, bu durum merkezi sinir sisteminde hasara yol açar. Kemik gelişimi ile santral sinir sistemi geliimi arasındaki uyumsuzluk KİBAS’a yol açar. • Üreme: Retinol ve retinal, normal üreme için temeldirler. Erkeklerde spermatogenezi destekler ve kadınlarda fetüsün rezorpsiyonunu engeller. Retinoik asit görme ve üreme fonksiyonunda etkisizdir.
• Epitel hücrelerinin sağlamlığı: A vitamini epitel dokusunun normal farklılaşması ve mukus salgılanması için gereklidir. Bu nedenle akne ve psöriazisde retinoik asit ve türevleri aktif olarak kullanılır. • Retinoik asit glikoprotein sentezine katılır (Karbonhidrat taşıyıcı formu –dolikol fosfat benzeri-retinil fosfattır). Özellikle gelişmenin düzenlenmesinde ve mukus sekresyununda kullanılan glikoproteinleri sentezler. • Retinoik asit ve -karotenlerin anti kanser ve anti oksidan özellikleri vardır. • Kızamıkta vit. A yıkımı artmıştır ve destek tedavisi olarak vit. A verilmesi morbiditeyi azaltır.
Klinik durumlar: • Diyetsel eksiklik: Retinol veya retinil esterleri olarak verilen A vitamini, vitamin eksikliği olan hastaların tedavisinde kullanılır. • Gece körlüğü, A vitamini eksikliğinin en erken belirtilerinden biridir. • Ciddi vitamin A eksikliği, konjonktiva ve korneanın patolojik kuruluğu olan kseroftalmiye ve keratomalazi’ye yol açar. Eğer tedavi edilmezse kseroftalmi, kornea ülserleşmesi ve opak nedbe dokusunun oluşması ile körlükle sonuçlanır.
A vitamini eksikliği Hücre farklılaşması Geçiş Keratomalazi Bitot lekeleri Epitelial Metaplazi Keratinizasyon ve taş oluşumu Korneal ülser Orta derecede metaplazi Artmış kanser ?
• Mukopolisakkaritlerin normal gelişmesi için gereklidir. Eksikliğinde kemik büyümesi yavaşlar. • İmmün cevap azalır. Bakterilerin solunum yolu epitel hücrelerine bağlanması artar, böylece enfeksiyona eğilim artar. Üriner sistemde keratinizasyona bağlı olarak taş oluşumu artar.
Retinoid toksisitesi • Vitamin A: A vitamininin yüksek dozlarda alınması, hipervitaminoz A olarak adlandırılan toksik bir sendroma yol açar. • Kronik hipervitaminoz A’nın erken belirtileri ciltte kuruluk ve kaşıntı olarak ortaya çıkar. • Hiperostozis, anoreksia, karaciğerde büyüme ve sirotik gelişme, eklemlerde şişme, ağrı, dekalsifikasyon, epifizial büyüme plaklarının erken kapanması, büyüme geriliği, göz içi kanama, optik atrofi olabilir. • Sinir sisteminde, beyin tümörü belirtilerini taklit edebilen kafa içi basıncında artış şeklinde bulgular görülür. • Özellikle gebe kadınlar aşırı miktarda A vitamini alımından kaçınmalıdırlar, çünkü A vitamini, gelişmekte olan fetüste doğumsal sakatlıklar yaratma potansiyeline sahiptir (mikrotia, mikrogenati, timik aplazi, fasial kemik ve aortik ark anomalileri).
Hangi vitamin kronik olarak fazla alındığında hiperostozise neden olur? a. b. c. d. e. Vitamin Tiamin C E D A
Eksikliğinde epitelde metaplaziye neden olan vitamin hangisidir? a. b. c. d. e. Vitamin Vitamin C E B A K
Aşağıdakilerden hangisi pseudotümör serebri nedeni değildir? a. b. c. d. e. Yüksek doz vitamin A Yüksek doz vitamin B Menarş Addison hastalığı Düşük doz vitamin A
Pseudotümör serebri nedenleri? • • • A vitamini fazlalığı A vitamini eksikliği Tetrasiklin Nalidiksik asit Oral kontraseptifler Demir eksikliği anemisi • • • Galaktozemi Orta kulak hastalığı Addison hastalığı Hamilelik Menarj Hipoparatiroidi
Akne ve psöriyazis: • Akne ve psöriyazis gibi dermatolojik hastalıklar, retinoik asit ve türevleri ile etkin şekilde tedavi edilir. Orta dereceli akne (Darier hastalığı) ve cilt yaşlanması benzil peroksit ve antibiyotikler kadar topikal tretinoin (all trans retinoik asit) ile tedavi edilir. Not: tretinoinin sistemik verilmesi, toksik olması nedeniyle mümkün değildir, yalnızca topikal uygulanır. – Gastrointestina sistem ve genitoüriner sistemeait epitel dokularda keratizasyona yol açar ve böbrek taşı oluşum riski artmaktadır. – Deri ve kıl köklerinde hiperkeratoz oluşur.
• İsotretinoin: Teratojen bir ilaçtır. Standart tedaviye cevap vermeyen şekil bozucu ciddi kistik akne durumu olmadıkça ve çocuk doğurma çağındaki kadınlarda kesinlikle kullanılmamalıdır. Uzun süren isotretinoin tedavisi hiperlipidemi ve LDL/HDL oranında artışa yol açar. Hiperlipidemi ve LDL/HDL oranının artması, kalp-damar hastalığı riskini arttırır. • Promyelositik lösemi tedavisinde de kullanılır
Vitamin D • Vit. D bir steroid prehormondur. • Aktif molekül olan 1, 25 -dihidroksikolekalsiferol hücre içi reseptör proteinlere bağlanır. 1, 25 -di. OH D 3 –reseptör kompleksi hedef hücrelerin çekirdeğindeki DNA ile etkileşerek ya seçici olarak gen ifadesini uyarır ya da özgün olarak gen transkripsiyonunu baskılar. 1, 25 -di. OH D 3’ün en önemli etkisi, plazma kalsiyum ve fosfor düzeylerini düzenlemektir. • Vitamin D kaynakları • Diyet: Bitkilerde bulunan ergokalsiferol ve hayvan dokularında bulunan kolekalsiferol (vitamin D 3) vitamin D kaynaklarıdır. • Endojen vitamin öncülü: Kolesterol sentezinde bir ara metabolit olan 7–dehidrokolesterol, insanlarda dermis ve epidermiste güneş ışığına maruz kalındığında kolekalsiferole çevrilir.
Vitamin D metabolizması • 1, 25 -di. OH D 3: D 2 ve D 3 vitaminleri biyolojik olarak aktif değildirler, ancak vücutta iki hidroksilasyon reaksiyonu ile aktif vitamin D şekline çevrilirler. İlk hidroksillenme 25. Pozisyonda olur ve bu işlem karaciğerde 25 hidroksilaz tarafından gerçekleştirilir. Reaksiyon ürünü olan 25 -hidroksikolekalsiferol veya 25 -OH D 3 plazmada en çok bulunan vitamin D şeklidir ve başlıca depo edilen şekildir. 25 -OH D 3 başlıca böbrekte bulunan 25 -hidroksikolekalsiferol 1 hidroksilaz (1 hidroksilaz) tarafından 1. Pozisyonda tekrar hidroksillenir ve 1, 25 -dihidroksikolekalsiferol (1, 25 -di. OH D 3) oluşur. Her iki hidroksilaz sitokrom P 450, moleküler oksijen ve NADPH kullanır. • Eğer kalsitriol düzeyleri normalse ve daha fazla kalsitriole gereksinim yoksa böbrek 1 -hidroksilaz yerine 24 -hidroksilaz enzimi aktiflenir ve 24, 25 dihidroksikolekalsiferol oluşur. Bu molekül inaktiftir.
Kalsitriol sentezinde gerekli olan 1 -alfa-hidroksilaz enzimi aşağıdakilerden hangisinde yer alır? a. b. c. d. e. Deri Karaciğer Böbrek Kas Akciğer
Aşağıdaki vitaminlerden hangisi sentezi, kanda taşınımı, hücredeki etki mekanizması bakımından steroid hormonlara benzer? a. b. c. d. e. Vitamin K Vitamin D Askorbik asit Folik asit Vitamin B 12
7 -dehidrokolesterolün kolekalsiferole çevrildiği yer aşağıdakilerden hangisidir? a. b. c. d. e. Böbrek Deri Kornea Karaciğer Akciğer
Diet: Ergokalsiferol, kolekalsiferol Solar UV radyasyon 7 -dehidrokolesterol Yağ ve kas hücreleri Dolaşımda vit. D Vit. D 2 depolanma alanları 25 -hidroksilaz 25 -OHvit. D ve 1, 25 -(OH)2 vit. D ile feed-back inhibisyonla düzenlenir Dolaşımda 25 -OH vit. D 24 -hidroksilaz aktivitesi PTH, PO 4 ile artar 24 -hidroksilaz aktivitesi PTH, vit. D PO 4 ve 1, 25 (OH)2 ile artar Barsak kemik böbrek
1 -hidroksilaz’ın düzenlenmesi: 1, 25 -di. OH D 3 en güçlü vitamin D metabolitidir. Oluşumu plazma fosfat ve kalsiyum iyonlarının düzeylerince sıkı bir şekilde düzenlenir. 25 -hidroksikolekalsiferol 1 -hidroksilaz aktivitesi plazma fosfat düzeyindeki düşme sonucu direkt olarak veya plazma kalsiyumunda azalma durumunda ise paratiroid hormon (PTH) salınımının uyarılması aracılığı ile indirekt olarak artar. PTH vit. D düzeylerini etkileyen major uyarandır. Diyetle yetersiz kalsiyum alımı sonucu oluşan hipokalsemi plazma 1, 25 -di. OH D 3 düzeyinde artışa yol açar. 1 -hidroksilaz aktivitesi ise, reaksiyon ürünü olan 1, 25 -di. OH D 3 fazlalığında azalır.
Aşağıdakilerden hangisi böbrekte D vitamini yapımını en çok aktive eder? a. b. c. d. e. Hiperfosfatemi Hipomagnazemi Hiperkalsemi Hipermagnazemi
Vitamin D’nin fonksiyonu: • 1, 25 -di. OH D 3‘ün fonksiyonu yeterli plazma kalsiyum düzeyini sürdürmektir. Bu fonksiyonlar – İnce barsaktan kalsiyum emilimini arttırarak, – Böbrekten kalsiyum kaybını azaltarak ve – Gerek duyulduğunda kemik rezorpsiyonunu uyararak sağlanır.
• Vitamin D’nin ince barsaklara etkisi: 1, 25 -di. OH D 3, ince barsaktan kalsiyum ve fosfat emilimini uyarır. Özel bir kalsiyum-bağlayıcı proteinin sentezi uyarılarak kalsiyum emilimi arttırılır. Böylece 1, 25 -di. OH D 3 ‘ün etki mekanizması, steroid hormonların etki mekanizmasına benzerlik gösterir. • Vitamin D’nin kemiklere etkisi: 1, 25 -di. OH D 3, protein sentezi ve PTH varlığına gerek duyulan bir işlem aracılığıyla kemikten kalsiyum ve fosfat serbestleşmesini uyarır. Sonuç, plazma fosfat ve kalsiyum düzeyinde artmadır. Bu nedenle kemikler, plazma kalsiyum düzeyinin sürdürülmesinde önemli bir kaynaktır. • Vitamin D gereksinimi ve kaynaklar: Vitamin D, balık yağı, karaciğer ve yumurta sarısında doğal olarak bulunur. Takviye edilmezse sütte yetersiz miktarda D vitamini vardır. Yetişkinler için 200 İÜ D vitaminidir.
Klinik durumlar
• Besinsel rikets: Vitamin D eksikliği çocuklarda rikets, erişkinlerde osteomalazi ile sonuçlanan kemik demineralizasyonuna neden olur. Rikets, kemiğin kollajen matriksinin oluşumunun devam edip mineralizasyonun tam olmaması ve sonuçta yumuşak, esnek kemik oluşumuyla karakterizedir. Osteomalazide önceden oluşmuş olan kemiklerin demineralizasyonu, kırık oluşması meylini arttırır. Güneş ışığına yetersiz çıkma ve/veya D vitamini alımında eksiklik durumu özellikle yeni doğanlarda ve yaşlılarda görülür. D vitamini eksikliği kuzey bölgelerinde, ultraviole ışığa yeterince maruz kalmama sonucunda deride D vitamini sentezinin azalması nedeniyle yaygındır. Not: 200 İÜ olarak önerilen günlük gereksinim miktarı (5 ug kolekalsiferol karşılığı) yetersiz olabilir, çünkü 800 İÜ/gün ve daha yüksek dozların osteoporotik kırık insidansını azalttığı gösterilmiştir.
• Böbreğe bağlı rikets (renal osteodistrofi): Bu hastalık, kronik böbrek yetmezliği sonucu gelişir. Bu durumda vitaminin aktif şekle dönüşümü azalmıştır. 1, 25 -di. OH kolekalsiferol (kalsitriol) verilmesi, etkin bir yerine koyma tedavisidir. • Hipoparatiroidi: Paratiroid hormon eksikliği hipokalsemi ve hiperfosfatemiye neden olur. • Vitamin D Toksisitesi: D vitamini, tüm vitaminlerin en toksik olanıdır. Diğer yağda-çözünen vitaminler gibi D vitamini de vücutta depo edilir ve çok yavaş olarak metabolize edilir. • Yüksek dozlar iştah kaybı, bulantı, susuzluk ve sersemliğe neden olur. • Kalsiyum emilimi ve kemik rezorbsiyonunun artması hiperkalsemiye neden olur ve bu durum özellikle arterler ve böbrekler olmak üzere bir çok organda kalsiyum birikimine yol açabilir.
Kemik KC Vit. D 1, 25 -(OH)2 -D PTH Absorbsiyon Barsak 25 -OH-D Serum kalsiyum Böbrek PTH 1, 25 -(OH)2 -D Atılım PTH 1, 25 -(OH)2 -D Hipokalsemi
Kemik KC Vit. D Kalsitonin Absorbsiyon Barsak 25 -OH-D Serum kalsiyum Böbrek Atılım Kalsitonin Hiperkalsemi 24, 25 -(OH)2 -D
Kemik PTH Absorbsiyon Barsak Serum kalsiyum Düşük vit. D Atılım Böbrek PTH
Yüksek vit. D KC Kemik Vit. D 1, 25 -(OH)2 -D 25 -OH-D Absorbsiyon Barsak 1, 25 -(OH)2 -D Serum kalsiyum Böbrek Atılım Kalsitonin 24, 25 -(OH)2 -D
Bir hastada poliüri, poldipsi, dehidratasyon, hipotoni, anoreksi ve irritablite varsa ne düşünürsünüz? a. b. c. d. e. Vitamin D intoksikasyonu Vitamin A intoksikasyonu Vitamin E intoksikasyonu Vitamin K intoksikasyonu Folik asit intoksikasyonu
Vitamin K • Vit. K poliizoproniodlerin dahil olduğu naftakinonlardır. • Vitamin K’nın başlıca rolü, çeşitli kan pıhtılaşma faktörlerinin translasyon sonrası modifikasyonu ile ilgilidir. K vitamini, pıhtılaşma faktörlerinin belli glutamik asit birimlerinin karboksilasyonunda koenzim olarak işlev görür. Vitamin K çeşitli şekillerde bulunur; örn. Bitkilerde filokinon (veya vitamin K 1) ve ince barsak bakteri florasında menakinon (veya vitamin K 2). Tedavi için vitamin K’nın sentetik bir türevi olan menadion (K 3) kullanılır.
• Vitamin K’nın fonksiyonu – -karboksiglutamat oluşumu: K vitaminine, protrombin ve kan pıhtılaşma faktörleri II, VII, IX ve X’un protein C ve S karaciğerde sentezlenmesi için gerek duyulur. Bu proteinler inaktif öncül moleküller olarak sentez edilirler ve vit. K bu moleküllerin posttranslasyonel modifikasyonundan sorumludur. Pıhtılaşma faktörlerinin oluşumu, glutamik asit birimlerinin vitamin K’ya bağılı karboksilasyonunu gerektirir, böylece -karboksiglutamat (Gla) içeren olgun bir pıhtılaşma faktörü oluşur. Bu reaksiyon O 2, CO 2 ve vitamin K’nın hidrokinon şekline ihtiyaç gösterir. Gla oluşumu, yabani bir yoncada doğal olarak bulunan antikoagülan olan dikumarol ve vitamin K’nın sentetik bir analoğu olan warfarin inhibisyonuna duyarlıdır.
Aşağıdaki vitaminlerden hangisi karboksilasyon tepkimelerinde görev alır? X 3 a. b. c. d. e. Retinoik asit Vitamin B 12 Folik asit Tiamin pirofosfat Vitamin K
Bazı proteinlerde glutamil kalıntılarının postranslasyonel karboksilasyonunu yapan kofaktör hangisidir? a. b. c. d. e. Biotin Vitamin K Lipoik asit Dikumarol Tiamin
– Trombositlerle protrombin etkileşimi: Protrombinin Gla birimleri iki adet birbirine yakın negatif yüklü karbonhidrat grupları nedeniyle pozitif yüklü kalsiyum iyonları için iyi bir şelatördür. Daha sonra protrombin-kalsiyum kompleksi, trombositlerin yüzeyinde bulunan ve kanın pıhtılaşması için gerekli olan fosfolipidlere bağlanma yeteneği kazanırlar. Trombositlere tutunma sonucu protrombinden trombin oluşumunu sağlayan proteolitik dönüşüm hızı artar. – Diğer proteinlerde -karboksiglutamat birimlerinin rolü: Gla pıhtılaşma işlemi ile ilgili olmayan diğer proteinlerde de (örn: kemikte osteokalsin) bulunur.
• Klinik Durumlar – K vitamini eksikliği: – Gerçekte bir K vitamini eksikliği durumu nadirdir; çünkü yeterli miktarda K vitamini genellikle ince barsak bakterileri tarafından sentezlenir veya diyet yoluyla alınır. – Vit. K eksikliğinin en sık nedeni yağ malabsorbsiyonudur. – İnce barsak bakterileri; örn: antibiyotik kullanılarak azaltıldığında endojen olarak oluşan vitamin miktarı da azalır. Bu durum, sınır derecede malnütrisyonlu olan kişilerde (örn: yaşlı düşkün hastalar) hipoprotrombinemiye yol açabilir. Bu vakalarda, kanamaya meyli düzeltmek için K vitamini desteği gerekebilir.
– Ayrıca bazı ikinci kuşak sefalosporinler (örn: sefaperazon, sefamandol ve moxalaktam) açık bir şekilde warfarinbenzeri bir mekanizmayla hipoprotrombinemiye yol açarlar. Bu yüzden bu ilaçlarla tedavi sırasında K vitamini desteği gerekir. Protrombin zamanı uzar. – Yenidoğanlarda K vitamini eksikliği: Yenidoğanların barsakları sterildir ve K vitamini sentez edemezler. Anne sütü günlük vitamin K gereksiniminin yaklaşık beşte birini sağladığından, yenidoğanlar kanamalı hastalara karşı önlem olarak tek doz kas içi K vitamini uygulanması önerilmektedir – Kısa barsak sendromu
– Bazı çalışmalarda vit. K eksikliğine bağlı olarak osteoporoz olduğu belirtilmektedir. Vitamin K toksisitesi: Yüksek dozda uzun süre K vitamini verilmesi sonucu bebeklerde hemolitik anemi ve sarılık gelişebilir; çünkü K vitamininin eritrosit membranlarına toksik etkisi vardır.
Vitamin E • • E vitaminleri 8 adet doğal olarak mevcut tokoferollerdir, bunlardan -tokoferol en aktif olanıdır. Vitamin E’nin başlıca fonksiyonu hücre bileşenlerinin (örn: çoklu doymamış yağ asitleri) moleküler oksijen ve serbest radikaller tarafından enzimatik olmayan oksidasyonundan korumada bir antioksidan olmasıdır. Yağ sindirim bozukuluğunda vit. E eksikliği ortaya çıkar. Lipofilik karakterinden dolayı dolaşımdaki lipoproteinlerde, membranlarda ve yağ depolarında toplanır. Görüldüğü kadarı ile sellüler ve subsellüler zar PL’lerinde bulunan çoklu doymamış yağ asitlerinin oksidasyonuna karşı ilk savunma hattı vit. E’dir.
• Tokoferol ve selen lipid peroksidlere karşı birbirinin etkisini güçlendirir. • ALA sentaz ve ALA dehidraz aktivitelerini artırarak hem sentezini artırır. • ETZ’de ubikinonun aktivitesinin devamlılığı için E vitamini gereklidir. • Tokoferollerin antioksidan etkisi yüksek oksijen derişimlerinde artar. • Yağ sindimi için gerekli pankreas aktivitesi için gereklidir.
Vitamin E eksikliği: • Vitamin E eksikliği hemen tamamen prematür yeni doğan bebeklere özgüdür. • Yetişkinlerde genellikle kusurlu lipid emilimi ve taşınmasıyla birliktedir. Bu nedenle steatorede, abetalipoproteinemide, kolestatik hastalıklarda, kistik fibrozisde ve barsak rezeksiyonlarında eksiklik oluşur. • Hastalarda anemi oluşur. Aneminin nedeni hemoglobin üretiminde azalma ve eritrosit yaşam süresi kısalmasıdır. • İnsanlarda E vitamini eksikliği belirtileri eritrositlerin peroksitlere karşı duyarlılığı ve anormal hücre membranlarının oluşmasıdır. • Gebeler, emzikli kadınlar ve yeni doğana vitamin takviyesi yapılmalıdır.
• Klinik Durumlar: İki yıldan daha uzun bir süre günde 400 İÜ vitamin E takviyesi en fazla korumayı sağlar –takviye yapılmayanalarla kıyaslandığında kalp krizi sıklığında %40 azalma- E vitamininin anti oksidan fonksiyonu, LDL oksidasyonunu engellemektir. Okside LDL’nin kalp hastalığını ilerlettiği düşünülmektedir. Vitamin E, vitamin C ve karoten, katarakt başlangıcını geçiktirmede birlikte işlev görülür. • Vitamin E toksisitesi: Vitamin E, yağda çözünen vitaminlerin en az toksik olanıdır. 300 mg/gün dozlarda toksisite gözlenmemiştir.
VİTAMİN E YAĞDA ÇÖZÜNÜR Hücre membranı ve dokuları oksidatif hasardan korur. Eritrosit üretimini ve K vitamini etkilerini destekler Sağlıklı dolaşımı korur Erişkin RDA=10 mg -tokoferol
ni i s i g n a h en d r e l i k a d ağı ş a ? E r u n r i o m k a ı t i ş r V a k e y e m oksitlen t i s a k i n o ür l a y i H. a er l d i p i l o f s b. Fo erid s i l g i r T c. in e t o r P. d er l t i s a o n i e. Am
E vitaminin hücrede esas fonksiyonu aşağıdakilerden hangisidir? a. Hücre zarı akışkanlığının düzenlenmesi b. Hücre zarı lipidlerinin oksidasyondan korunması c. İyon akışının düzenlenmesi d. Glukoz kullanımında rol oynaması e. Na-K ATP az yapısına girmesi
Prematürelerde hangi vitamin eksikliği hemolize neden olur? a. b. c. d. e. Vitamin A Vitamin B 6 Vitamin K Vitamin D Vitamin E
Yeni doğanın nutrisyon gereksinimi: • Yeni doğan hızlı gelişim nedeni ile bazı nitrüsyonel riskler taşır. Vitamin E ve K bazı nutrientler plasentayı geçemez ve doku depoları düşüktür. Yeni doğanda gastrointestinal trakt tam gelişmemiştir ve emilim problemleri bulunur. Barsak florası yeni doğanda steridir ve bu nedenle K vitamini gibi nutrientlerin barsakta sentezi bozuktur. Prematüre yeni doğanda riskler daha fazladır çünkü gastrointestinal tract daha az gelişmiştir ve depolar daha boştur. • Yeni doğanda en ciddi nutrisyonel problem hemorajik hastalıktır. Yeni doğanda özellikle de prematürede K vitamini depoları eksiktir ve barsakda da sentezlenememektedir. Anne sütüde K vitamini için yetersiz bir kaynaktır.
• Çoğu yeni doğanda 3 -4 aylık demir deposu bulunmaktadır. Anne ve inek sütüde düşük demir kaynağıdır. • Vitamin D düzeyleri yeni doğanda düşüktür ve anne sütüde gereksinimi tam karşılayamaz. Bu nedenle vitamin D takviyesi önerilir. • Diğer vitamin ve mineraller anne sütünde yeterlidir. • Yeni doğana ventilasyon takviyesi ile yüksek doz oksijen verildiğinde vitamin E takviyesi, oksijen tedavisinin komplikasyonları bronkopulmoner displazi ve retrolental fibroplazi oluşumunu azaltmaktadır. • Prematürelerde ortaya çıkan anemi tablosu folat ve vitamin B 12 tedavisine yanıt vermektedir.
Antikonvülzan tedavi ve vitamin gereksinimi: • Fenobarbital veya difenilhidantoin türü Antikonvülzan ilaçların kullanımı çeşitli ilaç-vitamin etkileşimlerine yol açmaktadır. • Uzun süreli antikonvülzan kullananlarda metabolik kemik hastalığı ortaya çıkar. Hastalarda düşük serum Ca ve P ve yüksek ALP düzeyleri ile giden osteomelezi veya rikets tablosu ortaya çıkar. Hastalarda kemik kaybı ortaya çıkar. Bu durum antikonvülzanların 25 (OH)D ve 1, 25(OH)2 D düzeylerini azaltmasına bağlıdır. • Antikonvülzan ilaç kullanımı vit. K gereksinimini artırmaktadır. Antikonvülzan ilaç kullanan gebelerin yeni doğanlarında hmorajik hastalık riski fazladır. • Antikonvülzan tedavi folik asid ve B 6 gereksiniminide artırmaktadır. Folat eksikliği antikonvülzan kullanan hastaların %75’inde ortaya çıkar ve bu hastaların %50’sinde megaloblastik anemi ortaya çıkar. B 6 eksiklik belirtileri ise %30 hastada ortaya çıkmaktadır.
İlaç-nutrient ilişkisi İlaç Alkol Potansiyel nutrient eksikliği Tiamin Folik asid Antikonvülzanlar Vitamin B 6 Vitamin D Folik asid Vitamin K Kolestriamin Kortikosteroidler Yağda çözünen vitaminler Demir Vitamin D ve kalsiyum Çinko Potasyum Diüretikler Potasyum Çinko İzoniazid Vitamin B 6 Oral kontraseptifler ve östrojenler Vitamin B 6 Folik asid Vitamin B
Aşağıdakilerden hangisinde verilen vitamin eksikliği karşısında belirtilen hastalığa yol açmaz? a. b. c. d. e. Biotin-pellegra Tiamin-beri Vitamin B 12 -pernisiyöz anemi Folik asit-megaloblastik anemi Vitamin C-skorbüt
• VİTAMİN A EKSİKLİĞİ: – – Gece körlüğü Kseroftalmi Bitot lekeleri Folliküler hiperkeratoz • VİTAMİN D EKSİKLİĞİ: – Raşitizm • VİTAMİN E EKSİKLİĞİ: – – Prematürelerde hemoliz Arefleksi Ataksi oftalmopleji
• VİTAMİN K EKSİKLİĞİ: – Protrombin zamanı uzaması – Kanama • TİAMİN (VİT. B 1) EKSİKLİĞİ: – Beriberi • • Polinöropati Kalp yetmezliği Ödem Oftalmopleji • RİBOFLAVİN (VİT. B 2) EKSİKLİĞİ: – – – İştahsızlık Gözde vaskülarizasyon ve kornea iltihabı Aftlar Sindirim kanalı iltihabı (glossit ve ağız köşesi ragatları) Deride iltihap, pullanma ve çatlaklar (sebaroik dermatit) Gebelik sırasındaki eksiklikte fetusda iskelet anormalliklerine yol açabilir.
• NİASİN (VİT. B 3) EKSİKLİĞİ – PELLEGRA • • Diare Dermatit Demans Death • PİRİDOKSİN (VİT. B 6) EKSİKLİĞİ – – – Konvülsiyon Hiperakuzi Mikrositik anemi Nazolabial sebore Nöropati
• BİOTİN EKSİKLİĞİ: – – Saç dökülmesi Dermatit Hipotoni Ölüm – – – Megaloblastik anemi Periferik nöropati Posterior kord nöropatisi Pansitopein Papiller atrofi vitiligo • VİTAMİN B 12 EKSİKLİĞİ:
• FOLAT EKSİKLİĞİ – Megaloblastik anemi • VİTAMİN C EKSİKLİĞİ – SKORBÜT • Sinirlilik • Purpura • Diş eti kanaması • Periosteal kanama
Safra obstrüksiyonu olan hastada hangi vitamin eksikliği izlenmez? a. A b. D c. E d. K e. B 12