Spreadsheets The dark matter of IT Felienne Hermans

  • Slides: 42
Download presentation
Spreadsheets: The dark matter of IT Felienne Hermans (@felienne)

Spreadsheets: The dark matter of IT Felienne Hermans (@felienne)

95% of all U. S. firms use spreadsheets for financial reporting

95% of all U. S. firms use spreadsheets for financial reporting

50% of spreadsheets form the basis for decisions

50% of spreadsheets form the basis for decisions

Spreadsheet exist ‘under the radar’

Spreadsheet exist ‘under the radar’

Spreadsheets can have a long life, 5 years on average

Spreadsheets can have a long life, 5 years on average

Average sheet is used by 12 different people

Average sheet is used by 12 different people

Only 33% of spreadsheets has a manual

Only 33% of spreadsheets has a manual

Complex spreadsheets lead to disaster

Complex spreadsheets lead to disaster

The European Spreadsheet Risk Interest Group (Eusprig. org) collects horror stories

The European Spreadsheet Risk Interest Group (Eusprig. org) collects horror stories

Loss Cause 2. 4 million dollars typo

Loss Cause 2. 4 million dollars typo

Loss Cause 2. 4 million dollars typo llars o d n o li il

Loss Cause 2. 4 million dollars typo llars o d n o li il m 4 2 rror copy-paste e

What can we do?

What can we do?

No docs, errors, long life It looks like…

No docs, errors, long life It looks like…

No docs, errors, long life It looks like software!

No docs, errors, long life It looks like software!

In software, tools have been created to help programmers understand code

In software, tools have been created to help programmers understand code

We bring understandability tools to spreadsheets

We bring understandability tools to spreadsheets

Then we tried the tool in practice

Then we tried the tool in practice

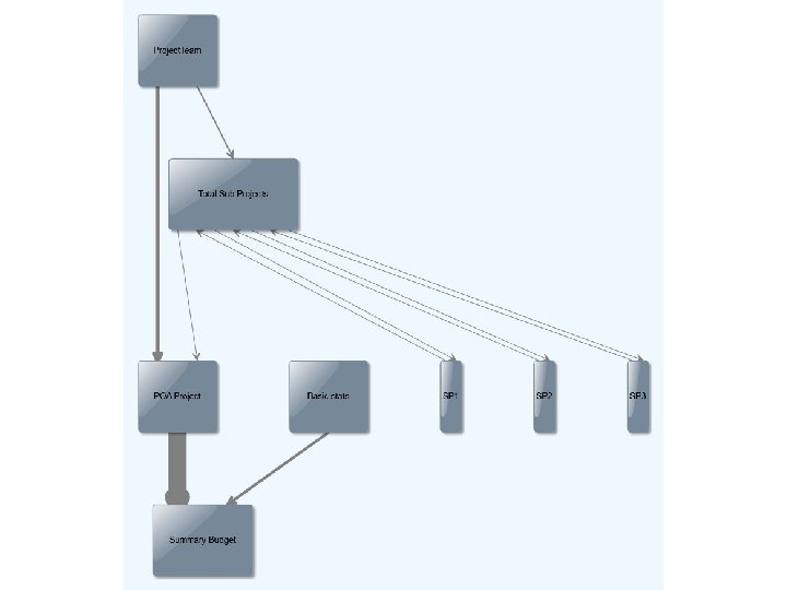
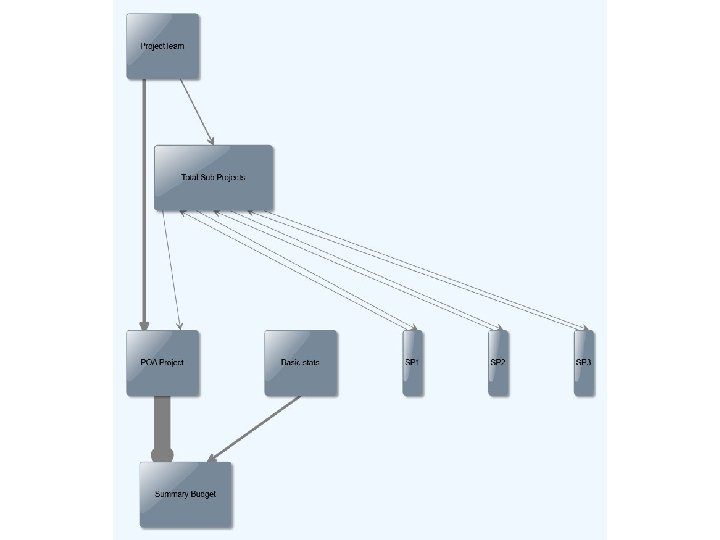
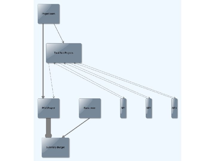
Users started diagnosing with the diagrams

Users started diagnosing with the diagrams

“This is too complex”

“This is too complex”

“This arrow is too fat”

“This arrow is too fat”

Move C 11: F 20 to POA Project

Move C 11: F 20 to POA Project

We tried the tool in practice again

We tried the tool in practice again

Complicated formulas still got in the way of understanding details

Complicated formulas still got in the way of understanding details

This formula can be simplified

This formula can be simplified

The analyses are combined in our tool Perfect. XL

The analyses are combined in our tool Perfect. XL

The analyses are combined in our tool Perfect. XL (www. infotron. nl/strata)

The analyses are combined in our tool Perfect. XL (www. infotron. nl/strata)

We build tools to visualize and improve spreadsheets

We build tools to visualize and improve spreadsheets

What can we learn from the success of spreadsheets?

What can we learn from the success of spreadsheets?

Most alternatives still look like this

Most alternatives still look like this

BI Complex Spreadsheets Simple

BI Complex Spreadsheets Simple

BI Complex Plan Spreadsheets Simple Serendipity

BI Complex Plan Spreadsheets Simple Serendipity

Spreadsheets: The dark matter of IT Felienne Hermans (@felienne)

Spreadsheets: The dark matter of IT Felienne Hermans (@felienne)