SSMK PROSPEKSYON DERS 2 Prof Dr Hseyin TUR
















































- Slides: 48
SİSMİK PROSPEKSİYON DERS - 2 Prof. Dr. Hüseyin TUR
2. 3 Elastik Dalga Denklemi Şimdi hareket denklemini gözden geçirelim ve gerilme alanlarının elastik bir katı içinde nasıl yayıldığını inceleyelim. Aşağıdaki şekilde küçük yer değiştirmeler ve hızlar için ve yer çekimi (gravite) gibi uygulama noktası etrafında cisim üzerine etkiyen cisim kuvvetlerini (yüzey normali doğrultusundaki) ihmal edersek, Newton’s un ikinci yasası yer değiştirme bileşeni ‘u’ için hareketin denklemini verir. Burada, ‘ ’ yoğunluktur.
Hooke’s yasası için, denkleminden,
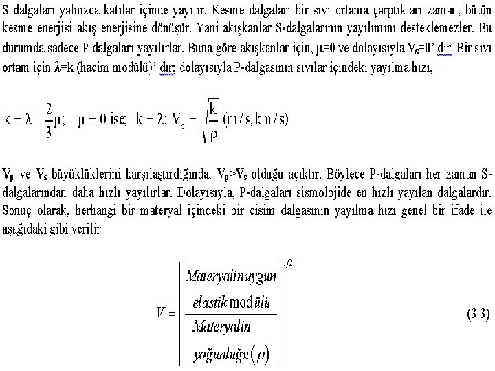
3. SİSMİK DALGALAR 3. 1. Giriş Elastik bir cisme uygulanan gerilme cismin dayanım gücünü aşınca kırılacaktır. Açığa çıkan enerji elastik dalgalar halinde yayılacaktır. Buna göre, sismik dalgalar deprem veya suni bir kaynak gibi sismik kaynaklardan yayılan elastik yamulma enerjisinin parçalarıdırlar. Sismik inceleme için uygun kaynaklar tipik olarak geniş frekans aralıklarını içeren pulslar olarak bilinen kısa süreli dalgaları oluştururlar. Kaynağın hemen yakını hariç, bir sismik pulsun bir kısmı ile ilişkili yamulmalar dakikalarca sürebilir ve bunlar elastik olarak kabul edilebilir. Bu kabule göre, sismik pulsların yayılma hızları, onların içerisinden geçtikleri materyallerin elastik modülleri ve yoğunlukları ile belirlenirler. Sismik dalgaların yer içindeki yayınımlarını elastik teori ile açıklamak için bazı ön kabuller yapılır. Bunlar, • Malzeme (yer içindeki kayaçlar anlamında) içindeki bitişik taneciklerin birbirlerine göre tanecik hareketleri son derece küçüktür, • Malzeme tam elastiktir. Yani gerime ile yamulmalar doğrusal olarak orantılıdır. Yani Hooke’ s yasası geçerlidir, • Malzeme izotroptur. Malzemenin elastik özelliği her doğrultuda aynıdır, • Sürtünme ve yerçekimi gibi dış kuvvetler ihmal edilebilir, şeklinde sıralanabilir.
Özel durumlarda bu kabullerden biri veya bir kaçı ihmal edilebilir. Malzemenin elastik özellikleri yönlere göre değişiyorsa bu malzemelere anizotrop malzeme denir. Yani malzeme özellikleri her yönde aynı değildir. Malzeme homojen olabilir (tek tür bir maddeden ibaret olma), ancak faklı yönlerde gözeneklilik, geçirgenlik, katılık veya sıkılık gibi özellikleri farklılık gösterebilir. Elastik teoride yer ortamı başlangıçta izotrop kabul edilir. Ancak kayaçlar, özellikle tortul ve metamorfik kayaçların elastik özelliklerinin tabakalaşma yönlerine dik doğrultularda %20 -25 kadar değiştiğini deneysel çalışmalar göstermiştir (Kara, 1992, p. 18). Ancak sismik arama çalışmalarında başlangıçta ortam veya tabakalar kendi içinde homojen ve izotrop kabul edilir. Bir ortama bir gerilme uygulandığında ortamda oluşan elastik dalgalar değişik yönlerde yayılırlar. Uygulamada iki grup sismik dalga ile ilgilenilir. Bunlar; - cisim dalgaları (body waves) - yüzey dalgaları (surface waves) olarak bilinirler.
• Cisim Dalgaları a)P – Dalgaları b)S - Dalgaları • Yüzey Dalgaları a) Rayleigh b) Love c) Stoneley d) Kanal (Tüp dalgaları olarak çeşitleri vardır.
Sismik Dalga Tiplerinin Karşılaştırılması Cisim Dalgaları Yüzey Dalgaları * Küçük genlik * Kısa dalga boyu * Frekans bandı dardır * Daha hızlı seyahat * Büyük genlik ederler * Tüm depremlerde oluşurlar * Derin depremlerde * Uzun dalga boyu * Frekans bandı geniştir * Yavaş seyahat ederler oluşmazlar
TEMEL DALGA SİNYALİ PARAMETRELERİ Periyodik dalga şekli Geçişli (transient) dalga şekli 14
Kayaçlar için aşağıdaki ampirik ilişkiden bahsedilir. Vs = 0. 6 Vp
P – Dalgalarının Özellikleri (Özet) • Boyuna , sıkışma ve birincil dalgalar olarak da adlandırılır • Yer içinde en hızlı yayılan dalgalardır. Bu nedenle alıcılarda ilk görülen dalgadır. • Her tür materyal içinde, yani sıvı, gaz, katı içinde yayılabilirler. • Tanecik hareketi yayınım doğrultusundadır • Enerji kaynağından çıkan bir puls elastik ortam içerisinde küresel olarak yayılırken titreşim yapan karaktere sahiptir. • P dalgalarının ürettiği hareket ortam içinde sıkışma ve genleşmelerin değişimi şeklindedir. • Periyodu 1 sn’den az olan dalgalardır. Uzak mesafelere de ulaşabilirler. • P dalgaları aynı zamanda ses dalgalarıdır. Bu nedenle zaman
Bazı Materyallerin P, S-dalga Hızları ve Yoğunlukları Materyal Hava (Air) Su (Water) Petrol (Petroleum) Çelik (Steel) Beton (Concrete) Granit (Granite) Bazalt (Basalt) Kumtaşı (Sandstone) Kireçtaşı (Limestone) P-dalga hızı (m/s) 332 1400 -1500 1300 -1400 6100 3600 5500 -5900 6400 1400 -4300 5900 -6100 S-dalga hızı (m/s) Doymamış Kum (Unsaturated Sand) 200 -1000 80 -400 Doymuş Kum 800 -2200 320 -880 1000 -2500 400 -1000 1500 -2500 600 -1000 (Saturated Sand) Kil (Clay) Doymuş Buzul malzeme (Saturated Glacial Till) 3500 2000 2800 -3000 3200 700 -2800 -3000 Material Density (gm/cm 3) Hava (Air) Su (Water) Tortullar (Sediments) Kum taşı (Sandstone) Şeyl (Shale) Kireç taşı (Limestone) Granit (Granite) Bazalt (Basalts) Metamorfik Kayaçlar (Metamorphic Rocks) ~0 1 1. 7 -2. 3 2. 0 -2. 6 2. 0 -2. 7 2. 5 -2. 8 2. 7 -3. 1 2. 6 -3. 0 24
S –Dalgalarının Özellikleri (Özet) • Enine , makaslama ve ikincil dalgalar da denir. • Tanecik hareketi değişen transvers harekettir ve yayılım yönüne diktir. Burada gösterilen transverse hareket düşeydir, fakat her yönde olabilir. Düşey düzlemdeki hareket SV, yatay düzlemdeki SH olarak adlandırılır. • Böyle dalgalara taneciklerin hareket ettiği doğrultuda polarize olmuş dalgalar denir. • İkinci en hızlı yayılan dalgalardır. Bu nedenle kayıtlarda P dalgalarından sonra görülürler. • S dalgaları sadece katı içinde yayılırlar, sıvı ve gaz içinde yayılamazlar. • Deprem kaynağına yakın noktalarda en büyük genlikli dalgalardır ve bu nedenle en fazla hasara neden olan dalgalardır.
• Yüzey Dalgaları a) Rayleigh b) Love c) Stoneley Dalgaları d) Kanal Dalgaları
Rayleigh Dalgaları belirli bir derinliğe kadar retrograde belirli bir derinlikten sonra ise prograde hareket yaparlar. Retrograde hareket Prograde hareket
Rayleigh Dalgaları Özellikleri (Özet) * Rayleigh dalgaları en yavaş dalgalardır. Bu nedenle sismogramlarda en sonda görülürler. * Hareket eliptik olup, hem yatay hem de düşey yönde bileşeni vardır. Bu nedenle hem yatay hem de düşey bileşen simogramlarda görülürler * Tanecik hareketi büyük ekseni düşey olan eliptik, retrograde bir harekettir. * Rayleigh Dalgaları belirli bir derinliğe kadar retrograde belirli bir derinlikten sonra ise prograde hareket yaparlar. * Partikül hareketi dalganın yayılım doğrultusunu içine alan düşey düzlemdedir. * Hareketin genliği yüzeyden aşağı doğru derinlikle üstel olarak azalır. Boyuna ve enine hareketin bileşenini içerir ve aralarında faz ilişkisi vardır.
Love Dalgalarının Özellikleri (özet) * En hızlı yayılan yüzey dalgasıdır. Kayıtlarda S dalgalarından sonra Rayleigh dalgalarından önce görülürler. * Bu dalgalar düşük hızlı bir tabakanın üst ve alt yüzeyi arasında ardışık yansımayla yayılmaktadır. * Yerkürenin serbest yüzeyinde oluşurlar. Derinlikle genlikleri azalır. * Love dalgaları yüzeydeki S dalga hızı ile daha derin tabaklardaki hızlar arasında orta mertebede bir hıza sahiptir. * Tanecik hareketi dalga yayılım yönüne dik, enine (transvers) yatay düzlemdedir. * Hareketin yatay düzlemde bileşeni vardır. Düşey bileşeni yoktur. Bu nedenle sadece yatay bileşen sismogramlarda görülürler. Bu yüzden P jeofonları tarafından kaydedilemezler.
Stoneley Dalgaları • Değişmiş Rayleigh Dalgaları genellikle Stoneley Dalgaları olarak isimlendirilir. • Bu dalgalar bir düzlem sınırda cisim dalgalarının eğilmiş cephelerinin difraksiyonu tarafından oluşturulur. • Stoneley Dalgalarının hızı Rayleigh dalgalarının hızından daha azdır. • çıkar. , olduğu durumda stoneley dalgaları ortaya • Katı sıvı sınırında stoneley dalgaları daima görülür. Burada oluşan Stoneley dalgaların hızları katının yüzeyinde ortaya çıkan Rayleigh dalgaları hızlarından daha azdır.
Kanal (Tüp) Dalgaları Kara çalışmalarında Yüzey dalgalarının oluşmaması için VSP (Düşey Sismik Profil) yöntemi kullanılır. Burada yüzey dalgaları oluşmaz. Fakat sıvı ile dolu silindirik kuyu ekseni boyunca yüzeydeki kaynaktan yayılan istenmeyen dalga modları jeofonlara gelir. Bu tip kuyu içinde yayılan dalga modları tüp veya kanal dalgaları olarak bilinir. Gürültü olarak adlandırılır. Bunlar düzenli gürültü olup her izde gözlenebilir. Düzensiz gürültüler gibi tekrarlı atışların toplanmasıyla azalmaz tersine güçlendrilmiş olur.
Kanal (Tüp) Dalgalarının Özellikleri • Tüp dalgaları kuyunun çapına, duvarına , kuyu boşluklarının doldurulmasına bağlı olarak büyük değişiklikler göstermektedir. • Göreceli olarak yüksek genlikli ve düşük frekanslı yönlendirilmiş dalgalar olup çok az dispersif özellik gösterirler. • Genlikleri kuyu sıvı sınırından uzaklaştıkça bozulur. Bu da tüp dalgalarının faz hızlarının formasyon ve sıvı hızlarından az olacağını gösterir. • Tüp dalgaları sıvı dolu kuyunun düşey ekseni boyunca odaklandığından yönelmiş dalgalardır. Sadece çok az bir miktarı formasyon içine sızar. • Tüp dalgalarının genlikleri gidiş geliş mesafesiyle azalmaz. Ve bu dalgalar kuyu içinde küresel olarak genişlemez. Şekilde tüp dalgası yayılımının tanecik hareketinin sıvı içerisindeki tanecik hareketinden daha az olduğu görülmektedir. • Dalgaların genliği jeofonu kuyu cidarına yerleştiren kuvvet ve kuyu içindeki sıvının yoğunluğu ile ters orantılıdır. Kuyuda ağır çamur varsa tüp dalgası daha çabuk sönümlenecektir.
KANAL (TÜP) DALGALARININ KAYNAKLARI • Bir VSP kesitinde yayılmış tüp dalga modlarının zaman ve derinlik olarak yerlerinin belirlenmesiyle bu dalga modlarını oluşturan nedenler açıklanabilir. Örneğin aşağıdaki şekilde vibratörler kullanılarak kaydedilmiş bir veride 4 tip dalga modu tanımlanmıştır. Mevcut veriye AGC (otomatik kazanç kontrolü) uygulanmıştır. • Tüp dalgası 1: Bunun nedeni P dalgasının çamur kolonu içerisinde yayılırken bir karışıklığa neden olmasıdır. Böylelikle kuyu içinde büyük bir empedans değişimiyle tüp dalgaları yaratılır. • Tüp dalgası 2: En güçlüsüdür. Üç ve dördüncü modlar bu ikinci modu yaratır. Jeofon yüzeyde iken ilk varışlar Rayleigh dalgalarıdır. Mod birde ise bunlar sıışma dalgalarıdır. • Tüp dalgası 3: Kuyu içerisindeki jeofonun üstü ile yüzey arasında mod ikinin tekrarlanmasıdır. Mod üç, mod bir ve mod ikinin 1/3 hızı ile aşağı hareket eder. Çünkü bu mod üç defa seyahat etmiş ve daha önce kaydedilmiştir. • Tüp dalgası 4: mod ikinin VSP kuyusunun altındaki tabakadan yansımasıyla oluşmuştur. Not: Mod 2 sönümlenebilirse mod 3 ve 4 ortaya çıkmaz.
KANAL (TÜP) DALGALARININ ÖNLENMESİ 1 -En basit olarak enerji kaynağı ile kuyu başı arasındaki mesafeyi arttırmak ve kaydedilen izlere uygun bir hız filtresi uygulamaktır. 2 - Kaynak ile kuyu başı arasına bir engel koymaktır. Böyle bir engel kuyu başı ile kaynak arasına Rayleigh dalga boyunun yarısı kadar bir mesafeye hendek kazmaktır. Bu hendek 40 -60 cm kadar ve 2 m kadar sığ olmalıdır. Hendeğin uzunluğu dalga cephesinin hendeğin gerisinde yayılmasını önleyecek kadar yeterli uzunlukta olmalıdır. 3 -Uygun bir kaynak düzeni ile yüzey dalgalarının hakim dalga boylarını sönümlemektir.
Düşük Hız Tabakası (DHT) Yer yüzeyinin hemen altında çeşitli nedenlerden dolayı bozuşmuş, gözenekliliği artmış, hatta içi bir kısım gazlarla dolu olabilen alterasyon zonu olarak da bilinen tabakadır. Bu tabakanın kalınlığı 4 -50 m arasında olup, hızları 250 -1000 m/s arasında değişebilmektedir. Düşük hızlı tabakanın 4 yönden önemi vardır. DHT boşlukları hava ile dolu olup alçak geçişli bir filtre gibi davranır. Bu yüzden dalga şekillerini değiştirir. DHT’nin tabanında çok büyük hız değişimi olur ve zaman bu su tablasını oluşturur. Bu tabaka değişime uğramış Rayleigh dalgalarının oluşumunda çok etkilidir. 1. Sismik enerjinin soğurulması (emilme ) bu zon içinde yüksektir. 2. Düşük hız ve hızdaki çabuk değişmeler varış zamanları üzerinde orantısız şekilde büyük bir etkiye sahiptir. 3. DHT’nin tabanındaki önemli hız değişmesi simik ışını kuvvetle ters tarafa çevirir. Ve neticede bu zon içinde kat ettiği yol altındaki yol doğrultusuna bakmaksızın hemen düşey olur. 4. Tabanındaki çok yüksek empedans kontrastı onu çok iyi bir yansıtıcı yapar. Bu yüzden ardışık (tekrarlı) yansımaların önemli bir kaynağı olur.