END 457 Sezgisel Arama ve Yapay Zeka lk

























- Slides: 25
END 457 Sezgisel Arama ve Yapay Zeka İlk Ders Dr. Ayça Altay altaya@itu. edu. tr 1
İletişim • Ayça ALTAY • altaya@itu. edu. tr • 0212 2931300 / 2066 • Ofis: İşletme Fakültesi, Maçka, A 304 2
• Dersin Araştırma Görevlisi • Ar. Gör. Bilal Ervural • İşiniz olmayacak. Yine de bilin. • Ders web sayfası • www. ninova. itu. edu. tr (Dün oluşturuldu) 3
Kaynaklar • Talbi, El-Ghazali (2009) “Metaheuristics from Design to Impelementation” • Engelbrecht, Andries P. (2002) “Computational Intelligence: An Introduction” • Yang, X. S. (2010) “Engineering Optimization” 4
Haftalık Plan Hafta Gün 1 2 3 4 5 6 7 8 9 10 11 12 13 14 Konu Sezgisel Arama ve Yapay Zeka’ya Giriş, Temel Kavramlar ve Tepe 10. 02. 2014 Tırmanma Algoritması 17. 02. 2014 Benzetim Tavlaması (Simulated Annealing) 24. 02. 2014 Değişken Komşuluk Araştırması (Variable Neighborhood Search) Tabu Araştırması (Tabu Search) 03. 2014 (Kısa Sınav I) Genetik Algoritma (Genetic Algorithm) 10. 03. 2014 (Proje ilgili açıklama yapılacak) 17. 03. 2014 Parçacık Sürü Optimizasyonu (Particle Swarm Optimization) 24. 03. 2014 Karınca Kolonileri Optimizasyonu (Ant Colony Optimization) 31. 03. 2014 Yarıyıl İçi Sınavı 07. 04. 2014 Yapay Bağışıklık Sistemleri (Artificial Immune Networks) 14. 04. 2014 Hibrid Metasezgiseller Öz Düzenleyici Haritalar (Self-Organizing Maps) 21. 04. 2014 (Kısa Sınav II) 28. 04. 2014 Matlab ile ilgili toplama 05. 2012 Bulanık Mantık (Fuzzy Logic) 12. 05. 2012 Proje Sunumları 5
Değerlendirme • • Sunum / Proje %20 Kısa Sınav (2 tane) %15 Yarıyıl içi sınavı %25 Yarıyıl sonu sınavı %40 Sunum / Proje ilgili bilgi 5. hafta verilecektir. Bütünlemeye girmek istiyorsanız, yarıyıl içi notlarınızla geçmediğinize emin olunuz! 6
Notlandırma • Başarı notları: 85 -100 AA 80 -85 BA 70 -80 BB 65 -70 CB 55 -65 CC 50 -55 DC 40 -50 DD < 40 F 7
İlk Ders Konuları • Terminoloji • Sezgisel Arama Nedir? • Yapay Zeka Nedir? 8
Yapay Zeka • Bilgisayar sistemlerinin veya matematiksel sistemlerin veriden öğrenmesini sağlamaktır. • Bu şekilde tanımlama, tahmin, kontrol ve sınıflandırma yapılabilir ve tepki verilebilir. • Sezgisel arama yöntemlerini de kullanır. 9
Yapay Zeka ÖRN: 27 yaşında, ayda 1500 TL kazanan, sağlıklı bir kişiye 27 ay vadeli 7000 lira kredi verilmeli mi? Bilgisayarım ilk aldığımda yarım dakikada açılıyordu, şimdi 3 -4 dakika içinde açılıyor. Bozuk sayılır mı, sayılmaz mı? Format zamanı ne zaman olmalı? Bugün günlerden Cumartesi hava 18 derece, metrekare başına 100 gram yağmur düşüyor. Bunlara göre İstanbul’daki elektrik tüketim miktarı bugün nasıl olacak? Bu filmi beğenenler bunları da beğendi. 10
Sezgisel Arama • Sezgisel Arama (Heuristic Search), Yunanca“problemlerin çözümü için strateji ve yöntem araştırma, belirleme” anlamındaki heuriskin sözcüğünden gelmektedir. • Optimizasyon yöntemlerini içerir. 11
Sezgisel Arama 12
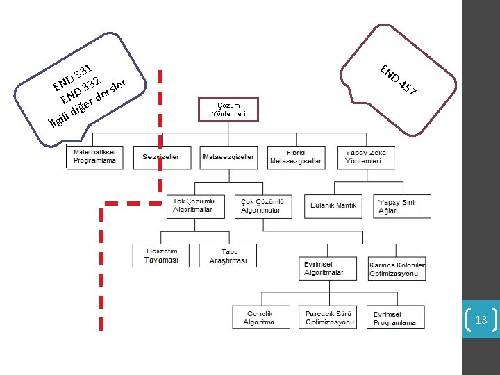
31 3 D 32 er N E D 3 rsl EN er de iğ d i l İlgi EN D 45 7 Çözüm Yöntemleri 13
Tam Çözüm Veren Yöntemler • Simpleks Yöntemi 14
Tam Çözüm Veren Yöntemler • Dal-Sınır Algoritması 15
Kombinatoryal Optimizasyon 52 Şehirli Gezgin Satıcı Problemi 24798 Şehirli Gezgin Satıcı Problemi 16
Kombinatoryal Optimizasyon • Kısıtlı Kaynakla Proje Planlama 17
Doğrusal Olmayan Optimizasyon 18
Çözüm Karmaşıklığı • Polinomsal Zaman • Polinomsal Olmayan Zaman 19
Metasezgiseller • Kısa zamanda çözüme yaklaşmak için kullanılan algoritmalardır. • En iyi sonucu garanti etmezler. • Doğa bazlı olaylar kullanılır. 20
Metasezgiseller 21
Yerel Arama vs. Global Arama 22
Yerel Arama Algoritmaları • 3 önemli kavramı vardır: • Bir başlangıç noktası • O noktanın komşuları • Başlangıç noktasından komşulara, oradan da diğer komşulara geçecek bir algoritma 23
Yerel Arama Algoritmaları • Başlangıç Noktası • Bir başlangıç çözümü vardır. • Optimum çözüme ne kadar yakınsa, o kadar çabuk ulaşılır. • Komşuluk • • Büyüklüğü değişkendir. Eğer komşuluk büyükse, gidilebilecek yeni nokta seçeneği vardır. Komşuluk büyükse yerel optimuma takılma olasılığı azalır. Komşuluk çok büyükse global optimum üzerinden atlanılabilir. • Algoritma • Her soruyu çözebilen bir en iyi algoritma yoktur. 24
Tepe Tırmanma Algoritması Adım 1. Rassal başlangıç çözümü bulunur. Adım 2. Çözümün amaç fonksiyonu değeri ölçülür. Adım 3. Bu noktanın komşuluğuna gidilir. Adım 4. Komşuluğun amaç fonksiyonu değeri ölçülür. Adım 5. Eğer komşuluğun değeri daha iyi ise çözüm değiştirilir. Komşuluğun değeri kötü ise çözüm değiştirilmez. 25 Adım 6. Bitirme koşulu sağlanana kadar Adım 3 -5 tekrar edilir.