UNIVERSITE DES SCIENCES ET DE LA TECHNOLOGIE DORAN
























































- Slides: 56
UNIVERSITE DES SCIENCES ET DE LA TECHNOLOGIE D’ORAN « Mohamed Boudiaf » Faculté Mathématiques et Informatique Département d’Informatique ECONOMIE DE L’ENTREPRISE Cours d’économie de l’entreprise Pour les étudiants de première année Licence Mathématiques – Informatique Chargée de cours : Dr Rabia AZZEMOU
Bibliographie BIALES, Michel, LEURION, Rémi et RIVAUD, Jean Louis. Notions fondamentales d’économie. Paris, Foucher, 2007. CAPUL, Jean Yves, GARNIER, Olivier, Dictionnaire d’économie et de sciences sociales. Paris, Hatier, 1999. VANHOVE Jean et LONGATTE Pascal, Économie générale, Paris, Dunod, 2013. 22/02/2021 Cours d'Economie de l'entreprise - Dr Rabia AZZEMOU 2
L’ACTIVITE ECONOMIQUE 22/02/2021 Cours d'Economie de l'entreprise - Dr Rabia AZZEMOU 3
Pour vivre, tout être humain doit satisfaire des besoins. L’activité économique est la manière, dont l’homme s’organise pour satisfaire ses besoins, en produisant des biens et des services. Définition du besoin Le besoin est une sensation liée à un désir ou à un manque qui pousse l’individu à agir pour le satisfaire par un bien ou le recours à un service d’une personne. 22/02/2021 Cours d'Economie de l'entreprise - Dr Rabia AZZEMOU 4
1. Classification des besoins Besoin non économique Sa Il ne s’achète pas. • Somatiques (respirer, dormir) • Moraux • Spirituels • Affectifs • Sociaux (parler, chanter) 22/02/2021 Cours d'Economie de l'entreprise - Dr Rabia AZZEMOU 5
Besoin économique Besoins primaires (vitaux) Besoins secondaires (sociocul turels) Besoins tertiaires (luxe) 22/02/2021 Cours d'Economie de l'entreprise - Dr Rabia AZZEMOU 6
Besoin individuel : ressenti par chaque personne et variant d’une personne à l’autre Besoin collectif : ressenti par un ensemble de personnes parce qu’elles vivent en société 22/02/2021 Cours d'Economie de l'entreprise - Dr Rabia AZZEMOU 7
Caractéristiques des besoins Les besoins sont illimités • Les besoins sont liés à l’utilité que l’on a du bien; • Les besoins sont liés à l’individu; • Les besoins sont variables; • Les besoins sont contagieux ; • Les besoins sont prolifiques. 22/02/2021 Cours d'Economie de l'entreprise - Dr Rabia AZZEMOU 8
PYRAMIDE DE MASLOW Besoin de s'accomplir Besoin d’estime Besoin d’appartenance Besoin de sécurité Besoin physiologique 22/02/2021 Cours d'Economie de l'entreprise - Dr Rabia AZZEMOU 9
BESOIN BIEN OU SERVICE) C’est l’activité économique qui permet de produire, échanger et consommer des biens ou services. On distingue deux types de biens Bien libre 22/02/2021 Bien économique Cours d'Economie de l'entreprise - Dr Rabia AZZEMOU 10
Un bien est dit économique s’il répond aux trois caractéristiques Utilité à satisfaire Disponibilité un besoin Rareté Classification selon : Ø la nature (biens matériels et biens immatériels), Ø l’emploi (biens de consommation et biens de production), Ø la durabilité (bien durables et non durables), Ø la complémentarité (un bien va avec un autre) ou la substituabilité (l’un ou l’autre bien). 22/02/2021 Cours d'Economie de l'entreprise - Dr Rabia AZZEMOU 11
Classification des biens économiques Biens matériels A. Biens à usage industriel • Biens d’équipement de base ou de production; • Biens de consommation intermédiaire. B. Biens à usage domestique • Biens durables; • Biens semi durables; • Biens non durables; C. Biens complémentaires et biens substituables 22/02/2021 Biens immatériels ou service ØServices marchands. ØServices non marchands ØServices mixtes Cours d'Economie de l'entreprise - Dr Rabia AZZEMOU 12
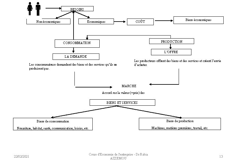
BESOINS Non économiques Economiques Biens économiques COÛT PRODUCTION CONSOMMATION L’OFFRE LA DEMANDE Les consommateurs demandent des biens et des services qu’ils ne produisent pas. Les producteurs offrent des biens et des services et créent l’envie d’acheter. MARCHE Accord sur la valeur (=prix) des BIENS ET SERVICES Biens de consommation Biens de production Nourriture, habitat, santé, communication, loisirs, etc. Machines, matières premières, travail, etc. 22/02/2021 Cours d'Economie de l'entreprise - Dr Rabia AZZEMOU 13
Organisation générale de l’activité économique Les salariés, les travailleurs indépendants, les sociétés, les administrations publiques, les associations participent à la création de richesses en produisant des biens et des services. Cette production donne lieu à des échanges de biens et de monnaie. Les échanges entre ces différents acteurs de la vie économique les rendent interdépendants. 22/02/2021 Cours d'Economie de l'entreprise - Dr Rabia AZZEMOU 14
Pour satisfaire les besoins il faut donc une production de biens et de services qui s’échangent sur un marché. On perçoit le schéma suivant (circuit économique) : Revenus Production Biens + services Ménages Demande Marché des biens de consommation Achats Offre Ventes Pour produire, il faut combiner les moyens disponibles appelés facteurs de production et ce dans les meilleures conditions possibles. Ces facteurs se combinent au sein des ENTREPRISES. 22/02/2021 Cours d'Economie de l'entreprise - Dr Rabia AZZEMOU 15
L’entreprise est au cœur de l’économie. Elle produit des biens et des services pour répondre aux besoins et distribue des revenus qui permettent d’acheter ces biens et services. Production Combine capital et travail pour transformer les ressources naturelles afin de les rendre consommables. 22/02/2021 Répartition Chaque facteur reçoit un revenu pour sa participation à la production : • Salaires, traitements, honoraires rémunèrent le facteur travail, • Profits, intérêts, dividendes, rentes rémunèrent le facteur capital, • Impôts et taxes rémunèrent l’Etat, agent économique, qui intervient directement ou indirectement dans la production. Cours d'Economie de l'entreprise - Dr Rabia AZZEMOU Consommation Usage d’un bien ou d’un service. C’est donc un usage possible du revenu. Le revenu pouvant être soit consommé ou épargné. 16
L’activité économique est l’ensemble des opérations par lesquelles individus produisent des biens en vue de les consommer. La production consiste à procurer à un bien, une utilité plus grande que sa valeur initiale. Le terme "production" comprend également la prestation de services. Ces opérations sont effectuées par des agents économiques. 22/02/2021 Cours d'Economie de l'entreprise - Dr Rabia AZZEMOU 17
Nom des secteurs institutionnels Les ménages Les entreprises non financières Les sociétés financières Les administrations publiques Les institutions sans but lucratif au service des ménages (ISBLSM) Le reste du monde 22/02/2021 Principale fonction des secteurs Principales ressources des secteurs Toutes les personnes qui vivent et - Salaire consomment sous un même toit - Revenu mixte (bénéfice de l'entrepreneur individuel qui apporte son travail et son capital dans l'entreprise) - Revenus de la propriété Entreprise qui produit des biens et des - Chiffre d'affaires services non financiers marchands en vue - Profit non distribué de faire un profit Sociétés produisant des services financiers - Intérêts reçus de banque et d'assurance en - Cotisations vue de faire du profit volontaires Administrations qui produisent des - Impôts services collectifs non marchands et se - Cotisation sociale livrent à des opérations de répartition Associations qui produisent des biens et services non marchands - Dons - Subventions Echange de biens, de services, de capitaux - Devises monnaie entre des résidents et des non résidents convertible (euro, dollar, yen, livre sterling. . . ) Cours d'Economie de l'entreprise - Dr Rabia AZZEMOU Exemples concrets - Une famille - Des co-locataires - Entreprise artisanale - SARL - Le CPA - Banque d’Algérie - CAAR - Ministères - Mairie - Sécurité sociale - Le croissant rouge - Un syndicat - IBM Etats-Unis - Renault Algérie 18
Les activités des agents économiques ne s’exercent pas de manière isolée mais au contraire dépendent fortement des uns des autres. Exemple : L’implantation d’une entreprise peut concerner des milliers d’acteurs. Cette implantation permet : Ø aux ménages de trouver un emploi, Ø offre de nouveaux débouchés aux commerces locaux et aux entreprises fournisseurs, Ø dégagent des nouvelles recettes fiscales au profit de l’Etat. 22/02/2021 Cours d'Economie de l'entreprise - Dr Rabia AZZEMOU 19
LE CIRCUIT ECONOMIQUE Un circuit économique est la représentation schématique d'une activité économique entre différents acteurs. Cette activité est représentée par les flux d'échanges entre ces acteurs. Ces flux sont soient réels ou physiques ou monétaires. Les flux réels sont les biens ou services alors que les flux monétaires sont l'ensemble des flux financiers échangés entre les acteurs. Il s'agit donc de donner une image simplifié de la réalité, rendant sa compréhension plus facile. Deux représentations possibles : • Par les fonctions • Par les flux entre les agents 22/02/2021 Cours d'Economie de l'entreprise - Dr Rabia AZZEMOU 20
1. Représentation par les fonctions • La production (Y) • Le revenu (R) • Et la dépense (D) Production Consommation Revenu Le circuit économique permet de faire apparaître certaines relations économiques 22/02/2021 Cours d'Economie de l'entreprise - Dr Rabia AZZEMOU 21
La richesse générée par la production est distribuée aux autres agents économiques sous formes : § salaires aux salariés, § profits aux apporteurs de capitaux, § intérêts aux prêteurs, § cotisations et impôts aux administrations Le revenu des agents économiques est soit consommé soit épargné. Production = Revenu = Consommation + Epargne Le revenu distribué conduit à l’achat de la totalité des biens produits. Il faut, pour éviter Investissement = Epargne un déséquilibre, que les flux d’investissement soit égal au flux d’épargne . 22/02/2021 Cours d'Economie de l'entreprise - Dr Rabia AZZEMOU 22
ØPar les flux entre les agents Travail (Flux réel) Salaire (Flux monétaire) Vente de biens et de services (Flux réel) Paiement (Flux monétaire) Un flux réel se fait toujours en contrepartie d'un flux monétaire. Les agents sont soit consommateurs, soit producteurs. En tant que consommateurs, ils souhaitent satisfaire leurs besoins dans la limite de leurs revenus. Les producteurs eux cherchent à vendre leur production en faisant face à la concurrence et doivent s'adapter aux besoins du consommateur. Certains flux liés aux administrations (impôts, subventions, …) n’ont pas de contrepartie directe. 22/02/2021 Cours d'Economie de l'entreprise - Dr Rabia AZZEMOU 23
Les mécanismes de l’économie de Marché Le Marché est le point de passage des flux marchands. C’est le lieu des confrontations demandes et des offres d’un même bien ou service. Il s’y fixe les quantités et le prix. On distingue différents types de marchés : • Marché des biens et services : on fixe les quantités des biens et services vendus et le niveau des prix ; • Marché du travail : on fixe le niveau de l’emploi et le salaire ; • Marché des capitaux : on établit le montant des fonds prêtés et le taux d’intérêt ; • Marché des changes : on fixe le cours (prix) des différentes devises et les montants échangés. 22/02/2021 Cours d'Economie de l'entreprise - Dr Rabia AZZEMOU 24
L’économie de marché 22/02/2021 Cours d'Economie de l'entreprise - Dr Rabia AZZEMOU 25
L’économie de marché est une forme d’organisation économique dans laquelle les prix et les quantités produites dépendent essentiellement de la confrontation de l’offre et de la demande sur les différents marchés. Les objectifs des acteurs du marché sont contradictoires : • Les offreurs cherchent à vendre au prix le plus haut (en tenant compte de leurs coûts et des concurrents) ; • Les demandeurs cherchent à acheter au prix le plus bas (en fonction de leur consommation et de leur revenu). 22/02/2021 Cours d'Economie de l'entreprise - Dr Rabia AZZEMOU 26
La demande : désigne la quantité de biens ou de services que les agents économiques souhaitent acheter pour un prix donné. La demande d’un bien est « fonction du prix » , c’est-à-dire que le prix est le principal déterminant de la demande. C’est une fonction décroissante du prix: • Si le prix est élevé, les quantités demandées vont être faibles car les demandeurs refuseront les prix exagérés. • Si le prix est bas, les quantités demandées seront importantes. D’où la « loi de la demande » : La loi de la demande indique les quantités demandées sur un marché évoluent dans le sens contraire du prix : • si le prix augmente, les quantités demandées diminuent, • si le prix baisse, les quantités demandées augmentent. 22/02/2021 Cours d'Economie de l'entreprise - Dr Rabia AZZEMOU 27
L’offre : désigne la quantité de biens ou de services que les agents économiques souhaitent vendre pour un prix donné. Comme la demande, l’offre d’un bien est « fonction du prix » , c’est-àdire que le prix est le principal déterminant de l’offre. C’est une fonction croissante du prix: • Si le prix est élevé, les offreurs vont être nombreux, attirés par la possibilité de réaliser des gains importants. • Si le prix est bas, au contraire, les offreurs seront dissuadés par les gains faibles. La loi de l’offre est donc celle-ci : les quantités offertes sur un marché évoluent dans le même sens que le prix : § si le prix augmente, les quantités offertes augmentent, § si le prix baisse, les quantités offertes diminuent. 22/02/2021 Cours d'Economie de l'entreprise - Dr Rabia AZZEMOU 28
La loi de l’offre et de la demande consiste à croiser les deux courbes : la courbe de l’offre et celle de la demande. Ces deux courbes vont se croiser en un point qui représente la quantité d’équilibre et le prix d’équilibre. Quand le prix d’un bien correspond à l’équilibre, les consommateurs obtiennent la quantité qu’ils souhaitent acheter à ce prix et les producteurs vendent la quantité qu’ils sont disposés à vendre. C’est le prix d’équilibre du marché ou prix de compensation entre offre et demande sur le marché. 22/02/2021 Cours d'Economie de l'entreprise - Dr Rabia AZZEMOU 29
Sur l’axe vertical, les prix en dinars, sur l’axe horizontal, la quantité produite en milliers. En bleu, la courbe de demande du marché, en rouge, la courbe d’offre du marché. 22/02/2021 Cours d'Economie de l'entreprise - Dr Rabia AZZEMOU 30
Elasticité 22/02/2021 Cours d'Economie de l'entreprise - Dr Rabia AZZEMOU 31
L'élasticité est le rapport entre deux variations ; elle permet de mesurer la sensibilité d'une grandeur à la variation d'une autre, par exemple, comment réagit la consommation quand le revenu augmente (élasticité-revenu) ou bien comment réagit la demande à une variation de prix (élasticité-prix). Si le marché est élastique, il faut baisser les prix pour augmenter les bénéfices. Si le marché est rigide, il faut augmenter les prix pour augmenter les bénéfices. 22/02/2021 Cours d'Economie de l'entreprise - Dr Rabia AZZEMOU 32
L'élasticité-prix de la demande est définie comme le rapport entre le pourcentage de variation de la demande d'un bien et le pourcentage de variation du prix de ce bien. Ce rapport est généralement négatif car lorsque le prix augmente, la demande diminue et réciproquement. Elasticité-prix de la demande = Taux de variation de la demande/Taux de variation du prix Année Demande Prix 2014 2000 10 2015 2500 8 Elasticité-prix = (2500 – 2000/2000 x 100) / (8 – 10/10 x 100) = 25% / - 20% = - 1, 25 La demande a augmenté plus vite que la baisse du prix. 22/02/2021 Cours d'Economie de l'entreprise - Dr Rabia AZZEMOU 33
• L'élasticité-revenu de la demande est définie comme le rapport entre le pourcentage de variation de la demande d'un bien et le pourcentage de variation du revenu. Elle mesure l'impact d'une variation du revenu d'un consommateur sa demande pour un bien particulier. Elasticité-revenu = Taux de variation de la demande/Taux de variation du revenu Année 2014 2015 Demande 2000 2500 Revenu mensuel 1500 1650 Elasticité-revenu = (2500 – 2000/2000 x 100) / (1650 – 1500/1500 x 100) = 25%/10% = 2, 5 La demande a augmenté 2, 5 fois plus vite que le revenu. 22/02/2021 Cours d'Economie de l'entreprise - Dr Rabia AZZEMOU 34
Le marché idéal : La concurrence pure et parfaite (CPP) 22/02/2021 Cours d'Economie de l'entreprise - Dr Rabia AZZEMOU 35
Le bon fonctionnement du marché repose sur 4 hypothèses : Atomicité les acheteurs et les vendeurs sont nombreux et de taille réduite et aucune décision ne peut agir sur les conditions du marché ; Fluidité et mobilité du mobilité totale des produits et de facteurs de marché production sur le marché, libre entrée et sortie des entreprises sur un marché (sans barrières) ; Transparence du marché chaque participant peut à tout moment connaitre le prix et les quantités offertes et demandées d’un bien ou d’un service sur le marché et peut élaborer sa stratégie (information complète des consommateurs pour guider rationnellement leurs décisions d’achat) ; Homogénéité du produit tous les biens et services sont identiques et peuvent être différenciés par les acheteurs. 22/02/2021 Cours d'Economie de l'entreprise - Dr Rabia AZZEMOU 36
Lorsque ces 4 conditions sont réunies, on aboutit à la réalisation de l’équilibre général sur un marché sur lequel l’offre est partout égale à la demande grâce à la flexibilité des prix. La CPP est la condition pour qu’il y ait une compétition loyale entreprises. Les prix sont poussés à la baisse. Il y a des innovations de produits (pour vendre plus cher) et de procédés (pour augmenter les bénéfices). 22/02/2021 Cours d'Economie de l'entreprise - Dr Rabia AZZEMOU 37
Marché réel : Concurrence imparfaite Offreurs Unique Quelques Demandeurs Monopole bilatéral Monopole Unique Quelques Nombreux 22/02/2021 Nombreux Monopsone Exemple : Avions de contrarié marché de gros chasse (demandeur = centrale d’achat) Monopole contrarié Oligopole bilatéral Oligopsone : Exemple : Marché Exemple : produits Exemple : marché des centrales de luxe (sur- du lait nucléaires mesure, haute couture Monopole Exemple: Oligopole yaourts, Concurrence SNCF chocolat, téléphonie mobile Cours d'Economie de l'entreprise - Dr Rabia AZZEMOU 38
CHAPITRE : L’ENTREPRISE 22/02/2021 Cours d'Economie de l'entreprise - Dr Rabia AZZEMOU 39
1. L’entreprise: définition, classement, types Management des entreprises - Dr Rabia AZZEMOU
L’entreprise est une organisation économique et sociale qui fournit des biens et services en vue de satisfaire un besoin. L’entreprise est une unité de production des biens et services destinée aux marchés de biens de consommation (grand public) et aux marchés de biens de production (les autres entreprises). Management des entreprises - Dr Rabia AZZEMOU
Pour fonctionner, l’entreprise a besoin de flux d’entrées : les inputs (matières premières, marchandises, services, capitaux, travail et surtout informations). L’entreprise transforme ces inputs en outputs (produits finis, marchandises, services, informations). INPUTS OUTPUTS Processus Management des entreprises - Dr Rabia AZZEMOU
Lors de cette transformation, l’entreprise crée de la richesse (ajout de valeur aux inputs). Cette richesse est appelée valeur ajoutée, elle représente la contribution réelle de l’entreprise à la richesse nationale : Produit Intérieur Brut (P. I. B. ) est défini comme étant la somme des valeurs ajoutées réalisées à l'intérieur d'un pays par l'ensemble des branches d'activité (auxquelles on ajoute la TVA et les droits de douane), pour une période donnée, indépendamment de la nationalité des entreprises qui s'y trouvent. Grâce à la TVA, l’entreprise va pouvoir payer le personnel et ses charges, les impôts et les taxes, les intérêts des emprunts et pouvoir en conserver une partie pour elle même (autofinancement). 22/02/2021 Management des entreprises - Dr Rabia AZZEMOU 43
L’entreprise Apporteurs de capitaux Gestionnaires Stratégie purement financière et recherchent avant tout la rentabilité de leurs placements. 22/02/2021 Maximisation des performances de l’entreprise tout en cherchant à garantir leur place et élargir leur pouvoir (capital et organisation). Management des entreprises - Dr Rabia AZZEMOU Salariés Epanouissement et sécurité de l’emploi. Ils cherchent à garantir leur emploi en réalisant un travail intéressant dans de bonnes conditions matérielles et psychologiques. La source de leur pouvoir est le savoir-faire. 44
Compte tenu des objectifs individuels des trois acteurs, il faut un consensus ou compromis organisationnel pour le bon fonctionnement de l’entreprise. 22/02/2021 Management des entreprises - Dr Rabia AZZEMOU 45
Pour mieux comprendre ce qui se passe au niveau de la production nationale, on regroupe les entreprises: Øpar branches d’activité: industrie alimentaire, pétrolière, chimique, automobile… ØPar secteurs: primaire, secondaire, tertiaire, quaternaire 22/02/2021 Management des entreprises - Dr Rabia AZZEMOU 46
Exploitation des richesses naturelles. Il s’agit de l’ensemble des activités dérivant de l’exploitation du sol, du sous-sol et de la mer. Exemples : pêche, activités agricoles, chasse, industries extractives Secteur primaire Fabrication des biens de production et de consommation. C’est l’ensemble des activités de transformation. Il s’agit essentiellement des entreprises industrielles ou artisanales. Exemples : les entreprises extractives qui fournissent les matières premières et les sources d’énergie (carrières, charbonnages, pompages de gaz et de pétrole, captages d’eau), les entreprises du bâtiment et de la construction, les entreprises de transformation de matière premières en biens d’équipement ou en biens de consommation. Secteur secondaire Prestations de services. Il s’agit des prestations de services et des entreprises commerciales. Exemples : les activités commerciales (ARDIS, les détaillants, les agences de voyages, les activités de loisirs comme le fitness, le cinéma, le théâtre …) les activités bancaires (CPA, BNA …), les professions libérales (médecin, avocat, architecte, …). Le secteur quaternaire, qui regroupe les activités liées à l'information et à la communication. Exemples : presse, activités de recherche et de conseil, etc. Secteur quaternaire Secteur tertiaire 22/02/2021 Management des entreprises - Dr Rabia AZZEMOU 47
On classe les entreprises selon : la taille et le statut juridique 1. La taille : Les critères qui permettent de mesurer la taille de l’entreprise sont : l’effectif, le chiffre d’affaires, la valeur ajoutée, les bénéfices, les capitaux propres, la part de la production exportée. Selon les effectifs Type Nombre de salariés Micro entreprise 0 Très petite entreprise 1 à 9 Petite entreprise 10 à 49 Moyenne entreprise 50 à 499 Grande entreprise 500 à 999 Très grande entreprise + de 1000 22/02/2021 Management des entreprises - Dr Rabia AZZEMOU 48
2. Le statut juridique Secteur public Secteur privé Entreprises publiques Les entreprises publiques sont des sociétés dans lesquelles l'Etat détient directement la majorité du capital social. SARL : est la forme la plus simple de société. Elle est simplement gérée au quotidien par un gérant (associé ou non, minoritaire ou majoritaire) et par une assemblée générale annuelle qui réunit les différents associés, pour valider les comptes et décider de la répartition des bénéfices. SA: société anonyme est une entreprise dont le capital est partagé entre plusieurs actionnaires, au nombre minimum de sept, qui ne sont pas obligés de dévoiler leur identité et doivent apporter un capital global de départ de 100 000 DA. EURL : Entreprise Unipersonnelle à Responsabilité Limitée, est une Sarl à un seul associé,
2. Les fonctions de l’entreprise 22/02/2021 Management des entreprises - Dr Rabia AZZEMOU 50
Fonctions de l’entreprise Ressources Humaines Direction et Administration Générale Marketing et ventes Achats Production Finances/ Comptabilité Logistique Recherche et Développement 22/02/2021 Management des entreprises - Dr Rabia AZZEMOU 51
1. La fonction Comptabilité et Finances se donne pour mission de modéliser les flux de composants et produits d’une part, et les flux financiers d’autre part. 2. La fonction Recherche & Développement regroupe l’ensemble des processus qui, partant de la recherche fondamentale ou d’une invention, assurent sa faisabilité industrielle. Il s’agit donc de l’ensemble des étapes permettant de passer du laboratoire de recherche à la production industrielle en usine. 22/02/2021 Management des entreprises - Dr Rabia AZZEMOU 52
3. La fonction Ressources humaines a pour mission de faire en sorte que l’organisation dispose du personnel nécessaire à son fonctionnement et que ce personnel fasse de son mieux pour améliorer la performance de l’organisation, tout en s’épanouissant. 4. La fonction Production Longtemps considérée comme la seule fonction à laquelle l’entreprise était assimilée, la fonction de production de l’entreprise est un de ses organes essentiels. Jouant un rôle très important dans la compétitivité d’une entreprise, elle a dû apprendre à évoluer pour répondre aux besoins des clients. La fonction Production englobe l’ensemble des activités qui transforment des matières premières et composants en produits vendus aux clients. 22/02/2021 Management des entreprises - Dr Rabia AZZEMOU 53
5. La fonction Marketing et Vente est la fonction qui est la plus en contact avec les consommateurs que nous sommes. Quelques mètres dans la rue suffisent à rencontrer des affiches de publicités, et quelques mètres dans un magasin suffisent avant de rencontrer un vendeur ! Cette fonction est de plus en plus importante dans les entreprises car elle permet d’améliorer leur résultat. 22/02/2021 Management des entreprises - Dr Rabia AZZEMOU 54
6. La fonction Achats Les entreprises ne peuvent pas tout produire. Elles doivent donc se procurer des biens et services nécessaires à la production. Or la façon de se procurer ces biens ou services joue un rôle déterminant dans la compétitivité de la firme. Il faut donc s’intéresser d’un peu plus près au fonctionnement et aux enjeux de la fonction Achats. Elle est chargée de procurer les matières premières et composants nécessaires à la production. Ces composants doivent être livrés dans les délais, tout en étant conformes en qualité et en quantité au cahier des charges (c’est-à-dire aux besoins) de l’entreprise. 22/02/2021 Management des entreprises - Dr Rabia AZZEMOU 55
7. La fonction Direction et Administration générale Un rôle fondamental dans l’entreprise. La fonction de Direction et Administration générale est une fonction que l’on se représente généralement bien. Souvent associée au personnage du directeur, elle n’a été envisagée comme une science que depuis quelques décennies. Or son rôle est des plus importants dans l’entreprise. La « Direction et Administration générale » est définie à travers 5 tâches : prévoir, organiser, commander, coordonner, contrôler. 8. La fonction Logistique Une fonction transversale et influente. La fonction Logistique est une fonction transversale, qui influence la performance de l’ensemble de l’entreprise. Elle se donne pour mission d’optimiser l’ensemble des flux physiques et informationnels de l’entreprise. 22/02/2021 Management des entreprises - Dr Rabia AZZEMOU 56