Strategaeth Mannau Agored Merthyr Tydfil Open Space Strategy
























































- Slides: 56
Strategaeth Mannau Agored Merthyr Tydfil Open Space Strategy
Why an Open Space Strategy? �We need to be able to ensure we have enough green space for recreational benefits and that we are managing and maintaining its level of use for the health and well-being of all. �To inform and help interpret the Council’s local development plan (LDP) policies relating to the provision of open space in new developments and the protection of existing open space.
Which guidance have we used? ‘Open space strategies – Best practice guidance’ prepared by the Commission for Architecture and the Built Environment (CABE)
What does an Open Space Strategy Do? �Establishes a framework for how the Council intends to go about managing and maintaining the provision of open space �Uses local definitions of open space to help understand supply, demand need for open space �Analyses provision and makes recommendations for a programme of action to improve the situation
We looked at legislation and policies that would help identify and shape the key functions, characteristics and management of open spaces within the local area Planning (Wales) Act 2015 Revises previous planning legislation making it appropriate to Wales needs The Well Being of Future Generations (Wales) Act 2015 Improving the social, economic, environmental and cultural well being of Wales Environment (Wales) Act 2016 Public Authorities must seek to maintain and enhance biodiversity so far as consistent with the proper exercise of their functions and in so doing promote the resilience of ecosystems
We looked at some of the key characteristics of the area: �Some of the worst statistics on poverty in Wales and the UK �Significant historic development as an iron and coal settlement with it associated residual infrastructure and a large under utilised land bank �Cultural identity owes much to the era of early exploitation and latter developments of concentrated urban expansion �A unique geology �Dramatic landscape consisting of a matrix of man made and natural habitats, some high quality others very poor urban / fringe etc.
We looked at how our open spaces are currently managed: �Current maintenance is often reactive rather than proactive �Operations performed are often unnecessary while more deserving actions are often overlooked �A dwindling financial resource �Lack of prioritisation in the management of open spaces or management plans �More spaces to manage than is practical or resources allow
What is kind of Open Space? Eight types of locally important open spaces were identified: allotments and community growing space amenity greenspace children and young people’s play space civic space green leisure corridors multifunctional green space natural/semi natural greenspace outdoor sports areas and pitches public parks and gardens
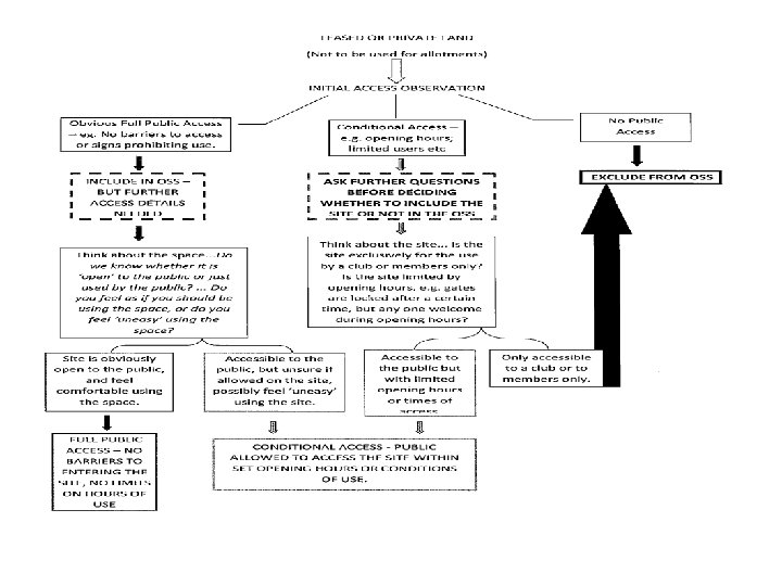
We looked at how each type of open space is distributed across all the wards by carrying out an on site audit
Results from site surveys
Distribution of Public Parks and Gardens 3 2 1 0 Bedlinog Cyfarthfa Dowlais Gurnos Merthyr Vale Park Penydarren Plymouth Town Treharris Vaynor
Distribution of Allotment Gardens 2 1 0 Bedlinog Cyfarthfa Dowlais Gurnos Merthyr Vale Park Penydarren Plymouth Town Treharris Vaynor
Distribution of Civic Space 4 3 2 1 0 Bedlinog Cyfarthfa Dowlais Gurnos Merthyr Vale Park Penydarren Plymouth Town Treharris Vaynor
Distribution of natural /semi natural greenspace 8 7 6 5 4 3 2 1 0 Bedlinog Cyfarthfa Dowlais Gurnos Merthyr Vale Park Penydarren Plymouth Town Treharris Vaynor
Distribution of outdoor sports area /pitches 6 5 4 3 2 1 0 Bedlinog Cyfarthfa Dowlais Gurnos Merthyr Vale Park Penydarren Plymouth Town Treharris Vaynor
Distribution of green leisure corridors and trails 10000 9000 8000 6000 5000 4000 3000 2000 1000 Trails Length Green Leisure Corridors Length en s Pe ny da rr no Gu r Va yn or hf a rt fa la is Cy yr th er M D ow le Va rk Pa ou th ym Pl n w To ar eh Tr dl in og ris 0 Be Length (M) 7000
or ris yn Va ar eh Tr n w To ou th ym Pl en rr rk Pa s le Va da yr th ny Pe er M is la no Gu r D ow hf a rt fa Cy og in dl Be Distribution of amenity greenspace 14 12 10 8 6 Amenity Greenspace 4 2 0
Distribution of children and young persons play space 8 7 6 5 Playspace 4 3 2 1 0 Bedlinog Cyfarthfa Dowlais Gurnos Merthyr Vale Park Penydarren Plymouth Town Treharris Vaynor
Spaces with high nature conservation value 25 20 15 10 5 0 Allotment gardens Amenity Greenspace Civic space Green Leisure Multifunctional Natural/semi Outdoor sports Corridor green space natural area/pitches Greenspace Playspace Public parks and gardens
nd sa rd ga s en e sp ac s he tc pi ce pa ns or ce sp a id rr ce sp a ay Pl a/ re sa rk pa rt en ee Gr c Co re lg al ur at sp o ic Pu bl do or ut O in /s em al ur at N e vi Ci ce ns de sp a en Gr e su r Le i ity io na ct un tif ul M n ee Gr Am en ar tg en tm lo Al Spaces receiving vandalism/anti-social behaviour 18 16 14 12 10 8 6 No vandalism Yes vandalism 4 2 0
We asked people about how they used open space This is how we when about it………. .
The Open Space Strategy was also branded as ‘Your Space’ and a promotional display was commissioned to generate interest and enable greater engagement.
We worked with Voluntary Action Merthyr Tydfil (VAMT) (an umbrella organisation for community organisations and charities representing the voluntary sector within Merthyr Tydfil) Public consultation involved advertisement and promotion, attendance at public events, and group and school consultations
Overview of public consultation exercises • • 11 Public events attended 5 Presentations made 6 Schools visited 4 Group consultations 12 Public buildings Councils website questionnaire Councillor surgeries
We asked people at many different venues………
We used questionnaires………
Specific groups that were considered hard to reach but necessary to hear their views were targeted for the purpose of the public consultation exercise. All schools were offered the opportunity to participate. The process used a number of preference and likes stickers to generate popular generic results.
We asked schools………
This is what we found out……………
ic Pu bl rk Pa sa /P Sp rd Ga s en e ac sp s e he ac e or ac sp itc ay Pl nd ed pp as n id rr e ac Sp en Gr e s. A re Eq ui rt po r. S c Co pe l. O al ur at in m Se oo ut d O al ur at N re vi Ci ts ce sp a en Gr e isu Le ity io na ct un tif ul M n ee Gr Am en lo tm en Al How frequently do you use open space? 200 180 160 140 120 100 80 FREQUENTLY 60 SOMETIMES 40 NEVER 20 0
N D AN EA ER S RD EN H ES IT C GA /P TH O E AC AC E SP R ID O E AC SP N EE N O PE RR CO GR AR S RK PA S RT O SP IC BL PU R O L AL RA U N IO RE U IS SP AC E SP AY PL VI C CI E AC SP EN EN TS TM LO GR E ED IT Y IP P LE CT N IN AT M SE O TD U O L RA U AT N IF U LT U M EE GR EQ U EN AM AL Which spaces would you like to see more of? 350 300 250 200 150 100 50 0
What would you like to see more of in open spaces? 700 600 500 400 300 200 100 0 ACTIVITIES CAR PARKING EASY FOOTPATHS FACILITIES OTHER SEATING VIEWS WILDLIFE
What do you not like about open spaces? 600 500 400 300 200 100 0 Its not safe Its not easy to access Litter and mess Don’t know where to go Other
We wanted to establish if there was a correlation between statistics on health, age, employment, car ownership and the availability of different types open spaces and the qualities they possess
In order to measure the quantity, accessibility and quality of open spaces we used nationally recognised standards and where necessary set local standards
Our Open Space Standards consist of: �Quantity standards: the area of open space per thousand population �Quality standards: a description of the required design and management standards, including inclusive design standards �Accessibility standards: a distance threshold that can be expected to travel to a particular type of open space
All our standards for open space in Merthyr Tydfil can be found in:
Who has access?
ty un i n ee Gr ity re s or rid Co r ce sp a es ac Sp en c Gr e vi Ci ds ar r ffe Bu s ce sp a nd ta s. S ea isu Le Am en Ar or aj -M en re l. G he s en itc rd Ga r Bu ffe s. P rt nd po ur a ce g in sp a w Gr o en re at sa 00 m -6 r. S oo m i. N Se l. G na io m m Co ct un tif ul l- ur a ut d O rk Pa e ac sp ic ay Pl Pu bl op le s Pe N at ng Yo u nd ta en tm lo d Percentage of households not served by typology within ward M an Percentage of households served by typology within ward Al n re ld Ch i To which type of space? 120 100 80 60 40 20 0
What about the quality of our open spaces? �We used criteria adopted from the Green Flag Award scheme to set the standards for open space quality �We applied the standards to our open spaces to see how they measured up.
This is what we found…………. . �Only 50% of the Allotments reached the quality standard �Fixed play equipment has its own national quality standard many of these spaces did not pass �None of the Amenity Green Spaces passed the quality test �Only 50% of Civic Spaces reached the quality standard �Only the Taff Trail just about reached the quality standard for Green Leisure Corridors �No Multifunctional Green Space passed the quality test �Only 50% of Natural Green Space reached the quality standard �Only 30% of Sports Pitches reached the quality standard �Only the two major public parks and gardens passed the quality standard leaving the smaller parks behind
What were the most common reasons for failure? �The majority of open spaces are un-welcoming, un-inviting or poorly signposted. �Virtually all spaces lacked any evidence of where there had been engagement with the community over the direction in which they were being managed �A lack of a management plan for each open space �A large number of open space types are unhealthy or un-safe to use �Cleanliness and a lack of maintenance was evident in the majority of open spaces
What measures or actions are recommended ? �Look at each ward. What are the demographic issues? �Look at shortfall provision in each ward. What is needed? �Address the Quality problems. What can be done? �Look at where there is a relationship between these. �Consider which of the best placed spaces could (if managed differently) help to address these issues.
An example of: Quantity provision and deficit Gurnos
Selected priority sites within the Gurnos Ward action plans
What is happening next? Action Plans �The Open Space Strategy has been placed in the highest strategic documents under the Environment as a measure of well-being �Look in more detail at how each space is managed. �Identify how changes to management can address need �Obtain and allocate resources to strategically to target issues that are tied to legislation �Forge links with local communities through consultation, offering volunteering opportunities and local guardianship �Consider which spaces are best placed (if managed differently) help to address these issues �Develop Draft Management Frameworks for the Priority Open Spaces
Diolch Thank yourspace@merthyr. gov. uk