ORGANIZATI ONAL STRUCTURE DESIGN Syed Shah Rukh Haider











































































- Slides: 75
ORGANIZATI ONAL STRUCTURE & DESIGN Syed Shah. Rukh Haider
What is an Organisational Structure ■ The organisational structure defines the organisation’s hierarchy of people and departments as well as how information flows within the organization. ■ The organisational structure determines how and when information is distributed as well as who makes what decisions based on the information available. ■ How job tasks are formally divided, grouped and coordinated.
The importance of the Organizational Structure ■ The Organisational Structure is important because it ensures that there is an efficient operation of a business and it clearly defines its workers and their functions. ■ The organisational structure also helps define the hierarchy and the chain of command.
The Concept of Organisation Structure q Structure helps influence behaviour and relationships of jobs and functions q Structure defines recurring activities and processes. q Structure provides a purposeful and goal-oriented behaviour.
The Designing the Process cont… 1. Develop a clear mission statement for the organization. Focus the organisation structure around the mission statement. 2. The mission statement should include the interrelationship between workers at every level as well as inspiring innovation and ensuring efficiency.
The Designing the Process cont… 3. Decide whether the organisation structure will be centralized and formal or decentralized and informal. For centralized and formal organisations, the organisation structure takes more of a top-down approach with strictly defined work roles. For decentralized and informal organizations, there is more of a cooperative approach with workers often performing a wide range of functions.
The Designing Process cont… 4. The organisation structure can be department based or based on a particular project or process. Department -based organization structure is often divided into line functions (such as manufacturing) and staff functions (such as human resources).
The Designing Process cont… 5. Design the overall chain of command for the organisation. If there is a single overall director or leader, determine the title for that role. If there are dual or multiple leaders, divide the overall company function between the various roles in a way that there is a clear unity of command.
The Designing Process cont… 7. Add subordinate roles to the chain of command. Determine the process of reporting from subordinate to supervisor and make allowances for special circumstances (such as an emergency). Indicate if and how interactions across departments or projects will take place.
Designing the Process 8. Determine the authority and responsibility to be assigned to each position in the organization structure. Attempt to achieve a minimum of overlapping functions. Also, attempt to minimize any possible confusion by subordinates concerning which supervisors to consult with on specific issues.
The effects of structure on individual and group The structure of any organisation will affect the following: - 1. Behaviour of how people act and work 2. Motivation of workers 3. Performance 4. Teamwork and cooperation 5. Intergroup and interdepartmental relationships
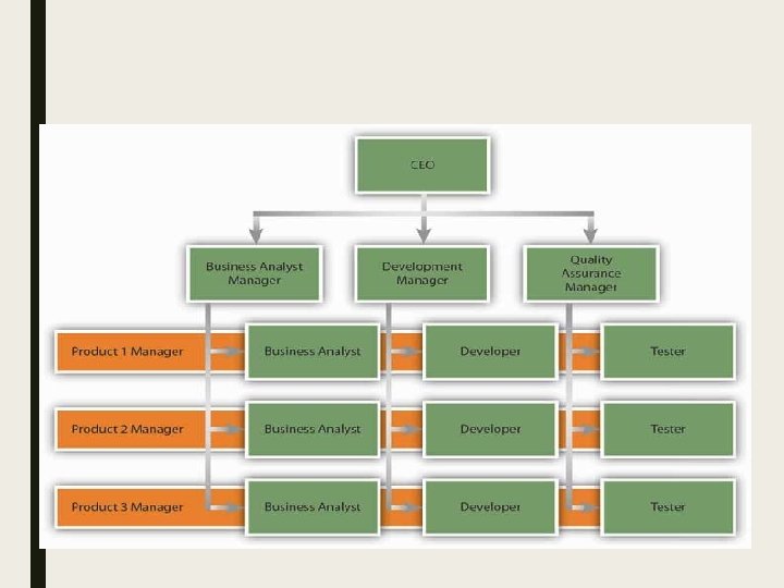
TYPES OF STRUCTURES I. Functional structure – this kind of organisational structure classifies people according to the function they perform in the organization. The organisation chart for a functional based organisation consists of: Vice President, Sales department, Customer Service Department, Engineering or production department, Accounting department and Administrative department.
FUNCTIONAL STRUCTURE cont. ■ Product structure – a product structure is based on organizing employees and work on the basis of the different types of products. If the company produces three different types of products, they will have three different divisions for these products.
TYPES OF ORGNAZATIONAL STRUCTURES cont… II. Line Structure: This has a very specific line of command. The approvals and orders in this kind of structure come from top to bottom in a line. Hence the name line structure. This kind of structure is suitable for smaller organizations. This is the sort of structure allows for easy decision making, and is very informal in nature. They have fewer departments, which makes the entire organization a very decentralized one.
Types cont. . III. Line and Staff Structure: Line and structure combines the line structure where information and approvals come from top to bottom, with staff departments for support and specialization. Line and staff organizational structures are more centralized. Managers of line and staff have authority over their subordinates, but staff managers have no authority over line managers and their subordinates.
LINE & STAFF STRUCTURE cont. ■ The decision making process becomes slower in this type of organizational structure because of the layers and guidelines that are typical to it, and the formality involved.
IV MARKET STRUCTURE ■ Market Structure – market structure is used to group employees on the basis of specific market the company sells in a company could have three different markets they use and according to this structure, each would be a separate division in the structure.
V GEOGRAPHIC STRUCTURE ■ Geographic structure – large organizations have offices at different place, for example there could be a north zone, south zone, west and east zone. The organizational structure would then follow a zonal region structure.
VI. MATRIX STRUCTURES ■ Matrix Structures This is a structure, which has a combination of function and product structures. This combines both the best of both worlds to make an efficient organizational structure. This structure is the most complex organizational structure.
In-Depth Explanation Of Organizational Structure
Components of Organizational Structure Organizational Design Management decisions and actions that result in a specific organization structure and work specification including: 1. Work Specification: Specify to what degree the tasks are subdivided into separate jobs 2. Departmentalization: The basis in which jobs will be grouped together 3. Chain of Command: To whom do individuals and groups report to.
Organizational Structure cont. . 4. Span of Control: The number of people that a can a manager efficiently and effectively direct. 5. Centralization and Decentralization: Where is the decision making authority? 6. Formalization: To what degree will there be rules and regulations to direct employees and managers?
Division of Labour/specialization This is a process of identifying the specific jobs that need to be done and designing the people who will perform them. Job specialization can occur in 3 different ways: 1. Personal Specialties: occupational and professional specialties e. g. accountants, engineers, scientists.
Division of Labour cont. . 2. Horizontal Specialties: work is divided by the natural sequence order e. g. manufacturing plants divide work into fabricating and assembly. 3. Vertical Specialties: Work is divided along the vertical plane of an organization from the lowest level manager to the highest level manager.
Delegation of Authority Process of distributing authority downward in an organisation. Whether an organisation chooses to centralize or decentralize will be guided by: 1. How routine and straightforward are the job’s required decisions? 2. Are individuals competent to make decisions? 3. Are individuals motivated to make the decisions?
Delegation of Authority cont. . Reasons to Decentralize Authority: - § It encourages the development of professional managers. § Managers are able to exercise more autonomy but it can lead to a competitive climate.
Delegation of Authority cont… Reasons to Centralize Authority: - 1. When the managers are not skilled enough and would need further training which can be expensive. 2. When there are new administrative costs because new divisions need to be formed. 3. Decentralization can mean duplication of functions.
Departmental Bases ■ The process of grouping jobs into logical units. ■ The process in which an organization is structurally divided by combining jobs in departments according to some shared characteristics. 1. Functional Departmentalization 2. Geographical 3. Product
Multiple Forms of Departmentalization President Functional Departmentalization Vice President Marketing Vice President Production Vice President Finance Vice President Training Geographical Departmentalization Nairobi Plant Manager Mombasa Plant Manager Johannesburg Plant Manager Bulawayo Plant Manager Product Departmentalization Consumer Products Industrial Products Marketing Products Training Products
SPAN OF CONTROL This is the number of individuals who report to a specific manager. Three factors are important in determining optimum span of control: - Ø Required Contact Ø Degree of Specialization Ø Ability to communicate
Defining Organizational Structure ■ Organizational Structure – The formal arrangement of jobs within an organization. ■ Organizational Design – A process involving decisions about six key elements: ■ Work specialization ■ Departmentalization ■ Chain of command ■ Span of control ■ Centralization and decentralization ■ Formalization
Purposes of Organizing • Divides work to be done into specific jobs and departments. • Assigns tasks and responsibilities associated with individual jobs. • Coordinates diverse organizational tasks. • Clusters jobs into units. • Establishes relationships among individuals, groups, and departments. • Establishes formal lines of authority. • Allocates and deploys organizational resources.
Organizational Structure ■ Work Specialization – The degree to which tasks in the organization are divided into separate jobs with each step completed by a different person. – Overspecialization can result in human diseconomies from boredom, fatigue, stress, poor quality, increased absenteeism, and higher turnover.
Departmentalization by Type ■ Functional ■ Process – Grouping jobs by functions performed – Grouping jobs on the basis of product or customer flow ■ Product – Grouping jobs by product line ■ Geographical – Grouping jobs on the basis of territory or geography ■ Customer – Grouping jobs by type of customer and needs
Functional Departmentalization • Advantages • Efficiencies from putting together similar specialties and people with common skills, knowledge, and orientations • Coordination within functional area • In-depth specialization • Disadvantages • Poor communication across functional areas • Limited view of organizational goals
Geographical Departmentalization • Advantages • More effective and efficient handling of specific regional issues that arise • Serve needs of unique geographic markets better • Disadvantages • Duplication of functions • Can feel isolated from other organizational areas
Product Departmentalization + + + – – Allows specialization in particular products and services Managers can become experts in their industry Closer to customers Duplication of functions Limited view of organizational goals
Process Departmentalization + More efficient flow of work activities – Can only be used with certain types of products
Customer Departmentalization + Customers’ needs and problems can be met by specialists - Duplication of functions - Limited view of organizational goals
Organization Structure (cont’d) ■ Chain of Command – The continuous line of authority that extends from upper levels of an organization to the lowest levels of the organization and clarifies who reports to who.
Organization Structure (cont’d) ■ Authority – The rights inherent in a managerial position to tell people what to do and to expect them to do it. ■ Responsibility – The obligation or expectation to perform. ■ Unity of Command – The concept that a person should have one boss and should report only to that person.
Organization Structure (cont’d) ■ Span of Control – The number of employees who can be effectively and efficiently supervised by a manager. – Width of span is affected by: ■ ■ ■ ■ Skills and abilities of the manager Employee characteristics Characteristics of the work being done Similarity of tasks Complexity of tasks Physical proximity of subordinates Standardization of tasks
Organization Structure (cont’d) ■ Centralization – The degree to which decision-making is concentrated at a single point in the organizations. ■ Organizations in which top managers make all the decisions and lower-level employees simply carry out those orders. ■ Decentralization – Organizations in which decision-making is pushed down to the managers who are closest to the action. ■ Employee Empowerment – Increasing the decision-making authority (power) of employees.
Factors that Influence the Amount of Centralization • More Centralization Ø Environment is stable. Ø Lower-level managers are not as capable or experienced at making decisions as upper-level managers. Ø Lower-level managers do not want to have a say in decisions. Ø Decisions are relatively minor. Ø Organization is facing a crisis or the risk of company failure. Ø Company is large. Ø Effective implementation of company strategies depends on managers retaining say over what happens.
Factors that Influence the Amount of Centralization • More Decentralization Ø Environment is complex, uncertain. Ø Lower-level managers are capable and experienced at making decisions. Ø Lower-level managers want a voice in decisions. Ø Decisions are significant. Ø Corporate culture is open to allowing managers to have a say in what happens. Ø Company is geographically dispersed. Ø Effective implementation of company strategies depends on managers having involvement and flexibility to make decisions.
Organization Structure (cont’d) ■ Formalization – The degree to which jobs within the organization are standardized and the extent to which employee behavior is guided by rules and procedures. ■ Highly formalized jobs offer little discretion over what is to be done. ■ Low formalization means fewer constraints on how employees do their work.
Organizational Design Decisions ■ Mechanistic Organization – A rigid and tightly controlled structure ■ ■ ■ High specialization Rigid departmentalization Narrow spans of control High formalization Limited information network (downward) Low decision participation ■ Organic Organization – Highly flexible and adaptable structure ■ Non-standardized jobs ■ Fluid team-based structure ■ Little direct supervision ■ Minimal formal rules ■ Open communication network ■ Empowered employees
Mechanistic versus Organic Organization • High specialization • Cross-functional teams • Rigid departmentalization • Cross-hierarchical teams • Clear chain of command • Free flow of information • Narrow spans of control • Wide spans of control • Centralization • Decentralization • High formalization • Low formalization
Contingency Factors ■ Structural decisions are influenced by: – Overall strategy of the organization ■ Organizational structure follows strategy. – Size of the organization ■ Firms change from organic to mechanistic organizations as they grow in size. – Technology use by the organization ■ Firms adapt their structure to the technology they use. – Degree of environmental uncertainty ■ Dynamic environments require organic structures; mechanistic structures need stable environments.
Contingency Factors (cont’d) ■ Strategy Frameworks: – Innovation ■ Pursuing competitive advantage through meaningful and unique innovations favors an organic structuring. – Cost minimization ■ Focusing on tightly controlling costs requires a mechanistic structure for the organization. – Imitation ■ Minimizing risks and maximizing profitability by copying market leaders requires both organic and mechanistic elements in the organization’s structure.
Contingency Factors (cont’d) ■ Strategy and Structure – Achievement of strategic goals is facilitated by changes in organizational structure that accommodate and support change. ■ Size and Structure – As an organization grows larger, its structure tends to change from organic to mechanistic with increased specialization, departmentalization, centralization, and rules and regulations.
Contingency Factors (cont’d) ■ Technology and Structure – Organizations adapt their structures to their technology. – Woodward’s classification of firms based on the complexity of the technology employed: ■ Unit production of single units or small batches ■ Mass production of large batches of output ■ Process production in continuous process of outputs – Routine technology = mechanistic organizations – Non-routine technology = organic organizations
Woodward’s Findings on Technology, Structure, and Effectiveness
Contingency Factors (cont’d) ■ Environmental Uncertainty and Structure – Mechanistic organizational structures tend to be most effective in stable and simple environments. – The flexibility of organic organizational structures is better suited for dynamic and complex environments.
Common Organizational Designs ■ Traditional Designs – Simple structure ■ Low departmentalization, wide spans of control, centralized authority, little formalization – Functional structure ■ – Departmentalization by function Operations, finance, human resources, and product research and development – Divisional structure ■ Composed of separate business units or divisions with limited autonomy under the coordination and control the parent corporation.
Strengths and Weaknesses of Traditional Organizational Designs
Contemporary Organizational Designs Team Structure • What it is: A structure in which the entire organization is made up of work groups or teams. • Advantages: Employees are more involved and empowered. Reduced barriers among functional areas. • Disadvantages: No clear chain of command. Pressure on teams to perform. Matrix-Project Structure What it is: A structure that assigns specialists from different functional areas to work on projects but who return to their areas when the project is completed. Project is a structure in which employees continuously work on projects. As one project is completed, employees move on to the next project. • Advantages: Fluid and flexible design that can respond to environmental changes. Faster decision making. • Disadvantages: Complexity of assigning people to projects. Task and personality conflicts.
Contemporary Organizational Designs Boundaryless Structure What it is: A structure that is not defined by or limited to artificial horizontal, vertical, or external boundaries; includes virtual and network types of organizations. • Advantages: Highly flexible and responsive. Draws on talent wherever it’s found. . • Disadvantages: Lack of control. Communication difficulties. .
Organizational Designs (cont’d) ■ Contemporary Organizational Designs – Team structures ■ The entire organization is made up of work groups or selfmanaged teams of empowered employees. – Matrix and project structures ■ Specialists from different functional departments are assigned to work on projects led by project managers. ■ Matrix and project participants have two managers. ■ In project structures, employees work continuously on projects; moving on to another project as each project is completed.
An Example of a Matrix Organization © 2007 Prentice Hall, Inc. All rights 10– 68
Organizational Designs (cont’d) ■ Contemporary Organizational Designs (cont’d) – Boundaryless Organization ■ ■ – – – ■ – An flexible and unstructured organizational design that is intended to break down external barriers between the organization and its customers and suppliers. Removes internal (horizontal) boundaries: Eliminates the chain of command Has limitless spans of control Uses empowered teams rather than departments Eliminates external boundaries: Uses virtual, network, and modular organizational structures to get closer to stakeholders.
Removing External Boundaries ■ Virtual Organization – An organization that consists of a small core of full-time employees and that temporarily hires specialists to work on opportunities that arise. ■ Network Organization – A small core organization that outsources its major business functions (e. g. , manufacturing) in order to concentrate what it does best. ■ Modular Organization – A manufacturing organization that uses outside suppliers to provide product components for its final assembly operations.
Today’s Organizational Design Challenges ■ Keeping Employees Connected – Widely dispersed and mobile employees ■ Building a Learning Organization ■ Managing Global Structural Issues – Cultural implications of design elements
Organizational Designs (cont’d) ■ The Learning Organization – An organization that has developed the capacity to continuously learn, adapt, and change through the practice of knowledge management by employees. – Characteristics of a learning organization: ■ ■ An open team-based organization design that empowers employees Extensive and open information sharing Leadership that provides a shared vision of the organization’s future, support and encouragement A strong culture of shared values, trust, openness, and a sense of community.
Assignment
Terms to Know ■ ■ ■ ■ organizing organizational structure organizational design work specialization departmentalization functional departmentalization product departmentalization geographical departmentalization process departmentalization customer departmentalization cross-functional teams chain of command authority ■ ■ ■ ■ responsibility unity of command span of control centralization decentralization employee empowerment formalization mechanistic organization organic organization unit production mass production process production simple structure functional structure
Terms to Know ■ divisional structure ■ team structure ■ matrix structure ■ project structure ■ boundaryless organization ■ virtual organization ■ network organization ■ learning organization ■ organizational chart