Cardiopulmonary Resuscitation Dr Hajijafari anesthesiologist KUMS Introduction to

































































- Slides: 65
Cardiopulmonary Resuscitation Dr Hajijafari anesthesiologist KUMS
Introduction to CPR BLS ACLS
Time is Critical! • > 300, 000 people experience sudden cardiac death in prehospital settings each year. • If resuscitation begins within a few minutes, many of these individuals have a chance for survival.
Time is Critical! To begin resuscitation within a few minutes: • Diagnosis • EMS immediately activated • CPR started immediately • Defibrillation within minutes
What is the function of the circulatory system?
The Circulatory System • Delivers O 2 and nutrients • Removes CO 2 and wastes
Time is Critical! • Brain damage begins in 4– 6 min • Brain damage irreversible in 8– 10 min Circulation must be restored within 4– 6 minutes.
CPR • Combines external chest compressions with artificial ventilation: – Provides 30% (or less) of normal circulation – Only effective for short period of time
Causes of Cardiac Arrest
Causes of Cardiac Arrest • • • Heart disease Respiratory arrest Medical emergencies Drowning and suffocation Congenital heart defects Trauma
The cause of cardiac arrest is important BUT do not delay CPR to obtain history
ABC change to CAB
CPR – 1 Rescuer • Assess responsiveness • Summon EMS • Position the patient
CPR – 1 Rescuer • Check for a pulse (≤ 10 seconds)
CPR – 1 Rescuer • If there is no pulse, find your landmarks, lower half of the sternum, between the nipples
CPR – 1 Rescuer • Begin chest compressions
CPR – 1 Rescuer • Perform 30 chest compressions • Push hard • Push fast • Allow the chest to recoil after each compression
CPR – 1 Rescuer • Administer two ventilations then return to compressions
CPR – 1 Rescuer • Check for a pulse (≤ 10 seconds) • Normal pulse
• Open the airway • If there is no breathing, give two breaths, each lasting 1 second
CPR – 2 Rescuer 1 2 3 4
CPR - Children • Use heel of one hand • Keep airway open with other hand • 30 compressions: 2 ventilations if alone (2 rescuers use 15: 2)
CPR - Infant • ABC • 30 compressions: 2 ventilations if alone • 15 compressions: 2 ventilations with 2 rescuers
Sequence of Survival
Chain of Survival for Adult
Sequence of Survival Also known as Chain of Survival • Recognition and Early Access • Early CPR • Defibrillation • Early Advanced Care
Recognition and Early Access • Depends on public education • EMS must be immediately notified • 9 -1 -1 dispatchers can provide CPR instructions
Early CPR • Must begin within 4 -6 minutes of collapse • Public training is necessary • Rescuers have a critical role
Defibrillation • Ventricular fibrillation a common cause of arrest • Can only correct with defibrillation Copyright © 2004 Elsevier (USA). All Rights Reserved
Ventricular Fibrillation • The most common cause of sudden cardiac death – disorganized heart activity – Heart muscle cannot pump blood
Ventricular Fibrillation • Requires immediate defibrillation • CPR lengthens window of survival
Early Advanced Care • Medication • Advanced airway management • Post-resuscitation care
AED
AEDs • Safe, accurate & lightweight • Easy to operate
AED • AEDs in public places • Training the public in CPR/AED
AED
Universal Steps Power ↓ Patient ↓ Analyze ↓ Shock
Power • Turn the power on
Patient • Apply pads to patient
Analyze • Stay clear while patient’s heart rhythm analyzed
Clear
Shock • Defibrillate
Patient • Standard is set of 1 shock • Immediately restart CPR for 2 minutes then check pulse
Summary of BLS • Continual beating, or contracting, of the heart is necessary to keep blood circulating throughout the body. • Brain damage begins in 4 to 6 minutes of cardiac arrest. • There are many causes of sudden cardiac death, but the most common is ventricular fibrillation.
• ACLS
• • IV Access Airway management Medication and defibrilation Post CPR
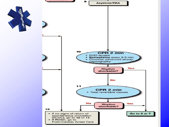
ADULT CARDIAC ARREST ALGORITHM
MANAGEMENT OF SYMPTOMATIC BRADYCARDIA & TACHYCARDIA
BRADYARRHYTHMIA
TACHYARRHYTHMIA
CARDIOVERSION ↓ DRUGS & DOSAGE →
THANK YOU