lemsel Ykselticiler Operational Amplifiers OpAmps erik Giri Tarie






























![Thermocouple (Isıl çift) Vo = [Rf/Rin] (Vt - Vs) T(Vo) Rf Vs copper constantan Thermocouple (Isıl çift) Vo = [Rf/Rin] (Vt - Vs) T(Vo) Rf Vs copper constantan](https://slidetodoc.com/presentation_image/2e62e2c15630541d2d9d0d69914f8239/image-31.jpg)


- Slides: 33
İşlemsel Yükselticiler Operational Amplifiers (Op-Amps)
İçerik Giriş Tariçe Op-Amp’ın şematik gösterimi ve iç yapısı l l Giriş çıkış terminalleri Op-Amp beslemesi Op-Amplarda Kazanç l l İç kazanç l Dış kazanç l İdeal ve Gerçek bir Op-Amp’ın karakteristikleri l Op-Amp Çeşitleri ve kazanç hesaplanması l l Tersine çeviren (inverting) ve çevirmeyen (noninverting) l Diferansiyel l Voltaj takipçisi l Türev alıcı l İntegratör l Toplama l Komparatör l Enstrümantasyon Op-Amp’ların kullanım yerlerine örnekler
İşlemsel Yükselticiler (Op-Amps) l Tanım: Zayıf giriş sinyalini, sinyalin temel dalga biçimi özelliklerini koruyarak gerilimi, akımı veya gücün yükselten devreler veya aygıtlardır.
l Op-Amplar giriş sinyali üzerinde matematiksel işlemler yaparlar: l Toplama l Çıkarma l Çarpma l Bölme l l Türev ve İntegral alma… Kullanıldığı Devreler: l Radyo ve TV alıcılarında l Tıbbi Araştırma ve Tanı Cihazlarında l Teknik Ölçüm ve Değişik Elektronik Aygıtlarda l Aktif Filitrelerde l Aktif Kontrol Devrelerinde l Analog-Dijital Arayüzlerde
Kısa tarihçe l l l 1964 – İlk op-amp Bob Widlar tarafından dizayn edildi: µA 702. l Sadece 12 transistör kullanılmış ve kazancı 1000 den fazla. l Çok pahalı: $300 1965 – Yine Bob Widlar, µA 709 adlı op-amp’ı geliştirdi l Ki bugünkü µA 741 adlı op-amp’a çok daha benzer l Bu op-amp’ın open-loop kazancı yaklaşık 60, 000. l 709’un en büyük kusuru kısa devre korumasının yetersizliğidir. 1968 – Widlar dan sonra Dave Fullagar µA 741 adlı op-amp’ı dizayn etti ki bu günümüzde en sık kullanılan op-amp’dır. l O tarihten itibaren günümüze kadar onlarca çeşit op-amp geliştirilmiştir. l Op 07 C, Op 07 D, Op 07 Y l TL 080, TL 082, TL 083
Dış Görünümü l Kapalı siyah bir kutu görünümünde kompakt bir yapı şeklindedir. l Genellikle 8 bağlantılı (pin) ancak bağlantılardan 5’i en sık kullanılır. l Pinler 1’den başlayıp artarak numaralandırılır.
İşlemsel yükselteç kılıf Şekilleri ve boyutları a-741 Metal Kılıf d-Seramik yüzey montaj b-Plastik kılıf e-Seramik yüzey montaj c-Seramik kılıf f-Küçük entegre boyutları
Şematik Gösterimi +V V 2 Zin Vin = V 1 - V 2 V 1 Zout + Aol. Vin + - -V Vout
İç Yapısı İçlerinde transistör, direnç, kondansatör vs. gibi devre elemanlarını barındırır. 20 transistör 11 direnc 1 kapasitör
+V Vout Vin+ -V
Op-Amp’larda Giriş ve Çıkışlar l Op-amp’ın 2 girişi vardır: l Tersine Çeviren Giriş (inverting input) (-) Tersine Çevirmeyen Giriş (noninverting input) (+) l Bir Çıkış (output) vardır.
Tersine Çeviren Giriş (-) : Giriş sinyali 180 o faz farkı ile çıkışa verilmektedir. V time – + Tersine Çevirmeyen Giriş (+): Giriş sinyalinin fazını değiştirmeden olduğu gibi çıkışa verilir. V time – +
Op-Amp Beslemesi l Bir op-amp’ın çalışabilmesi için dışardan bir güç kaynağına ihtiyaç vardır. l Bu amaçla op-amp’a dışardan bir DC kaynağı bağlanır. l Tipik olarak bu kaynak (± 5 ile ± 15 V) aralığındadır. l Girişe hiç bir sinyal verilmese dahi çıkış voltajı iç kayıplardan dolayı 1 -2 V daha az görülür. Saturated
Op-Amplarda Kazanç Yükselticiler bir sinyali A ile gösterilen kazanç ile çarpıp yükseltirler. Kazanç çıkış sinyalinin giriş sinyaline oranıdır. A = v out v in İç kazanç: Bu kazanca open-loop kazancı yada iç kazanç denir. İç kazanç sonsuzdur. Aopl= ∞ V– – V+ + Vout
Ayarlanabilir Dış Kazanç: Op amp’a dışardan bağlanan dirençlerin oranı closed- loop kazancı yada dış kazanç denir. Acl =Rf/Rin Diod Vout = – [Rf/Rin] Vin Direnç Kapasitör Rf Vin Tel Rin – + Vout V– – V+ + Vout
İDEAL YÜKSELTİCİ GERÇEK YÜKSELTİCİ l Kazanç A = ∞ l l Bant genişliği = ∞ l l Giriş empedansı Zin = ∞ l l Çıkış empedansı Zout = 0 Offset = 0 Sıcaklığa duyarlılık yok … l l l 100, 000 0 -MHz 100 Mohm 50 ohm mikro. V/C …
Op-Amp Çeşitleri ve Devre Analizi l Op-Amp Analizinde Altın Kurallar l Kural 1: VA = VB l Kural 2: IA = IB = 0 1) Tersine Çeviren Amplifikatör En sık kullanılan op-amp türüdür. Çıkış voltajı, giriş voltajının A kazancı ile çarpımının negatif değerine eşittir. 1 ) -: +: V Vin - VB VB - Vout = = R Rin Rf + : VA = 0 V in - V out = 3) V A = V B = 0 R in Rf 2) - : i = R Vout =- f Vin Rin
2) Tersine Çevirmeyen Amplifikatör 1) + : -: 2) + : VA = Vin - : VB = Rg Vout R f + Rg 3) VA = VB Vin = Vout = + R f 1 Vin Rg Rg Vout R f + Rg Vout = R f + Rg Vin Rg
3) Diferansiyel Amplifikatör Diferansiyel (fark alan) op amp’ın her iki girişine de potansiyel uygulanmaktadır. Uygulanan voltajlar birbirinden çıkartılır. Biyolojik sinyal kaydında çok sık kullanılan op amp türüdür. invert Vout = -V 1 VA = Rf V 2 Rin + Rf noninvert Rf Rf V + 2 Rin + Rf Vout = (V 2 - V 1 ) Rf R in ( Rf +R in )
4) Voltaj Takipçisi (Follower) Op amp’ın çıkışı her hangi bir geri besleme direnci (Rf) olmaksızın girişin (–) ucuna verilmesiyle sağlanır. • A=1 • Vin=Vout • Giriş sinyalini yükten ayıran bir tampon vazifesi görmektedir • Giriş direnci yüksek • Çıkış direnci küçüktür • Çıkış gücü yüksektir V– Vin – + Voutput
5)Türev Alıcı • Giriş sinyalinin türevini alarak çıkışa verir. • Giriş sinyalinin genliği değişmiyorsa çıkış sinyali görülmeyecektir. • Böylece giriş sinyalindeki değişimler algılanmış olur. Rf Vo(t) = – Rf Cin d. Vin(t)/dt Cin Vin Giriş sinyalinin eğimi yada değişim hızıdır. – + Vo
6) İntegratör • İntegral alma türev alma işleminin tersidir. Yani integral alan alma hesabıdır. • Türev op amp’ında direnç ve kapasitörün yer değiştirilmesiyle elde edilir. • İntegratörün çıkışı, zamana göre giriş eğrisinin altında kalanın bir fonksiyonudur ve (Genlik x t) ile ifade edilir. • Giriş eğrisinin altında kalan zamanla artarsa çıkış artar, zamanla azalırsa çıkış da azalır. Cf t 1 V 0 = – ò Vin (t ) dt Rin C f 0 Vin Rin iin Reset switch – + Vo
Giriş sinyaline Göre Türev ve İntegrali Alınmış Çıkış Sinyali
7) Toplama Amplifikatörü -: V 1 • Eğer R 1 = R 2 = R 3 = R ise Vo = – [Rf/R] (V 1 + V 2 + V 3) • Eğer R 1 = R 2 = R 3 = Rf ise Vo = – (V 1 + V 2 + V 3) • Eğer R 1 = R 2 = R 3 = 3 Rf ise Vo = – [1/3] (V 1 + V 2 + V 3) V 2 V 3 R 1 R 2 R 3 Rf – + Vo
8)Komparatör (Karşılaştırıcı) • Bir komparatör devresi, giriş voltajının verilen bir referans voltajına göre büyük yada küçük olduğunu gösteren bir op amp devresidir. Vout=A(Vin – Vref) Vin>Vref → Vpst Vin<Vref → Vnst • Bu devre giriş sinyalini karşılaştırarak kare dalgaya çevir. • Genellikle bir trigger devresi olarak kullanılır. VREF VIN Vin + Vref - Vo Vcc -Vee EKG deki QRS kompleksi
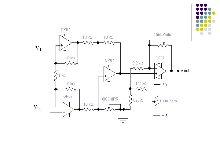
9) Enstrümantasyon Amplifikatörür V 1 • Bunu önlemek için her bir girişe bir voltaj takipçisi (follower) bağlanır. • Oldukça hassas • düşük offset • yüksek giriş dirençleri • yüksek CMRR gibi özellikleri vardır. • Bu özellikleri nedeniyle enstrümantasyon amplifikatörler • transdüser • sensör • biyopotansiyellerin – + • Diferansiyel amplifikatörünün giriş direncinin nispeten küçük olması ve devreyi dengelemedeki kazanç ayrımının zor yapılıyor olması gibi dezavantajları vardır. R 6 A 1 R 2 R 4 R 1 V 2 –A 2 + R 2 æ R 6 = V 0 ç è R 4 –A + Vo R 6 é R 1 + 2 R 2 ùö ê R ú÷ø (V 2 - V 1 ) ë û 1 kuvvetlendirilmesinde yaygın şekilde kullanılırlar. • A 3 yükselticisi 1 kazançlı ise ve R 6 = R 4 ise Kazanç R 1 ile kolaylıkla ayarlanabilir. R 1 direnci genellikle tüm devreye dışardan bağlanarak ayarlanır.
v 1 v 2
Aktif Filitreler Alçak Geçiren Filitre EO RF 1 =Ei Ri RFCF jw +1 RF CF Ei Ri Ii E- Ed ZF Eo E+ f = 0→ çıkış = 1 f → ∞ çıkış= 0 f
Aktif Filitreler Yüksek Geçiren Filitre RF Zi Ei Ri C i Ii EO R F Ri C i j w =Ei Ri Ri C i jw + 1 EEd Eo E+ f = 0 → çıkış = 0 f →∞ çıkış =1 f
Thermocouple (Isıl çift) Vo = [Rf/Rin] (Vt - Vs) T(Vo) Rf Vs copper constantan – copper Vt Standard temperature 0 ˚C Rin Test temperature ? + Rin Rf Vo
LDR’ nin Opamplı Karşılaştırıcı Devrelerinde Kullanılması