Contoh Pemodelan ER Hal Penting dalam Perancangan Gunakan



















- Slides: 19
Contoh Pemodelan ER
Hal Penting dalam Perancangan • Gunakan Himpunan Entitas dan atributnya untuk menggambarkan suatu sistem. Pilih entitas penting yang berhubungan dengan sistem yang dimodelkan. • Gunakan himpunan entitas dan relasi, untuk merancang himpunan relasi antar himpunan entitas • Relasi Binary dan n-ary Dimungkinakn untuk merubah n-ary ke relasi Binary dengan menambahkan satu himpunan entitas untuk menggambarkannya • Penempatan/pemilihan atribut relasi
Kasus 1 • Bangun sebuah ER-Diagram untuk perusahaan asuransi mobil yang costumer–costumernya masing-masing memiliki satu atau lebih mobil. Setiap mobil memiliki 0 sampai banyak catatan kecelakaan. Serta bangun tabel-tabel untuk ER-diagram!
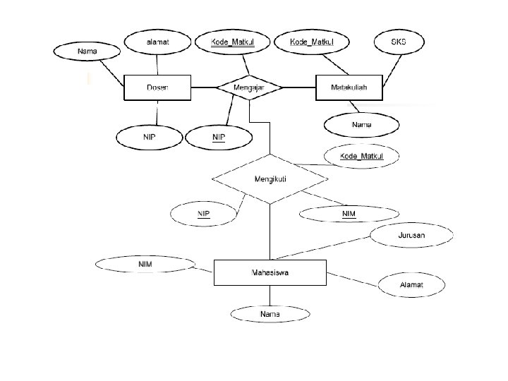
Kasus 2 Contoh Pemodelan ER pada kasus perkuliahan
Tahap pembuatan ER • Mengidentifikasi dan menetapkan seluruh himpunan entitas yang akan terlihat. Misalnya entitas yang terlihat adalah : Mahasiswa, Dosen, Matakuliah • Menentukan atribut-atribut key dari masing himpunan entitas. o Untuk entitas Mahasiswa, atribut yang terlibat yaitu: NIM, Nama, Alamat, Jurusan. o Untuk entitas Dosen, atribut yang terlibat adalah NIP, Nama, Alamat o Untuk entitas Matakuliah, atribut yang terlibat adalah: Kode_Mat. Kul, Nama, SKS
• Menentukan PK dari setiap entitas yang ada. o PK dari entitas Mahasiswa : NIM o PK dari entitas Dosen : NIP o PK dari entitas Matakuliah : Kode_Matkul • Mengidentifikasi dan menetapkan seluruh himpunan relasi diantara himpunan entitas yang ada beserta foreign key-nya Dosen dengan matakuliah berelasi secaralangsung dengan relasi mengajar, yaitu dosen mengajar matakuliah
Selain Dosen dan Matakuliah yang dihubungkan dengan Relasi Mengajar, masih ada satu Entity yang belum berelasi dalam sistem ini, yaitu Entity Mahasiswa berhubungan dengan relasi Matakuliah sekaligus berelasi dengan Dosen, tetapi relasi antara Mahasiswa dengan kedua entity yang laen saling berkaitan (bersamaan).
Menentukan derajat/kardinalitas relasi untuk setiap himpunan relasi
Contoh kasus 3 • A company has several departments. Each department has a supervisor and at least one employee. Employees must be assigned to at least one, but possibly more departments. At least one employee is assigned to a project, but an employee may be on vacation and not assigned to any projects. The important data fields are the names of the departments, projects, supervisors and employees, as well as the supervisor and employee number and a unique project number.
Department Employee Supervisor Project
Department Employee Belongs to Supervisor Runs Project • • • Employee Supervisor Is assigned Run by Project Works on Uses A Department is assigned an employee A Department is run by a supervisor An employee belongs to a department An employee works on a project A supervisor runs a department A project uses an employee
ER-Diagram yang masih kasar
Fill in Cardinality • Supervisor – Each department has one supervisor. • Department – Each supervisor has one department. – Each employee can belong to one or more departments • Employee – Each department must have one or more employees – Each project must have one or more employees • Project – Each employee can have 0 or more projects.
Tentukan primary key
• Lengkapi atribut lainnya. .
Kasus 4 • • Komisi Persaingan Usaha Sehat akan membuat sebuah database tentang perusahaan-perusahaan yang diawasi oleh Komisi Persaingan Usaha Sehat tersebut. Dalam database tersebut terdapat beberapa entity set yang mana untuk tiap-tiap entity set tersebut terdapat attributs. Pada database tersebut, terdapat data tentang perusahaan utama yang memiliki karyawan. Selain itu perusahaan utama memiliki cabang perusahaan yang mana untuk tiap cabang perusahaan terdapat karyawan. Perusahaan utama juga menghasilkan produk. Namun tidak ada perusahaan yang membuat nama produk dengan sama. Dalam database tersebut, perusahaan utama memiliki karyawan. Karyawan yang masuk pada perusahaan utama tersebut ditandai dengan tanggal masuk. Setiap karyawan perusahaan utama bekerja pada satu perusahaan. Setiap perusahaan utama memiliki karyawan. Setiap karyawan perusahaan utama tidak boleh bekerja pada lebih dari satu perusahaan utama. Selain itu karyawan perusahaan utama tidak dapat bekerja pada cabang perusahaan. Data perusahaan utama mencakupi nama perusahaan utama, alamat perusahaan utama, kode perusahaan utama, nomor telepon perusahaan utama. Data karyawan mencakupi nama karyawan perusahaan utama dan nomor pegawai perusahaan utama. Untuk data nomor telepon dapat berulang. Selain itu perusahaan utama memiliki cabang perusahaan. Untuk tiap-tiap cabang perusahaan ditandai dengan tanggal berdiri. Setiap cabang dibawahi oleh satu perusahaan utama. Setiap perusahaan utama boleh lebih dari satu memiliki cabang perusahaan. Data cabang perusahaan mencakupi nama cabang perusahaan, alamat cabang perusahaan, kode cabang perusahaan, nomor telepon cabang perusahaan. untuk nomor telepon dapat berulang. Untuk tiap-tiap cabang perusahaan tersebut memiliki karyawan. Karyawan yang masuk pada cabang perusahaan tersebut ditandai dengan tanggal masuk. Setiap karyawan cabang perusahaan bekerja pada satu cabang perusahaan. Setiap cabang perusahaan memiliki maksimal 10 karyawan. Karyawan cabang perusahaan tersebut tidak dapat bekerja pada cabang perusahaan lain maupun perusahaan utama. Data karyawan cabang perusahaan mencakupi nama karyawan dan nomor pegawai cabang perusahaan. Untuk data nomor telepon dapat berulang. Terakhir, perusahaan utama tersebut menghasilkan produk. Produk yang dihasilkan ditandai dengan tanggal terdaftar. Setiap produk dihasilkan satu perusahaan. Setiap perusahaan boleh menghasilkan lebih dari satu produk. Data produk mencakupi nama produk, nomor registrasi, dan jenis produk