Final Project Review Team Maji Safi April 19





























- Slides: 29
Final Project Review Team Maji Safi April 19, 2016 Department of Electrical and Computer Engineering Advisor: Professor Siqueira 1
Maji Safi Sequeira Advisor Prof Jason Arble (EE) Kaitlin Menzie (CSE) Department of Electrical and Computer Engineering Peter Balkam (EE) Minh Tran (CSE) Advisor: Professor Siqueira 2
Problem: Economic Water Scarcity ● Currently: ○ Many people in developing countries only have access to unimproved water sources, which they must walk a great distance to reach ○ Humanitarian organizations and environmental engineers can’t get the data they need to implement sustainable long term solutions ● Our solution: ○ Create a cheap, simple device to alleviate the effects of water scarcity before ○ Sensors will be housed in easily-deployable “bubble” ○ Local users can access data through SMS; the general public can get larger amounts of data through the web app Department of Electrical and Computer Engineering 3
Block Diagram Department of Electrical and Computer Engineering 4
Device Sketch Department of Electrical and Computer Engineering 5
Proposed FPR Deliverables Jason Design new, more compact, more robust case (3 D print) Design more compact power supply (PCB) Add power switch to accessible location Peter Build Android App for sending the text messages to ease use among smartphone owners. Consider more advanced data sampling methods. Minh Transfer microcontroller, GSM circuit onto barebones ATmega 328 Kaitlin Complete administrative interface Sleep/Power Down Program Routine Have website completely done Add SD card onto circuit Investigate future sensor possibilities Department of Electrical and Computer Engineering 6
System Enclosure (Alpha) Requirement Status Waterproof No Buoyant Yes Stable Yes Contains Entire System Yes Cost Effective No ($62) Compact Yes (4000 ㎠) Aesthetically Appealing Yes Department of Electrical and Computer Engineering 7
System Enclosure (Beta) Requirement Status Waterproof Yes Buoyant Yes Stable Yes Contains Entire System Yes Cost Effective Yes ($30) Compact No (5600 ㎠) Aesthetically Appealing No Department of Electrical and Computer Engineering 8
Waterproofing Alpha Enclosure: Known that 3 D prints are not waterproof by testing smaller models Beta Enclosure: Waterproof but took several iterations: Silicone caulking- failed J-B Weld Water. Weld - success Rust-Oleum Leak. Seal used as backup Department of Electrical and Computer Engineering 9
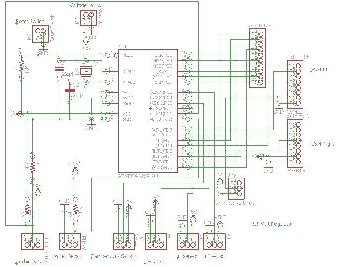
Schematic for Printed Circuit Board ● Used Eagle Software to create double sided PCB ● Includes atmega 328, GSM, all sensor ports and reset switch ● Added additional ports for future sensors ● All Digital Pins are accessible for expansion Department of Electrical and Computer Engineering 10
Printed Circuit Board Department of Electrical and Computer Engineering 11
Printed Circuit Board Department of Electrical and Computer Engineering 12
Printed Circuit Board Department of Electrical and Computer Engineering 13
Power Supply & Requirements Power requirements and hardware has not changed since CDR. There was no need to alter the power system. Department of Electrical and Computer Engineering 14
Mobile App 1. Enter the Cell number of the device you want to use 1. Vary the transfer and sample Rate as needed 1. Can request a single run of the sensors. 1. Can request device stops sampling and sending messages Department of Electrical and Computer Engineering 15
Mobile App Adjust Sample Rate and Message Rate Monitor Incoming Text messages. Department of Electrical and Computer Engineering 16
Mobile App Version 2 1. All functions of last version 1. In addition can request the microcontroller writes to an SD card instead of sending messages. 1. Allows user to set the file name to be saved, as well as the duration to collect data for Department of Electrical and Computer Engineering 17
Turbidity Sensor Using manufacturer’s specs (shown right), we found a linear approximation of the voltage-NTU relationship. Department of Electrical and Computer Engineering 18
SD Card Works to record data Can’t implement on a single Atmega 328 (Flash Mem. Constraint) Additional cost to implement (+$6) Department of Electrical and Computer Engineering 19
Sampling Code Functionality Currently: ● The microcontroller will take samples at a set interval. ● After a set time the samples are averaged and the result is sent out. ● Both the sample time and the sample rate can be changed remotely by SMS. Department of Electrical and Computer Engineering 20
Sampling Code Functionality Department of Electrical and Computer Engineering 21
App updates Improvements Setup & deployed to production environment Refactor and add routes Added data views Problems ● Had to redo authentication for administrators & reconfigure all middleware Department of Electrical and Computer Engineering 22
Web App Overview Twilio Bubble User (water gatherer) Twilio Data Users App (node. js) Website RDB (Postgre. SQL) Server (AWS EC 2 instance) Department of Electrical and Computer Engineering Mobile Site Device Admins 23
App routes Method Parameters Route Name Route Purpose GET - index Display home page POST location, radius data Search for devices in an area GET - texts/test Graphically send a text with the server POST recipient, message texts/test Graphically send a text with the server GET query texts Twilio endpoint; responds to text differently based on whether the sender is a registered device. If it is, the server treats the text as a test result and updates the database. If it’s not, the device treats the text as a location and responds with the 3 closest devices and their water quality. Text Maji Safi at 781 -325 -4725 Department of Electrical and Computer Engineering 24
Dashboard Department of Electrical and Computer Engineering 25
More routes Method Route Name Route Purpose GET, POST register Create a new administrator account GET, POST login Login to an existing admin account GET admin Administrative dashboard; add, see, edit, delete your devices GET Device info View/change settings for a device, text device, see all device results GET, POST devices/add Add a new device; texts device with initial settings POST devices/update/{id} Update device info; texts device with new settings POST devices/delete/{id} Delete device; texts device “STOP” Department of Electrical and Computer Engineering 26
System Cost Item Development Cost Production Cost (1000) Water Detector $0. 10 $0. 00729 TSW-10 Turbidity Sensor 4. 66 3. 95 p. H Sensor 29. 50 27. 19 Temperature Sensor 1. 50 1. 35 SIM Card 0. 99 GSM 2 -Click w/ antenna 49. 00 ATmega 328 P-PU 3. 10 1. 85 NXP LCP 1768 46. 00 Abandoned 8 GB Micro SD Card 7. 63 6. 14 SD Card Slot 1. 66 Resistors/Capacitors/16 MHz Clk 1. 02 0. 29115 Li ion battery x 2 29. 90 23. 92 Solar Panel 29. 00 23. 20 DC-DC Converter 9. 95 Charger 17. 50 3 D Print 60. 92 Total 292. 43 227. 91844 Department of Electrical and Computer Engineering 27
Final Product Specifications Size 5600 ㎠ Power Consumption 1. 35 W Battery Life (w/o solar generation) 18. 52 hr Enclosure Water resistant, Buoyant, Stable p. H Sensor Accuracy ± 1 Turbidity Sensor Accuracy ± 100 NTU Temperature Sensor Accuracy ± 3°C Cell Phone Response Time < 30 seconds Server Response Time < 1 minute Development Cost $292. 43 Production Cost (1000) $227. 92 Department of Electrical and Computer Engineering 28
DEMO Department of Electrical and Computer Engineering 29