Znaaj planiranja procesa dugoronog ouvanja egradiva doc dr






























- Slides: 30
Značaj planiranja procesa dugoročnog očuvanja e-gradiva doc. dr. sc. Hrvoje Stančić Odsjek za informacijske znanosti Filozofski fakultet u Zagrebu hrvoje. stancic@zg. t-com. hr
Sadržaj 1. 2. 3. 4. 5. Uvod Očuvanje e-baštine Zašto planirati? Kako planirati? Zaključak
1. Uvod • • • dokumentacija arhivsko gradivo knjige i publikacije muzejski artefakti. . . Baština 0010101000101 (nastaje u e-obliku)
1. Uvod … • 0010101000101 – trebamo očuvati u izvornom, e-obliku • elektroničke informacijske objekte zahtjevno je (o)čuvati u okolini u kojoj su nastali – neprestane promjene – razvoj ICT – novi oblici gradiva (hologrami) i medija za pohranu (hologrami)
2. Očuvanje e-baštine • Dodatni zahtjevi prilikom očuvanja e-gradiva, e-baštine: – autentičnost – pouzdanost – inegritet – upotrebljivost (ISO 15489 -1 – Information and documentation – Records management)
2. Očuvanje e-baštine … • E-original? Što je to? 001010100010
2. Očuvanje e-baštine … • OAIS RM (ISO 14721) – jedan od zadataka: – “omogućiti diseminaciju informacija kao autentificiranih kopija originala, ili onih kopija kojima se može provjeriti original (engl. traceable to the original)” – podaci s nekom vrstom autentifikacijskog mehanizma • Dodatni zahtjev prilikom dugoročnog očuvanja e-gradiva / e-baštine!
2. Očuvanje e-baštine … • Elektronički potpisano arhivsko gradivo – implementacija tehnologije • stvaratelji • imatelji • korisnici – funkcionalna zakonska regulativa
3. Zašto planirati? • Zašto planirati dugoročno očuvanje elektroničkog gradiva/baštine? – razvoj ICT – promjene tehnologije, standarda, formata zapisa. . . – uložen (veliki) novac i trud – ugled institucije i povjerenje korisnika – planiranje razvoja institucije – planiranje financijske održivosti – složenost procesa očuvanja i nepredvidivost potrebnih rješenja
općenito 3. Zašto planirati … Thibodeau, Kenneth, Overview of Technological Approaches to Digital Preservation and Challenges in Coming Years, u: The State of Digital Preservation: An International Perspective, Council on Library and Information Resources (CLIR), Washington, D. C. , SAD, srpanj 2002. , str. 4 -31, <http: //www. clir. org/pubs/reports/ pub 107/pub 107. pdf> 1. Očuvanje originalne tehnologije Metode za prikaz očuvanih zapisa u novoj okolini 2. Programabilni čipovi 3. Emulacija 4. Program za prikaz 5. Ponovna izrada softvera Metode apstrakcije osobina i funkcija očuvanih zapisa 6. Virtualni stroj 7. Univerzalno virtualno računalo 13 7 11 primjenjivost 3 6 10 5 9 12 2 8 4 specifično 1 očuvati tehnologiju cilj očuvati objekte Metode migracije 8. Migracija verzije zapisa 9. Standardizacija formata 10. Prijevod po principu kamena iz Rosette 11. Konverzija prema tipu objekta 12. Format za razmjenu objekata (XML oznake) Metoda generičkog opisa svojstava 13. Postojani arhivi + Metoda obnavljanja podataka / podatkovne arheologije (retroaktivno djelovanje)
4. Kako planirati • Planiramo razvoj / još ne čuvamo e-gradivo – norme koji postavljaju zahtjeve koje bi e-repozitorij / e-arhiv / e-knjižnica trebali zadovoljavati • Čuvamo e-gradivo – što trebamo činiti? – planirati prema nekoj metodologiji očuvanja egradiva – provesti analizu prikladnosti korištenih normi
4. Kako planirati … • TDR model – Trusted Digital Repositories, RLG, 2002. http: //www. oclc. org/programs/ourwork/past/trustedrep/repositories. pdf – – – – prihvatiti odgovornost za dugoročno očuvanje imati prikladan informacijski sustav (repozitorij) pokazati financijsku odgovornost i održivost oblikovati sustav prema važećim normama uspostaviti metodologiju za procjenu sustava biti odgovorna institucija od povjerenja imati izrađene politike i propisane prakse te provoditi ih na mjerljiv i provjerljiv način – zadovoljavati propisane odgovornosti
4. Kako planirati … • An Audit Checklist for the Certification of TDR, RLG i NARA, 2005. http: //worldcat. org/arcviewer/1/OCC/2007/08/08/0000070511/viewer/file 2416. pdf – kriteriji za (samo)procjenu institucije – na razinama: • • organizacije funkcija, procesa i procedura u repozitoriju ciljne korisničke skupine i iskoristivosti repozitorija tehnologije i tehničke infrastrukture
An Audit Checklist …
4. Kako planirati … • Catalogue of Criteria for Trusted Digital Repositories, NESTOR (Network of Expertise in long-term STORage) Working Group on Trusted Repositories Certification, 2006. http: //www. langzeitarchivierung. de/index. php? newlang=eng – usmjeren prema AKM institucijama – u obliku priručnika za izradu, planiranje i uvođenje u rad repozitorija od povjerenja namijenjenog dugotrajnom (o)čuvanju e-gradiva – tablice / lista za provjeru
4. Kako planirati … • TRAC metodologija – Trustworthy Repositories Audit & Certification: Criteria and Checklist, OCLC i CRL, 2007. http: //www. crl. edu/PDF/trac. pdf – uvažava TDR model i nadovezuje se na njega – kriteriji za (samo)procjenu institucije – na razinama: • organizacijske infrastrukture • upravljanja elektroničkim objektima • tehnologije, tehničke infrastrukture i sigurnosti
TRAC
4. Kako planirati … • DRAMBORA – Digital Repository Audit Method Based on Risk Assessment, Digital Curation Centre (DCC) i Digital Preservation Europe (DPE), 2007. http: //www. repositoryaudit. eu/ – interaktivni DRAMBORA alat (toolkit) (besplatna registracija) + tablice za prijenos na računalo – rizik • vjerojatnost pojavljivanja (0 -6) • učinak rizika (ako do njega dođe) (0 -6) • veza / odnos rizika (eksplozivan, zarazan, komplementaran, domino, pojedinačni)
4. Kako planirati …
4. Kako planirati …
4. Kako planirati … • DAF (Data Audit Framework) metodolo-gija, Humanities Advanced Technology and information Institute (HATII), University of Glasgow, rujan 2008. http: //www. data-audit. eu/index. html, http: //www. data-audit. eu/DAF_Methodology. pdf – pomoć institucijama u otkrivanju: • koje vrste podataka čuvaju • gdje su podaci smješteni • tko je/nije odgovoran za podatke – mogućnost upravljanja tim informacijama i njihove razmjene s drugim institucijama
4. Kako planirati … DAF • Četiri dijela 1. Planiranje (samo)procjene 2. Identificiranje i klasificiranje podataka koje institucija posjeduje 3. Procjena upravljanja podacima 4. Rezultati i preporuke
4. Kako planirati … DAF • Plan aktivnosti
4. Kako planirati … DAF • Na kraju dokumenta – primjeri – popunjeni predlošci – razni obrasci – dokumenti s detaljnim uputama i primjerima (npr. kako izračunati ukupni uloženi trud institucije za (samo)procjenu – u satima) – lessons learned izvještaji nakon što su institucije primijenile DAF metodologiju
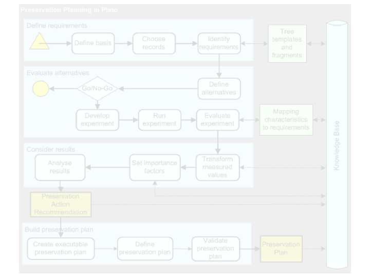
4. Kako planirati … • PLATO – PLANETS Preservation Planning Tool, 2008. – on-line alat za planiranje procesa očuvanja odabirom najbolje metode očuvanja (migracija, emulacija. . . ) – besplatno, potrebna registracija
4. Kako planirati … • PLATO – primjer izvještaja analize najbolje metode očuvanja članaka u PDF formatu – pretpostavka:
5. Zaključak • Očuvanje e-gradiva – – kompleksna problematika planirani i vođeni postupak uključenost cjelokupne institucijska potpora • u obliku izrađenih politika i propisanih praksi (norme) • financijski sigurno okruženje • pridržavanje normi u području ICT-a i sigurnosti – niz dokumenata koji mogu pomoći • usporedba s drugim institucijama
HVALA NA PAŽNJI! Značaj planiranja procesa dugoročnog očuvanja e-gradiva doc. dr. sc. Hrvoje Stančić Odsjek za informacijske znanosti Filozofski fakultet u Zagrebu hrvoje. stancic@zg. t-com. hr
The Future of Information Sciences: INFuture 2009 Digital Resources and Knowledge Sharing 4. -6. studenoga 2009. , Zagreb Jezik skupa: engleski