Transport properties conductance and thermopower Rok itko Institute

  • Slides: 22
Download presentation
Transport properties: conductance and thermopower Rok Žitko Institute Jožef Stefan Ljubljana, Slovenia

Transport properties: conductance and thermopower Rok Žitko Institute Jožef Stefan Ljubljana, Slovenia

Transport in nanostructures

Transport in nanostructures

Landauer formalism

Landauer formalism

Density of states per unit length: (Includes factor 2 for spin)

Density of states per unit length: (Includes factor 2 for spin)

For T(E)=1 (ballistic conductor): In general, at T=0: Multi-channel leads: resistance quantized contact resistance

For T(E)=1 (ballistic conductor): In general, at T=0: Multi-channel leads: resistance quantized contact resistance

Scattering theory quasiparticle phase shifts Spin symmetry, single effective channel:

Scattering theory quasiparticle phase shifts Spin symmetry, single effective channel:

Keldysh approach Relection symmetric problems: One impurity: Also known as the Meir-Wingreen formula

Keldysh approach Relection symmetric problems: One impurity: Also known as the Meir-Wingreen formula

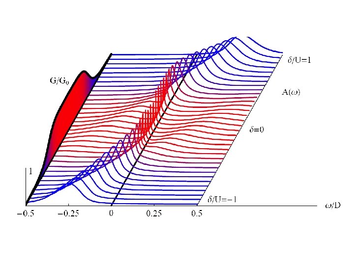
Conductance of quantum dot (SIAM)

Conductance of quantum dot (SIAM)

Finite temperatures

Finite temperatures

Effect of the magnetic field

Effect of the magnetic field

ħw Inelastic scattering ħw ħw Information about internal degrees of freedom!

ħw Inelastic scattering ħw ħw Information about internal degrees of freedom!

Linear response theory for calculating the conductance of nanostructures Kubo (1957)

Linear response theory for calculating the conductance of nanostructures Kubo (1957)

Standard approach: Difficulty: the slope is difficult to calculate reliably! Solution: we can work

Standard approach: Difficulty: the slope is difficult to calculate reliably! Solution: we can work with the global operator Nn itself!

Test case: single-impurity Anderson model

Test case: single-impurity Anderson model

Proposed application: conductance of a S-QD-N structure • Open problem: the transition from G=4

Proposed application: conductance of a S-QD-N structure • Open problem: the transition from G=4 e 2/h to G=2 e 2/h conductance as the gap closes Anyone interested?

Transport integrals, thermopower

Transport integrals, thermopower

B=0 d=0 (particle-hole symmetric point) (charge) Seebeck coefficient spin Seebeck coefficient

B=0 d=0 (particle-hole symmetric point) (charge) Seebeck coefficient spin Seebeck coefficient

Žitko, Mravlje, Ramšak, Rejec, manuscript in preparation. Spin thermopower is a sensitive probe of

Žitko, Mravlje, Ramšak, Rejec, manuscript in preparation. Spin thermopower is a sensitive probe of the response of the system in magnetic field.