Systems Development and Documentation Techinques Systems Development and







































- Slides: 39
Systems Development and Documentation Techinques
Systems Development and Documentation Techniques Learning Objectives : 1. Prepare and use data flow diagrams to understand, evaluate, and design information systems. 2. Prepare and use flowcharts to understand, evaluate, and design information systems. 3. Prepare and use Business Processes diagrams to understand, evaluate, and design information systems.
Systems Development and Documentation Techniques Documentation: Encompasses the narratives, flowcharts, diagrams, and other written material that explain how a system works. This Information covers : The Who, What, Where, When, Why, and How of data entry, processing, storage, information output, and system controls.
Systems Development and Documentation Techniques One popular means of documenting a system is to develop: • Diagrams • Flowcharts • Tables • Other graphical representations of information
Systems Development and Documentation Techniques This chapter discusses the following documentation tools : 1. Data Flow Diagram 2. Document Flowchart 3. System Flowchart 4. Program Flowchart 5. Business Process Diagram
Systems Development and Documentation Techniques These are then supplemented by a narrative description of the system: a written step by step explanation of system components and interactions.
Systems Development and Documentation Techniques Depending on your job function, documentation tools are important on one or more of the following levels: 1. At minimum, you must be able to read documentation to determine how the system works. 2. You may be required to evaluate internal control systems documentation to identify control strengths and weaknesses and recommend improvements. Alternatively, for a proposed system to determine if the system meets the company’s needs.
Systems Development and Documentation Techniques 3. The greatest amount of skill is needed to prepare documentation.
Systems Development and Documentation Techniques Data Flow Diagram (DFD) : A graphical description of the source and destination of data that shows data flow within an organization, the processes performed on the data, and how data are stored
Systems Development and Documentation Techniques Document Flowchart (DF) : A graphical description of the flow of documents and information between departments or areas of responsibility within an organization.
Systems Development and Documentation Techniques System Flowchart (SF) : A graphical description of the relationship among the input, processing, and output in an information system.
Systems Development and Documentation Techniques Program Flowchart (PF) : A graphical description of the sequence of logical operations that a computer performs as it executes a program.
Systems Development and Documentation Techniques Business Process Diagram (BPD) : A graphical description of the business process to using by company’s
Systems Development and Documentation Techniques Data Flow Diagram (DFD) : 1. DFD used to document existing systems and to plan and design new ones. 2. DFD is composed of four basic elements: - Data sources and destinations - Data flows - Transformation processes - Data stores
Systems Development and Documentation Techniques Data Flow Diagram ( De. Marco and Yourdan) : Symbol Name Explanation Data sources and destinations The people and organizations that send data to and receive data from the system are represented by spare boxes. Data destinations are also refered to as data sinks. Data flows The Flow of the data into or out of a process is represented by curved or straight lines with arrows. Transformation processes The processes that transform data from inputs to outputs are represented by circles. They are often refered to as bubbles. Data stores The storage of data is represented by two horizontal lines.
Systems Development and Documentation Techniques Data Flow Diagram ( Gane and Sarson) : Simbol Nama Penjelasan Data sources and destinations The people and organizations that send data to and receive data from the system are represented by spare boxes. Data destinations are also refered to as data sinks. Data flows The Flow of the data into or out of a process is represented by curved or straight lines with arrows. Transformation processes The processes that transform data from inputs to outputs are represented by circles. They are often refered to as bubbles. Data stores The storage of data is represented by two horizontal lines.
Systems Development and Documentation Techniques Contoh DAD (Gane and Sarson) :
Systems Development and Documentation Techniques Contoh DAD :
Systems Development and Documentation Techniques Flowchart : • An analytical technique used to describe some aspect of an information system in a clear, concise, and logical manner. • Use a standard set of symbols to describe pictorially the transaction processing procedures a company uses and the flow of data through a system.
Systems Development and Documentation Techniques Flowchart : • Flowcharting symbols can be divided into the following four categories: 1. Input/Output symbols represent devices or media that provide input to or record output from processing operations. 2. Processing symbols either show what type of device is used to process data or indicate when processing is completed manually
Systems Development and Documentation Techniques Flowchart : 3. Storage symbols represent the devise used to store data that the system is currently using. 4. Flow and miscellaneous symbols indicate the flow of data and goods. They also represent such operations as where flowcharts begin or end, where decisions are made, and when to add explanatory notes to flowcharts.
Systems Development and Documentation Techniques FLOWCHART : 1. Document Flowchart Illustrates the flow of documents and information among areas of responsibility within an organization. 2. System Flowchart Depict the relationship among the input, processing, and output of an AIS. 3. Program Flowchart Illustrates the sequence of logical operations performed by a computer in executing a program.
Systems Development and Documentation Techniques Simbol Nama Penjelasan Input/Output Symbols Document A document or report the document may be prepared by hand or printed by a computer. Multiple copies of one document Illustrated by overlapping the document symbol and printing the document number on the face of the document in the upper right corner. Input/Output: Journal/ledger Any function of input or output on a program flowchart. Also used to represent accounting journals and ledgers in a document flowchart.
Systems Development and Documentation Techniques Simbol bagan alir : Simbol Nama Penjelasan Input/Output Symbols Display Information displayed by an online output devise such as a terminal, monitor, or screen. on-line keying Data entry by online device such as a terminal or personal computer.
Systems Development and Documentation Techniques Simbol Nama Penjelasan Input/Output Symbols Terminal or personal computer The display and online keying symbols are used together to represent terminals and personal computers. Transmittal Tape Manually prepared control totals; used for control purposes to compare to computer generated totals.
Systems Development and Documentation Techniques Simbol Nama Penjelasan Processing Symbols Computer processing A computer performed processing function; usually results in a change in data or information Manual operation A processing operation performed manually Auxiliary operation A processing function done by a device that is not a computer Off-line keying operation An operation utilizing an off-line keying device.
Systems Development and Documentation Techniques Simbol Nama Penjelasan Storage symbols Magnetic disk Data stored permanently on a magnetic disk; used for master files and databases. Magnetic tape Data stored on a magnetic tape Diskette Data stored on a diskette
Systems Development and Documentation Techniques Simbol Nama Penjelasan Storage symbols N Magnetic Drum Data stored can be accessed directly Disk Storage Data stored in a temporary on line file in a direct-access medium such as a disk File of document manually stored and retrieved; inscribed letter indicates file ordering sequence N= Numerically; A= Alphabetically, D= Date
Systems Development and Documentation Techniques Simbol Nama Penjelasan Flow and Miscellaneous symbols Document or processing flow Direction of processing or document flow; normal flow is down and to the right. Data/ information flow Direction of data/ information flow; often used to Communication link Transmisi data dari satu lokasi ke lokasi lain melalui saluran komunikasi
Systems Development and Documentation Techniques Simbol Nama Penjelasan Flow and Miscellaneous symbols Decision A decision-making step; used in a computer program flowchart to show branching to alternative paths. On-page connector Connects the processing flow on the same page; it’s usage avoids lines crissscrossing a page Off-page connector An entry from, or an exit to, another page.
Systems Development and Documentation Techniques Simbol Nama Penjelasan Flow and Miscellaneous symbols Terminal A begining, end, or point of interruption in a process or program; also used to indicate an external party. Annotation Addition of descriptive comments or explanatory notes as clarification Predefined Process (Sub Program) Permulaan Sub Program/ prosedure atau Proses menjalankan Sub Program/ prosedure; Menggambarkan proses yang masih berisi proses
Systems Development and Documentation Techniques
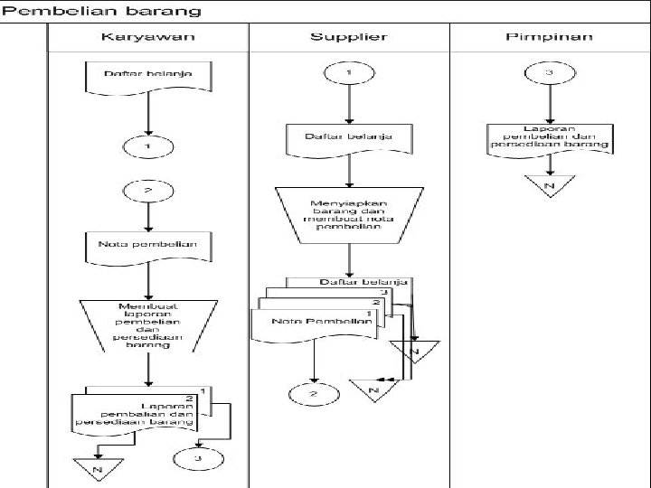
Systems Development and Documentation Techniques • Petugas toko surya melakukan pendataan barang yang ingin dibeli dengan kata lain barang tersebut kosong digudang, • kemudian karyawan toko surya menyerahkan dokumen barang yang ingin dibeli ke toko komputer atau sering disebut supplier, supplier tersebut mengambilkan barang dan memberikan barang tersebut beserta nota pembelian. • Karyawan toko surya mendapatkan nota pembelian kemudian membuat laporan pembelian kepada pimpinan toko surya.
Systems Development and Documentation Techniques Business Processes Diagram : § § A graphical description of the business process to using by company’s Visual manner to explain steps or activities on business processes.
Systems Development and Documentation Techniques Business Processes Diagram Symbols :
Systems Development and Documentation Techniques Business Processes Diagram Symbols : Simbol Nama Penjelasan Annotation information Informasi yang membantu menjelaskan proses bisnis yang dimasukkan ke dalam diagram proses bisnis, dan jika dibutuhkan, panah yang tebal digambar dari penjelasan simbol Flow Data flow atau informasi yang ditunjukkan oleh panah
Systems Development and Documentation Techniques
TERIMA KASIH