ENSGI 2 A MSI UML 2 version 1





























- Slides: 29
ENSGI 2 A MSI - UML (2) version 1 du 3 Octobre 2001 UML (2) Modèle dynamique • le diagramme de séquence • le diagramme état - transition MOT (Modèle organisationnel des traitements de MERISE) Extension du modèle de classes : le concept de généralisation/spécialisation. Héritage. Polymorphisme. Implantation de l’héritage en relationnel (SGBD) Liens entre modèles statique et dynamique. 1 Michel Tollenaere
ENSGI 2 A MSI - UML (2) version 1 du 3 Octobre 2001 Exemples : Quelques diagrammes Système (VEGA 2) Cas d’utilisation une fonctionnalité attendue du système (VEGA 2) par les différents acteurs. Diagramme de Classes : acteur (intéragissant avec VEGA 2) message Diagramme de séquence Chaque cas d'utilisation apparaît comme un scénario, décrit par un ou plusieurs diagrammes de séquence. Un diagramme de séquences montre les interactions entre les acteurs et le système selon un point de vue temporel pour accomplir une fonctionnalité attendue du système (un cas d ’utilisation). C’est une ensemble de messages échangés entre les acteurs et le système, ordonnés chronologiquement. 2 Michel Tollenaere
ENSGI 2 A MSI - UML (2) version 1 du 3 Octobre 2001 Modèle Dynamique • Diagramme d’état transition • Diagramme de séquence 3 Michel Tollenaere
ENSGI 2 A MSI - UML (2) version 1 du 3 Octobre 2001 Diagramme d ’états-Transition Etat A …. état initial action do: opération Evénement [garde] / Action Etat B …. état final 4 Michel Tollenaere
ENSGI 2 A MSI - UML (2) version 1 du 3 Octobre 2001 Diagramme d ’états-Transition Exemple En activité do: travailler Perte d ’emploi Personne age Plus de 60 ans 1. . * 0. . 1 Société Au chômage Diagramme de classes A la retraite Embauche Plus de 60 ans Diagramme d ’états-transitions Les personnes ne possèdent pas toutes un emploi et se trouvent, à un moment donné, dans un des états suivants : en activité, au chômage, à la retraite L’état d ’une personne donnée est déterminé selon son âge et la présence ou non d ’un lien vers une société. 5 Michel Tollenaere
ENSGI 2 A MSI - UML (2) version 1 du 3 Octobre 2001 Diagramme de Séquences Pour chaque cas d’utilisation , nous pouvons décrire un ou plusieurs scénario, décrit chacun par un diagramme de séquences. Diagramme de séquence : exprime la séquence des interactions entre objets du système selon un point de vue temporel, pour réaliser le cas d’utilisation. 6 Michel Tollenaere
ENSGI 2 A MSI - UML (2) version 1 du 3 Octobre 2001 Diagramme de Séquences Objet 1 Objet 2 1 : [condition A] message 2 : message synchrone 3 : message de création Evénement / Communication entre objets 5 : message Objet 3 4 : message 6 : [condition B] message Période d’activité de l’objet 7 : message réflexif 9 : message asynchrone 8 : message de destruction 7 Michel Tollenaere
ENSGI 2 A MSI - UML (2) version 1 du 3 Octobre 2001 Diagramme de Séquences Cas particuliers • message synchrone: l’émetteur est bloqué et attend que l’appelé ait fini de traiter le message (message 1) message asynchrone: l’émetteur n’est pas bloqué et peut continuer son exécution (message 6) • Un message réflexif indique souvent un point d ’entrée dans une activité de plus bas niveau qui s ’exerce entre objets contenus par l ’objet composite (message 7) • Un message dont les délais de transmission sont non négligeables est matérialisé par une flèche oblique (message 4) • Messages conditionnés : flèches prenant leur origine au même instant avec des conditions mutuellement exclusives (messages 1 et 6) • Possibilité de compléments d ’informations sous forme de texte libre ou de pseudo-code à côté du diagramme • Période d ’activité : temps pendant lequel un objet effectue une action, directement ou par l ’intermédiaire d ’un autre objet sous-traitant • Des contraintes temporelles peuvent être exprimées en graduant la ligne de vie (pour dire par exemple: « 10 secondes plus tard » ) 8 Michel Tollenaere
ENSGI 2 A MSI - UML (2) version 1 du 3 Octobre 2001 Diagramme de Séquences Exemple Ligne téléphonique Appelant Appelé décroche tonalité numérotation indication de sonnerie décroche allô 9 Michel Tollenaere
ENSGI 2 A MSI - UML (2) version 1 du 3 Octobre 2001 Gestion des composants externes: Création composant constance 10 Michel Tollenaere
ENSGI 2 A MSI - UML (2) version 1 du 3 Octobre 2001 Gestion des composants externes: Mise à jour composant constance Solution N° 1 (non retenue): Avec validation par l’opérateur 11 Michel Tollenaere
ENSGI 2 A MSI - UML (2) version 1 du 3 Octobre 2001 Gestion des composants externes: Mise à jour composant constance Solution N° 2 (retenue): avec validation par l’opérateur 12 Michel Tollenaere
ENSGI 2 A MSI - UML (2) version 1 du 3 Octobre 2001 Diagramme d ’états-Transition Description des séquences possibles d’états et d ’actions par lesquelles un objet peut passer tout au long de sa vie. Ces séquences résultent de sa réaction à des événements discrets. Eléments du diagramme : • état : situation d’un objet à un moment donné • transition : connexion entre deux états, permettant le passage d’un état à l’autre • événement : occurrence d ’une situation donnée dans le domaine du système qui déclenche la transition • garde : condition booléenne qui valide ou non le déclenchement d’une transition lors de l’occurrence d’un événement (cas de plusieurs transitions exclusives déclenchées par le même événement) • action : opération exécutée pendant que l’objet est dans un état donné ou lorsque une transition est déclenchée (correspondant à des opérations déclarées dans la classe de l’objet destinataire). Une action d’un état est dite activité quand l’opération associée a un temps d’exécution négligeable (do : nom_opération) (exemple notification) 13 Michel Tollenaere
ENSGI 2 A MSI - UML (2) version 1 du 3 Octobre 2001 Modèle Organisationnel de Traitements (MOT) de Merise • • Enchaînement des opérations ou taches condition d’enchaînement acteur affecté (qui ? ) période de traitement (quand ? ) 14 Michel Tollenaere
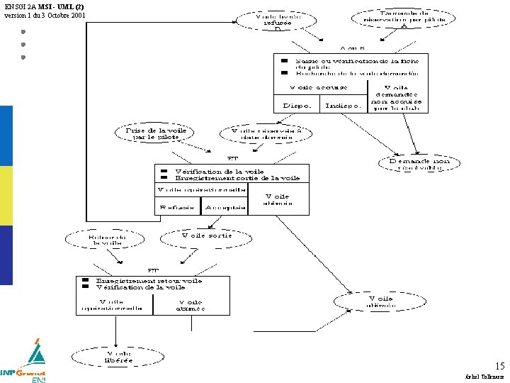
ENSGI 2 A MSI - UML (2) version 1 du 3 Octobre 2001 15 Michel Tollenaere
ENSGI 2 A MSI - UML (2) version 1 du 3 Octobre 2001 16 Michel Tollenaere
ENSGI 2 A MSI - UML (2) version 1 du 3 Octobre 2001 Modèles Statique et Dynamique • Concept de généralisation et d’héritage • Implantation de l’héritage en relationnel • Méta - modélisation UML 17 Michel Tollenaere
ENSGI 2 A MSI - UML (2) version 1 du 3 Octobre 2001 Généralisation : • Relation non réflexive : une classe ne peut dériver d ’ellemême • Relation non symétrique : si une voiture est une sorte de véhicule, alors le véhicule ne peut pas être une sorte de voiture • Relation transitive : si voiture est une sorte de véhicule terrestre qui elle même est une sorte de véhicule alors voiture est une sorte de véhicule 18 Michel Tollenaere
ENSGI 2 A MSI - UML (2) version 1 du 3 Octobre 2001 GENERALISATION Super-classe Animal Généralisation Chat Sous-classe Spécialisation Chien Raton laveur COHERENCE 19 Michel Tollenaere
ENSGI 2 A MSI - UML (2) version 1 du 3 Octobre 2001 GENERALISATION CLASSES, PAQUETAGES, CAS D'UTILISATION EST UN => GENERALISATION A => COMPOSITION GENERALISATION => HERITAGE COUPLAGE FORT ENTRE CLASSES 20 Michel Tollenaere
ENSGI 2 A MSI - UML (2) version 1 du 3 Octobre 2001 GENERALISATION Tapis Véhicule MULTIPLE Super-classe Terrestre Fusion de plusieurs classes en une seule classe Aérien Tapis volant Sous-classe 21 Michel Tollenaere
ENSGI 2 A MSI - UML (2) version 1 du 3 Octobre 2001 GENERALISATION DISCRIMINANT Véhicule Motorisation A voile A moteur DISCRIMINANT Milieu Terrestre Marin 22 Michel Tollenaere
ENSGI 2 A MSI - UML (2) version 1 du 3 Octobre 2001 GENERALISATION Champignon {Exclusif} Agaricus Boletus Pied bleu Bolet de loup 23 Michel Tollenaere
ENSGI 2 A MSI - UML (2) version 1 du 3 Octobre 2001 GENERALISATION Véhicule Motorisation Milieu {Inclusif} A voile A moteur Terrestre Pétrolette Marin Mélange des deux dimensions 24 Michel Tollenaere
ENSGI 2 A MSI - UML (2) version 1 du 3 Octobre 2001 GENERALISATION Cours Complète Incomplète {Incomplète} Maths Français Géographie 25 Michel Tollenaere
ENSGI 2 A MSI - UML (2) version 1 du 3 Octobre 2001 GENERALISATION Vue partielle Cours Maths . . . Géographie 26 Michel Tollenaere
ENSGI 2 A MSI - UML (2) version 1 du 3 Octobre 2001 CLASSE ABSTRAITE Classe Abstraite Non instanciable Sert de Type pour manipuler les objets instances d'une (ou plusieurs) de leurs sous-classes Propriété Abstraite définie pour tous les éléments généralisables Propriété Abstraite définie aussi pour une opération 27 Michel Tollenaere
ENSGI 2 A MSI - UML (2) version 1 du 3 Octobre 2001 Implantation de l ’héritage en relationnel 28 Michel Tollenaere
ENSGI 2 A MSI - UML (2) version 1 du 3 Octobre 2001 Diagramme de Classes Métier 29 Michel Tollenaere