Virus del Papiloma Humano Navarrete Gaspar Stephanie Michell











































- Slides: 43
Virus del Papiloma Humano Navarrete Gaspar Stephanie Michell Ramírez Hernández Luis Angel
Virus del Papiloma 50 -55 nm de diámetro Papilomavirus Existen mas de 100 serotipos Capside icosaedrica PVH DNA circular
Genoma del papilomavirus Tipos de Bajo riesgo oncológico son: PVH 6 -11 Tipos alto riesgo oncológico son: PVH 16 -18
Replicación del papilomavirus
Epidemiología La infección por HPV es la más frecuente de las transmitidas sexualmente. Se considera que 2% de todas las mujeres en edad fértil tienen HPV y 30% de ellas con actividad sexual están infectadas. La edad más frecuente en que se presentan los condilomas es entre los 16 y 25 años Relacion 2: 1
Transmisión Periodo de incubación de 2 -3 meses
Manifestaciones clínicas Cerca de un 10% de las mujeres infectadas con los tipos de PVH de alto riesgo termina por desarrollar displasia
Manifestaciones clínicas Verrugas son proliferaciones benigna de resolución espontanea de la piel que termina por desaparecer con el paso del tiempo
Tumores benignos de cabeza y cuello Los papilomas laríngeos se asocian al PVH-6 y al PVH-11
Verrugas ano-genitales
Diagnóstico Papanicolaou PCR Colposcopia Biopsia
Tratamiento Qx Médico Crioterapia Acido tricloroacético al 85% , semanal Laser Imiquimod al 5%: 3 veces por semana max. 16 Extirpación qx. Podofilotoxina al 0, 5% Electrodiatermia 5 -fluoracilo
Tratamiento Láser Escisión local Crioterapia Ácido tricloroacético
Indicaciones del manejo de condiloma en embarazadas • • • Obstrucción del canal de parto Obstrucción uretra y recto Riesgo de papilomatosis laríngea neonatal Dehiscencia de episiotomía Hemorragia e infección
VIH
1980 Montagnier y Gallo aislaron el VIH
Infección primaria Síndrome retroviral agudo 1. 8 millones de personas Período asintomático SIDA
Retrovirus Oncornavirus Lentivirus Espumavirus Pan troglodytes
Cantidad y función de: T CD 4 Inmunodeficiencia
Primoinfección Viremia Sx. Retroviral agudo (50%) Anticuerpos VIH 6ª-12ª semana T CD 4 Carga viral elevadada Activación del sistema inmune
Transmisión 3 mecanismos Contacto sexual Sangre y productos sanguíneos Transmisión vertical Copias del RNA del VIH <1500/m. L
Angiomatosis asociadas • Enfermedades bacilar • Cuenta de linfocitos T CD 4 Clasificación Candidosis orofaringea/v ulvovaginal VHZ Categoría A Infección asintomática Categoría B Leucoplasia Linfadenopatía oral Síntomas Infecciónconstitucional aguda es Displasia/Carc inoma in situ
Categoría C
Síndrome Retroviral agudo • • 40 -90% de los pacientes 3 -6 semanas después
• Citomegalovirus • VHS • VVZ • Virus Epstein Barr • Virus JC Fúngicas • Mycobacterium tuberculosis • Mycobacterium avium • Bartonella henselae • Sífilis Virales Bacterianas Infecciones oportunistas • Candida albicans • Cryptococcus neoformans • Pneumocystis jiroveci • Histoplasma capsulatum • Coccidioides immitis • Aspergillus fumigatus
Neoplasias Sarcoma de Kaposi Linfoma No Hodgkin
Síndrome de desgaste
Diagnostico Anticuerpos ó Virus ó Componentes del virus Método de elección ELISA con sensibilidad >99. 5% Método diagnostico especifico (99%) Western blot Causas deanticuerpos falsos positivos: Para considerarse positivo debe haber contra genes principales del virus • Enfermedades Gagautoinmunes – pol – env o hepáticas • Vacuna contra influenza • Infección viral aguda El resultado positivo es diagnostico de INFECCION POR VIH CONFIRMAR
Diagnostico Western bolt Resultado indeterminado Reactividad cruzada Etapa temprana • Repetición de la prueba en un mes • Detección de antígeno p 24 RNA • PCR para detección del DNA sin anticuerpos
Tratamiento Infección detectable en la prueba a partir de 48 copias de RNA de VIH/ml La indicación de inicio de tx con valores de linfocitos T CD 4 < 350 cel/ul Otros… • Embarazo • Nefropatía • Coinfección con virus de la Hepatitis B • Síntomas sistémicos/neurológicos/mucocutaneos • Profilaxis posexpocición La prueba se lleva a cabo según la evolución Pacientes sin tratamiento cada 3 -6 meses Pacientes con tratamiento cada 4 semanas hasta tener valores estables. Después debe ser cada 3 a 4 meses
Tratamiento y mecanismo de acción Tratamiento Antirretroviral Altamente efectivo o HAART Inhibidores de ladeintegrasa Inhibidores la transcriptasa Inhibidores de la proteasa Inhibidores de de la transcriptasa inversa análogos los nucleótidos inversa no análogos de los • Raltegravir Amprenavir nucleótidos • • Abacavir Inhibidores de la fusión • • Didanocina Atazanavir • • Emtricitabina Darunavir • Delavirdina • • • Enfuvirtide Lamivudina Fosamprenavir Efavirenz • • Estavudina Indinavir Etravirina Inhibidor de la entrada • • • Zidobudina Nevirapina(toxicidad renal) Lopinavir/ritonavir • • Tenofavir • Maraviroc Inhibe el citocromo P 450
Esquema de tratamiento 1º dos inhibidores de la transcriptasa inversa análogos de nucleótidos + Un no nucleótido Nunca usar monoterapia 2º dos inhibidores de la transcriptasa inversa análogos de los nucleótidos + Inhibidor de proteasa con o sin ritonavir
Respuesta a tratamiento • Se dice que hay respuesta al tratamiento cuando: Prevención: Después de dos a ocho semanas disminuye la carga viral 1 log de posexposicion Es indetectable a las 12 -24 semanas de tratamiento alta eficacia dentro de las primeras 2 h eficiente dentro de las primeras 24 h • Falla virológica al tratamiento: carece de utilidad después de las 72 h ARN detectable después de 48 semanas de tratamiento Después de haber sido indetectable, se detecta de nuevo Se utiliza el 1º y 2º esquema de tratamiento Vacunación: • Falla inmunológica al tratamiento: Incapacidad influenza para mantener o aumentar los linfocitos T CD 4 Antineumococica 23 valente Hepatitis B VPH y Hepatitis A copias/ml
Binomio madre - hijo Binomio madre – hijo: Conjunto de dos personas (madre – producto) que tienen una estrecha relación biológica que predispone la transmisión de agentes infecciosos de la madre al producto desde la semana 28 de gestación hasta los 7 días de nacido • 1994 ACTG 076 profilaxis a embarazadas para evitar la transmisión perinatal con la administración de zidobudina preparto, en el parto y en el RN por 6 semanas. Reduce el riesgo en el 70%.
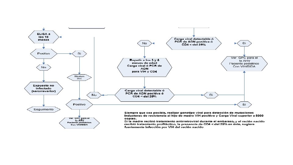
Mujeres que no se conocen ceropositivas Mujeres que se conocen ceropositivas ELISA a toda embarazada o en parto CV de inicio, a las 2 -6 s, y luego c/mes hasta ser indetectable Si fue -, prueba 12 semanas después, o antes de las 36 Cuenta de Cels T CD 4 c/3 meses Confirmar con western blot BH, QS, Glucosa en sangre, PFH, electrolitos
No lactar Pruebas virológicas directas en < 18 m Evitar el uso de Efavirenz en la gestación Interacciones farmacológicas con Anticonceptivos orales Madre VIH-1+ • Cv 14. 21 días • 4 y 6 meses
Carga viral < 1000
Manejo de la embarazada con VIH/SIDA en trabajo de parto