Suffolk Alliance Mental Health Transformation Programme Staff Engagement


































- Slides: 34
Suffolk Alliance Mental Health Transformation Programme Staff Engagement pack #averydifferentconversation
Suffolk has shifted the conversation around mental health over the last couple of years. What is this about? We have an opportunity to transform mental health services in Suffolk – and hearing about what you think about proposed new models of care is vital. Your organisation has been part of this conversation which has also involved the public and people who use services. Together we have developed the Mental Health & Wellbeing Strategy #averydifferentconversation for the future of Suffolk, which was published in January 2019. Since the publication of the strategy we have co-produced new models of mental health and emotional wellbeing care. The engagement looks to seek wider feedback on the work to date to check back that the proposed models will deliver safe services that meet the needs of our population. Feedback received will be gathered during the process and be taken into account before the decision is made. The services will have new contracts and the organisation(s) that will provide the new services will be decided during this process.
We are encouraging people who use services, public & staff across health care, social care and education to get involved and share their thoughts and feedback on the proposed models. How to get Involved? Have Your Say! Please access the website to get involved, there is no need to register access it. Once you have viewed the materials please complete the online survey to leave us your feedback. All feedback will be reviewed by the teams and will be used to influence and shape the models into implementation Have your say! www. westsuffolkccg. nhs/averydifferentconversation
Crisis Services Learning Disability and Autism Services • WSH Psychiatric Liaison (all age) • LD&A Specialist Community Team • IHT Psychiatric Liaison (all age) (18+) • First Response Contact Centre (all age) • LD&A Intensive Support (14+) • Crisis Response Home Treatment • LD&A Inpatient (18+) Team including: • Crisis Home Treatment (18+) • Crisis Response (all age) Children, Young People & Families • Inpatient (18+) Services • Police Triage (18+) • Mental Health Schools Teams (0 -18) • Admission Avoidance / Crisis Café • Early Intervention: CYP Enhanced (18+) Primary Care Mental Health Team. • Serenity Intensive Monitoring (18+) Includes: Alternative to Admission Beds (18+) • CYP Wellbeing (0 -16) • Psychology in Schools (0 -18) Community Services • Emotional Wellbeing Hub (0 • Enhanced Primary Care Mental 25) Health Team (all age) • CAMHS (0 -25) • Wellbeing including IAPT (16+) • Neurodevelopmental. Including: • ADHD (18+) • ASD (11 -18) • ASD (18+) • ADHD (0 -18) • Memory Assessment Team (65+) • ICPS (incl. ASD <11) (0 -25) • Dementia Intensive Support (18+) • Parental Support (18+) • Specialist Locality Recovery Team, • Connect / Support for Children in Care including IDTs: (0 -25) • Adult Offer (18+) • Eating Disorders (0 -18) • Later Life Offer (65+) • LD CAMHS (0 -25) • Drug and Alcohol (18+) • CYP Crisis Outreach (0 -18) • Eating Disorders (19+) • Perinatal (all age) • Early Intervention in Psychosis (all • T 4 beds (0 -18) age) • Community Forensic (18+) • Physical Health Teams (SMI) (18+) What are we engaging on?
The engagement will be hosted online. There is a website that has the following materials: • • • A voice over animation that describes the new model as a whole, using case studies to frame the changes Interviews with clinicians and managers from across the alliance on what the new models will offer Interviews with service users about how the new models will impact the services they receive Pathways that document the patient journey and what happens at each stage Frequently Asked Questions (FAQ) There will be a number of ‘live forums’ you can access to ask questions live and direct to those co-producing the pathways and models. The platform is open access so the whole workforce and the public can access the materials at a time suitable for you. www. westsuffolkccg. nhs/averydifferentconversation How are we engaging?
The pathways should provide detail on: Pathways • • • how people access services what happens when they are in the service what treatment and intervention looks like how people will transition into other services including stepping across step up step down and how people will be discharged or transitioned back into self-care These pathways will provide the foundation for the bespoke Demand Capacity Models (due November 2020) and the Service Specifications (due January 2021). #averydifferentconversation
We want bring together all health and care staff together to support children and young people aged 0 -25 years. in East and West Suffolk to have positive mental wellbeing, to enable them to flourish and lead rich and fulfilling lives. This will be a co-produced, needs-led model that reflects the child and young person voice at each stage. It will be holistic, will offer choice and enable a shared decision making. Simply, this will be right person, right help and right time. There will be no wrong door. It has a strong focus on early interventions based on the best evidence, prevention and recovery. The neurodevelopmental pathways are incorporated into the priority, including access to specialist diagnostic services for ADHD and Autism (ASD). The proposed model will see people who work in different organisations using the same ‘signs of safety’ practice framework and ‘Thrive’ model. It will have a strong reflective and clinical supervision model across all those people working with young people. A shared common language will be developed and put in place across all pathways that both professionals and children, families and young people can understand. The new model incorporates early years, early help, schools, education services, social care, youth justice, primary care, VCS, families and NHS specialist services. Priority One: Children, Young People & Families Senior responsible officers: Allan Cadzow (SCC) and Stuart Richardson (NSFT) The pathways included in this pack are: • Overarching CYPF Mental Health Pathway, including co-ordination • Neurodevelopmental Pathway (NDD) • CYP Crisis Outreach Model • EIP (forms part of Community Pathways) #averydifferentconversation
Priority One: Children, Young People & Families CYPF Mental Health Pathway #averydifferentconversation
Priority One: Children, Young People & Families NDD Pathway #averydifferentconversation
Priority One: Children, Young People & Families CYP Crisis Outreach Pathway #averydifferentconversation
The age-inclusive, Community Mental Health Service model will provide quick, simplified access to clusters of GP practice populations, offering advice and guidance for professionals, brief interventions or onward referral to specialist support if required, provided in communities. It will be have a strong focus on prevention and recovery. Priority Two: Community, including IAPT & Wellbeing SRO: Rebecca Pulford (WSHT), David Pannell (Suffolk GP Federation) and Amy Eagle (NSFT) For children and young people, there will be access through schools and colleges. Mental health professionals will liaise with each other and support service user journeys through mental health services as appropriate, moving away from only accessing mental health services which meet clinical thresholds. The project will deliver a co-produced, needs led model that reflects the voice of the service user, family/carer and workforce at each stage. The model will be integrated, holistic, will offer choice and enable a shared decision approach across all settings. It will deliver a right person, right help and right time approach and there will be no wrong door. The new model will build on the existing programme of work in Suffolk working across the health and care system by embedding mental services in to Integrated Neighbourhood Teams (INTs). The expansion of Improving Access to Psychological Therapies (IAPT) Wellbeing Service will promote the benefit of self-care and ways to prevent becoming mentally unwell, supporting people to live well with their long term physical health condition. All services will be accessible to anyone with a learning disability and/or autism, with reasonable adjustments made where necessary The Pathways included in this pack are: • Enhanced Primary Care Mental Health Team • Specialist Recovery Team • Early Intervention in Psychosis • Perinatal • Wellbeing and IAPT #averydifferentconversation
Priority Two: Community Enhanced Primary Care Mental Health Team #averydifferentconversation
Priority Two: Community Specialist Recovery Locality Team #averydifferentconversation
Priority Two: Community Early Intervention in Psychosis #averydifferentconversation
Priority Two: Community Perinatal #averydifferentconversation
Priority Two: Community Wellbeing / IAPT #averydifferentconversation
Priority Two: Community Wellbeing: Long Term Conditions #averydifferentconversation
We want to put in place an all-age Crisis Mental Health Service across Suffolk. The project will incorporate: Crisis Resolution, Home Treatment Teams and 24/7 community based crisis response. A skilled single point of access that provides signposting and time for listening (not just time for referring on) for self-referral, family/carers and professionals will be put in place. The model will consist of a 24/7 telephone access to a trained mental health crisis response team via NHS 111 option 2. The Mental Health Crisis Response team will triage all calls and assess the needs of each individual person and offer access to a range of support services. The mental health crisis service will ensure there is one assessment, with patients not having to repeat their story and effective interventions at every contact including crisis prevention. The whole system will be supportive with skills and competencies required for age inclusive services enabling staff to be confident in their roles. Managing substance & alcohol abuse will be robustly represented throughout the Crisis pathway. The project will join up the system which addresses fragmented services yet protects the specialty of mental health enabling staff to values each other’s expertise and manage the risks of the service to prevent issues occurring. Priority Three: Crisis SRO: Stuart Richardson (NSFT) Education/ enhancement of skills for alliance staff and stakeholder practitioners involved in wider crisis provision e. g. emergency department staff will be identified and delivered. The Pathways included in this pack are: • Psychiatric Liaison (all age) • First Response Contact Centre (all age) • Crisis Response Home Treatment Team including: • Crisis Home Treatment (18+) • Crisis Response (all age) • Police Triage (18+) • Serenity Intensive Monitoring (18+) • Inpatient (18+) – mapping of the flows in and out only #averydifferentconversation
Priority Three: Crisis Psychiatric Liaison #averydifferentconversation
Priority Three: Crisis First Response #averydifferentconversation
Priority Three: Crisis Response Home Treatment Team: Crisis Home Treatment (18+) #averydifferentconversation
Priority Three: Crisis Response Home Treatment Team: Crisis Response (all age) #averydifferentconversation
Priority Three: Crisis Police Triage #averydifferentconversation
Priority Three: Inpatient Admission Crisis #averydifferentconversation
Priority Three: Crisis Serenity Intensive Monitoring #averydifferentconversation
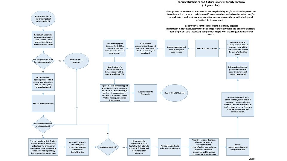
The immediate scope of the Learning Disability (LD) and Autism (ASD) model is to address the quality and safety of the current LD and ASD health provision across East and West Suffolk, whilst recognising the current impact on social care. The objective of the LD and ASD model focuses on building a strong, sustainable health and care response, strengthening the primary care, mainstream, community and specialist mental health services offer. The LD and ASD model will lend itself to the longer term objective of full integration across health and social care by providing the foundation to build this on in the future. Priority Four: Learning Disabilities & Autism SRO: Lisa Nobes (CCG) & Stuart Richardson (NSFT) The model looks to reduce health inequalities through the promotion and implementation of reasonable adjustments and will work with the CYPF, Community and Crisis priorities to promote this. The service will therefore no longer operate seeing EVERYBODY with a LD and or ASD with a mental health need, individuals will be accessing mainstream mental health services. The new model will address the national service model, the NHS Long Term Plan, and the Learning Disability improvement standards for NHS trusts; “A Rights Base Approach”, the Learning Disability Strategy and the #averydifferentconversation Mental Health Strategy. The Pathways included in this pack are: • LD&A Specialist Community Team • LD&A Intensive Support Team • LD&A Inpatient • LD&A Example GP Access • LD&A Community Forensic #averydifferentconversation
14 th September 2020: Engagement goes live via the Virtual Platform 30 th October 2020: Wider engagement Closes November 2020: Feedback collated and changes made December 2020: Updates provided to those that got involved January 2021: Service Specifications and contracts written March 2021: Check and balance and assurance of provider May 2021: Contracts awarded June 2021: Mobilisation of the strategy commences Timeframes
We are encouraging people who use services, public & staff across health care, social care and education to get involved and share their thoughts and feedback on the proposed models. How to get Involved? Have Your Say! Please access the website to get involved, there is no need to register access it. Once you have viewed the materials please complete the online survey to leave us your feedback. All feedback will be reviewed by the teams and will be used to influence and shape the models into implementation Have your say! www. westsuffolkccg. nhs/averydifferentconversation