Lhistorien et les mmoires de la Seconde Guerre




































- Slides: 36
L’historien et les mémoires de la Seconde Guerre mondiale en France
Bulletin officiel spécial n° 8 du 13 octobre 2011 Enseignement spécifique d'histoire-géographie des séries économique et sociale et littéraire - classe terminale Histoire - Regards historiques sur le monde actuel Thème 1 - Le rapport des sociétés à leur passé (9 -10 heures) Questions Mise en œuvre Le patrimoine : lecture historique Une étude au choix parmi les trois suivantes : - Le centre historique de Rome ; - La vieille ville de Jérusalem ; - Le centre historique de Paris. Les mémoires : lecture historique Une étude au choix parmi les deux suivantes : - L'historien et les mémoires de la Seconde Guerre mondiale en France ; - L'historien et les mémoires de la guerre d'Algérie.
Ce que dit le programme Cadrage horaire: « Les mémoires : lecture historique » est l’une des deux questions à traiter dans le cadre de la première partie du programme intitulée « Le rapport des sociétés à leur passé » . Le professeur peut donc construire son projet sur la base de 4 à 5 heures. Problématiques: • En quoi le contexte d’élaboration des mémoires étudiées les a-t-il déterminées (construction des mémoires) ? • Quelles mémoires de ces conflits peuvent être identifiées au sein de la société française (multiplicité des mémoires) ? • Comment, dans quels rythmes et dans quelles perspectives les historiens ont-ils fait de ces mémoires des objets d’histoire (historicisation des mémoires) ? Le cinéma, art des mémoires: • Le cinéma est le grand art des mémoires : il en a les vertus et les vices. Il ne renseigne guère sur son sujet déclaré, mais bien plus sur le discours qui est tenu par ses auteurs sur ce sujet, et tout autant lorsqu’il prend la forme documentaire. Comme tel, il constitue une remarquable source pour identifier les mémoires et parcourir un itinéraire de leur histoire. • Ainsi, et pour les mémoires de la Seconde Guerre mondiale, la Bataille du rail (René Clément, 1946), film de commande qui correspond à la période d’héroïsation de la Résistance ; Nuits et brouillards (Alain Resnais, 1955) qui participe à la construction de la mémoire publique de la déportation en limitant son récit à celle des résistants et des politiques ; le Chagrin et la pitié (Marcel Ophuls, 1969), déconstructeur de l’héroïsation et reçu, contre le projet de son auteur, comme révélateur de l’indignité générale de la population française devant l’occupation ; Shoah (Claude Lanzmann, 1985) qui témoigne de et concoure à l’arrivée sur la scène publique de la mémoire de la persécution des Juifs et du génocide. La filmographie est très large et bien d’autres oeuvres peuvent servir de support à une réflexion historique sur leur place dans l’évolution des mémoires : Paris brûle-t-il ? (René Clément, 1966) ; l’armée des ombres (Jean-Pierre Melville, 1969) d’après le roman de Joseph Kessel (1943) ; Lacombe Lucien, (Louis Male, 1974) ; Monsieur Batignole (Gérard Jugnot, 2002) ; un Village français (Lucien Triboit, 2009, série télévisée).
Présentation générale de la séquence Accroche et introduction: Les notions d’histoire et de mémoire, mémoires plurielles, problématisation sur les mémoires en tant qu’ objet d’histoire, proposition d’un plan chronologique (diapositives 7 à 11) I. De l’après-guerre aux années 60 (diapositives 12 à 22) Temps fort: projection et analyse du film « Nuit et Brouillard » - Etude du discours d’André Malraux (évaluation en fin de chapitre- la composition serait retenue pour le baccalauréat blanc) II. Des années 70 aux années 90 (diapositives 23 à 29) Temps fort: Comparer les démarches pour montrer une évolution Paxton/Aron, Shoah/Nuit et Brouillard Projection d’un extrait de Shoah (le témoin Abraham Bomba) III. Au début du XXIème siècle (diapositives 30 à 33) Temps fort: le débat sur les lois mémorielles (les rapports entre la justice et l’histoire: cf article du Monde du 23 juin 2012, interview du juriste Antoine Garapon, auteur de l’ouvrage Peut-on réparer l’histoire? Colonisation, esclavage, shoah , Odile Jacob, 2008 Conclusion: Le rôle du travail de l ’historien et les processus de diversification et de globalisation des mémoires de la Seconde Guerre mondiale (diapositive 34)
Notions-clés • • • Devoir de mémoire/Travail de mémoire Génocide/Shoah Justes parmi les nations Lieu de mémoire Lois d’amnistie Lois mémorielles « Malgré-Nous » Négationnisme Résistancialisme « Syndrome de Vichy » Vichysto-résistant
Dates-clés 1945: Condamnation à mort du Maréchal Pétain et peine commuée par le général de Gaulle 1945: La bataille du rail de René Clément 1945 -1946: Procès de Nuremberg 1951: Loi d’amnistie 1953: Ouverture du procès d’Oradour-sur-Glane et loi d’amnistie (libération des « Malgré-Nous » ayant participé au crime d’Oradour) 1954: Histoire de Vichy de Robert Aron 1955: Nuit et Brouillard d’Alain Resnais 1956: Inauguration du tombeau du martyr juif inconnu 1960: Inauguration du mémorial de la France combattante au Mont-Valérien 1961: Procès Eichmann 1961: Création du Concours national de la Résistance et de la Déportation 1964: Transfert des cendres de Jean Moulin au Panthéon 1964: Loi d’imprescriptibilité pour les crimes contre l’humanité 1971: Le Chagrin et la Pitié de Marcel Ophüls 1973: La France de Vichy 1940 -1944 de Robert Paxton 1974: Lacombe Lucien de Louis Malle 1985: Shoah de Claude Lanzmann 1987: Procès Barbie 1987: Le syndrome de Vichy d’Henry Rousso 1990: Loi Gayssot 1991: Inculpation de René Bousquet 1994: Procès Touvier 1995: Jacques Chirac reconnaît la responsabilité de la France dans la déportation des Juifs 1997: Mise en place de la Mission Mattéoli sur la spoliation des Juifs de France et circulaire sur l’ouverture des archives de la Seconde Guerre mondiale 1997: Ouverture du procès Papon 2001: Procès Aloïs Brunner 2005: Inauguration du Mémorial de la Shoah à Paris 2006: Indigènes de Rachid Bouchareb 2007: Commémoration du souvenir de Guy Môquet 2007: Hommage aux Justes de France 2010: Les « Malgré-Nous » sont officiellement reconnus comme victimes du nazisme
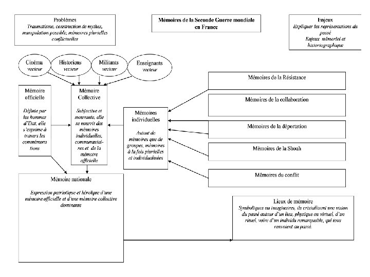
Introduction Pierre Nora, historien et directeur d’un ouvrage majeur Les lieux de Mémoires (7 volumes de 1984 à 1993) écrit : « L’histoire rassemble, la mémoire divise » . Comment définir la notion de mémoire ? Quelles sont les différences entre histoire et mémoire?
Mémoire Histoire - dans l’événement - à l’extérieur de l’événement -lien affectif (souvenir sacré, embelli ou oubli si traumatisme) - distance (souvenir à disséquer) - vulnérable aux manipulations - reconstruction qui se veut objective et problématique - mémoires plurielles - reconstruction à vocation universelle
La Seconde Guerre mondiale, marquée par la défaite de 1940, l’occupation et le régime de Vichy collaborateur, a multiplié une diversité de mémoires. Les mémoires plurielles des résistants, des collaborateurs, des déportés, des victimes de la Shoah, des soldats, des « Malgré-Nous » …. Ces mémoires de la Seconde Guerre mondiale en France sont un objet d’étude pour les historiens qui analysent les représentations du passé et leur évolution de 1945 à nos jours. Affiche du Mouvement national des prisonniers de guerre et déportés (MNPGD), réalisée par Renluc, 1945.
Comment les mémoires de la Seconde Guerre mondiale ont-elle évolué de 1945 à nos jours ? Le travail des historiens a-t-il permis de mieux comprendre et d’assumer le passé, un « passé qui ne passe pas » comme l’écrivait l’historien Henry Rousso dans Le syndrome de Vichy de 1944 à nos jours (1987)?
I. De l’après-guerre aux années 1960 : le refoulement à travers la légende dorée d’une France unanimement résistante.
1. La volonté d’oublier - Conjurer le traumatisme de la défaite. Oublier d’abord la débâcle et la défaite de 1940 : les soldats sont des antis héros (malgré les 190 000 morts), les prisonniers de guerre (1, 8 millions de soldats français en Allemagne) sont condamnés à l’oubli ainsi que les « MalgréNous » , les 130 000 Alsaciens incorporés de force dans l’armée allemande. La participation des soldats indigènes à la campagne de mai-juin 1940 en France a été longtemps occultée.
- Occulter le caractère spécifique de la déportation des Juifs.
« Nuit et Brouillard n’est pas un documentaire, c’est une méditation sur le phénomène le plus important du XXème siècle » François Truffaut Les questions de l’historien: - Les sources et la logique de « la preuve par l’image » Images tournées en couleur au musée d’Auschwitz, photos fixes tirées des archives nazies, séquences tournées par Sidney Berstein, chef de la section cinéma des armées alliées, à l’ouverture du camp de Bergen-Belsen, extraits d’un film de fiction polonais La dernière étape de Wanda Jakubowska. - L’histoire de la mémoire de la déportation dans les années 50 L’accent est mis sur la déportation politique, le génocide des Juifs est occulté. Le système concentrationnaire est décrit sans opérer la distinction entre camp de concentration et camp d’extermination. - L’histoire du film et la censure La responsabilité de l’Etat français est censurée avec le retrait de l’image d’un gendarme français devant le camp de Pithiviers qui rappelait la collaboration d’Etat. - L’enjeu de la mémoire dans les années 50 La chronologie est peu précise et les images sont décontextualisées. L’enjeu est avant tout mémoriel avec une intention politique dans le contexte du début de la guerre d’Algérie.
- Oublier la nature du régime de Vichy. Cette photographie d’un gendarme français surveillant le camp de Pithiviers date de 1941. La commission de censure demande à Resnais de supprimer ce plan pour ne pas troubler l’image d’une France unanimement résistante et pour ne pas rappeler le rôle de la collaboration d’Etat. Alain Resnais consent à mettre une poutre à la gouache sur le képi du gendarme en maintenant la référence orale au camp de Pithiviers dans le commentaire. En échange de cette autocensure, il peut conserver l’ouverture du film sur le présent avec l’allusion à la guerre d’Algérie.
La thèse du glaive et du bouclier Cette thèse est développée par l’historien Robert Aron en 1956 selon laquelle un partage des rôles était prévu entre Pétain (le bouclier) et de Gaulle (le glaive) pour aboutir à la victoire. Les archives et les témoignages ont réduit cette thèse à néant. Pétain est reconnu coupable, il est condamné à mort mais sa peine est commuée en détention à vie. Il est gracié par le général de Gaulle (il a 89 ans en 1945) et meurt en prison en 1951.
2. La volonté de se réconcilier -Faire de Vichy une parenthèse Extrait du discours de l'Hôtel de Ville de Paris, 25 août 1944 – Charles de Gaulle www. ina. fr/. . . /charles-de-gaulle-paris-outrage-pa. . Pourquoi voulez-vous que nous dissimulions l'émotion qui nous étreint tous, hommes et femmes, qui sommes ici, chez nous, dans Paris debout pour se libérer et qui a su le faire de ses mains. Non ! nous ne dissimulerons pas cette émotion profonde et sacrée. Il y a là des minutes qui dépassent chacune de nos pauvres vies. Paris ! Paris outragé ! Paris brisé ! Paris martyrisé ! mais Paris libéré ! libéré par lui-même, libéré par son peuple avec le concours des armées de la France, avec l'appui et le concours de la France tout entière, de la France qui se bat, de la seule France, de la vraie France, de la France éternelle. Eh bien ! puisque l'ennemi qui tenait Paris a capitulé dans nos mains, la France rentre à Paris, chez elle. Elle y rentre sanglante, mais bien résolue. Elle y rentre, éclairée par l'immense leçon, mais plus certaine que jamais, de ses devoirs et de ses droits.
3. La glorification du rôle de la résistance Le mythe d’une France unanimement résistante est le résistancialisme ou le mythe résistancialiste. La mémoire est héroïque, une mémoire rassurante et positive des Français. Néanmoins, il existe deux mémoires concurrentes: Les gaullistes: ils revendiquent la primauté de l’acte de résistance avec l’appel du 18 juin 1940. www. youtube. com/watch? v=y. Bfx. Nzl. Le. J 4 Les communistes: ils revendiquent leur participation massive à la résistance. Le PCF se présente comme « le parti des 75000 fusillés » , un mythe.
Le transfert des cendres de Jean Moulin au Panthéon en 1964 permet de glorifier le rôle de la résistance. L’éloge funèbre est prononcé par André Malraux en présence du général de Gaulle alors président de la République. Extrait du discours prononcé le 19 décembre 1964 www. youtube. com/watch? v=x 2 gk 0 ZAp 8 ak Monsieur le Président de la République Voici donc plus de vingt ans que Jean Moulin partit, par un temps de décembre sans doute semblable à celui-ci, pour être parachuté sur la terre de Provence, et devenir le chef d'un peuple de la nuit. Sans cette cérémonie, combien d'enfants de France sauraient son nom? Il ne le retrouva lui-même que pour être tué; et depuis, sont nés seize millions d'enfants. . . Puissent les commémorations deux guerres s'achever aujourd'hui par la résurrection du peuple d'ombre que cet homme anima, qu'il symbolise, et qu'il fait entrer ici comme une humble garde solennelle autour de son corps de mort. Après vingt ans, la Résistance est devenue un monde de limbes où la légende se mêle à l'organisation. Le sentiment profond, organique, millénaire, qui a pris depuis son accent légendaire, voici comment je l'ai rencontré. Dans un village de Corrèze, les Allemands avaient tué des combattants du maquis, et donné ordre au Maire de les faire enterrer en secret, à l'aube. Il est d'usage, dans cette région, que chaque femme assiste aux obsèques de tout mort de son village en se tenant sur la tombe de sa propre famille. Nul ne connaissait ces morts, qui étaient des Alsaciens. Quand ils atteignirent le cimetière, portés par nos paysans sous la garde menaçante des mitraillettes allemandes, la nuit qui se retirait comme la mer laissa paraître les femmes noires de Corrèze, immobiles de haut en bas de la montagne, et attendant en silence, chacune sur la tombe des siens, l'ensevelissement des morts français. Ce sentiment qui appelle la légende, sans lequel la Résistance n'eût jamais existé - et qui nous réunit aujourd'hui - c'est peut-être simplement l'accent invincible de la fraternité. Comment organiser cette fraternité pour en faire un combat ? On sait ce que Jean Moulin pensait de la Résistance, au moment où il partit pour Londres : "Il serait fou et criminel de ne pas utiliser, en cas d'action alliée sur le continent, ces troupes prêtes aux sacrifices les plus grands, éparses et anarchiques aujourd'hui, mais pouvant constituer demain une armée cohérente de parachutistes déjà en place, connaissant les lieux, ayant choisi leur adversaire et déterminé leur objectif. " C'était bien l'opinion du Général de Gaulle. Néanmoins, lorsque, le 1 er janvier 1942, Jean Moulin fut parachuté en France, la Résistance n'était encore qu'un désordre de courage : une presse clandestine, une source d'informations, une conspiration pour rassembler ces troupes qui n'existaient pas encore. Or, ces informations étaient destinées à tel ou tel allié, ces troupes se lèveraient lorsque les alliés débarqueraient. Certes, les résistants étaient les combattants fidèles aux Alliés. Mais ils voulaient cesser d'être des Français résistants, et devenir la Résistance française. C'est pourquoi Jean Moulin est allé à Londres….
Transition : La mort du Général de Gaulle en 1970, le déclin du parti communiste et l’arrivée à l’âge adulte d’une génération née après la guerre marquent un tournant majeur dans la mémoire de la Seconde Guerre mondiale.
II. Des années 1970 aux années 1990 : assumer les crimes de Vichy avec la légende noire d’une France collaboratrice
1. Le mythe d’une France unanimement résistante s’effondre. Dans le film documentaire Le chagrin et la pitié de Marcel Ophüls, réalisé en 1969, la parole est donnée à des Français qui ont choisi de s’engager aux côtés de l’Allemagne : pas de double jeu de leur part ni de passivité. La résistance dans la région de Clermont-Ferrand apparait dans le film comme un phénomène très minoritaire, l’antisémitisme est très répandu. Le film ne sera pas diffusé à la télévision avant 1981 mais l’image d’un pays lâche et collaborateur commence à dominer.
Un historien américain, Robert Owen Paxton, publie en 1973 La France de Vichy 1940 -1944. En s’appuyant sur les archives allemandes, il démontre que la collaboration est une proposition française et non une exigence allemande. Vichy n’a en aucun cas été un bouclier contre le nazisme. Pour Paxton, Vichy n’est pas une parenthèse mais a laissé un lourd héritage. C’est la fin du silence entretenu sur l’antisémitisme de Vichy.
2. La mémoire des déportations et la mémoire de la Shoah Le film Shoah de Claude Lanzmann est diffusé en 1985 et contribue au réveil de la mémoire du génocide des Juifs. Il est dépourvu d’images d’archives et composé de témoignages des acteurs du génocide (victimes, bourreaux, témoins) collectés pendant 9 années. Lanzmann refuse la preuve par l’image. La Shoah est un évènement invisible: les nazis ont cherché à effacer toutes les traces de l’extermination. Lanzmann a voulu la resituer par la parole et le récit. Si Nuit et Brouillard représente le refoulement du génocide des Juifs, Shoah symbolise le retour de ce refoulé. Le cinéma apparaît alors comme un sismographe de la mémoire.
3. Le « syndrome de Vichy » 1987: procès Barbie Arrestation en Bolivie, en 1983, de l’ancien chef de la Gestapo de Lyon qui a tué Jean Moulin et déporté les enfants juifs d’Yzieu : la question centrale de la déportation des Juifs depuis la France est posée mais l’accusé est Allemand et non Français. 1997: procès Papon Condamné à 10 ans de réclusion pour son rôle actif, lorsqu’il était secrétaire général de la préfecture de la Gironde pendant la guerre, dans l’arrestation de plus d’un millier de Juifs dont une centaine d’enfants. Caricature de Plantu, Le Monde, octobre 1997
Transition: Le régime de Vichy devient une obsession avec la fin du gaullisme historique et la résurgence de l’extrême-droite. Les grands procès pour crime contre l’humanité se multiplient. Les crimes contre l’humanité sont, en effet, imprescriptibles depuis 1964. Les musées et mémoriaux se multiplient en France. Ils permettent une diversification des mémoires de la Seconde Guerre mondiale.
III. Au début du XXIème siècle : la fin des mythes ?
1. La responsabilité de l’Etat français de Vichy est reconnue officiellement Commémoration du 53ème anniversaire de la rafle du Vel d’Hiv Le 16 juillet 1995, le président Jacques Chirac a reconnu devant le monument commémoratif la responsabilité de la France dans la rafle et dans la Shoah. « Ces heures noires souillent à jamais notre histoire, et sont une injure à notre passé et à nos traditions. Oui, la folie criminelle de l'occupant a été secondée par des Français, par l'État français. Il y a cinquante-trois ans, le 16 juillet 1942, 4 500 policiers et gendarmes français, sous l'autorité de leurs chefs, répondaient aux exigences des nazis. Ce jour-là, dans la capitale et en région parisienne, près de dix mille hommes, femmes et enfants juifs furent arrêtés à leur domicile, au petit matin, et rassemblés dans les commissariats de police. La France, patrie des Lumières et des Droits de l'Homme, terre d'accueil et d'asile, la France, ce jour-là, accomplissait l'irréparable. Manquant à sa parole, elle livrait ses protégés à leurs bourreaux. » Les 16 et 17 juillet 1942, 13 152 Juifs dont 4 115 enfants sont arrêtés par la police française et regroupés au vélodrome d’hiver avant d’être déportés. Ci-dessous, les autobus utilisés à Paris lors de la rafle du Vél d'hiv, les 16 et 17 juillet 1942, stationnés le long du Vélodrome d'Hiver. C'est l'unique photo retrouvée dans les archives de presse.
2. L’attitude de la population civile française apparaît complexe. Pierre Laborie étudie la mémoire des années d’occupation en France depuis la Libération. Le titre de cet ouvrage fait écho au film de Marcel Ophüls, Le chagrin et la pitié. Pierre Laborie distingue deux grandes séquences, l'avant et l'après-film de Marcel Ophüls Le Chagrin et la Pitié (1969). À la légende rose d'une France résistante, s'est substituée dans le discours dominant la légende noire d'une France collaboratrice et opportuniste. Pierre Laborie propose alors une lecture nuancée des années noires: «s'il paraît abusif d'avancer l'idée d'une société en résistance, il est en revanche possible, avec des décalages dans la chronologie selon les lieux, de parler d'une société de nonconsentement» .
3. Entre Etat et population civile. Les « Justes » , des héros ordinaires En 2007, le président jacques Chirac s’exprime à l’occasion de l’hommage national rendu aux « Justes de France » au Panthéon. Ce titre est décerné par le mémorial Yad Vashem au nom de l’Etat d’Israël aux personnes ayant contribué à sauver des Juifs durant la Seconde Guerre mondiale. Sur 23 000 Justes reconnus, plus de 3000 sont français. Les lois mémorielles Lois mises en place depuis 1990 dont le rôle est de veiller aux respects des mémoires. Elles font l’objet de polémiques parmi les historiens. « Art. 24 bis. (L. n. 90 -615, 13 juill, 1990, art. 9). - Seront punis des peines prévues par le sixième alinéa de l’article 24 ceux qui auront contesté, par un des moyens énoncés à l’article 23, l’existence d’un ou plusieurs crimes contre l’humanité tels qu’ils sont définis par l’article 6 du statut du tribunal militaire international annexé à l’accord de Londres du 8 août 1945 et qui ont été commis soit par les membres d’une organisation déclarée criminelle en application de l’article 9 dudit statut, soit par une personne reconnue coupable de tels crimes par une juridiction française ou internationale; [. . . ] » « Il faut souligner avant tout que la loi Gayssot punit l’opinion négationniste ou même toute expression de cette opinion. Cette expression ne constitue un délit que si elle est faite par l’un des moyens énumérés dans la loi, c’est-à-dire dans l’espace public. En d’autres termes, c’est seulement la diffusion de cette opinion qui est punie, parce que, plus qu’une opinion, elle est alors un acte susceptible de produire des effets indésirables. » (Michel Troper, « La loi Gayssot et la constitution » , Annales, Histoire, Sciences Sociales, 54(6), novembredécembre 1999, p. 1253)
Conclusion L’historien a pour mission d’expliquer le passé. L’histoire de la mémoire est donc l’étude de la représentation du passé de la Seconde Guerre mondiale et de l’entretien de son souvenir. Il a fallu un demi-siècle pour que la France (mémoire nationale) et les Français (mémoire collective et individuelles) puissent affronter le passé. Le passé est enfin assumé. Cela est d’autant plus important que l’ère des témoins s’achève. Il faut alors transmettre aux jeunes générations une mémoire de la guerre apaisée mais permettant aux Français de tirer les leçons de l’histoire, de se rassembler aujourd’hui autour de valeurs communes. Les mémoires de la Seconde Guerre mondiale n’empêchent pas la réconciliation, ciment de l’Europe. Le 60ème anniversaire du débarquement se fait sous le signe de la réconciliation en 2004. Pour la première fois, l’Allemagne est invitée aux cérémonies de commémoration. La mémoire de la Seconde Guerre mondiale et la mémoire de la Shoah se mondialisent. En 2004, l’ONU vote pour la première fois, une résolution à visée commémorative : le 27 janvier est la date choisie en référence à la libération du camp d’Auschwitz pour célébrer la mémoire de la Shoah et la prévention des crimes contre l’humanité.
Sujets du bac Composition • • • Une ou des mémoires de la Seconde Guerre mondiale depuis 1945? (Hatier) L’historien confronté aux différentes mémoires de la Seconde Guerre mondiale. (Bordas) Histoire et mémoire de la France de Vichy en France depuis 1944. (Magnard) La mémoire de la Shoah en France depuis 1945. (Magnard) En vous appuyant sur l’exemple de la Seconde Guerre mondiale, vous demanderez si le travail de l’historien doit être indépendant des mémoires. (Nathan) Etude critique de documents • • Discours d’André Malraux au Panthéon le 19 décembre 1964 ( Hatier et Magnard) Lois mémorielles et histoire de la Seconde Guerre mondiale (Nathan)
Lire et voir Bibliographie Azéma, J. -P. , Bedarida, F. La France des années noires, 1993 Delage G. , Guigueno, V. L’historien et le film, 2004 Fishman, S. (dir. ) La France sous Vichy. Autour de Robert Paxton, 2004 Laborie, P. Le Chagrin et le Venin. La France sous l’occupation, mémoire et idées reçues, 2011 Nora, P. Les lieux de mémoire, 1984 -1993 Paxton, R. La France de Vichy 1940 -1944, 1973 (nouvelle édition revue et remise à jour en 1997) Ricoeur, P. La mémoire, l’histoire et l’oubli, 2000 Rioux, J. -P. La France perd la mémoire, 2006 Rousso, H. Le syndrome de Vichy de 1944 à nos jours, 1987 Rousso, H. , Conan, E. Vichy, un passé qui ne passe pas, 1996 Sitographie www. cheminsdemémoire. gouv. fr Filmographie • • • Nuit et Brouillard d’Alain Resnais (1956) Le chagrin et la pitié de Marcel Ophüls (1971) Lacombe Lucien de Louis Malle (1974) Shoah de Claude Lanzmann (1985) Indigènes de Rachid Bouchareb (2006)