NHS HIGHLAND Assurance Flow Clinical Governance Committee provides




















- Slides: 20
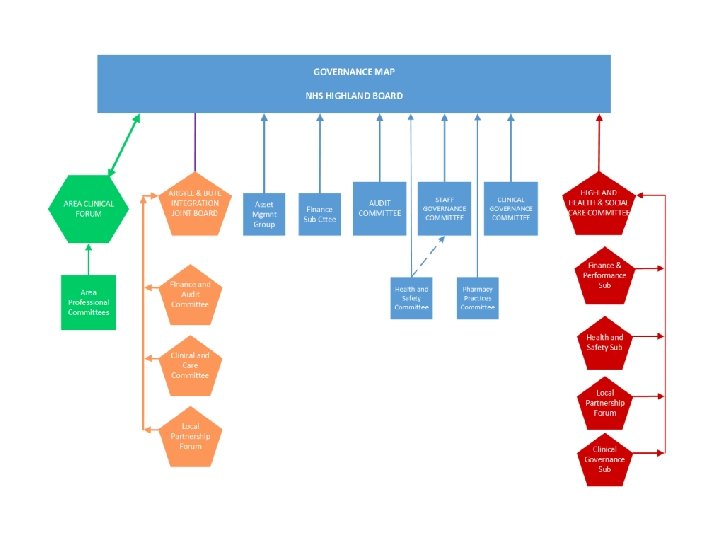
NHS HIGHLAND Assurance Flow Clinical Governance Committee provides the Board with assurance that clinical and care governance systems are in place and working throughout the organisation. It provides assurance that decision making about the planning, provision, organisation and management of services which are the responsibility of the Board takes due cognisance of the quality and safety of care and treatment. CLINICAL GOVERNANCE COMMITTEE Membership: Gaener Rodger – Chair, Ann Clark, Deirdre Mac. Kay, Melanie Newdick, and Margaret Moss as ACF Chair Operational Unit Quality & Patient Safety Groups Argyll & Bute Care & Clinical Governance Committee Highland Council Clinical Governance Committee (for commissioned services) Control of Infection Committee Neonatal Maternity Services Strategy and Coordination Group Screening Programmes Steering Group Information Assurance Group Cancer Quality and Improvement Group Care Experience Group Area Drugs and Therapeutics Committee Transfusion Committee Resuscitation Committee Organ Donation Committee Medical Education Governance Committee R&D&I Committee
NHS HIGHLAND ASSURANCE FLOW • To ensure the management of the Board's activities is in accordance with the regulations governing the NHS and that a strong corporate governance culture is in operation • Approve and monitor the delivery of the internal and external audit plans • To ensure a system of internal control is in existence and maintained to give reasonable assurance that assets are safeguarded; waste or inefficiency is avoided; risk management is in place; reliable financial information is produced and value for money is continuously sought and evidenced • To support the Board and Accountable Officer in their responsibilities through a process of constructive challenge which focuses on both processes and outcomes AUDIT COMMITTEE Membership: Alasdair Christie – Chair, Ann Clark, Adam Palmer, Ann Pascoe, Mary Jean Devon
NHS HIGHLAND ASSURANCE FLOW The role of the Staff Governance Committee is to ensure that there are systems in place for the fair and effective management of all staff, and that performance is monitored and evaluated. In doing so the Committee will provide assurance to the Board and as necessary alert the Board to any issues or concerns that emerge. STAFF GOVERNANCE COMMITTEE Membership: Alasdair Lawton – Chair, Robin Creelman, Sarah Compton Bishop, James Brander and Adam Palmer (as Employee Director) Remuneration Sub Committee Highland Partnership Forum Health and Safety Committee
NHS HIGHLAND ASSURANCE FLOW • To support the process of all Asset Management and investment/disinvestment decisions now and in the future on behalf of NHS Highland. • To ensure consistency with all policies and the strategic direction of NHS Highland taking account of the requirement to remain within the Capital Resource Limit (CRL) and Revenue Resource Limit (RRL). • The AMG must take into account all relevant statutory guidance and legislation as well as guidance issued by the Scottish and UK governments. • The AMG has responsibility to Ø validate and maintain the Fixed Asset Register for NHS Highland Ø produce a draft Five Year Capital Programme for consideration by the Board with the first year based on firm SG allocations and subsequent years on indicative allocations Ø Monitor the in year programme against budget and allocate contingency funds as necessary. Ø Develop a priority-based, rolling Five Year Asset Management Plan. • Develop an infrastructure investment matrix to ensure that the appropriate level of limited funds is invested in the areas of highest organisational risk. • Oversight and monitoring of all non-profit distributing, hub and PFI type contracts ASSET MANAGEMENT GROUP Membership: Alasdair Lawton, Alistair Mc. Nicoll, Deputy Head of e. Health, Deb Jones, Director of Strategic Commissioning, Planning & Performance, Bob Summers, Head of Health and Safety John Grieve, Public Representative, Carol Marlin, Monitoring Accountant, Duncan Railton, Associate Specialist in Oral Surgery (joint ACF representative), Dr Eileen Anderson, Consultant Radiologist (joint ACF representative), Eric Green, Head of Estates, Steven Brown, Head of Electromedical Equipment, Michael Hall, Clinical Director, Argyll & Bute, Neil Stewart, Head of Procurement, David Garden, Interim Director of Finance (from July 2017) Elspeth Caithness, Staff Side Representative, Joanna Mac. Donald, Chief Officer A&B, David Park, Chief Officer North Highland, David Whyte, Chief Clinical Technologist, Katherine Sutton, Deputy Director of Operations, George Morrison, Head of Finance A&B, Michelle Fraser, Capital Accountant, Sarah Compton-Bishop, Non-Executive
NHS HIGHLAND ASSURANCE FLOW The role of the Committee is to keep under review the financial position of the Board and to ensure that suitable arrangements are in place to secure economy, efficiency and effectiveness in the use of all financial resources and that the arrangements are working effectively. The Committee will oversee the development of a Financial Strategy for approval by the Board that is consistent with the Highland Quality Approach and with national and local priorities. FINANCE COMMITTEE Membership: Alastair Lawton – Chair IJB Chair/Vice Chair HHSCC Chair Audit Committee Interim Director of Finance
NHS HIGHLAND Assurance Flow The Pharmacy Practices Committee is required to consider applications to provide pharmaceutical services within the Board area and to determine whether the application will be granted. The Committee considers applications for the provision of general pharmaceutical services within NHS Highland Board area. In considering these applications, the Committee is acting on behalf of the NHS Board. PHARMACY PRACTICES COMMITTEE Chair or Vice Chair (if acting as Chair) 3 other lay members (or deputy members) 3 pharmacist members (or deputy members) nominated by the Area Pharmaceutical Committee (one of which must be a chemist contractor and one a non contractor chemist) Area Medical Committee Nominee (only required in hearing an application relating to an area served by a dispensing GP)
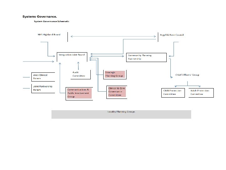
HEALTH AND SOCIAL CARE INTEGRATION PUBLIC BODIES (JOINT WORKING) (SCOTLAND) ACT 2014 HEALTH AND SOCIAL CARE INTEGRATION
HIGHLAND HEALTH AND SOCIAL CARE PARTNERSHIP LEAD AGENCY THE HIGHLAND PARTNERSHIP Joint Monitoring Committee HIGHLAND COUNCIL Care, Learning and Housing Committee (including Strategic Planning Group) Children’s Services Strategic Planning Group Adult Services Strategic Planning Group Assurance from Highland Council CL&H Committee on performance of commissioned services (Children’s Services) Assurance to the Highland Council on delivery of the Adult Services Commission NHS HIGHLAND Highland Health and Social Care Committee
NHS HIGHLAND ASSURANCE FLOW • To co-ordinate for the Highland Health and Social Care area the planning, development and provision of services which it is the function of NHS Highland to provide with a view to improving these services. • To provide quality, safe and effective care as close to home as possible and to ensure frontline staff have the opportunity and resources to achieve that objective. • To ensure close involvement in community planning with emphasis on Health & Quality Improvement • To play a key role in the modernisation of healthcare services along with a vital participation in partnerships, integration and re-design. • To undertake detailed, high level scrutiny of the performance against the Local Delivery Plan and Quality and Sustainability plans across the Highland Partnership area. • To focus on impact and outcomes of actions taken by NHS Highland. • To identify areas of good practice and ensure the dissemination of that good practice across NHS Highland • In relation to Children’s Services, NHS Highland remains accountable for the delivery of a number of targets that are now the responsibility of Highland Council as the lead agency for Children’s Services. The Highland Health and Social Care Committee will receive assurance from the Highland Council’s Education Children and Adult Services Committee as to performance of the commissioned services • To notify other Governance Committees of the Board of any concerns or risks raised to or identified at the Health and Social Care Committee. E. g. Staff Governance, Clinical Governance HIGHLAND HEALTH AND SOCIAL CARE COMMITTEE Voting Committee members (15 in total): 6 x Non-Executives – one of whom chairs the Committee and includes the Council nominee on the Health Board Chief Officer, Director of Adult Social Care, Finance Lead, Medical Lead and Nurse Lead 3 Elected Members Wider stakeholder and advisory membership (non-voting) (11 in total): Staff Side Representatives (2), Public/Patient Member Representatives (2), Carer Representative (1), 3 rd Sector Representative (1), Lead Doctor (GP), Medical Practitioner (not a GP), 2 representatives from the Area Clinical Forum, and Head of Financial Planning The Committee shall have flexibility to call on additional advice as it sees fit to enable it to reach informed decisions.
HIGHLAND HEALTH AND SOCIAL CARE COMMITTEE Clinical Governance Sub Committee Finance and Performance Sub Committee Local Partnership Forum Health and Safety Sub Committee
ARGYLL AND BUTE INTEGRATION JOINT BOARD Purpose: to plan for and deliver high quality health and social care services Functions: • All NHS services that the legislation permits for delegation. • All Adult social work services. • All Children & Families social work services. • All Criminal Justice social work services. Social Work Services for Adults and Older People Social work services for children and young people Social Work Criminal Justice Services Argyll and Bute Council Hospital inpatient (scheduled and unscheduled) , Rural General Hospitals, Mental Health, Paediatrics, Community Hospitals, Hospital Outpatient Services, NHS Community Services, Community Children's Services, Public Health, GP Services, GP Prescribing, General Dental, Opticians and Community Pharmacy, Support Services, Contracts and SLAs with other NHS boards covering adults and children NHS Highland Board
ARGYLL AND BUTE INTEGRATION JOINT BOARD Clinical and Care Committee Finance and Audit Committee Joint Partnership Forum
NHS Highland Board Providing Assurance to Board Quality and Patient Safety Exception Reports A&B IJB HHSCC Clinical Governance Committee Receiving assurance and exception reports from Sub Committee Quality and Patient Safety Health and Social Care Partnership Clinical Governance Gives the Board assurance that Exception Reports clinical and care governance systems are in place and working throughout the organisation. Assurance and Exception Reports Clinical Governance Sub Committee (Taking assurance on performance) Operational Performance Assurance Reports Operational Units Quality and Patient Safety Groups
NHS Highland Board Providing Assurance to Board Updates on expenditure and savings plans A&B IJB Finance Committee Updates on expenditure and savings plans Keeps under review the financial position of the Board and oversees development of a Financial Strategy for approval by the Board. HHSCC Receiving assurance and exception reports from Sub Committee Provides assurance to HHSCC that arrangements are in place to secure economy, efficiency and effectiveness in the use of all financial resources, that arrangements are working effectively throughout the Partnership area, and alerts the Committee to any issues or concerns. Finance and Performance Sub Committee (taking assurance on performance) Operational Performance Assurance Reports Operational Units
NHS Highland Board Providing Assurance to Board A&B IJB Staff Governance Committee Joint Partnership Forum Highland Partnership Forum HHSCC Receiving assurance and exception reports from Sub Committee Local Partnership Forum
NHS Highland Board Providing Assurance to Board Staff Governance Committee A&B IJB Exception Reports on performance Receives assurance from HSCP Health and Social Care Partnership Clinical Governance Operational Performance Assurance Reports A&B Health, Safety & Fire Group HHSCC Receiving assurance and exception reports from Sub Committee Exception Reports on performance Receives assurance from HSCP Assurance and Exception Reports Taking Assurance on exceptions Health and Safety Committee Sets Pan-Highland Strategy establishes policy & principles Health and Safety Sub Committee (Taking assurance on performance) Operational Performance Assurance Reports Divisional Health, Safety and Fire Groups
NHS HIGHLAND BOARD – Groups involving Non Executive Board Members Groups with non executive directors which do not report directly to the Board • • Remuneration Committee Control of Infection Committee Organ Donation Committee Highland Council Care, Learning & Housing Committee Community Planning Board Local Community Partnerships x 9 GDPR Programme Board Medical Education Governance Committee Board Committees Audit Committee Clinical Governance Committee Staff Governance Committee Finance Committee Highland Health & Social Care Committee • Health & Safety Committee • Asset Management Group • Pharmacy Practices Committee • • • Health and Social Care Partnerships Argyll and Bute Integration Joint Board North Highland Health and Social Care Partnership