De maat van sociaal werk Een meetschaal voor







































- Slides: 39
De ‘maat’ van sociaal werk Een meetschaal voor psychologisch empowerment als een 'gedragen' meetinstrument Jan Depauw Onderzoeker/Lector Kd. G
Inhoud 1. 2. 3. 4. 5. 6. Productie-indicatoren Meetschaal psychologisch empowerment Try-out Conclusie Evaluatie-onderzoek Literatuur 7 -6 -2021
1. Productie-indicatoren • Om de performantie van een publieke organisatie te beoordelen kan men via diverse metingen nagaan of • de ingezette middelen (input) • door activiteiten (throughput) • worden omgezet in prestaties (output) • die bepaalde effecten genereren (outcome) 7 -6 -2021 - p. 3
Perspectief Proces Resultaat Management Transactie Productie van diensten. Output Geproduceerde diensten. Hulpverlener Interactie Hulpverleningsproces. Throughput Positieve basishouding en samenwerkingsrelatie. Cliënt Transactie en interactie Samenwerkingsrelatie met de hulpverlener. Outcome Levenskwaliteit Autonomieverhoging en netwerkversterking. Bron: Stoelinga, 2004 7 -6 -2021 - p. 4
Draagvlak meting bij sociaal werkers? • ‘Meten’ wint (overal) aan belang. • Positief: transparantie en lering uit cijfers trekken. • Verwachtingen: • Verschillende perspectieven. • Metingen variëren/combineren (ook oog voor proces). • Ontluiken wat verborgen blijft. • Geen meerwerk. • Duidelijkheid over het doel en gebruik van de resultaten. • Niet inzetten om individuele werkers of cliënten op af te rekenen.
7 -6 -2021
Probleemstelling • Bestaande metingen tonen gebreken voor de praktijk van sociaal werk. • Is er een alternatief? • Als het doel van kwaliteitsvol sociaal werk is te werken aan autonomieverhoging en netwerkversterking, is dat ‘empowerment’ dan meetbaar? 7 -6 -2021 - p. 7
2. Meetschaal psychologisch empowerment • 2012 -2013 • Vlaams Armoedesteunpunt. Beleidsrelevant onderzoek. www. vlaamsarmoedesteunpunt. be
2. 1 Situering • Stijgende belangstelling voor empowerment. • Vraag naar methode om effectiviteit in beeld te krijgen. • Try-out meetschaal psychologisch empowerment als concrete vertaling van empowerment naar de praktijk van hulpverlening binnen OCMW’s. • Betrokken OCMW’s van Wevelgem, Westerlo, Lier en Antwerpen.
2. 2 Theoretisch raamwerk Inhoud: • Populariteit van het begrip • Vervaging van het concept • Door ons gehanteerde definitie – Sociaal-ecologisch perspectief – Psychologisch empowerment 7 -6 -2021 - p. 10
2. 2. 1 Explosieve groei populariteit • Oorsprong empowerment-gedachtengoed USA. • Inmiddels ook in andere continenten immense populariteit. • Als onderzoeksthema – Eenvoudige zoekopdracht in de 14 raadpleegbare databanken van Sociofile met de zoekwoorden ‘empower’ of ‘empowerment’ in de titel van een bijdrage in een ‘peer reviewed’ academisch tijdschrift geeft als resultaat: • • 1973 -1982: 10 tijdschriftartikels 1983 -1992: 395 1993 -2002: 2. 058 2003 - 2012: 2. 963. Zoeken we in deze bijdragen niet op basis van de titel maar op basis van de samenvatting, dan vermenigvuldigt dit laatste aantal zich tot 10. 088 tijdschriftartikels. • In beleidsvoering en hulpverlening. 7 -6 -2021
Global Definition of Social Work “ Social work is a practice-based profession and an academic discipline that promotes social change and development, social cohesion, and the empowerment and liberation of people. Principles of social justice, human rights, collective responsibility and respect for diversities are central to social work. Underpinned by theories of social work, social sciences, humanities and indigenous knowledge, social work engages people and structures to address life challenges and enhance wellbeing”. 7 -6 -2021
2. 2. 2 Vervaging van concept • Toenemende populariteit gaat gepaard met vervaging van definities en conceptualiseringen. “Today the frequency and ease with which people use ‘empower’ and ‘empowerment’ is matched only by the lack of precision in the meaning they attach to these terms. ” (Cochran, 1992, p. 3) 7 -6 -2021
2. 2. 3 Door ons gehanteerde empowermentbenadering “Empowerment is een proces van versterking waarbij individuen, organisaties en gemeenschappen greep krijgen op de eigen situatie en hun omgeving en dit via het verwerven van controle, het aanscherpen van kritisch bewustzijn en het stimuleren van participatie” (Van Regenmortel, 2002) 7 -6 -2021 - p. 14
A. Een sociaal-ecologisch perspectief • Door Julian Rappaport (1984) en Marc Zimmerman (2000) empirisch onderbouwde benadering van empowerment, ontwikkeld in context van Anglo. Amerikaanse ‘community psychology’ • Ecologische theorie die belang van het individueelrelationele en het contextuele benadrukt. – Individu en sociale structuur niet als een of-of, maar een en-en-verhaal. • Tine Van Regenmortel (2002) introduceert deze benadering in Vlaanderen in de context van armoedebestrijding. 7 -6 -2021
B. Persoon-in-context • Armoede ontstaat door een – structureel- ongelijke verdeling van mogelijkheden en toegang tot bronnen. • Deze empowermentbenadering erkent daarnaast het actorschap of het actief bemiddelend vermogen van mensen om in alle omstandigheden, ook beperkende, doelen na te streven en controle te hebben of krijgen over gebeurtenissen. • Vanuit dit perspectief wordt aangestuurd op enerzijds de ontwikkeling van sociale structuren (die personen beter verbinden met het systeem) en anderzijds versterking van personen (om hen zo in staat te stellen invloed uit te oefenen). 7 -6 -2021
C. Kenmerken van empowerment • Multi level construct – Micro-, meso-, en macroniveau • Open construct – Invulling verschilt naar context • Heeft betrekking op processen en op uitkomsten • Participatie van de doelgroep is inherent aan empowermentonderzoek. 7 -6 -2021 - p. 17
• Micro: D. Multilevel – Empowerment op het individuele niveau omvat onder meer overtuigingen over de eigen competenties, kennis en begrip van de socio-politieke omgeving en inspanningen om controle uit te oefenen. Dit ‘psychologisch empowerment’ overstijgt een louter intrapersoonlijke invulling aangezien het zowel intra- als interpersoonlijke elementen bevat. • Meso: – Op dit niveau wordt een conceptueel onderscheid gemaakt tussen ‘empowering’ en ‘empowered’ organisaties (Peterson en Zimmerman, 2004). Empowering organisaties zijn organisaties die psychologisch empowerment onder hun leden genereren. Empowered organisaties worden gekenmerkt door effectiviteit in het realiseren van hun doelstellingen (bijvoorbeeld beleidsbeïnvloeding). • Macro: – Empowerment op het gemeenschapsniveau heeft betrekking op inspanningen om bedreigingen voor de gemeenschap af te wenden, de levenskwaliteit te verhogen en burgerparticipatie te verhogen. 7 -6 -2021 - p. 18
E. Psychologisch empowerment Bron: Zimmerman, 1995 7 -6 -2021 - p. 19
2. 3 Meetschaaltechniek • Een meetschaal is een techniek om kenmerken die niet rechtstreeks meetbaar zijn toch te meten. • De empowerment-meetschaal is een geheel van uitspraken waarvan we verwachten dat ze (dimensies van) psychologisch empowerment meten. 7 -6 -2021
3. Try-out • • Kwantitatieve en kwalitatieve technieken combinerend, hebben we (waar mogelijk), samen met sociaal werkers en mensen in armoede, achtereenvolgens 1. 2. 3. 4. 5. Draagvlak onderzocht Een meetschaal ontworpen Try-out uitgevoerd Betrouwbaarheid en validiteit uitgetest Inzetbaarheid en gebruiksgemak geëvalueerd. 7 -6 -2021
3. 2 Schaalconstructie in co-creatie • Eerder gevalideerde meetschalen werden vertaald naar context OCMW’s. Een lijst met 70 items werd voorgelegd aan stakeholders. • Doel: – Inhoudelijke validering door het theoretisch kader van psychologisch empowerment af te toetsen. – Vorm: taalgebruik aanpassen en lengte van de vragenlijst beperken.
3. 2. 1 In dialoog met sociaal werkers • Focusgroepen in voorbereiding van de try-out – Inhoud van het begrip empowerment in OCMW’s – Reflectie op het theoretisch kader. • Online bevraging voor de selectie van items – Score op taal en relevantie. • Evaluatie (diepte-interviews en groepsgesprekken) – SWOT meetschaal psychologisch empowerment. 7 -6 -2021
3. 2. 2 De stem van cliënten • Focusgroepen in voorbereiding van de try-out – Inhoud van het begrip empowerment in OCMW’s. – Score op taal en relevantie. • Evaluatie (diepte-interviews) – SWOT meetschaal psychologisch empowerment. 7 -6 -2021
3. 3 Feitelijke try-out • Meetschaal voor psychologisch empowerment werd aangepast op basis van bevindingen, getrouw aan conceptueel kader. • Resulteerde in schaal met 28 items. • Proefdraaien binnen OCMW Lier en OCMW Antwerpen. 7 -6 -2021
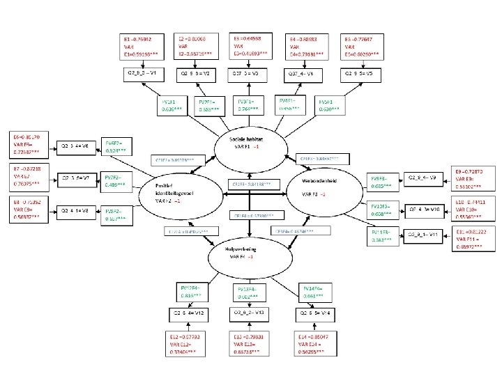
3. 4. Confirmatorische factoranalyse • Vier dimensies met 14 variabelen waarin naast oorspronkelijke intra- (positief identiteitsgevoel), de inter-persoonlijke (sociale habitat) en gedragscomponent (verbondenheid) ook samenwerkingsrelatie (hulpverlening) als afzonderlijke factor. • Kwantitatief toetsen op betrouwbaarheid, validiteit en modelfit.
Gestandaardiseerde factorladingen t-toets Probabibilteit t R² -toets F 1: Verklaarde variantie schatting 0, 39 0, 64 0, 59 0, 76 0, 46 0, 63 16, 25 13, 71 24, 65 9, 14 15, 81 0, 001 0, 001 0, 41 0, 34 0, 58 0, 21 0, 40 F 2: 0, 32 0, 52 0, 49 0, 66 10, 40 9, 43 14, 40 0, 001 0, 27 0, 24 0, 43 F 3: 0, 42 0, 68 0, 67 0, 58 16, 91 16, 16 12, 71 0, 001 0, 47 0, 45 0, 34 F 4: 0, 49 0, 82 0, 60 0, 66 20, 70 13, 07 15, 16 0, 001 0, 66 0, 36 0, 44 Noot: betrouwbaarheid ρ_c= �(∑λi)² var(ξ)�⏌/⎿(∑λi)² var(ξ)+ ∑θii�⏌ � (Bagozzi & Yi, 1988, p. 80) Fit statistics voor confirmatieve factoranalyse van 14 indicatoren voor 4 constructen: χ²= 113, 30, ρ= 0, 001; GFI = 0, 95; CFI = 0, 96; NFI = 0, 91; NNFI = 0, 95; RMSEA = 0, 044. 7 -6 -2021
4. Conclusies 4. 1 Schaal is vatbaar voor verbetering • Taalniveau. • Inhoudelijke validering en vormelijke aanpassing door mensen in armoede. • Technische aanpassingen. • Contextualisering is noodzakelijk: niet louter succesvol/onsuccesvol maar ook oordeel over ‘wat werkt’.
4. 2 Kracht van de meetschaal • Meetschaal met 14 items vertaalt empowerment naar de praktijk van sociaal werk. • Beantwoordt (deels) aan verwachtingen: cliëntperspectief, ontluikt wat verborgen blijft. • Faciliteert krachtgerichte kijk: meet krachten, geen ‘problemen’. • Meet wetenschappelijk verantwoord. • ‘Effect’ wordt meetbaar. • Biedt transparantie. • Geeft stem aan cliënt. • Introduceert nieuwe vorm van meten.
5. Evaluatieonderzoek • RCT = ‘Gold standard’ van evidence-based werken maar vertalen van uitkomsten in ‘succesvol’ of ‘niet-succesvol’ brengt ons niet veel bij. • Aanvullende ‘evidentie’ noodzakelijk. • 2 Soorten: 1. Objectieve evidentie: resultaten van gevalideerde en betrouwbare meetschalen. 2. Kwalitatieve evidentie: Verzamelen van getuigenissen via diepte-interviews 7 -6 -2021
5. 1 Kwantitatieve vraag • Zien we een wijziging in de score van psychologisch empowerment bij de cliënten die een specifiek traject doorlopen? • Verschilt die score significant bij de start van het traject en na verloop van tijd? • Draagt het traject bij tot een verhoging van psychologisch empowerment van de cliënten? 7 -6 -2021
Design Kwantitatief luik • Longitudinaal: eenzelfde uitkomstvariabele (psychologisch empowerment) meerdere keren in de tijd bij dezelfde personen meten. – Experimentele groep: doorlopen traject. – Controlegroep: vertraagde vertrekkers. • Interactie-variabele: werkerempowerment.
5. 2 Kwalitatieve vraag • Wat geven hulpverleners en cliënten aan wat werkt? Wat zijn werkzame factoren in de hulpverlening? • Wat zijn volgens hen de onafhankelijke variabelen die wijzigingen in empowermentscores kunnen verklaren? 7 -6 -2021
Design Kwalitatief luik • Geïnspireerd door: – Participatory Theory-Based Effectiveness Evaluation (Chen & Rossi, 1980) – Realist Evaluation (Pawson & Tilley, 1997) – Common Factors Model (Hubble, Duncan & Miller, 1999). • Gesynthetiseerd in: – CAIMe. R-theorie (Blom & Moren, 2010)
CAIMe. R-model (Blom & Moren, 2010) • Basisconcepten: Context, Actoren, Interventies, Mechanismen en Resultaten. – Context: • leefwereld, interventiecontext en maatschappelijke context – Actoren: • in interventie betrokken spelers, formeel en informeel – Interventies: • al dan niet rolgebonden (al dan niet ‘verplicht’ vanuit formele hulpverlenersrol: sociale steun bieden, gezelschap houden, …) – Mechanismen: • sociaal, sociaal-psychologisch, psychologisch. – Resultaten: • outcome/output, direct/indirect, korte/lange termijn, … 7 -6 -2021
6. Literatuur Depauw, J. , & Driessens, K. (2013). Try out meetschaal psychologisch empowerment. (Vlas. Studies 12). Antwerpen: Vlaams Armoedesteunpunt. Depauw, J. , & van Dop, N. (2015). De 'maat' van sociaal werk. In K. Driessens, P. Raeymaeckers, L. Sebrechts, M. Tirions & E. Wouters (Eds. ), Een caleidoscoop van sociaalwerkonderzoek. Een sociaalwetenschappelijke benadering. (pp. 141 -151). Leuven: Acco. Steenssens, K. , & Van Regenmortel, T. (2013). Grondslagen en uitdagingen voor het meten van empowerment. (Vlas-Studies 6). Antwerpen: Vlaams Armoede Steunpunt. Steenssens, K. , & Van Regenmortel, T. (2014). Empowerment-meetinstrumenten. Kritische reflectie op basis van theoretische grondslagen. (Vlas Studies 17). Antwerpen: Vlaams Armoedesteunpunt. 7 -6 -2021
7. Contactgegevens Karel de Grote-Hogeschool Onderwijsgroep Welzijn, Onderwijs & Gezondheidszorg Campus Zuid E info. saw@kdg. be www. kdg. be/saw Jan Depauw Onderzoeker/Lector T +32 3 613 12 11 E jan. depauw@kdg. be