Coronary artery disease Clinical manifestation and pathology Angina




















- Slides: 20
Coronary artery disease Clinical manifestation and pathology
Angina pectoris refers to the PAIN caused by myocardial ischemia. Ischemia is usually caused by mismatched oxygen demand (tachycardia, anemia, aortic stenosis, left ventricular hypertrophy of other etiologies) and delivery in the setting of a hemodynamicaly significant coronary stenosis due to atheroma, but it may have other causes such as coronary artery spasm (Prinzmetal’s variant angina). In more unusual cases the etiology is not completely understood— e. g. , syndrome X (chest pain with normal coronary arteries). Alternatively, these conditions may coexist and be exacerbated by emotional stress.
History and examination Angina pectoris is characterized by a deep and diffusely distributed central chest discomfort. Certain features of pain are of discriminative value. Patients will not be able to point to where the pain is coming from with one finger but will use an open palm or fist over the center or left parasternal aspect of their chest ( Levin s sign ). • The pain is not sharp (some patients confuse “sharp” with “severe”). • Pain lasts longer than a few seconds and rarely exceeds an hour without varying in severity. Most episodes will last 1– 5 minutes. • The response to nitroglycerin, if any, will be almost immediate. Generally, responses taking more than 5 minutes are unlikely to be related to the drug. Angina equivalent symptoms -Dyspnea, fatigue, nausea, and recurrent belching may also represent underlying ischemia and can occur in the absence of the classical central chest pain. The clue to underlying ischemic heart disease (IHD) lies in their precipitation by exertion or emotional stress. • Chest wall tenderness suggests musculoskeletal pain and does not accompany angina.
Classification of angina Angina is often classified according to its temporal pattern and its relation to exertion because this loosely reflects prognosis. • Stable angina is characterized by pain occurring after a relatively constant level of exertion. • Unstable angina is characterized by pain on minor exertion or at rest, which is either new onset or a dramatic worsening of existing angina. Also, it can present as pain on ever-diminishing levels of exertion, usually over a period of days. The Canadian Cardiovascular Society (CCS) system provides a quantitative means to describe exertional capacity and is divided into four classes: I. Minimal limitation of ordinary activity. Angina occurs with strenuous, rapid, or prolonged exertion at work or recreation. II. Slight limitation of ordinary activity; angina occurs on walking or climbing stairs rapidly; walking in cold, in wind, or under emotional stress. III. Marked limitation of ordinary physical activity; angina occurs on walking 50– 100 m on level ground or climbing 1 flight of stairs at a normal pace in normal conditions. IV. Inability to perform any physical activity without discomfort; angina symptoms may be present at rest.
Physical examination • Measure the pulse rate. This may be slowed by inferior ischemia due to atrioventricular (AV) node ischemia. A resting tachycardia, if present, usually represents activation of the sympathetic nervous system but may be due to an arrhythmia precipitated by ischemia. • Blood pressure measurement is essential to look for evidence of hypertension (predisposing to atheroma) or hypotension (may reflect cardiac dysfunction or overmedication). • Precordial examination should include palpation for left ventricular hypertrophy (LVH), cardiac enlargement, or dyskinesis, and auscultation for added heart sounds (heart failure or acute ischemia), aortic stenosis, or mitral regurgitation (due to papillary muscle dysfunction). • Examine for signs of heart failure by listening for fine, late-inspiratory crackles at the lung bases and looking for dependent pitting edema (typically bilateral ankle ± leg edema, but sacral edema may be the only manifestation if the patient has been recumbent for some time). • Look for evidence of peripheral vascular disease by palpating for aortic aneurysm; feeling the carotid and limb pulses; listening for carotid, renal, or femoral artery bruits; and assessing tissue integrity and capillary refill of the legs and feet. • Examine for signs of hypercholesterolemia: the eyes for xanthelasmata and corneal arcus, and the skin and tendons (especially the Achilles) for xanthomata.
Differential diagnosis The differential diagnosis of anginal chest pain is wide and includes • Anxiety and hyperventilation • Musculoskeletal chest wall pain • Cervical or thoracic root pain • Pneumothorax, pneumonia, or pulmonary embolus • Esophageal problem (inflammation/spasm) • Other upper gastrointestinal (GI) problem (gastritis, peptic ulcer, pancreatitis, cholecystitis) • Pericarditis • Aortic dissection • Mitral valve prolapse • Coronary emboli (LV mural thrombus, atrial myxoma)
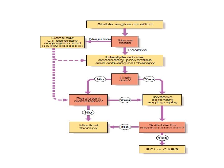
Investigations Further risk stratification will add to the diagnostic certainty achieved by history and examination. Measure complete blood count (CBC), chemistries, a full fasting lipid profile (total, LDL and HDL cholesterol and triglyceride levels), and blood glucose. Chest X-ray (CXR) is not mandatory but should be performed if there is suspicion of heart failure, aortic dissection, a pulmonary condition or an abnormality of the bony structures of the chest wall. 12 Lead ECG A resting electrocardiogram (ECG) may not confirm the diagnosis but can point toward ischemic heart disease. The presence of Q waves suggests previous myocardial injury. The presence of ST depression and, to a lesser extent, Twave inversion during pain is a marker of ischemia and patients with these signs should be further investigated. If ST-segment deviation is observed at rest, an acute coronary syndrome must be excluded. A 12 -lead ECG can also help identify other causes of chest pain (LVH, arrhythmia, pericarditis). Tests for inducible ischemia Tests such as exercise ECG, stress echocardiogram (ECHO), or myocardial perfusion scanning are useful adjuncts to confirm the diagnosis and aid management.
Management Lifestyle Smoking cessation is of paramount importance. Encourage daily aerobic exercise within limits of exercise capacity. Look at the patient’s occupational needs and advise adjustment if symptom level is not compatible. Advise a healthy diet, collaborating with dieticians if required. Aspirin Provide aspirin in all cases unless there is active peptic ulcer disease, allergy (desensitizing may be required), or bleeding diathesis. Those with past peptic ulcer disease may take a gastro protective agent such as an H 2 antagonist or proton pump inhibitor. Anti-anginals • B-Blockers: First line (e. g. , atenolol 25– 100 mg qd or metoprolol 25– 50 mg bid). Start on suspicion of ischemic heart disease. Avoid only if contraindicated (asthma with confirmed B-agonist response (mortality improved in patients with angina and concomitant COPD if they can tolerate bronchospasm), uncontrolled severe LV dysfunction, bradycardia, coronary artery spasm). • Calcium antagonists (e. g. , amlodipine or diltiazem): If B-blocker contraindicated or concern for vasospasm, calcium antagonists become the drug of choice. • Nitrates (e. g. , nitroglycerin): Used for control of breakthrough angina. Long-acting nitrates (e. g. , isosorbide mononitrate 60– 120 mg qd) are a useful addition to B-blockers for prevention of attacks. . Statins (HMG-Co. A reductase inhibitors) reduce mortality by approximately one-third in all risk groups. However, the underlying risk of events must be taken into account when considering starting the drug, because absolute risk reduction in young patients with low-risk IHD may be very small, with possible harm of myositis, hepatic failure, and reduced compliance with other medications