sharif university of technology industrial engineering Safety at




























- Slides: 28
sharif university of technology industrial engineering Safety at work (Accident Investigation) Razieh shoeleh Roya mohamad ali poor fall 2006
What is Ergonomics?
What is an Accident? A sequence of logically and chronologically related deviating events involving an incident that results in injury to personnel or damage to the environment or material assets.
Accident Investigation
• The purpose of accident investigation • Identify and describe the true course of events (what, where, when) • Identify the direct and root causes / contributing factors of the accident (why) • Identify risk reducing measures to prevent future, comparable accidents (learning) • Investigate and evaluate the basis for potential criminal prosecution (blame) • Evaluate the question of guilt in order to assess the liability for compensation (pay)
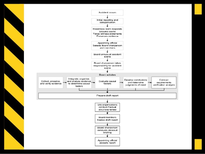
The accident investigation process
Three phases in accident investigation
Collecting evidence and facts • Human or testamentary evidence includes witness statements and observations. • Physical evidence is matter related to the accident (e. g. equipment, parts, debris, hardware, and other physical items). • Documentary evidence includes paper and electronic information, such as records, reports, procedures, and documentation.
Analysis of evidence and facts • What happened where and when? • Why did it happen? types of causal factors: Direct cause Contributing causes Root causes
Recommendations and reporting • Hendrick and Benner (1987) says that two thoughts should be kept in mind regarding accident reports: • Investigations are remembered trough their reports • The best investigation will be wasted by a poor report.
Methods for accident investigation • TRIPOD • Barrier analysis • Change analysis. • Events and causal factors analysis
OTHER ACCIDENT INVESTIGATION METHODS • • • Fault tree analysis Root cause analysis Events and causal factors charting (ECFC) Event tree analysis MORT Systematic Cause Analysis Technique (SCAT) (Sequential timed events plotting) MTO-analysis Accident Analysis and Barrier Function (AEB) Method Acci-map
TRIPOD _BETA Definition Advantages Phases: • Diagram Tripod_beta • Hazard conduct • accident causation model
Diagram Tripod_beta Elements • Event • Hazard • Target
Hazard conduct
TRIPOD Beta accident causation model
Example on a TRIPOD Beta analysis
Thanks for your attention