SECONDARY ENGLISH LEARNERS July 29 2014 Lets Review

























- Slides: 25
SECONDARY ENGLISH LEARNERS July 29, 2014
Let’s Review!
1. What is the dual obligation educators have to English Learners? l. Provide meaningful access to gradelevel academic content via appropriate instruction (Integrated ELD) l. Develop students’ academic English language proficiency (Designated ELD)
2. What are the CA ELD Standards designed to do? Amplify critical knowledge about English language skills in the CCSS for ELA/Literacy that English learners need to be successful in school
3. Who should be using the CA ELD Standards to support our EL students? CA ELD Standards are to be used by content area teachers as well as ELD teachers to ensure support for our EL students.
4. What are three areas of instructional focus and support for EL students this year? l. Providing daily, high quality ELD instruction without fail. l. Focus on developing and citing daily language objectives that frame opportunities for student discourse (collaborative conversations) and developing academic vocabulary. l. Using genuine formative assessments to guide instruction frequently.
5. What are the new Proficiency Level Descriptors? l. Emerging l. Expanding l. Bridging
Integrated and Designated ELD: Working in Tandem Integrated ELD: All teachers with English learners in their classrooms use the CA ELD Standards in tandem with the CA CCSS for ELA/Literacy and other content standards. Designated ELD: A protected time where teachers use the CA ELD Standards as the focal standards in ways that build into and from content instruction.
What should we see in the classrooms? ELD Sheltered Language objective Academic vocabulary Focus on language structures and functions Opportunities for oral practice Collaborative Conversations Visual Cues Graphic Organizers Content and related language objective Academic vocabulary Focus on language structures and functions Opportunities for oral practice Collaborative conversations Visual Cues Graphic Organizers
What is the difference between the content objective and language objective? Content Objectives: Academic focus of the lesson (What the student should know and be able to do) Language Objectives: What language do students need to complete the assigned task? (How the student will use language to show understanding of the content)
Language Objectives consider the following… “What language do students need to complete the assigned task? ” past tense? vocabulary? lab report? text type? sequence? narrative? cause-effect? “Where are the learners relative to the language expectations? ” Emerging? Expanding? Bridging? “What strategies will help make this language accessible? ” advance organizers cognates cooperative groups think/pair/share
Language Objective Frame 1 Students will _______ using __________. (function) (language tools) Function Language Tools • describe differences between… • explain… • discuss the steps in/for… • negotiate solutions… • Justify…. • compare and contrast vocabulary • past tense verbs • should, might, could, etc. • sequencing words • citation verbs
Partner Activity • Pick a partner at your table • Open the envelope and find the pairs of matching content and language objectives • Be ready to share one if called on.
What should we see in the classrooms? ELD Sheltered Language objective Academic vocabulary Focus on language structures and functions Opportunities for oral practice Collaborative Conversations Visual Cues Graphic Organizers Content and related language objective Academic vocabulary Focus on language structures and functions Opportunities for oral practice Collaborative conversations Visual Cues Graphic Organizers
What should we see EL students doing in ELD and Sheltered/SDAIE classrooms? • Engaging in productive oral discourse and written group work with peers that incorporates academic vocabulary tied to the lesson or unit of study. • Participating in effective oral discourse and written communication with teachers. • Explaining and demonstrating their knowledge using emerging complex language, academic vocabulary and other communicative strategies in different settings. • Extracting meaning from complex written texts.
Let’s practice – Sheltered https: //www. teachingchannel. org/videos/using-socraticseminars-in-classroom
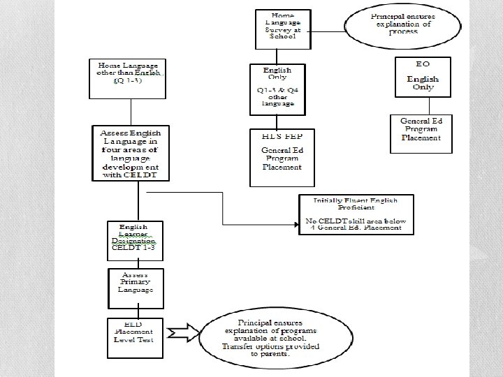
Registration Process Game Part 1 • Open the envelope at your table. • As a group, put the steps in order for registration, identification, assessment and programming of secondary English Learners. Part 2 • Pick two team members to take a poster sized version of one of the steps to line up according to the steps in the process at the front of the room.
EL Programming English Language Mainstream Program Structured English Immersion Program English Language Development Content Area Instruction with SDAIE (Sheltered) Grouped Exclusively with English Learners 1 Grouped with Non. English Learners 1 ELD 1 A and ELD 1 B Social Science Math Physical Education Electives (if applicable) ELD 2 A and ELD 2 B Social Science Math Physical Education Electives (if applicable) ELD 3 A and ELD 3 B Social Science Physical Education, Math, Electives (if applicable) English Physical Education, Social Science Math, Science, Electives ELD 4 Advanced English Learner* (not a course)
CELDT Level Beginning 1 st Year Timeline Each year represents the number of years in the English learner program (Based on the CELDT Level at time of Initial Enrollment) ELD Placement Exam 6 -11 WRITE Unit Assessments Focus on the academic writing skills necessary for students to develop various types of essays: persuasive, narrative, report of information, response to literature, compare/contrast Early Intermediat Advanced e e 2 nd Year 1 st Year 3 rd Year 2 nd Year 1 st Year 4 th Year 3 rd Year 2 nd Year 1 st Year Secondary Assessments – Grades 6 -11 ↓ ELD 1 ELD 2 ELD 3 ELD 4 Proficient Level 1 Writing Proficient Level 2 Writing Proficient Level 3 Writing Proficient Level 4 Writing Advanced RFEP 5 th Year 4 th Year 3 rd Year 2 nd Year 1 st Year 6 th Year 5 th Year 4 th Year 3 rd Year 2 nd Year ELA N/A N/A
ELD Placement: To assign El students into appropriate ELD levels based on diagnosed English proficiency and writing skills Test Format The test is made up of two sections: Reading Writing □The reading section is scored by the number of questions answered correctly. The student’s reading score determines a reading proficiency level 1 -4. □The writing section goes through a first and second read by experienced ELD teachers. A third read is required when the first and second reader do not agree on the writing proficiency level (1 -4) ELD Writing Proficiency Descriptors Comments Specific to EL Status ELD 4 – Uses most standard grammatical forms, has ample knowledge of affixes, synonyms, antonyms, figurative language, varies word ◊ If an El student scores higher than at the ELD 4 choice, multiple meaning words, uses Level with a score of “ 5”, he/she is placed in a supporting details. general English class without an additional ELD class. We call this student an EL Profile Student. ELD 3 – Uses several standard grammatical forms, common knowledge of affixes, An EL Profile Student must continue to receive synonyms, antonyms, descriptive language, English learner services from the general English dialogue, states a main idea with some teacher. The teacher must support the El by supporting details. diagnosed need in order to successfully meet all of the criteria to officially exit the program as a ELD 2 – Uses some standard grammatical forms, reclassified fluent English proficient (R-FEP) some knowledge of phonemes, morphemes, student. high frequency words, simple figurative language, story elements, basic descriptive vocabulary, can identify a main idea and supporting details. ELD 1 – Uses few grammatical forms (simple sentences, use of present tense of regular verbs, present progressive, past tense regular verbs, simple future, articles, possessive and descriptive adjectives, simple punctuation, paragraph development with simple transition words.
Reclassification CELDT Grades Writing Sample Teacher Evaluation Normed Grade Level Test CELDT overall score of Early Advanced (4) or Advanced (5) with no score lower than an intermediate (3) at any level. Average GPA of C- in all core subjects (English, Math Science, Social Science) Score of 4 or 5 on the ELD placement Exam. Score of 20 or more on the SOLOM, completed by the English teacher. This requirement establishes that the EL student can perform as well or better than native English grade level peers on a statistically normed assessment. Former requirement was 325 on the ELA CST. Will use the SBAC for 2015 -16, but for this transitional year, since there was no CST for 2014, we will have to have a substitute test.
EL Students with IEP’s • All identified EL students must receive ELD • How an EL student with disabilities receives ELD is dictated by the IEP team • EL students with disabilities should receive ELD with their peers in the mainstream wherever possible. • If an EL student must receive ELD in a self-contained Special Education setting, that teacher is still required to provide designated ELD instruction. Goals for that instruction should be outlined and monitored by the IEP team.
Long Term English Learners • Defined as those students who remain designated as English Learners after more than 6 years in the program. • Local Control Funding provides $$ support to English Learners, but only for 5 years. • Responsibility falls on all of us to track our EL’s and make sure that they are progressing through EL support programs. • If our students are not progressing, we need to conference with them and with their parents. We also need to ensure that we are providing additional support.
WHO IS AT RISK? • • Look at your ELD progress level data. Compare with those at your table. Brainstorm: How could you use this data with your entire staff. Be prepared to share out.