Peranan Penginderaan Jauh dan Sistem Informasi Geografis SIG



































- Slides: 35
Peranan Penginderaan Jauh dan Sistem Informasi Geografis (SIG) dalam Managemen Bencana Alam Oleh : Taufik Hery Purwanto, S. Si. , M. Si. * Ketua Laboratorium Sistem Informasi Geografis (SIG) Prodi Kartografi dan Penginderaan Jauh, Jurusan Sains Informasi Geografi dan Pengembangan Wilayah Fakultas Geografi UGM
Indonesia rawan bencana • Berada dalam wilayah perbenturan tiga lempeng kerak bumi yaitu lempeng Eurasia, lempeng Pasifik dan lempeng India Australia dan merupakan zone pertemuan dua jalur gempa yaitu jalur Sirkum Pasifik dan jalur gempa Alpide Transasiatic yang menyebabkan kerawanan terhadap aktivitas seismik. • Keberadaan gunung berapi yang berderet hampir melingkari seluruh wilayah kepulauan di Indonesia • Kondisi iklim Indonesia dengan curah hujan yang tinggi dan juga musim kemarau yang cukup panjang juga sangat potensial untuk menghantarkan penduduk Indonesia pada bencana banjir, longsor dan kekeringan serta kelaparan. • Kondisi sistem sosial yang sangat plural mempertinggi kerawanan bencana sosial semacam konflik sosial
Manajemen Bencana (Disaster Management) Di masa lalu : Fatalism : “ tidak ada yang dapat dilakukan melawan bencana; orang-orang harus hidup dengan dan menerima bencana'. Dimasa Sekarang : Berusaha mengurangi kerugian nyawa dan harta jika terjadi bencana dengan persiapan sebelum bencana yang terukur dengan Managemen bencana/resiko bencana meliputi : kesiap siagaan, pencegahan, mitigasi bencana
Manajemen Bencana (Disaster Management) • Pencegahan bencana (Disaster prevention) • Kesiap siagaan bencana (Disaster preparedness) • Pertolongan/Pembebasan akibat bencana (Disaster relief) • Rehabilitasi (Rehabilitation) • Rekonstruksi (Recontruction) Masing-masing Tahapan Memerlukan Data SIG dan Model SIG yang spesifik
Elemen Kunci Manajemen Bencana (Key elements of Disaster Management) Sebelum Bencana Identifikasi resiko Pemetaan Bahaya Bencana Pemetaan Kerawanan Bencana Pemetaaan Resiko Bencana Mitigasi/Perin gatan Bencana Pekerjaan fisikal/struktural mitigasi Perencanaan Pengguaan lahan dan aturan bangunan Insentif ekonomi Perpindahan resiko Kesiap siagaan Asuransi/tidak Sistem asuransi Peringatan Dini. Sistem Komunikasi Instrumen. Monitoring dan instrumen meramalkan pasar uang Privatisasi pelayanan publik dengan peraturan keselamatan Pembangunan Pelatihan Dana-dana GIS pendidikan dan bencana (pembangunan kesadaran basisdata SIG akan bencana Informasi spasial penting tetapi kurang penting dansangat model) dikombinasikan dengan informasi lain Sesudah Bencana dibandingkan dengan informasi lain Respons darurat Asistensi/pertolongan Perbaikan dan pemulihan sementara pelayanan Perencanaan Penilaian fasilitas-fasilitas kerusakan darurat/ tempat perlindungan Perencanaan kontingensi (utiliti compani/pelaya Sumber : Worldbank, DMF & USAID nan publik) Pengerahan sumber daya recovery/kese mbuhan Rehabilitasi dan Rekonstruksi infrastruktur Macroeconomic dan manajemen anggaran Revitalisasi sektor-sektor yang dipengaruhi (ekspor, turisme) Rekonstruksi komponen peringanan bencana
Peranan Penginderaan Jauh dan Sistem Informasi Geografis (SIG) dalam Managemen Bencana Alam 1. Satelit-satelit dapat mendeteksi tahap awal kejadian sebagai “keganjilan/ anomali” pada suatu periode waktu 2. Satelit-satelit membuat kemungkinan untuk memonitor kejadian dari bencana 3. Penginderaan Jauh dan Sistem Informasi Geografis dapat membantu di dalam penilaian kerusakan (damage assessment) 4. Penginderaan jauh dapat digunakan untuk memetakan situasi terbaru dan membaharui database (update the databases) untuk rekonstruksi
Kemampuan PJ dan SIG dalam Managemen Bencana a. Data bencana alam (natural disaster) dapat di spasialkan Mayoritas informasi adalah spasial/ruang dan dapat direkam dan dipetakan Data yang dihasilkan berbagai organisasi pada dasarnya dapat digunakan dibagi bersama. b. Integrasi Penginderaan Jauh dan SIG dapat digunakan dalam mengelola dan visualisasi data Data dapat dikumpulkan, ditata, dianalisa, dan ditayangkan Visualisasi situasi darurat atau bencana secara efektif Membawa banyak sumber informasi pada suatu fokus (konsolidasi data). c. Integrasi Penginderaan Jauh dan Sistem Informasi Geografis dapat digunakan dalam analisis dan modeling spasial Analisa dan mengestimasi kondisi (sebelum, selama, setelah) bencana alam Mengetahui di mana dan bagaimana caranya menanggapi bencana Mengetahui dengan baik lokasi yang merupakan daerah berbahaya melalui proses analisis dan modeling.
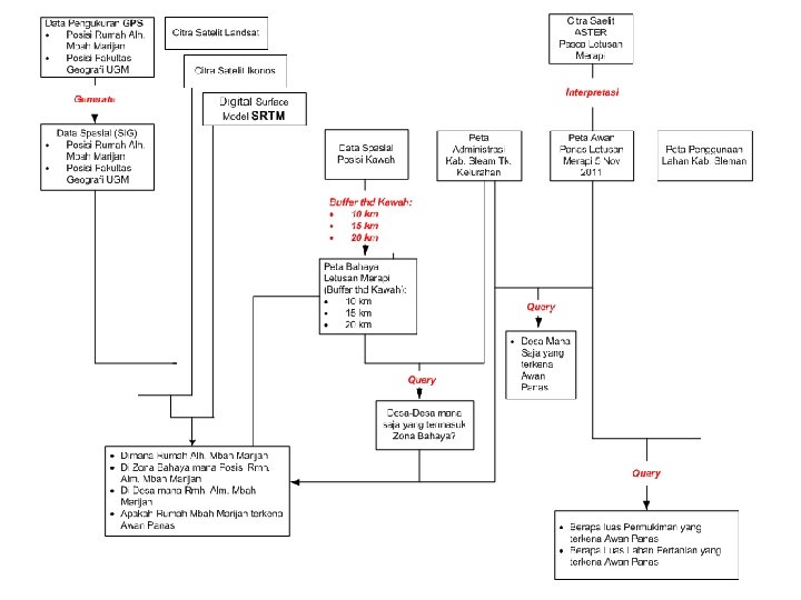
Latihan yang dilaksanakan pada workshop ini : 1. Pembuatan data SIG dari pengukuran fenomena geografis di lapangan, yaitu lokasi Rumah alm. Mbah Marijan 2. Pembuatan Zona Bahaya Merapi melalui buffer dengan jarak 10 km, 15 km, dan 20 km 3. Query data-data spasial tersedia baik data tunggal maupun multiple data 4. Pemantauan daerah yang terkena awan Panas dan lahar dingin Letusan Gunung Merapi 5. Pengukuran dearah-daerah pertanaian dan permukiman yang terkena awan Panas Letusan Gunung Merapi
G. MERAPI
Merapi yang indah dan sub
Merapi yang begemuruh
Bencana Gunung Berapi
In fact, there apparently is not just one magma chamber underneath Merapi, but quite likely two chambers, one of them possibly being triple size XXX. A study by Francois Beauducel from the Department of Seismology of the Institut de Physique du Globe de Paris, reveals that there is a much larger deep magma chamber located 8. 9 km beneath the surface whose chamber may be three times larger than the one above it
KLMB Fak. Geografi UGM
The Method “Triple C Method” Communication Community Victims needs reports Victims of EQ (radio stations, media-center, website, etc) Cartography Thematic maps