n Kuhn 1970 n n Thagard 1992 n


















































- Slides: 50
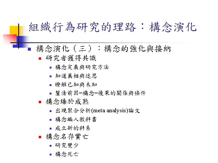
組織行為研究的理路:構念演化 n Kuhn (1970) n n Thagard (1992) n n 科學典範(scientific paradigm) 常態科學(normal science) 典範轉移(paradigm shift) 構念演化(concept revolution) Reichers & Schneiders (1990) n 構念演化的三階段 n n n 引進與闡述(introduction & elaboration) 評估與論辯(evaluation & argumentation) 強化與接納(consolidation & accommodation)
組織行為研究的理路:科學研究歷程 理論 n What:關鍵要素是什麼? n n How:因素關係為何? n n n 因果關係(causal effect) Internal Validity Why:為什麼選擇這些因素? n n 周延(comprehensiveness) 簡約(parsimony) Construct Validity 合理(sense making) 紮實(soundness) Rationale/ Basic Assumption Who, Where, When:應用範圍與界線何在? n n 類推性 External Validity
華人組織行為研究:文化的影響 Hofstede (1980): Culture’s Consequences (40 Nations)
家長式領導:迷思或事實 n 過去研究反省 n 國外模式驗證 n n n 國外模式修正 n n n Effective Leadership (Feishman, 1954; Cheng & Yang, 1977) Contingency Model (Fiedler, 1967; Cheng, Chuang & Jen, 1986) Transactional Leadership (Sims, 1977; Cheng, 1988) Substitute for Leadership (Kerr & Jermier, 1978; Cheng, 1985; Farh, Podsakoff & Cheng, 1987) Situational Model (Hersey & Blanchard, 1977; Cheng & Jen, 1987) Effective Leadership (Cheng & Chuang, 1981) --Moral leadership Charismatic Leadership (Huang, Cheng, & Chou, 2004) --Value fit perspective Believing is Seeing or Seeing is Believing?
家長式領導:本土化研究策略 n 研究作法 n Step 1 Step 2 Step 3 Step 4 Step 5 Step 6 n 構念的引進與闡述 ‧ Article Review (1988 -1992) ‧ One Case Observation (1993 -1995) ‧ Multiple Cases Study (1995 -1996) ‧ Pilot Quantitative Study (1996 -1997) ‧ Cultural Analysis and Model Building (1998 -1999) ‧ Instrument Development (2000) 構念的評估與論辯 Step 7 ‧ Model Testing and Internal Validation (2001~ ) Step 8 ‧ Cross-Cultural Comparison and Generalization (2002~ ) Step 9 ‧ Instrument and Model Calibration (2003~) Step 10 ‧ Model Application (2005~)
家長式領導:構念的引進 Step 1、Paternalistic Leadership: Article Review § § § Cross - Cultural Psychology Comparative Management Sociology and Anthropology China Studies Paper : 研討會(1988)、中國人、中國心(1991)
家長式領導:構念的引進 Step 2、Paternalistic Leadership: Observing a Paternalistic CEO § Method : Clinician approach and grounded theory § Subject : 1 CEO and 8 staffs of a Taiwanese company § Main Findings : § Paternalistic leadership includes two factors as authoritarianism and benevolence. § Build a two-factor model § The moderating effects of subordinate dependence § Paper : 中央研究院民族學研究所集刊(1995)
家長式領導:構念的引進 Step 3、Paternalistic Leadership: Multiple Cases Study § Method : 44 higher managers, in-depth interview and multiple cases analysis § Main Findings : § Provide more solid evidence to paternalistic leadership § Describe paternalistic leader behavior and subordinate responses in detail § Link paternalistic leadership to Yang’s authority-orientation § Paper: NSC Technical Report (1995)
家長式領導:構念的引進 Step 4、Paternalistic Leadership: Pilot Quantitative Studies n n Method: Questionnaire survey, 157 manager-staff dyads and 180 principle-teacher dyads Main Findings n n n Develop instrument and check its psychometric indicators Authoritarianism and Benevolence Test two-factor model Understand concurrent validity Have interaction effect on subordinate effectiveness Paper: NSC Technical Report (1996, 1998)
家長式領導:構念的闡述 Step 5、Cultural Analysis and Model Building n n Method : Article Review Main Findings: n n Link paternalistic leadership to Chinese traditional cultural value Build a triad model of paternalistic leadership Identify contextual factors Paper : Book chapter (Farh & Cheng, 2000 a) Target article (Farh & Cheng, 2000 b)
家長式領導:構念的評估與論辯 Step 7 : Model Testing and Internal Validation n n Cheng, B. S. , Huang, M. P. , & Chou, L. F. (2002). Paternalistic leadership and its effectiveness: Evidence from Chinese organizational teams. Journal of Psychology in Chinese Societies(Hong Kong), 3(1), 85 -112 鄭伯壎、謝佩鴛、周麗芳(2002)。校長領導作風、上下關係品質及教 師角色外行為:轉型式與家長式領導的效果。本土心理學研究期刊,17 期,105 -161頁。 吳宗祐、徐瑋伶、鄭伯壎(2002)。怒不可遏或忍氣吞聲?華人企業中主 管威權領導行為與部屬憤怒情緒反應的關係。本土心理學研究期刊,18 期,13 -50。 鄭伯壎、周麗芳、黃敏萍、樊景立、 彭泗清(2003)。家長式領導的三 元模式:中國大陸企業組織的證據。本土心理學研究期刊, 20期,209250。 Cheng, B. S. , Chou, L. F. , Huang, M. P. , Wu, T. Y. , & Farh, J. L. (2004). Paternalistic leadership and subordinate reverence: Evidence from business organizations in Taiwan. Asian Journal of Social Psychology , 7(1), 89 -117.
Conclusion: What’s the next step? n n Paternalistic leadership is the fact in Chinese organization. Paternalistic leadership is popular in other Asia countries, such as Japan, Korea and India; Middle-East and Latin American (Aycan & Kanungo, 2001) Conduct step 8 (cross-cultural comparison and generalization), step 9 (instrument and model calibration), and step 10 (model application) Enter into the third stage of concept revolution: consolidation and accommodation
A long way to go, But quite interesting! Welcome to join us. Q&A