Kako pripraviti predlog doktorske disertacije prof dr Kritof














- Slides: 14
Kako pripraviti predlog doktorske disertacije prof. dr. Krištof Oštir
Študijski odbor doktorskega študija • Predstojnik študija • prof. dr. Krištof Oštir • Gradbeništvo • prof. dr. Dejan Zupan • Geodezija • doc. dr. Mojca Kosmatin Fras • Načrtovanje in urejanje prostora • doc. dr. Alma Zavodnik Lamovšek • Geologija • izr. prof. dr. Marko Vrabec • Predstavnica študentov • Urška Drešček
Pravilnik • Pravilnik o doktorskem študiju UL z dne 27. 6. 2017 • Interpretacija Pravilnika o doktorskem študiju UL, ki jo je sprejel Senat UL FGG dne 30. 5. 2018 in Senat UL NTF dne 14. 6. 2018
Prijava teme doktorske naloge • Obrazec prijava teme (obrazec), • Dispozicija doktorske disertacije, ki jo sestavlja: • naslovnica dispozicije (obrazec Naslovnica dispozicije) – predlog naslova disertacije v slovenskem in angleškem jeziku, • znanstveno področje teme doktorske disertacije, • pregled ožjega znanstvenega področja in opis vsebine, ki jo bo doktorand obravnaval, • opredelitev raziskovalnega problema, ki obsega: • • prikaz dosedanjih raziskav na področju teme, jasno predstavljene hipoteze oziroma raziskovalna vprašanja s kratko obrazložitvijo, zasnovo raziskav in opis metod raziskovanja, opredelitev pričakovanih rezultatov in izvirni prispevek k znanosti, • seznam relevantne literature s področja teme. • • Fotokopija diplomske listine, Življenjepis z bibliografijo kandidata, Reference mentorja in somentorja (obrazec Reference mentorja in somentorja) Prošnja za morebitno pisanje doktorske disertacije v angleškem jeziku
Predlog strukture • • • Izvleček – povzetek, ni obvezen Naslov – predlog slovenskega in angleškega naslova Znanstveno področje Opredelitev raziskovalnega problema – namen, zakaj je naloga potrebna, smiselna, izvedljiva Pregled stanja na obravnavanem področju – pregled dosedanjih raziskav, citiranje literature Raziskovalne hipoteze – konkretne, preverljive, 2 -5, lahko podhipoteze, cilji in kako jih doseči Metode raziskovanja – teoretični, eksperimentalni del, kako bo izveden Pričakovani rezultati in izvirni prispevki k znanosti – kaj boste dosegli z nalogo, preverljivo Okvirna struktura naloge – outline, kazalo Viri in literatura – citirani, po pameti, v tej fazi verjetno še niste prebrali sto člankov
Nasveti Največ 5 strani brez literature Literature naj ne bo preveč, če imate že dela s področja, jih citirajte Hipoteze naj bodo konkretne Preverite, da so v predlogu vsi odgovori, ki jih potrebuje KSDŠ Postopke lahko podkrepite grafično Dobro premislite o slovenskem in angleškem naslovu, načeloma brez : , -, primer/case • Pazite na jezik, KDrŠ zavrača • Angleški naslov z velikimi tiskanimi črkami – title case • Bodite jedrnati, to je predlog teme, ne doktorat • • •
Komisija za spremljanje doktorskega študenta • Komisija spremlja delo, usmerja, ocenjuje • Letno, vsekakor pa ob prijavi teme, pred zagovorom, ob zagovoru • Predstavitev predloga • Lahko predlaga popravke • Napiše oceno
Ocena predloga • naslov predlagane teme doktorske disertacije v slovenskem in angleškem jeziku; • oceno ustreznosti predlaganega naslova teme in področja disertacije s predvideno vsebino, če je treba vključuje tudi predlog spremembe naslova; • oceno predlagane teme doktorske disertacije ter osvetlitev njene znanstvene relevantnosti; • oceno ustreznosti hipotez oziroma raziskovalnih vprašanj; • oceno ustreznosti predvidenih metod raziskovanja in njihovo izvedljivost; • oceno, ali v predlogu za odobritev teme navedena literatura ustrezno podpira predlog raziskav, ki jih doktorand namerava izvesti v okviru disertacije; • sklep, v katerem sta navedena in utemeljena ocena in področje, na katerem bo lahko pridobljen doktorat znanosti; • jasno razvidno mnenje članov KSDŠ, ali je predlagana tema doktorske disertacije zastavljena tako, da se lahko od nje pričakuje samostojen in izviren prispevek k znanstvenemu področju; • oceno ustreznosti mentorja in morebitnega somentorja; • datum in podpise članov KSDŠ.
Kaj gre lahko narobe • Predlog je potrebno popraviti ali dopolniti – Študijski odbor, KSDŠ, Senat NTF in FGG, KDrŠ, Senat UL • Predlog je raziskovalno šibko podkrepljen – prepričati morate ocenjevalce • Mentor ni strokovnjak s področja, potreben somentor • Ocena ni ustrezna • Naslov ni usklajen, soglasje študenta in mentorja/somentorja • Postopek je dolg
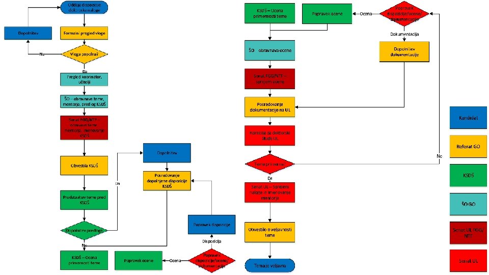
Časovnica • • Oddaja predloga en teden pred sejo Študijskega odbora Predlog KSDŠ Imenovanje KDDŠ na Senatu Predstavitev predloga pred KSDŠ Priprava ocene ŠO in senat sprejemata oceno Posredovanje dokumentacije na KDrŠ UL Obravnava predloga KDrŠ UL in sprejem na Senatu UL • 4 mesece realno
Dodatne informacije • Referat za študijske zadeve UL FGG (podiplomski študij, Hajdrihova 28) • ga. Monika Lipnik Brus • (01) 4254 052 • monika. lipnik-brus@fgg. uni-lj. si • doktorski. studij@fgg. uni-lj. si • Predstojnik študija • prof. dr. Krištof Oštir • (01) 4768 650 • kristof. ostir@fgg. uni-lj. si https: //www. fgg. uni-lj. si/studijski-programi-3 -stopnje/grajeno-okolje/ https: //www. fgg. uni-lj. si/studij/obrazci-3 -stopnja/