Finishing Touch Furniture Store Warehouse Systems Analysis May





















- Slides: 21
Finishing Touch Furniture Store Warehouse Systems Analysis May 3, 2011 CS 470 -Systems Analysis Dr. D. Yessick Monique Brown Reginald Campbell Michael Cosby Ja’Derekica Graham Richard Luker
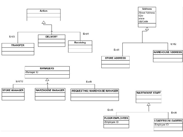
Analysis Content ᴥ Use Cases ᴥ Use Case Narratives ᴥ Class Diagrams ᴥ Prototype • HTML
RECEIVING SUBSYSTEM Warehouse Manager TRANSFER SUBSYSTEM Staff Key In Received Inventory Prompt Items for Transfer Prompt Storage Locations for Received Items Load items for Transfer/Remove from Inventory Warehouse Staff Confirm Invoice from Purchasing Confirm Transfer DELIVERY SUBSYSTEM Prompt Items for Delivery Request Transfer Store Manager Request Item Delivery Load Items for Delivery. Remove Items from Inventory Warehousing Warehouse Manager Confirm Delivery Warehousing Staff (Requesting) Warehous e Manager
Receiving Subsystem
RECEIVING SUBSYSTEM Warehouse Manager Key In Received Inventory Prompt Storage Locations for Received Items Confirm Invoice from Purchasing Warehouse Staff
Use Case Name Key In Received Inventory Primary Business Actor Warehouse Staff Primary System Actor Warehouse Staff Other Participating Actors Description Warehouse Manager This use case describes the event of a warehouse employee keying in received inventory ultimately updating the overall inventory within the warehouse. USE CASE TYPE Business Requirements: Systems Analysis: X Precondition The warehouse employee must enter ID number to access area of the warehouse system. Trigger Inititated once the warehouse manager has confirmed item accceptance to warehouse. Typical Course of Events Actor Action Step 1: Warehouse staff keys in new inventory. Step 3: Warehouse staff updates inventory. Conclusion This use case concludes once item are designated to storage locations. System Response Step 2: System assigns ID numbers for items. Step 4: System prompts stroage locations.
USE CASE TYPE Use Case Name Prompt Storage Locations for Received Items Primary Business Actor Warehouse Staff Primary System Actor Warehouse Staff Other Participating Actors Description Business Requirements: Systems Analysis: X This use case describes the event of a warehouse employee checking storage locations for items to be placed. Precondition The warehouse employee must enter ID number to access area of the warehouse system. Trigger Initiated once the items have been confirmed of acceptance by the warehouse manager. Typical Course of Events Actor Action Step 1: Warehouse employee keys in new inventory. Step 3: Warehouse employees checks for storage locations. Conclusion This use case concludes once items have been stored. System Response Step 2: System updates inventory. Step 4: System checks for available storage.
USE CASE TYPE Use Case Name Confirm Invoice from Purchasing Primary Business Actor Warehouse Manager Primary System Actor Warehouse Manager Other Participating Actors Description Purchasing This use case describes the event of the warehouse receiving and confirming the invoice sent by purchasing in order to pass into inventory. Business Requirements: Systems Analysis: X Precondition The warehouse manager must provide vendor ID number. Trigger Initiated once invoice has been recevived by the warehouse manager. Typical Course of Events Actor Action Step 1: Purchasing sends invoice to warehouse manager. Step 3: Manager confirms invoice. Conclusion This use case concludes once the warehouse manager instructs warehouse staff to start locating items for loading. System Response Step 2: System prompts manager confirmation. Step 4: System prompts items to be keyed into inventory.
Transfer Subsystem
TRANSFER SUBSYSTEM Prompt Items for Transfer Warehousing Staff Load items for Transfer/Remove from Inventory Confirm Transfer Warehouse Manager Request Transfer (Requesting) Warehouse Manager
Use Case Name Primary Business Actor Primary System Actor USE CASE TYPE Prompt Items For Transfer Warehouse Staff Business Requirements: Systems Analysis: X Warehouse Staff Other Participating Actors Description Warehouse Manager (Requesting) Warehouse Manager This use case describes the event of a neighboring warehouse manager requesting the transfer of item from our warehouse. Precondition The warehouse employee must enter ID number to access area of the warehouse system. Trigger Initiated once neighboring warehouse manager requests transfer. Typical Course of Events Actor Action Step 1: Neighboring Warehouse requests transfer of items. Step 3: Warehouse employees prompt items for transfer. Step 5: Warehouse manager confirms transfer. Conclusion This use case concludes once the storage locations have been located and removed from inventory. System Response Step 2: System updates transfer inquiries. Step 4: System displays storage locations. Step 6: System removes items from inventory.
USE CASE TYPE Use Case Name Load Items for Transfer/Remove from Inventory Primary Business Actor Warehouse Staff Primary System Actor Warehouse Staff Other Participating Actors Description Business Requirements: Systems Analysis: X This use case describes the event of the warehouse staff removing the items for transfer and updating the overall inventory. Precondition The warehouse employee must enter ID number to access area of the warehouse system. Trigger Initiated once items have been prompted and located in storage. Typical Course of Events Actor Action Step 1: Warhouse staff prompts items for transfer. Step 3: Warehouse staff updates inventory. Conclusion This use case concludes once the items are removed from inventory. System Response Step 2: System gathers item ID's and storage information. Step 4: System removes items and updates inventory.
Use Case Name Confirm Transfer Primary Business Actor Warehouse Manager Primary System Actor Warehouse Manager Other Participating Actors Description (Requesting) Warehouse Manager This use case describes the event of the Finishing Touch warehouse manager and the neighboring warehouse manager confirming the requested transfer of items. USE CASE TYPE Business Requirements: Systems Analysis: X Precondition The warehouse employee must enter ID number to access area of the warehouse system. Trigger Initiated when order arrives and invoice from purchasing is confirmed by warehouse manager. Typical Course of Events Actor Action System Response Step 1: Warehouse staff removes items and updates inventory. Step 2: System updates inventory/prompts confirmation. Step 3: Both managers confirm by providing IDs. Step 4: System receives confirmation and completes tranfer log. Conclusion This use case concludes once requesting warehouse manager receives transfer confirmation.
Use Case Name Request Transfer USE CASE TYPE Business Requirements: Systems Analysis: X Primary Business Actor (Requesting) Warehouse Manager Primary System Actor (Requesting) Warehouse Manager Other Participating Actors Description This use case describes the event of a neighboring warehouse manager requesting items for transfer from our warehouse. Precondition The warehouse employee must enter ID number to access area of the warehouse system. Trigger Initiated when neighboring warehouse manager requests transfer. Typical Course of Events Actor Action Step 1: Neighboring warehouse manager requests transfer. Step 3: Both managers confirm transfer. Conclusion The use case concludes once transfer confirmation is sent to neighboring warehouse manager. System Response Step 2: System updates transfer inquiries. Step 4: System sends transfer confirmation to neighboring warehouse manager.
Delivery Subsystem
DELIVERY SUBSYSTEM Request Item Delivery Remove Items from Inventory Prompt Selected Items for Delivery Store Manager Warehouse Manager Confirm Delivery Warehousing Staff
Use Case Name Primary Business Actor Store Manager Primary System Actor Store Manager Other Participating Actors Description USE CASE TYPE Request Item Delivery Business Requirements: Systems Analysis: X This use case describes the event of a store manager requesting items for delivery to his store location. Precondition The warehouse employee must enter ID number to access area of the warehouse system. Trigger Typical Course of Events initiated when store manager requests items for delivery. Actor Action Step 1: Store manager requests delivery of items. Step 3: Warehouse manager confirms delivery. System Response Step 2: System updates delivery inquiries. Step 4: System sends delivery confirmation. Conclusion This use case concludes when store manager receives delivery confirmation.
USE CASE TYPE Use Case Name Load Items for Delivery/Remove from Inventory Primary Business Actor Warehouse Staff Primary System Actor Warehouse Staff Other Participating Actors Description Business Requirements: Systems Analysis: X This use case describes the event of the warehousing staff removing items from inventory and loading them for delivery. Precondition The warehouse employee must enter ID number to access area of the warehouse system. Trigger Typical Course of Events Initiated once items have been requested for delivery. Actor Action Step 1: Warehouse staff prompts items for delivery. Step 3: Warehouse staff updates inventory. Conclusion The use case concludes once inventory has been updated and items are loaded for delivery. System Response Step 2: System gathers item ID's and storage information. Step 4: System removes items and updates inventory.
Use Case Name Prompt Items for Delivery Primary Business Actor Warehouse Staff Primary System Actor Warehouse Staff Other Participating Actors Description Warehouse Manager This use case describes the event of items within the warehouse inventory being prompted for delivery to a store. USE CASE TYPE Business Requirements: Systems Analysis: X Precondition The warehouse employee must enter ID number to access area of the warehouse system. Trigger Initiated once the request from the stroe manager has been received. Typical Course of Events Actor Action System Response Step 1: Request from store manager gets to warehouse. Step 2: System updates delivery inquiries. Step 3: Warehouse staff checks for items andthier sotrage areas. Step 4: System provides storage areas and item IDs. Conclusion This use case concludes once system has given item IDs and displayed the locations of the items.
Use Case Name Confirm Delivery Primary Business Actor Warehouse Staff Primary System Actor Other Participating Actors Warehouse Staff Store Manager Warehouse Manager Description This use describes the event of a delivery being confirmed by the store manager and the warehouse manager of Finishing Touch. System Response Step 2: System updates delivery inquiries. Step 4: System checks ID numbers. Step 6: Inventory is updated. Precondition The warehouse employee must enter ID number to access area of the warehouse system. Trigger Initiated when store manager requests delivery of items from the warehouse. Typical Course of Events USE CASE TYPE Business Requirements: Systems Analysis: X Actor Action Step 1: Store manager requests delivery. Step 3: Items are prompted for delivery. Step 5: Warehouse manager confirms delivery. Conclusion This use case is concluded once the store manager receives a delivery confirmation.