Algorimo samprata ir duomen tipai Dal Dzemydien Mykolo


















- Slides: 18
Algorimo samprata ir duomenų tipai Dalė Dzemydienė Mykolo Romerio universitetas
Algoritmas o (lot. algorismus < Algorithmi < arab. Al Chorezmi) – tai tam tikra veiksmų seka, kurią reikia atlikti norint pasiekti tam tikrą rezultatą. o Algoritmas – griežtai ir vienareikšmiai apibrėžta veiksmų seka Programa – algoritmo relizavimas kuria nors programavimo kalba o
Privalomos algoritmo sąlygos Algoritmas turi patenkinti šias sąlygas: 1. jis turi atlikti darbą; 2. jis turi būti aiškus ir nedviprasmiškas; 3. jis turi apibrėžti žingsnių seką, reikalingą darbui atlikti, t. y. jis turi nurodyti žingsnių atlikimo tvarką. n Informatikoje dažnai dar reikalaujama, kad algoritmas būtų baigtinis dviem prasmėm: 4. atliekamų žingsnių skaičius turi būti baigtinis, t. y. algoritmas turi tikrai baigti darbą; 5. kiekvienam žingsniui atlikti turi pakakti baigtinio laiko ir baigtinių resursų, t. y. kiekvienas žingsnis turi būti toks, kad jį būtų galima atlikti. Reikalavimai 4 -5 garantuoja, kad algoritmas bus baigtas baigtiniu laiku ir su baigtiniais resursais. Algoritmai, tenkinantys tik sąlygas 1 -3, vadinami daliniais (angl. partial) algoritmais, o tenkinantys visas penkias sąlygas – pilnais (angl. total) algoritmais.
Algoritmo vykdymas o Parašytas algoritmas yra perduodamas vykdytojui. Vykdytojas gali realizuoti algoritmą, jei yra tam tinkama aplinka. To paties algoritmo efektyvumas (greičio, atminties, patogumo vartotojui ar kitu parametru atžvilgiu) dažniausiai priklauso nuo pasirinktos aplinkos ir sprendimo metodo.
Algoritmo vykdymas o Sudėtingesnių algoritmų sukūrimas, aprašymas bei įdiegimas dažniausiai yra nelengvas darbas, reikalaujantis specialių žinių. Tačiau jų kainą gana greitai atsiperka, jei įdiegti algoritmai vykdomi daug kartų.
Informatikoje kaip vykdytojas dažniausia - kompiuteris. Pagrindinės idėjos: o kompiuteriai apdoroja duomenis, išreikštus simboliais; o jie kontroliuojami instrukcijomis, kurios ir sudaro algoritmą; o instrukcijos irgi pateikiamos mašinai kaip simbolių seka. Taigi viskas, ko reikia algoritmų pateikimui kompiuteriui, tai kalba patogiam instrukcijų užrašymui.
Algoritmo sąvybės o Kai automatizuojamas sudėtingas procesas, tenka jo struktūroje išskirti atskirus etapus, o šiuos vėl gali tekti skaidyti i paprastesnius, t. y. taikomas dekompozicijos principas. Jei šioje uždavinio sprendimo etapų sekoje bus bent vienas, neduodantis teisingo atsakymo, visas uždavinys liks neišspręstas. Kartais taip gali atsitikti tiesiog dėl duomenų trūkumo.
Algoritmo savybės o o o Diskretumas: algoritmas skaidomas į tiksliai aprašytus vykdymo žingsnius. Baigtumas: algoritmas turi turėti pabaigą. Rezultatyvumas: algoritmas visada turi pateikti konkretų rezultatą (jei jis egzistuoja) arba paaiškinimą, kodėl jis negautas. Aiškumas: algoritmas turi būti pateikiamas taip, kad jį visi vienareikšmiškai suprastų. Universalumas: algoritmas turi tikti bet kokiems duomenimis.
Plačiausiai paplitę du grafiniai algoritmų vaizdavimo būdai: 1. Algoritmų schemos. 2. Struktūrogramos.
Skaičiavimo bloko viduje matematinės formulės užrašomos priskyrimo veiksmo (operacijos) būdu: X = A. Čia X - kintamasis, A - išraiška.
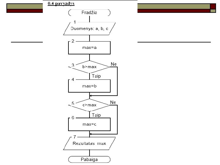
0. 3 pavyzdys Duoti trys nelygūs skaičiai. Reikia surasti didžiausiąjį skaičių (jo reikšmę). Skaičių reikšmių dabar nežinome. Pavadinkime juos a, b, c, o didžiausią reikšmę max. Jei a būtų daugiau už b, tada beliktų a palyginti su c ir didesniąją reikšmę suteiktume kintamajam max. Priešingu atveju reiktų b palyginti su c. o
o Tą patį 1. 3 uždavinį galima išspręsti visai kitaip (0. 4 pav. ). Čia pradžioje daroma prielaida, kad max = a, ir toliau ji tikrinama.