Midland County Continuum of Care Mission and Vision













- Slides: 13
Midland County Continuum of Care
Mission and Vision Mission: The Midland County Continuum of Care will provide a network of housing related services to those who are homeless or living in substandard housing and will actively promote safe, supportive shelter and affordable housing for all. 10 -Year Plan Vision: All individuals and families in Midland County have safe, affordable housing through community-wide involvement.
Opening Doors is the comprehensive plan by the United States Interagency Council on Homelessness to end homelessness. Presented to the President on June 22, 2010 and updated in 2015 - Prevent and end Veteran homelessness 2017 - Prevent and end chronic homelessness 2020 - Prevent and end homelessness for families with children and youth Set a path to ending all types of homelessness
What Does Ending Homelessness Mean? • Systematic response in place to ensure homelessness rare, brief, and non-recurring • Quickly identify and engage people at risk of and experiencing homelessness • Intervene to prevent the loss of housing and divert people from entering the homelessness services system • When homelessness does occur, provide immediate access to shelter and crisis services, without barriers to entry, while permanent stable housing and appropriate supports are being quickly secured, and connect people to housing assistance and services—tailored to their unique needs and strengths—to help them achieve and maintain stable housing.
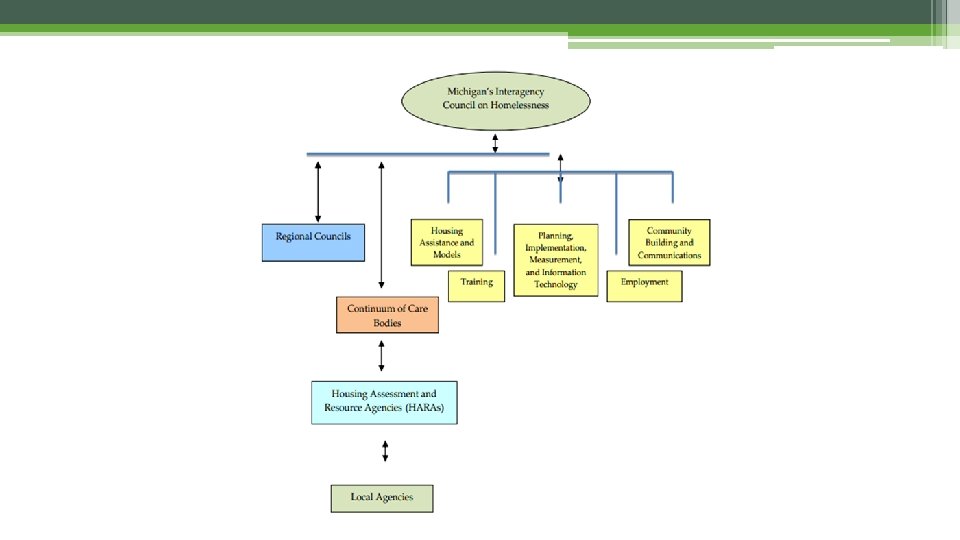
Michigan Housing Assessment and Resource Agency (HARA) “With Continuum of Care (Co. C) oversight, the HARA operates a centralized intake system by mapping out the resources and delivery process used to prevent homelessness and rapidly re-house people living in homelessness. As a result, duplication of services is reduced and gaps within the community’s system are identified. In addition, the HARA’s centralized intake system overcomes barriers that individual programs cannot address, allowing communication, coordination, and collaboration to be brought to scale on a community-wide level. Moreover, the HARA’s centralized intake system challenges Co. C communities to do business differently, direct resources in new, innovative ways, and allows for investment in a Co. C’s infrastructure. ” - Emergency Solutions Grant NOFA
MSHDA Outcome Goals 1) Divert entry into shelter by finding alternative housing or sustaining existing housing 2) Decreasing the average length of a homeless episode 3) Aligning scarce community resources through the use of the Service Prioritization Decision Assistance Tool (SPDAT)
Service Prioritization Decision Assistance Tool • Created in 2010 • Evidence-informed tool to assess acuity • 5 Domains • 1. Wellness (Mental health and wellness, physical health, abuse/trauma, substance use, medication) • 2. Risks (Harm to self or others, high risk situations, interaction with emergency services, legal issues) • 3. Socialization and Daily Functioning (meaningful daily activities, money management, social relationships, self-care and daily living skills) • 4. History of Housing and Homelessness • Family (Parental engagement, needs of children, stability of family unit, size of family, involvement with CPS)
Midland County Continuum of Care 2016 Goals 1. Align our Midland County 10 Year Plan to End Homelessness with federal Opening Doors Strategic Plan 2. Homeless Population Task Force 3. Advocacy and PR in our community to raise awareness
10 Year Plan to End Homelessness 1. Our community owns the issue of homelessness 2. We have housing options for all unmet needs 3. We have a focused, coordinated response to families and individuals facing housing and homeless issues. 4. We have collaborative and invested stakeholders 5. We have sufficient and sustained funds to target priority housing populations
Homeless Population Task Force 1. Unity in definitions and reporting data 2. Develop a plan to share the need with the community 3. Exploration of collaboration opportunities
Advocacy and PR 1. MCTV 2. Midland Daily News
Questions?