Lesson 11 System Sequence Diagrams Sheridan SYST 30009















- Slides: 15
Lesson 11 System Sequence Diagrams Sheridan SYST 30009 - Engineering Quality Systems
The Big Picture Sheridan SYST 30009 - Engineering Quality Systems 2
Identifying Inputs and Outputs —the System Sequence Diagram System sequence diagram (SSD) o Describes flow of information o Identifies interaction between actors and system o Message oriented Sheridan SYST 30009 - Engineering Quality Systems 3
SSD Notation Actor “interacts” with the system via input/output SSDs use object notation o Box (rectangle) refers to individual object o Name of the object underlined o Messages sent/received by objects, not classes Lifeline o Extension of object or actor for duration of the SSD o Indicates sequence of the messages sent/received Sheridan SYST 30009 - Engineering Quality Systems 4
Sample System Sequence Diagram Sheridan SYST 30009 - Engineering Quality Systems 5
SSD Notation (continued) Message syntax can take several forms o Depends on send/return direction Message semantics: actions (like commands) invoked on destination object Sheridan SYST 30009 - Engineering Quality Systems 6
Developing a System Sequence Diagram Begin with detailed description of use case o Fully developed form o Activity diagrams (4) step process for turning activity diagram into SSD o [1] Identify the input messages o [2] Describe messages from external actor to system o [3] Identify/apply special conditions to input messages o [4] Identify and add the output return messages Sheridan SYST 30009 - Engineering Quality Systems 7
A Simplified Diagram of the Telephone Order Scenario Sheridan SYST 30009 - Engineering Quality Systems 8
An SSD of the Simplified Telephone Order Scenario for the Create New Order Use Case Sheridan SYST 30009 - Engineering Quality Systems 9
Developing a System Sequence Diagram (continued) Names of messages reflect services performed Important principle for identifying data parameters o Base the list on the class diagram o Attributes from the classes listed as parameters Iteratively define input/output parameters around workflows Objective: discovery and understanding Sheridan SYST 30009 - Engineering Quality Systems 10
Sequence diagrams are used to show flow of control When preparing program code, a sequence diagram helps to capture the dynamic aspects of the system by implementing the operations, messages, and the sequencing of those messages in the programming language Sheridan SYST 30009 - Engineering Quality Systems 11
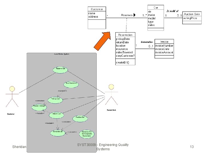
Auto Rental System Use Case Diagram • Use Cases Class Diagram State Charts Sequence Diagram Sheridan SYST 30009 - Engineering Quality Systems 12
Is sold at Generates Sheridan SYST 30009 - Engineering Quality Systems 13
System Sequence Diagrams Sheridan SYST 30009 - Engineering Quality Systems 14
Example Reserve Car • Customer requests a rental • Customer Service Representative (CSR) enters request to vehicle rental system • System retrieves and displays available vehicles • CSR confirms vehicle request including date, duration, and rental pricing. • CSR enters reservation details. • System creates new reservation. • System generates confirmation no. • CSR informs Customer Sheridan SYST 30009 - Engineering Quality Systems 15