Initiation la Dmonstration Projet 4 e Trame du








- Slides: 8
Initiation à la Démonstration Projet 4 e
Trame du projet n « Initiation à la démonstration » . Voilà l’appellation d’un projet qui à elle seule laisse paraître la tâche complexe se dressant devant l’équipe pédagogique de mathématiques. n En effet, tout mathématicien respectueux de sa matière ne peut se résoudre à penser les mathématiques sans la démonstration. Démontrer est au mathématicien ce que la toile est au peintre ou encore ce que l’instrument est au musicien. La démonstration mathématique consiste à apporter la véracité d’une proposition par un raisonnement approprié. Mais il faut savoir qu’une démonstration mathématique obéit à des règles, un protocole, un vocabulaire bien précis. Faut-il croire alors que seul un petit nombre d’entre nous (les professeurs de mathématiques!)connaissent ces règles, ce protocole, ce vocabulaire? Que les enseignants de mathématiques font partis d’un club fermé destiné à préserver la démonstrations de tous? n Ces questions sont légitimes car une simple recherche de synonyme et définition du verbe initier renvoie à l’idée d’appartenance à une société secrète où des informations secrètes sont transmises aux élus. n Cette idée de société secrète s’évapore très vite car l’initiation à la démonstration est abordée dès le niveau cinquième et pendant tout le cycle central. La démonstration ne se transmet donc pas uniquement de professeur de mathématiques à professeur de mathématiques. Toute personne peut être un « initié » ! n On commence donc à saisir le fond du projet : apporter à chaque élève le raisonnement, le vocabulaire, le protocole… nécessaires pour mener une démonstration mathématique. Initier nos élèves à la démonstration consiste donc à leur apprendre les bases de cette pratique. Il y a là une idée hautement symbolique du rôle de chacun: l’enseignant considéré comme le puits de savoir et l’élève comme le réceptacle.
Pourquoi? n Au-delà du programme du cycle central du collège, le caractère unique d’un projet vient essentiellement de la population apprenante. C’est en diagnostiquant les besoins des élèves que l’équipe pédagogique donne une réponse à travers un projet. n Une étude des classes de niveau troisième a révélé qu’un nombre insuffisant d’élèves maîtrise les rouages de la démonstration mathématique ce qui avait pour conséquence l’incompréhension des consignes, une réussite scolaire et un taux d’admission au DNB déficients. n L’un des objectifs pédagogiques du projet est d’acquérir et consolider le schéma démonstratif en mathématiques.
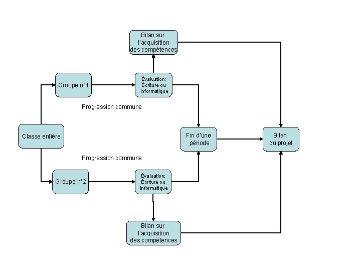
Comment? n Une des clés de la réussite du projet est d’adapter l’enseignement (pédagogie, contenu, …) aux élèves et à leurs besoins. Pour cela, on commence par scinder chaque classe de quatrième en deux groupes constitués d’élèves ayant les mêmes besoins. Sont alignés sur un même créneau horaire hebdomadaire deux professeurs du collège (dont le professeur chargé des heures en classe entière) qui récupèrent ainsi un groupe d’apprenants. n Un cahier dédié au projet est créé. Le professeur en charge du groupe suit une progression établie par les professeurs référents du collège. Le contenu des séances s’adapte aux périodes définies par les professeurs référents sur l’année scolaire. Le contenu des séances reste la propriété de l’enseignant car une idée du projet est de mêler les pédagogies des enseignants pour couvrir le plus grand nombre de besoins. n Le professeur en charge d’un groupe invite les élèves à reporter dans leurs cahiers de projet les leçons et les séances d’investissements de ces leçons. n Pour palier les oublis de matériels de traçage, chaque professeur dispose d’une mallette à instruments afin de s’assurer du suivi de chaque élève pendant les heures de cours. n L’outil informatique tient une place importante dans le projet et l’animation des séances. Parce que l’ordinateur est un outil familial (bien plus qu’un rapporteur ou une équerre pour certains élèves), son utilisation n’est pas un frein pour l’élève dans la découverte des mathématiques. Les logiciels de géométries sont simples d’utilisation (CABRI), ce qui procure intérêt et motivation.
Quelle évaluation? n Les heures de projet sont des heures de mathématiques comme celles passées en classe entière et à ce titre, une évaluation est nécessaire. Elle a pour objectif de s’assurer que les compétences vues en projet sont acquises comme elles pourraient l’être lors des heures de cours en classe entière. n Des évaluations portant sur les compétences (du socle commun et du B 2 i entre autre!) vues sur une période donnée sont organisés pour toutes les classes. n Des concertations entre enseignants après ces tests écrits ou informatiques permettent déjà de tirer des enseignements sur le contenu des séances et sur les possibles améliorations pédagogiques à apporter ultérieurement. n Ces évaluations peuvent être écrites (interrogation en salle de classe) ou peuvent être effectuées au travers de TP d’informatique notés où seront pris en compte le réinvestissement des compétences et l’autonomie. n L’évaluation de l’impact pédagogique du projet est elle aussi envisagée en fin d’année grâce à l’étude et l’interprétation des réponses des élèves à un questionnaire détaillé. Ce bilan est alors le point de départ de nouvelles remises en questions de l’équipe pédagogique pour améliorer le contenu proposé et la réponse donnée aux besoins des élèves.
Outil informatique Rassurer Découvrir Réinvestir Former Outil devenu usuel Logiciel de géométrie Autonomie B 2 i Ludique Conjecture des Principaux théorèmes Évaluer Motivation Investissement Intérêt
Bilan sur l’acquisition des compétences Groupe n° 1 Évaluation: Écriture ou informatique Progression commune Fin d’une période Classe entière Progression commune Groupe n° 2 Évaluation: Écriture ou informatique Bilan sur l’acquisition des compétences Bilan du projet
Synthèse Initiation à la démonstration Groupe de besoins Séances et contenus en fonction des besoins Vocabulaire Initier Informatique Apporter les bases Motivation Schéma démonstratif raisonner Démontrer Découvrir Réinvestir