SYSTEM EDUKACJI W POLSCE System edukacji w Polsce






- Slides: 6
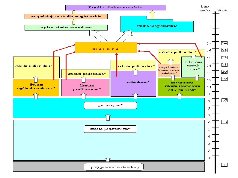
SYSTEM EDUKACJI W POLSCE System edukacji w Polsce zarządzany jest przez Ministerstwo Edukacji Narodowej i Ministerstwo Nauki i Szkolnictwa Wyższego. Obowiązek szkolny dotyczy dzieci i młodzieży w wieku 6 -16 lat, natomiast obowiązek nauki, który może być realizowany w formach szkolnych lub pozaszkolnych, odnosi się do młodzieży w wieku 16 -18 lat.
EDUKACJA PRZEDSZKOLNA Edukacja przedszkolna w Polsce rozpoczyna się w wieku 3 lat. Uczęszczanie dzieci 3 -4 letnich do przedszkola jest dobrowolne. Decyzję w tej sprawie podejmują rodzice.
KSZTAŁCENIE OBOWIĄZKOWE Oddział przedszkolny Wiek: 5 lat Szkoła podstawowa (6 -letnia) Wiek: 7 -13 lat (od 2012 roku od 6 lat) Etap I – edukacja wczesnoszkolna, 7 -10 lat Etap II – 10 -13 lat Gimnazjum (3 -letnia szkoła średnia I stopnia) Wiek: 13 -16 lat Etap III Kształcenie obowiązkowe (od 6 do 16 roku życia) trwa dziesięć lat i obejmuje rok obowiązkowej edukacji przedszkolnej oraz sześć lat szkoły podstawowej i trzy lata gimnazjum (obowiązek szkolny). Obowiązek nauki trwa do osiemnastego roku życia i obejmuje kształcenie w pełnym lub niepełnym wymiarze, w formach szkolnych lub pozaszkolnych
KSZTAŁCENIE PONADOBOWIĄZKOWE Liceum ogólnokształcące Wiek: 16 -19 lat Liceum profilowane Wiek: 16 -19 lat Technikum Wiek: 16 -20 lat Zasadnicza szkoła zawodowa Wiek: 16 -18/19 lat Uzupełniające liceum Wiek: 18/19 -20/21 lat Technikum uzupełniające Wiek: 18/19 -21/22 lat Szkoła policealna Wiek: 19 -21 lat (b. rzadko: 20 lat
SZKOLNICTWO WYŻSZE Wyróżnia się następujące typy uczelni: uniwersytet, uniwersytet techniczny, politechnika i akademia. Warunkiem ubiegania się o przyjęcie na studia we wszystkich uczelniach jest posiadanie świadectwa maturalnego. Przyjęcia odbywają się na podstawie wyników egzaminu maturalnego. Poszczególne uczelnie i wydziały mogą wprowadzać dodatkowe wymogi (np. sprawdziany predyspozycji na kierunkach artystycznych i sportowych).