Device Management v OLTHA Using Redfish HTTP REST










- Slides: 10
Device Management v. OLTHA Using Redfish HTTP REST
Scope of Redfish Server • Create a build for Redfish service in OLT, which will be based on REST query and control to access ASFv. OLT 16 HW components. • Functions to be supported: • • • Software upgrade OLT reboot Monitoring of fans and PSUs Monitoring of XFP/QSFP Session management VPD
Scope of Redfish Client • Create a build for Redfish client service in asfv. OLT 16 adapter, which will be based on REST query and control to access ASFv. OLT 16 HW components using Redfish server. • Functions to be supported: • • • Session login Get Status of fan, PSUs, XFP, QSFP Board config (clock speed, watchdog, sync timings etc) Post software upgrade, OLT reboot Submit alarms to v. OLTHA
Redfish Server • Redfish server will be python program based on DMTF specifications, to serve redfish client requests on the specified IP/port. • Redfish server will build on a RESTful architecture and defines the managed resources for asfv. OLT 16 (Broadcom) platform management which will be accessed through REST APIs. • It defines a data models (shown in slide#5, 6), to support various management features, using resources (System, Chassis & Managers), key services (Sessions, Events & Tasks) and Schemas.
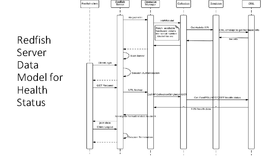
Redfish Server Data Model for Health Status
Redfish Server Data Model for FW update & OLT Reboot
Redfish Server Schemas 1. Chassis(fan-psu). json 2. Firmware_upgrade(OLT). json 3. Managers(xfp-qsfp). json 4. Session. json 5. Systems(OLT reboot)
Assumptions • Support is required for 1 RU chassis only • Initial version will support only HTTP • v. OLTHA redfish server and client will use management interface for communication • Redfish server will use ONLP APIs to Activate and Rollback of firmware update on ASFv. OLT 16. • Low level Board Configuration (clock speed, watchdog, Sync timings etc) will be based on information returned by ONLP APIs.
Limitations • OLT hardware • asfv. OLT 16 driver for ONL • ONLP APIs
Redfish Client • TBD