Application Class in SL Mahender Senior Software Engineer

  • Slides: 7
Download presentation
Application Class in SL Mahender Senior Software Engineer United Health Group

Application Class in SL Mahender Senior Software Engineer United Health Group

Mahender Sarangam • Having 5 years of experience on. NET Technologies. Working as a

Mahender Sarangam • Having 5 years of experience on. NET Technologies. Working as a Senior Software Engineer in United Health Group (UHG India Information Service Ltd. ). Worked with Big Firms like Deloitte Consulting & Wipro Technology. • Got Technical Acquaintance on Technologies like C#, ASP. NET, AJAX, LINQ, Silverlight, WPF, WCF , SQL Server, Team Foundation Server(TFS) and Share. Point Technology. • MCTS Certified in Web Technologies. • Blog : http: //Msarangam. wordpress. com

Application Manifest • Manifest is a file present in XAP file , which describes

Application Manifest • Manifest is a file present in XAP file , which describes the Silver. Light application to the Silver. Light runtime. • This file is created at build time by Visual Studio and is typically not hand edited • Entry Point Assembly • Entry Point Type • Runtime version • Deployable Units • Gets created during compiling of Silverlight Assembly

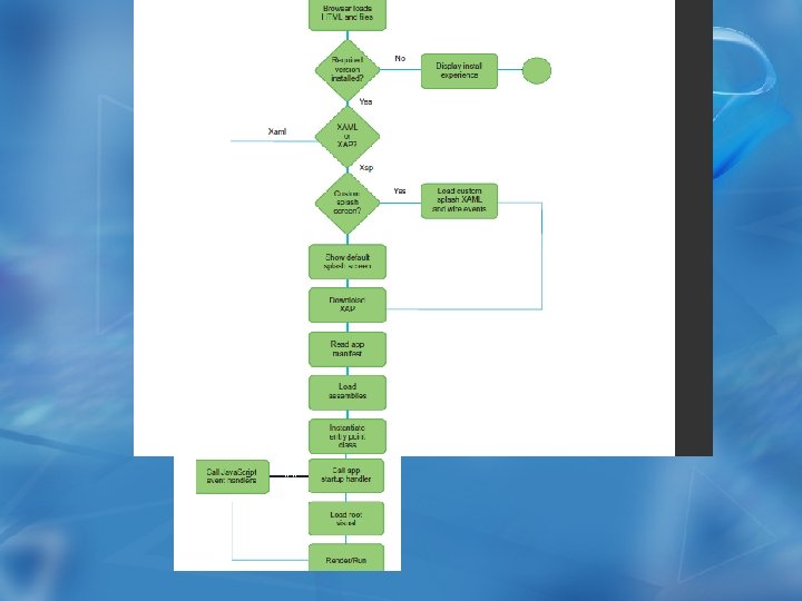
Application Class • • Startup event Application Exit Unhandled Exception Root Visual Read plug-in

Application Class • • Startup event Application Exit Unhandled Exception Root Visual Read plug-in which hosts Silver. Light System. Windows. Application namespace app class inherits Init Params Application object serves as your entry point for a variety of application-specific features, including application events, resources, and services

Assembly Caching • your assembly must have a strong name. • your assembly needs

Assembly Caching • your assembly must have a strong name. • your assembly needs a special type of XML file that describes its contents, called an. extmap. xml file

Thank you

Thank you