Adaptive CoManagement in the Western Canadian Arctic A












- Slides: 12
Adaptive Co-Management in the Western Canadian Arctic: A Developing Process OMRN National Conference 2007 Working Group Session III Ottawa, ON by: G. Burton Ayles Canada/Inuvialuit Fisheries Joint Management Committee
The Aquatic Resource
Adaptive Management Process • Walters (1986) 3 cyclical phases – 1. Identify range of management alternatives – 2. Develop key management indicators – 3. Effective monitoring • Hilborn (1992) 3 essential steps in institutional learning from trial-and-error: – 1. Document decisions – 2. Evaluate results – 3. Respond to evaluation.
Elements of Adaptive Co-management An approach to resource management which encompasses multi-level linkages, feedback and a process of learning (Olsson et al. , 2004). A process by which institutional arrangements and ecological knowledge are tested and revised in a dynamic, ongoing, self-organized process of trialand-error” (Folke et al. , 2002)
Institutional Factors and Adaptive Comanagement • Goals of the IFA • TOR for the FJMC • TOR for the HTCs • DFO policies • Inuvialuit must be involved in management decision making • Range of alternatives, monitoring programs, formal processes • Local decisions, monitoring, formal processes • Flexibility for north, formal performance reviews
FJMC Operations and Adaptive Co. Management – FJMC Vision and Strategic Plan – Frequent meetings and conference calls to discuss issues, advice and recommendations – Community meetings with fishers and HTCs – DFO regional participation in meetings – Direct meetings with Minister of DFO – Science and TK workshops of scientists and fishers – Direct involvement of members in projects – Leadership, training and assessment of communitybased projects by DFO staff and FJMC members.
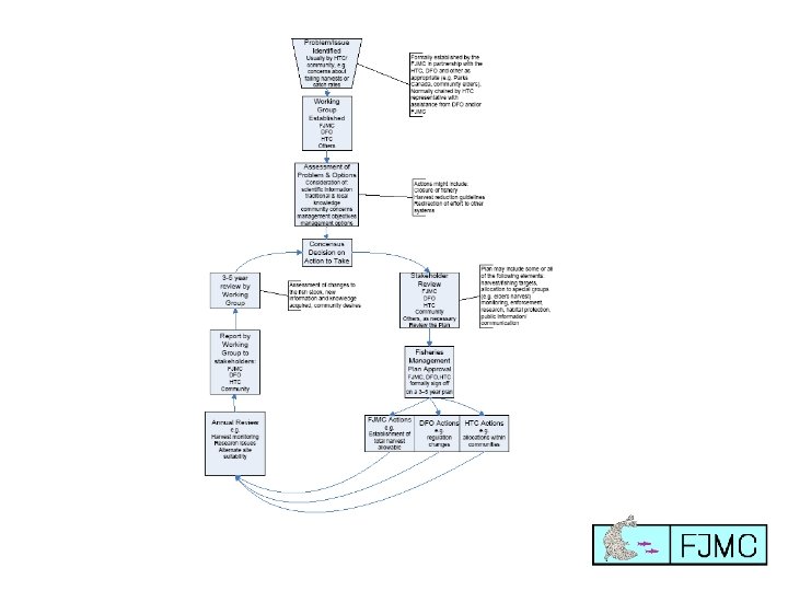
DFO IFMP: Current and Evolving Process Within ISR and C&A Region 1. Establish working group. 2. Assemble background information on the stock(s). 3. Set conservation limits for the stock. 4. Set fisheries management objectives and fisheries management strategies for the stock. 5. Develop the fisheries management operational plan. 6. Plan implementation. 7. Review.
Integrated Fish Management Plans in the ISR • Beaufort Sea Beluga 1991: Lead FJMC, HTCs and DFO • Uluhaktuk Arctic Char 1995: Lead HTC, DFO, FJMC • Rat River Dolly Varden 1995: Lead GRRB, DFO, FJMC, RRCs, Aklavik HTC • Paulatuk Arctic Char 1997: Lead HTC, DFO, FJMC • Mackenzie Inconnu 2000: Lead DFO, GRRB, FJMC RRBs and HTCs • Yukon North Slope Char: Lead FJMC, Aklavik HTC, DFO, Parks • Sachs Harbour Fisheries: Lead DFO, HTC, FJMC
Specific Factors to Promote Adaptive co. Management of Small Fisheries • a strong co-management process • joint planning for research • willingness to accept the ideas, beliefs and practices of others; • plans with renewal times for feedback, learning and modification; • regular biological monitoring and communication of results amongst all parties; • new scientific and community knowledge both valid; • a willingness by all parties to trust and to share authority.