Writing Dr Chris Dwyer School of Psychology National






































- Slides: 38
Writing Dr. Chris Dwyer School of Psychology National University of Ireland, Galway christopher. dwyer. phd@gmail. com
What is an Essay? An essay refers to a piece of prose-based writing that presents an argument. An argument is the presentation of a claim or some point of view, along with reasons and/or objections that either support or refute the claim. Consists of at least 12 -15 points.
Remember, an Essay is an argument! All arguments share the characteristics of being composed of a network of propositions, prose-based or otherwise, that are structured via logical, inferential relationships: A central claim Reasons for why the central claim is true Objections to the central claim Rebuttals that object to objections
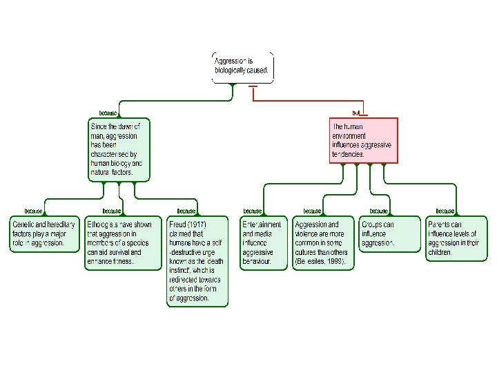
Aggression is a serious problem in society. It is commonplace to hear of events involving violence, verbal abuse and other forms of aggression. Many factors influence aggressive behaviour. For years, psychologists have sought to understand whether an individual’s behaviour emerges as a result of nature (i. e. their biology) or nurture (i. e. their environment). Aggressive behaviour falls into this argument. Is aggressive behaviour a by product of nature or nurture? Ethologists have shown that aggression in members of a species can aid survival of that species. They have shown, for example, that intra-specific aggression has several biological advantages. When accompanied by rivalry among males for mating opportunities, intraspecific aggression tends to perpetuate the genes of the healthier, more vigorous animals. Freud theorised that thanatos (the death instinct) and libido (the sexual drive) help to form personality by virtue of the way sexuality and aggression were channelled. However, Freud’s ideas are merely theoretical and little scientific findings support these ideas. This is because psychoanalytic ideas (e. g. the death instinct) cannot be adequately tested or falsified in an empirical fashion. One piece of evidence to suggest that biology causes aggression is the fact that testosterone is correlated with aggression. For example, there is evidence that high levels of testosterone are correlated with aggression, as are depleted levels of serotonin. Men have higher levels of testosterone and are generally more aggressive than women (Knight et al. , 1996). The role testosterone plays in aggression was exemplified when Dabbs et al. (1988) found that female prison inmates who displayed unprovoked violence and who had received several other convictions also showed high levels of testosterone. Genetic factors play a major role in aggression (e. g. in the breed of dogs). Inbreeding can create unstable temperaments, and hormones can contribute to aggressive tendencies in intact male dogs. However, an individual’s environment can affect his or her testosterone level. For example, increases in testosterone have been found in Brazilian supporters who saw their team win the 1994 World Cup on television (Fielden et al. , 1994). On the nurture side of things, various environmental factors may also influence aggression. For example, when parents habitually resort to aggression, their children are likely to do the same. In extreme cases of child abuse, parents who beat their children usually turn out to have been victims of child abuse themselves (Parke & Collmer, 1975). This can also be seen in work done by Bandura (1977) found that, after watching an adult interact with a ‘Bobo Doll’, children tended to imitate the observed behaviour. For example, if the adult beat the doll with a stick, children often did the same. Longitudinal studies tracing development from childhood to adolescence have found that long- term viewing of violence on television is associated with an increase in boys’ violent behaviour as adults (Lefkowitz et al. , 1977). However, Feshbach & Singer (1971) found that being subjected to consistent violent television programmes, over six months, as a teenager, didn’t increase levels of aggression and found that in some cases individuals were less aggressive. Displacement of responsibility is an important factor in aggressive behaviour. When people feel less responsibility for their behaviour (e. g. , in mob situations), they are more likely to act aggressively. Aggression tends to increase in groups, which is a result of group polarization. Group attitudes often polarize (i. e. , become more extreme) when individuals with similar attitudes get together. One outcome is extreme aggression. Dollard et al. (1939) proposed that aggressive behaviour results from frustration in attempts to achieve personal goals. Dollard said that ‘aggression is always a consequence of frustration’ and ‘frustration always leads to some form of aggression’. However, experimental evidence for the frustration-aggression theory is mixed. According to Berkowitz (1962), frustration yields anger and anger only leads to aggression when a person is exposed to an aggressive cue, e. g. a gun. In conclusion, one acknowledges that aggression is a serious problem in society. It is commonplace to hear of events involving violence, verbal abuse and other forms of aggression. There are many influences on aggressive behaviour, such as various biological and environmental factors. For years, psychologists have argued about whether or not human behaviour is the result of nature or nurture. Aggressive behaviour falls into this argument. There is no 'clear-cut' answer here, as both environmental and biological factors influence aggression.
WHAT IS AN ARGUMENT MAP? An argument map is a visual representation of that logically structured network of reasoning, in which the argument is made unambiguous and explicit. That is, there is no need for attention switching from paragraph to paragraph or from page to page in search of reasons and objections to the central claim around which the argument map is constructed.
Argument maps use a ‘box and arrow’ design in which the boxes represent propositions (i. e. the central claim, reasons, objections and rebuttals) and the ‘arrows’ among propositions indicate the inferential relationships linking the propositions together. Thus, the provision of an arrow between two propositions indicates that one is evidence for or against another.
Why would Argument Maps be able to facilitate improved learning? Maps are organised in a hierarchical structure, where propositions are identified as either reasons or objections. Colour (a Gestalt Grouping Principle of Similarity) allows the reader to easily differentiate reasons from objections. Argument Mapping removes the cognitive load (Sweller & Chandler, 1991) from thinking as the maps naturally chunk (Miller, 1956) the propositions together in a close proximity, as opposed to text. Research suggests that argument maps not only improve memory (Dwyer, Hogan & Stewart, 2010; Dwyer, 2011), they also improve critical thinking (Alvarez-Ortiz, 2007; Butchart et al. , 2009; Dwyer, 2011; van Gelder, 2000; 2001).
STRUCTURE OF AN ESSAY /THESIS All theses and essays consist of 3 parts: 1. Introduction 2. Body 3. Conclusion Tell them what you’re going to tell them. Tell them again.
THE INTRODUCTION Tell them what you’re going to tell them. “If you don’t start with a quote, start with something quotable. ” 1. Thesis Statement or Central Claim v What is this piece trying to argue? 2. So what? What’s your point? v Why is this concept important?
THE INTRODUCTION Tell them what you’re going to tell them. Why do you believe this? Better yet, why do you want me to believe this? Present at least 3 -5 core reasons. In an essay, one paragraph is all that is necessary. In a thesis, you might devote an entire chapter to the Intro.
THE BODY Tell them. • Within the body, you will present, in detail, each of your 3 -5 reasons for why you believe the central claim. • Each reason is important and thus, deserves its own paragraph. • One paragraph = One idea unit • A good rule of thumb is that each paragraph should contain no less than three sentences.
THE BODY Tell them. • Present at least 3 -5 more reasons to support each of your 3 -5 core reasons. • If and ONLY if related, these 3 -5 reasons should follow one another in the same paragraph in an effort to support one of you core reasons. • If they are not directly related, then they should be placed in separate paragraphs. • Remember, one paragraph = one idea unit AND related ideas = one idea unit
THE BODY Tell them. Are there reasons why I shouldn’t believe this? Consider objections to your: ○ Central claim, ○ Core reasons, and ○ Reasons to support you core reasons If there are objections, then present them where relevant (i. e. next to the idea it is objecting to). Don’t go overboard with objections – you don’t want to persuade the reader to disbelieve your initial claim! So, try to refute objections as well! Then why bother? Presenting objections shows that you have: Considered both sides of the argument Critically evaluated the topic
THE CONCLUSION Tell them again. Reiterate the central claim. Explain why you believe your central claim with a little more specificity than in the introduction. Ø N. B. This can come from the body (e. g. reasons for your reasons). What do your findings mean? What are their implications? Were there any limitations? What should future research look at? Again, why is this important?
Introduction I. II. IV. Something Quotable Central claim Why is it important? Core Reasons Body II. Core Reason 1 I. II. III. Core Reason 2 II. I. III. IV. Supporting Reason 1 Supporting Reason 2 Supporting Reason 3 Core Reason 3 I. III. Supporting Reason 1 Supporting Reason 2 Supporting Reason 3 Core Reason 4 I. III. Supporting Reason 1 Supporting Reason 2 Supporting Reason 3 Ø Your weakest reason should go in the middle. Ø Weakest , in this context, would refer to the least amount of support or the most easily criticised. In which case, you might consider providing an objection. Ø Your strongest reasons should go first and last in the body. Core Reason 5 V. I. III. Supporting Reason 1 Supporting Reason 2 Supporting Reason 3 STRUCTURE Supporting Reason 1 Supporting Reason 2 Supporting Reason 3 Conclusion I. III. IV. Restatement of Central Claim, Importance & Core Reasons Summarise Implications, Limitations & Future Research Concluding Points
PLAN YOUR ESSAY /THESIS AHEAD OF TIME Know what you’re going to argue. Know why you’re arguing that way. Know the alternatives. Develop an essay structure in order to provide yourself a visual representation of what the essay will look like before you even write it. This will allow you to adapt and cope with the potential ‘surprises’ that may be encountered during the writing process.
Where do I get my Reasons and Objections? RESEARCH! GOOGLE SCHOLAR!
QUALITY, NOT QUANTITY Use the 12 -15 points rule as an anchor in essays. What is the Word limit? Perhaps, the word limit does not permit discussion of 12 -15 separate points. Maybe 9 points is more feasible? Do you have 12 -15 points? If not, do more research. If you still don’t have 12 -15 points after research, that’s fine – make a greater effort to critically evaluate the points you have. I would much rather 12 points discussed and evaluated well, than 24 points merely presented.
QUALITY, NOT QUANTITY Common Mistakes Writing down everything you know (including additional research) and: ○ Submitting without revision ○ Realising you’ve more than doubled the word limit What should I do? Write down everything you know (including additional research) and: 1. Group related concepts together 2. Rework vague ideas in order to provide clarity 3. Remove weak ideas and reasons 4. Organise these ideas (e. g. through an outline or an argument map)
ANSWER THE QUESTION! How? Restate the question. Critically evaluate the role of Daisy Buchanan in the Great Gatsby. “Daisy Buchanan plays a major role in the Great Gatsby for a number of reasons, including…” Discuss the concept of growth and its role in macro-economics. “The concept of growth is a vital factor to consider when evaluating macro-economics due to…”
ANSWER THE QUESTION! Critically evaluate… Provide reasons, objections, limits and strengths. Discuss… Provide information learned in your lecture and describe the related concepts in greater detail (e. g. through outside reading). ALWAYS CRITICALLY EVALUATE!!!
EVALUATION Evaluation is a CT skill that is used in the assessment of propositions and claims, in which we: 1. 2. 3. 4. Assess the credibility of arguments Assess the relevance of arguments Assess the logical strength of an argument structure Assess the balance and bias of evidence in the argument During evaluation, our objective is to arrive at some conclusions about the overall strengths and weakness of an argument.
WHAT ARE REFERENCES &WHY THEY ARE IMPORTANT? You weren’t born knowledgeable! References allow you to use the knowledge of others without plagiarising. References provide you with a source to argue against – a good place to start critically evaluating! References allow you to exhibit the fact that you did the research!
REFERENCES There are many referencing styles. Generally consist of: ○ Author, Year, Title, Place and Publisher (Book) ○ Author, Year, Title, Publication, Vol. /Iss. and Pages (Journal) Referencing within the text: (Surname[s], Year) REMAIN CONSISTENT!!!
CLARITY &PRESENTATION After you have inferred a logical conclusion, you will want to explain and present it clearly. Txt tlk isnt gr 8 4 SAs or T-sez Write as if your Granny was reading. Use Headings and Sub-Headings Shows the reader that you have a structure and that your understanding of the topic is organised. This is the 21 st Century Type and Print Black ink Times New Roman Size 12 font Unless Directed Otherwise!
AVOID GLORIOUS BULLSHIT! Remove unnecessary words. Re-evaluate words that end in ‘ly’. REMOVE UNNECESSARY VERBIAGE The question as to whether There is no doubt that He is a man who This is a subject that His story is a strange one whether no doubt he this subject His story is strange. Don’t blindly use a thesaurus Know the difference between e. g. and i. e. g. = For example i. e. = That is
Presentation: Common Errors There, Their and They’re Firstly Proved Between / Among Data Criteria Comma after introductory element In conclusion, For example, Thus, Enclose parenthetic expressions between commas. The best way to see a country, unless you are pressed time, is to travel on foot. for
Presentation: Common Errors Apostrophes indicate possession, not plurality. John’s dog jumped… Students’ feelings towards continuous assessment… NOT feelings towards CA’s (i. e. it should be CAs) It’s / Its Semi-colons are useful for writing; thus, it is important we use them. Don’t use conjunctions in academic/technical writing… I mean, do not use conjunctions in academic/technical writing. Do not end a sentence with a preposition.
Presentation • Pictures are cute, but don’t belong in an essay – If you think a diagram or chart might help elaborate or clarify, include it as a figure. – Tables might also be included. Table 1: Critical Thinking skills taught to students 1. Identifying arguments Figure 1: A system of cognitive processes for educational objectives 1. Standardizing arguments 1. Necessary and sufficient conditions 1. Language (definitions and fallacies of language) 1. Accepting premises 1. Accepting relevance 1. Arguments from analogy 1. Arguments from experience 1. Causal arguments
What is Expected of Me? Research Evidence & Referencing Answer the Question! Quality, not quantity. Critically evaluate! Describe Exemplify Evaluate Implications?
Report Writing
Developing a Research Questions ‘define’ an empirical investigation. They set boundaries for the study. They provide direction to the researcher on how best to conduct the study and how to tease out other important elements. They act as a frame of reference for you to assess your work. Always make sure that you are actually answering the research question!
Literature Review Provides the ‘bones’ of the study as it helps you to ‘ground’ certain concepts in light of past research – enabling you to expand your research questions. Allows you to justify your rationale! What should it include? Literature that is relevant to your research aims Literature that is relevant to your data Literature that is relevant to your methodology Hypotheses!!!
Merits of the Literature Review Exhibit ORGANISED knowledge Exhibit Critical Thinking Exhibit your ability to identify relevant information Exhibit main theoretical debates
Sources of Literature RESEARCH! GOOGLE SCHOLAR!
Methodology: What was done? Data Analysis Participants Materials & Measures Procedure
Findings State your findings in a Results section. For example: Results revealed that undergraduate students exhibited significantly more positive attitudes towards X-Factor than post-graduate students. In the Discussion section, interpret this finding, that is: Why is the case and what does it mean?