Why study vegetation so closely Since vegetation is




























- Slides: 28
Why study vegetation so closely? "Since vegetation is the cornerstone of all biospheric development — all animals eat plants directly or indirectly — it's the fundamental measure of the Earth's habitability. So the most important thing our products can do is quantify whether global vegetation is declining in magnitude or vigor" P. Running mid 80’s NASA
LANDSCAPE ECOLOGY • combines the horizontal approach of geography in examining the spatial interplay of natural phenomena with the vertical approach of ecology in studying functional interplay
• Ecology is the scientific study of the interactions between organisms and their environment. • Landscape ecology is a sub-discipline of ecology, focussing on spatial relationships and the interactions between patterns and processes.
Hotspots
Mt Cameroon DFID Project
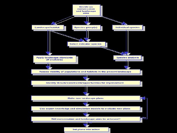
Research Consortium Tempos -Temporal and Spatial Diversity of Boreal Forest and Peatland Vegetation • Spatial Structure and Quality of the landscape • Forest fragmentation • Spatial pattering and dynamics of bird species • Explain decreasing trend on breeding bird populations » Metapopulation capacity » Habitat factors and constraints
Short term Goals • How many patches of ‘suitable habitat’ type coexist within the landscape • Explain ‘landscape level mechanisms’ to facilitate understanding of complex environments • The Temporal framework will consider three points in time: Years 1987 - 1994 - 2000
Lammi study area
Patch Definition • Patches are defined as regions that are more-or-less homogeneous with respect to a measured variable. • There are different approaches for defining patches. n Patches can be characterized compositionally in terms of the variables measured within them. This may include the mean (mode, central, or max) value and internal heterogeneity (variance, range). n In spatial applications, we're often interested in more than these variables; we want additional information about the patch's shape or spatial configuration.
Patch Characteristics A patch can be described by its: n Area - the size of the patch, in units of map scale (e. g. , m) or as a proportion of the total map area. n For some applications, area may be subdivided into edge versus interior (core) area, with edges defined in terms of some buffering distance. n Perimeter (Edge) - the lineal measure of circumference of a patch. n Shape complexity - often summarized in terms of edge/area ratio. In many instances, this ratio is normalized to take on a value of 1. 0 for the most compact shape possible (a square for raster data; a circle, for polygons). • Most patch-definition procedures (especially GIS's) provide these indices simply, even automatically. For example, virtually all GIS packages keep track of the area and perimeter (edge) of each patch (polygon) in a vector coverage.
Levels of Patchiness • While individual patches have relatively few attributes, collections of patches may have a variety of aggregate properties. Commonly, indices of patchiness may be defined at four levels: • Patch-level metrics are those defined for individual patches • Class-level metrics are integrated over all the patches of a given type (class). These may be integrated by simple averaging, or through some sort of weightedaveraging scheme to bias the estimate to reflect the greater contribution of large patches to the overall index. For example, Frag. Stats (Mc. Garigal and Marks 1995) provides class-level metrics that are simple averages as well as averages weighted by patch area. • Regional metrics are aggregated over one or more classes within a specified subregion of a landscape. This subregion may be specified as within a bounding polygon, or as a window that is moved over the region to provide local estimates of various metrics. • Landscape-scale metrics are further integrated over all patch types or classes over the extent of the data.
High Resolution View of Amazonia
• While all metrics at higher levels are derived from patch -level attributes, not all metrics are defined at all levels. In particular, collections of patches of various types have aggregate properties that are undefined (or trivial) at lower levels. • The fact that most higher-level metrics are derived from the same patch-level attributes has the further implication that many of the metrics are correlated. Thus, they provide overlapping and perhaps redundant information.
Components of Pattern There are two main components of landscape pattern (O'Neill et al. 1988): • Composition refers to the variety and relative abundance of patch types represented on the landscape. This component of pattern is typically summarized with diversity indices. • Configuration or Structure connotes the spatial arrangement, position, orientation, or shape complexity of patches on the landscape. There are various indices of landscape structure.
Stand Age • Stand age for the Lammi Region in Southern Finland
• Mean patch size and number of patches as indices of landscape configuration. • These metrics differ with the heterogeneity of the landscape
• Black corresponds to Spruce coverage for the Lammi Region • Green areas show non-forest (mostly water bodies and agriculture) • Point data show breeding sites for woodpecker mm
• Volume of Spruce for the Lammi Region • Pink colored areas show non-forest (mostly water bodies and agriculture) • Point data show breeding sites for woodpecker
Core Area metrics • All core area metrics are per disjunct cores • Distance to calculate interior patch areas was 1 pixel size (i. e. 25 m from the edge) • Core area density is the relative number of disjunct core patches relative to the landscape area
Scale Issue ‘One must recognize that the description of the system will vary with the choice of scales; that each species, including the human species, will sample and experience the environment on a unique range of scales; and that, rather than trying to determine the correct scale, we must understand how the system description changes across scales’ Levin 1992
Epilogue Which aspect of pattern matters, of course, depends on the application. The choice of metrics should reflect explicitly some hypothesis about the observed landscape pattern and what processes or constraints might be responsible for that pattern.