Welkom Havo 5 Agenda Les 1 Lorenz curve
























- Slides: 24
Welkom Havo 5.
Agenda: Les 1: Lorenz curve. Les 2: oefenopgaves.
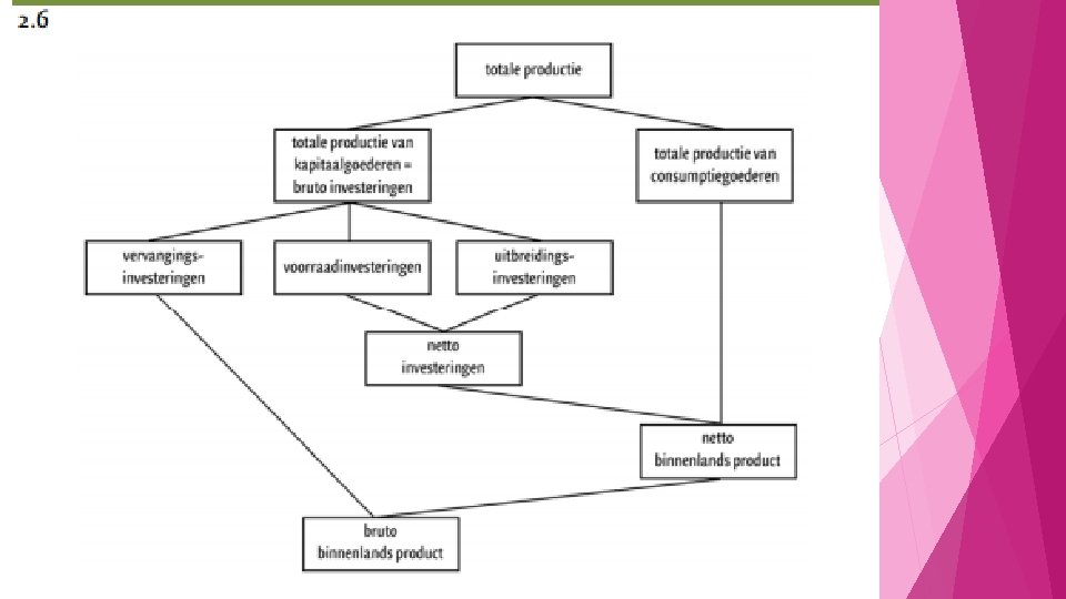
investeren Er zij 3 types investeringen. 1. vervangingsinvesteringen: ze vervangen hun machines omdat die na bepaalde tijd kapot gaan. Ze zetten per jaar wat geld apart zodat ze na verloop van tijd een machine die kapot gaat kunnen vervangen. Stel een machine van 10. 000 gaat 5 jaar mee, dan zetten ze dus elk jaar 10. 000 / 5 = 2. 000 apart. De machine wordt dus elk jaar eigenlijk 2. 000 euro minder waard, dit noemen wij afschrijvingen. 2. uitbreidingsinvestereingen: ze willen hun productie uitbreiden en moeten hiervoor nieuwe machine kopen. 3. investeringen in voorraad: dit zijn alle producten die het bedrijf wilt verkopen, maar bijvoorbeeld door tegenvallende consumptie niet kunnen kopen.
Welke formules moeten we hieruit kennen: Y=C+I+O+E–M 450 = 250 + 80 + 110 + 160 - 150 Y=C+B+S 450 = 250 + 100. S = I + (O – B) + ( E – M) 100 = 80 + (110 -100 = 10) + (160 -150 = 10).
Les 2: hoofdstuk 3: structuur. Het bruto binnenlands product wordt bepaald door twee factoren: Wat kunnen we allemaal maken (de productiecapaciteit) Hoeveel moeten we maken (de bestedingen) Hoofdstuk 3 gaat over de structuur, de aanbodzijde, de productiecapaciteit. Productiecapaciteit = hoeveel je maximaal kan produceren.
Wat bepaald de productiecapaciteit Stel we zijn een land die 1 type product maakt. Voor het produceren van 100 producten hebben we nodig: 1 arbeider, 1 machine, 1 meter grond en 1 ondernemer Stel we hebben: 1 arbeider, 10 machine, 10 meter grond en 10 ondernemer 100. 10 arbeider, 1 machine, 10 meter grond en 10 ondernemer 100. 1 arbeider, 10 machine, 10 meter grond en 10 ondernemer 100. 10 arbeider, 10 machine, 10 meter grond en 1 ondernemer 100. De productiefactoren arbeid, kapitaal, natuur, ondernemerschap bepalen de productiecapaciteit, en dan vooral de productiefactor waar je het minst van hebt
arbeid We gaan eerst kijken naar de productiefactor arbeid. We kijken zowel naar de hoeveelheid arbeid (kwantiteit) Als hoe snel arbeiders werken (de kwaliteit) Hoe snel arbeiders werken meten we in arbeidsproductiviteit. Arbeidsproductiviteit = aantal gemaakte producten per tijdseenheid / aantal medewerkers in die tijdseenheid. Stel we maken 100 producten per maand, we hebben 10 werknemers die maand in dienst. Dat is dus 100 / 10 = 10 producten per werknemer.
Zegt arbeidsproductiviteit alles? In land A is de arbeidsproductiviteit voor het maken van fietsen 10 per maand. In land B is de arbeidsproductiviteit voor het maken van fietsen 5 per maand. Kunnen we beter fietsen kunnen gaan maken in land A dan B? Nee! Want we weten niet hoe hoog de loonkosten zijn? Hiervoor gebruiken loonkosten per product = loonkosten per werknemer / arbeidsproductiviteit. Stel: een werknemer kost 10 euro per uur, hij maakt in een uur 5 producten, dan zijn de loonkosten per product 10 / 5 = 2 euro per product.
Loonkosten per werknemer Vaak zijn we niet alleen benieuwd naar de loonkosten per werknemer, maar vooral hoe deze loonkosten zich ontwikkelen. Hiervoor gebruiken we: Indexcijfer loonkosten per product = indexcijfer loonkosten per werknemer / indexcijfer arbeidsproductiviteit * 100 (bladzijde 36)
Naast kwaliteit ook kwantiteit. naast de kwaliteit van het arbeid gaat het ook om de beschikbare hoeveelheid arbeid. Denk aan: De omvang van de bevolking. De samenstelling van de bevolking (vergrijzing) De participatiegraad (hoeveel mensen stellen zich beschikbaar) De wetgeving (leerplicht en pensioensleeftijd)
Kapitaal. Gaat hier om vaste kapitaalgoederen: machines/fabrieken. Wanneer neemt de productiecapaciteit toe? Wanneer er meer/betere kapitaalgoederen beschikbaar zijn. Daar is wel geld voor nodig! Gezinnen moet dus een gedeelte sparen, zodat banken geld bezitten wat ze kunnen uitlenen/investeren in bedrijven. Ook investeren bedrijven een gedeelte van hun winst. Hiervoor is het dus belangrijk dat bedrijven winst maken niet te hoge kosten niet te hoge loonstijging.
Natuur en ondernemerschap. Naast arbeid en kapitaal hebben we de productiefactoren natuur en ondernemerschap. Natuur als productiefactor is lastig te beïnvloeden. Gaat om hoeveel grondstoffen je hebt Gaat om hoeveel ruimte je hebt. Ondernemerschap gaat om kennis, inzichten en activiteiten van mensen. Je kan ondernemerschap stimuleren door bijvoorbeeld, de belasting op winst aan te passen, scholing te faciliteren.
Les vandaag: convergentie en divergentie. We willen soms kijken hoe de inkomensverschillen tussen landen variëren. Groeien deze naar elkaar toe, worden de verschillen dus kleiner noemen we dit convergentie. Wordt de verschillen groter, noemen we dit divergentie.
Maak opgaves 3. 15 tm 3. 17 15 minuten de tijd De eerste 4 minuten zonder overleg. Kom je er niet uit? Stel vragen of lees eerdere stukken theorie. 14 13 12 11 10 8 9 5 6 7 4 3 1 2 Laatste minuut
Restant van het uur: opgave 3. 18 oefenen/herhalen de lorenzcurve.
Les 2: 2 x oefenopgaves.
Maak oefenopgave 1. 10 minuten de tijd De eerste 4 minuten zonder overleg. Kom je er niet uit? Stel vragen of lees eerdere stukken theorie. 10 8 9 5 6 7 4 3 1 2
1. 1 p (111, 9 / 104, 0) × 100 = 107, 6 → 7, 6%. 2. 1 p Als er sprake is geweest van deflatie in 2011. 3. 2 p Als er vraag is naar producten, maar deze kunnen niet (meer) geproduceerd worden omdat er geen of te weinig capaciteit, zal er geen productie plaatsvinden. Dus er zal alleen productie plaatsvinden als er (voldoende) capaciteit is. 4. 2 p Wat en hoeveel er geproduceerd wordt, wordt bepaald door de bestedingen (vraag naar producten). De bestedingen bestaan uit de consumptie van gezinnen, investeringen van bedrijven, overheidsbestedingen en export(-import). Als de export zo sterk toeneemt, kunnen de totale bestedingen ook sterk toenemen, zelfs als de overige bestedingen niet of weinig groeien. Hierdoor ontstaat een hoge groei van de productie. 5. 2 p Innovaties leiden tot nieuwe/betere producten en nieuwe/betere productieprocessen. Betere/nieuwe producten en productieprocessen kunnen leiden tot een betere concurrentiepositie (beter product, lagere prijs) van die belangrijke industrieën, zodat de export sterk kan toenemen.
Maak oefenopgave 2. 12 minuten de tijd De eerste 4 minuten zonder overleg. Kom je er niet uit? Stel vragen of lees eerdere stukken theorie. Laatste minuut 11 10 8 9 5 6 7 4 3 2
1. 2. 1 p Innovatie. 1 p Het kopen van kapitaalgoederen door de bedrijven of door de overheid. 3. 2 p Als de bedrijven meer machines kopen, moeten die gemaakt worden. Hierdoor stijgt de productie. 4. 2 p De pijl van investeringen naar werkgelegenheid. Bij diepte-investeringen wordt arbeid vervangen door machines, wat tot een daling van het aantal arbeidsplaatsen leidt. 5. 2 p Als ondernemers nieuwe machines kopen, nemen de bestedingen toe. Investeringen zijn een onderdeel van de totale bestedingen. Dit is het bestedingseffect. Als de nieuwe machines klaar zijn is de productiecapaciteit groter geworden. Dit is het capaciteitseffect. 6. 2 p Een toename van de investeringen leidt tot een grotere productiecapaciteit. Hierdoor daalt de bezettingsgraad en wordt het gevaar voor overbesteding kleiner. 7. 2 p Een toename van de productie leidt tot stijgende werkgelegenheid, waardoor de werkloosheid daalt en het looninkomen stijgt; hierdoor zal de consumptie toenemen, waardoor de totale bestedingen stijgen en de productie verder toeneemt. 8. 2 p Een pijl die van investeringen naar export gaat. Bij de pijl staat plusteken. 9. 2 p Een pijl van werkloosheid naar aanbod van arbeid. Als de werkloosheid daalt, gaan mensen die vroeger niet tot de beroepsbevolking behoorden (arbeidsongeschikten, studenten, enz. ), zich aanbieden op de arbeidsmarkt omdat de kans op een baan groter is. Bij de pijl staat een minteken.