UNIVERSIDAD AUTNOMA DEL ESTADO DE MORELOS FACULTAD DE








































- Slides: 40
UNIVERSIDAD AUTÓNOMA DEL ESTADO DE MORELOS FACULTAD DE MEDICINA CÁNCER CERVICO-UTERINO Ginecología y obstetricia ALVARADO ROBLES LLUVIA MIXLITZIN MARTÍNEZ DE UÑA JUAN CARLOS MENDOZA SÁNCHEZ GABRIELA ANDREA
Introducción Alta incidencia problema de salud a nivel mundial. Países en economías emergentes: 2° Frecuencia entre los tumores malignos de la mujer. Rico-Morlán FJL, Barra-Martínez R, Martínez-Macías R, Santiago-Vázquez RY. Cáncer Cervicouterino; la importancia para el médico general. GAMO 8(3); 2009: 127 - 131
HISTORIA 1917. Se usó un extracto de condiloma de pene, de un estudiante de medicina inoculando el antebrazo del autor, y en la mucosa genital de una virgen 1845 Fabricante de velas de cera, removió su condiloma autoinoculandose en la uña. Ullmann inoculó papilomas laríngeos en su brazo. 9 meses después brotó una verruga en el sitio de inoculación Después de 2. 5 meses la mujer desarrolló condiloma genital así como en los antebrazos inoculados López -Saavedra y Li zano-Soberón, Cáncer Cervico-uterino. INSTITUTO NACIONAL DE CANCEROLOGÍA. Cancerología 1 (2006) : 31 -55
HISTORIA Shope, Rous y otros, estudiaron la transmisión de verrugas que aparecen de manera natural en los conejos comúnmente llamados de cola de algodón. Posterior a la inoculación con extracto de verrugas Estos investigadores descubrieron que las lesiones formadas en conejos domésticos, Siendo estos últimos sensibles a la progresión maligna López -Saavedra y Li zano-Soberón, Cáncer Cervico-uterino. INSTITUTO NACIONAL DE CANCEROLOGÍA. Cancerología 1 (2006) : 31 -55
DEFINICIÓN Prevención y Diagnostico oportuno de cáncer Cervicouterino en el primer nivel de atención. Catalogo maestro de guías de practica clínica: SS - 146 – 08; México
EPIDEMIOLOGIA 500, 000 casos nuevos por año y la > tasa de incidencia se presenta en Haití, se reportan 93 casos por cada 100, 000 habitantes. El 80% en países en vías de desarrollo, el riesgo es 15 veces > que en países industrializados. En México, 40. 5 x 100, 000 habitantes, Mortalidad del 5. 46% 4273 casos en el 2005. En los estados del sureste la tasa de mortalidad se encuentra sobre el 25%. Rico-Morlán FJL, Barra-Martínez R, Martínez-Macías R, Santiago-Vázquez RY. Cáncer Cervicouterino; la importancia para el médico general. GAMO 8(3); 2009: 127 - 131
FACTORES DE RIESGO Prevención y Diagnostico oportuno de cáncer Cervicouterino en el primer nivel de atención. Catalogo maestro de guías de practica clínica: SS - 146 – 08; México
FISIOPATOLOGÍA virus genitales, tanto oncogénicos como no oncogénicos NIC 1 (neoplasia intraepitelial cervical, grado 1) > Actividad mitótica y contenido de células inmaduras 1/3 inferior del epitelio. Central y superior de la lesión cuello uterino Este se diferencía y madura, mostrando anormalidades menores de la célula. NIC 2 o NIC 3, las verdaderas precursoras del Ca. Cu Sitio de cambios metaplásicos, la pubertad y en el primer embarazo declinan después de la menopausia. López -Saavedra y Li zano-Soberón, Cáncer Cervico-uterino. INSTITUTO NACIONAL DE CANCEROLOGÍA. Cancerología 1 (2006) : 31 -55
FISIOPATOLOGÍA López -Saavedra y Li zano-Soberón, Cáncer Cervico-uterino. INSTITUTO NACIONAL DE CANCEROLOGÍA. Cancerología 1 (2006) : 31 -55
ESTADIFICACIÓN, DIAGNOSTICO Y MÉTODOS COMPLEMENTARIOS DE IMAGEN Juan Carlos Martínez De Uña
Estadificación Planificar tratamiento Pronostico Diseminación Estadio
AJCC y FIGO Histopatológicos • Biopsia Clínicos • Exploración física Radiográficos • Cistoscopia • Proctoscopia • Urografía excretora • Rx Tórax • Series Oseas
Tipos histológicos 3 tipos mas frecuentes • Adenocarcinoma + frecuente 75% • Células grandes queratinizado • Células grandes no queratinizado • Adenocarcinoma 15 -25% • Sarcoma, Melanoma, Linfoma 3 -5%
Carcinoma in situ
Estadio I
Estadio I
Estadio II
Estadio III
Estadio IV
Estadio IV
Estadificación AJCC y FIGO
Pronóstico Son factores de mal pronóstico: • Tamaño tumoral • Profundidad de la invasión tumoral • Invasión linfática y vascular • La existencia de adenopatías El factor pronóstico más importante es el estadio clínico.
Diagnostico Clínico Citología Colposcopia Biopsia Inicial Avanzado Histológico Métodos de imagen USG TAC IRM PET y PET-CT
Diagnostico Clinico Interrogatorio • Factores de Riesgo Signos y síntomas • Iniciales • Asintomáticas • Flujo vaginal • Disuria • Prurito genital • Dispareunia • STV post. coito • Avanzadas • Metrorragias • Crecimiento tumoral • Radiculopatía • Linfedema • IRC • < GC • Anemia crónica Exploración Física • Especuloscopia • Examen pélvico • Dolor • Disuria • Hematuria • Transvaginal • Leucorrea fétida • “Agua de lavar carne” • Transrectal • Rectorragia • Estreñimiento • Fistulas
Diagnostico PAP Frotis Ac. Acético Lugol Definitivo Bethesda Citología Cervical Colposcopia Biopsia
Métodos complementarios de Imagen USG • Transabdominal • Patología secundaria a invasión tumoral • Hidronefrosis • Endorrectal y endovaginal • Extensión local TAC • Valoración Estadiaje • Tumor primario • Diseminación parametrial • Afectación de la pared pélvica lateral • Afectación de las vísceras pélvicas • Diseminación linfática IRM • Mayor precisión estadio • T 2 descripción local • T 1 reforzamiento menor PET y PET-CT • Información metabólica • Ganglios linfáticos tempranos • Ganglios linfáticos metástasis tardía
TC
IRM
PET y PET-CT
Prevención primaria Informar Métodos de detección oportuna Educación sexual Preservativo
Vacunas Desarrollo de VLP Genes L 1 – L 2, serotipo 16 16 - 18 16 – 18 – 6 - 11
Tratamiento • De acuerdo al estadiaje Citología positiva para VPH Positivo a NIC III NIC II Ca in situ NIC III
Manejo por etapas Etapa lll Etapa IV Tumores subclínicos Lesiones > 4 cm Invasión parametrial total Diseminación sistémica Lesiones evidentes clinicamente Lesiones < 4 cm Quirúrgico Cono cervical Invasión vaginal QTP RTP paliativas
Bajo Intermedio Alto
Sobrevida global Etapa l: 80% Etapa ll: 60 – 80% Etapa lll: 35 – 45% Etapa l. V: 2 – 15%
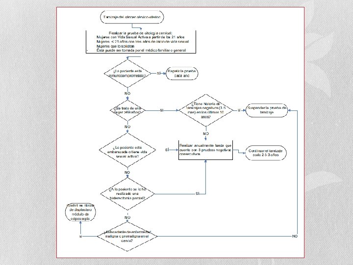
Criterios de referencia
Conclusión Impera la importancia de que el médico general conozca lo mínimo indispensable de esta neoplasia, ya que es la prevención y el diagnóstico temprano lo que reducirá efectivamente la mortalidad.