UML Diagrams Use Case Diagram Introduction What to




























- Slides: 28
UML Diagrams Use Case Diagram
Introduction � What to do if you want to build a new house? › Buy a bunch of wood and nails and start immediately. › Or, put some blueprints to follow, and plan of the steps. In software world this is called a Model
Visual Modeling Is the process of taking the information from the model and displaying it graphically using a standard set of graphical elements. � Standardization is vital in visual modeling. � › Ease communication: between users, developers, analysts, testers, managers, etc. � Very important in the Information Systems development process: › Show the system works on several levels. › Model the interactions between the users and a system, interactions of objects within a system, and the interactions between other systems.
Unified Modeling Language (UML) �A general-purpose, developmental, modeling language in the field of software engineering, that is intended to provide a standard way to visualize the design of a system.
UML Diagrams � Behavioral UML Diagrams: › Use case diagram. › Activity diagram. › Sequence diagram. › Timing diagram. � Structured UML Diagrams: › Class diagram. › Object diagram. › Component diagram. › Deployment diagram.
Use Case Diagram � Use Case diagrams show the interactions between use cases and actors. � Use cases represent system functionality, the requirements of the system from the user's perspective. � They are useful for presentations to management and project stakeholders.
Use Case Diagrams Elements Use cases. 2. Actors. 3. Relationships 4. System boundary boxes (optional). 1.
1. Use Cases �A use case describes a sequence of actions that provide something of measurable value to an actor and is drawn as a horizontal ellipse. � a use case illustrates how someone might use the system.
2. Actors � An actor is a person, organization, or external system that plays a role in one or more interactions with your system. � Actors are drawn as stick figures. � Actors are anything that is outside the system's scope � types of actors: › users of the system › other systems that will interact with the system being built
3. Relationships (1) � Association Relationship (actor and use case) � An association relationship is a relationship between an actor and a use case. � It indicates that a particular actor initiates the functionality provided by the use case.
3. Relationships (2) � Includes Relationship (use case and use case) � Include relationship show that the behavior of the included use case is part of the including (base) use case. � The base use case is incomplete without the included use case. � The included use case is mandatory and not optional.
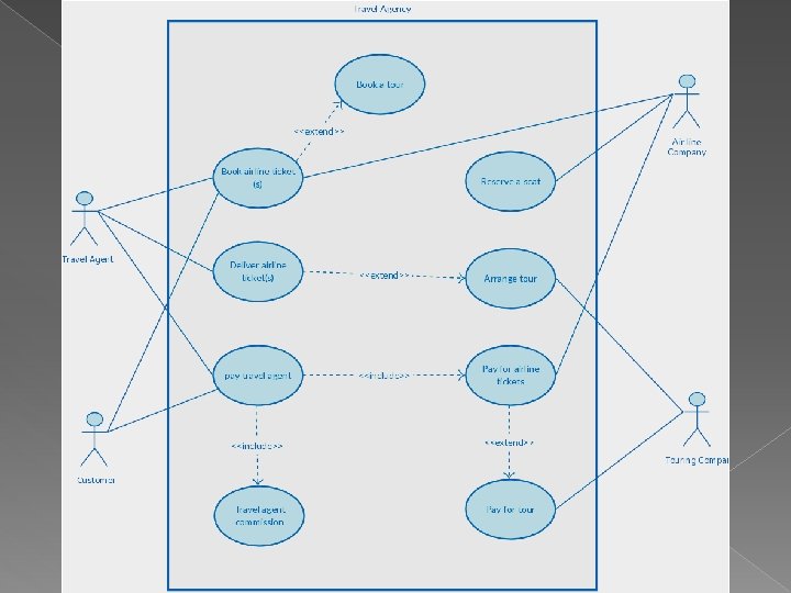
3. Relationships (3) Extends Relationship (use case and use case) An extends relationship allows one use case the option to extend the functionality provided by another use case. � While the "Change Reservation" use case is running, "Check Credit" runs if and only if the amount of the reservation has changed. � Because "Check Credit" is optionally run, there is an extends relationship between the use cases. � The arrow is drawn from the use case that is optionally run to the use case that is being extended. � �
3. Relationships (4) � Generalization use case) (actor and actor) or (use case and
4. System boundary boxes (optional) � You can draw a rectangle around the use cases, called the system boundary box, to indicates the scope of your system. � Anything within the box represents functionality that is in scope and anything outside the box is not.
4. System boundary boxes (optional)
Examples
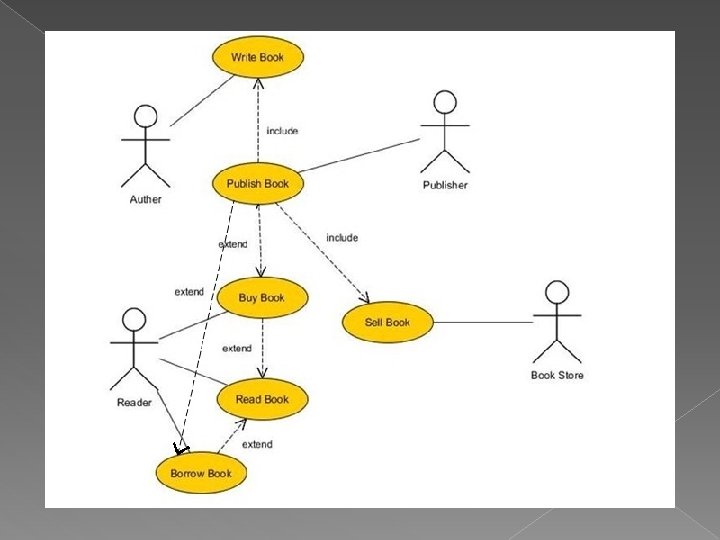
Case Study (1) �A book is written by an author, published by a publisher, sold by a book store, and buy or borrow by a reader. Moreover, for a reader to read a book, he might buy or borrow it from a book store that is selling it. Draw a use case diagram for this scenario, showing relationships between different use cases.