Trombosis de las heparinas clsicas a los nuevos
Trombosis de las heparinas clásicas a los nuevos anticoagulantes Dr. M. Quintana Hospital Universitario La Paz. Madrid
“ el Conejo blanco preguntó ¿por dónde empiezo? empieza por el principio, y cuando llegues al final, entonces para - le contestó con gravedad el Rey ” Carrol, 1863
• • ¿Por qué? ¿Cuáles? ¿Dónde estamos? ¿A dónde vamos?
FISIOLOGÍA HEMOSTASIA I Agresión • Hemostasia 1 aria vascular • Hemostasia 2 aria Hemorragia Trombo Plaquetario - Plaquetas - Endotelio - Pared Coágulo ¡¡¡¡¡ EQUILIBRIO !!!!! Reparación
FISIOLOGÍA HEMOSTASIA II Endotelio • Barrera estructural • Regulación de la presión / flujo sanguíneo • Superficie antitrombótica Endotelio Vasodilatadores - Óxido nitroso - Prostaciclina Vasoconstrictores - Endotelina - Factor activ. Plaq. Fenómenos físicos/químicos Superficie protrombótica
FISIOLOGÍA HEMOSTASIA III Plaquetas • Pequeñas células discoides anucleadas • Estructura • Membrana • Citoplasma • Citoesqueleto • Gránulos específicos • Sistemas membranosos • Estructuras inespecíficas • Activación de la coagulación y la fibrinolisis. • Inflamación, cicatrización, fibrosis, trombosis, ateroesclerosis. • Adhesión y agregación plaquetaria
FISIOLOGÍA HEMOSTASIA IV Coagulación Reacciones bioquímicas formación de fibrina a) procoagulantes b) anticoagulantes c) fibrinolíticas eliminar la fibrina flujo sanguíneo Factores de coagulación • “pro-factores” reacciones en cadena • Síntesis hepática fundamentalmente • II, VII, IX, X, PC y PS vitamina-K dependientes • Cofactores aumentando la eficiencia de la reacción
FISIOLOGÍA HEMOSTASIA V Vía accesoria TFPI Vía primaria Células AT PC/PS • Factor tisular • Fosfolípidos
Coagulación Plaquetas Crecimiento celular Activación leucocitos circulantes Fibrinolisis TROMBINA Mediador biológico Migración celular Endotelio vascular Anticoagulación
el problema
GENERALIDADES TROMBOSIS I * Localización: Localización venas, arterias, corazón y microcirculación. * Complicaciones - Locales (Obstrucción) - Distancia (Embolización) - Consumo T. Venosa • EEII • Silentes • Obstrucción-Embolización • Lesiones válvulas venosas T. Arterial • Ateroesclerosis • Isquemia • Obstrucción-Embolización • Silentes/ Embolización • Microcirculación: Necrosis/Hemorragia
Patogenia de la Trombosis 1. Activación o destrucción del endotelio 2. Plaquetas - alteran su forma - secrección gránulos 3. Coagulación - dependientes de Ca++ y PL - excepto FII Fibrinógeno 4. Alt. del Flujo - Bifurcación/Lesión - Fondo saco válvulas (T. V. ) turbulencias (T. A. ) enlentecimiento 5. Mecanismos Protectores - Endotelio intacto - Inhibidores de la coagulación - Aclaramiento hepático de factores - Sistema fibrinolítico - Dilución de factores por efecto del flujo
Patogenia Trombosis Venosas I Su etiología es multifactorial Ri Umbral de Trombosis Umbral Trombosis B ACO A - Riesgo congénito - Intensidad F Ri Inmovilización C. O. T. - Coexistencia F Ri Riesgo basal Edad A: no trombofilia congénita, > edad y situación de Ri B: mujer FV Leiden, < edad y toma de anticoceptivos
Patogenia Trombosis Venosas II Factores de Riesgo Adquiridos Factores de Riesgo Congénito 1. Asociados al propio paciente - Déficit de Antitrombina III - Déficit de Proteína C - Déficit de Proteína S - RPCA: FV Leiden - Mutación del gen de la Protrombina - Disfibrinogenemias congénitas - Hiperhomocisteinemia - Aumento de niveles de FVIII - Edad -Inmovilización - Obesidad IMC >30 - Previa ETEV - Anticonceptivos orales - Terapéutica Hormonal Sustitutiva - Embarazo y puerperio 2. Asociados a situación clínica - Cirugía - Traumatismos - Enfermedad médica aguda - Neoplasia - Insuficiencia cardíaca congestiva - Enfermedades hematológicas - Anticuerpos antifosfolípidos
• Los enfermos con anticoagulación y antigregación: – Aumento de la edad de la población que tratamos. – Cada vez más jóvenes. – Vida más activa • Los enfermos con anticoagulación y patología concomitante tienen mayor mortalidad
¿Cuáles?
Tomada del Dr D. Sánchez
• Heparina no fraccionada (HNF) con infusión intravenosa. • Heparina de bajo peso molecular (HBPM) con inyección subcutánea. • Antagonistas de la vitamina K (AVK) como medicación oral.
HNF • mezcla de moléculas polisacáridas • se une a la antitrombina y acelera la velocidad a la cual la antitrombina inhibe el factor Xa. • infusión intravenosa • monitorización frecuente del TTPa • riesgo de reactivación del proceso de coagulación
HBPM • actividad anti-Xa. • actividad anti-IIa < que la que presenta la HNF • absorción subcutánea • relación dosis-efecto más predecible • se eliminan parcialmente por vía renal. • dosis en los SCASEST ajustadas a peso corporal • riesgo de hemorragias dosis dependiente (edad, mujeres, peso bajo, función renal, intervencionismo)
Tomada del Dr D. Sánchez
Anticoagulantes orales • interfiriendo con el metabolismo hepático de la vitamina K • efectos terapéuticos a los 3 -5 días de tratamiento • Inútil en la fase aguda de los SCASEST. • Monitorización del TP para INR de 2 -3
Inconvenientes del Acenocumarol Tomada del Dr D. Sánchez
Nuevos anticoagulantes Tomada del Dr D. Sánchez
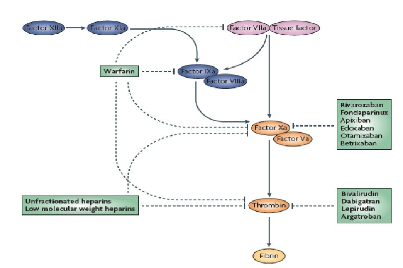
Inicio TF X Indirectos Fondaparinux Idraparinux biotinylated IX AT Factor inactivo Factor activo Transformación IXa Xa Propagación Catálisis VIIa II Protrombina Directos Rivaroxaban Apixaban DX-9065 a DU-176 b YM-150 Fibrinógeno AT = Antitrombina Adaptado de Spyropoulos AC. Expert Opin Investig Drugs. 2007; 16: 431 -440. Directos IIa Trombina Lepirudin Bivalirudin Argatroban Dabigatran TGN-167 Fibrina Formación de coagulo
Clasificación de los Anticoagulantes: Anticoagulantes * Comercializados * Próx. lanzamientos Orales Inyectables Heparinas de Bajo Inhibidores Peso Molecular Indirectos del FXa (HBPMs) Fondaparinux Enoxaparina Nadroparina Dalteparina Bemiparina Tinzaparina Antagonistas Vitamina K Acenocumarol (SINTRON) Inhibidores Directos del FXa Inhibidores Directos de la Trombina (IDTs) Dabigatran Rivaroxaban Apixaban Razaxaban Betrixaban
Nuevos Anticoagulantes Inhibidores del factor Xa Fondaparinux Idraparinux Inhibidores directos del factor Xa por vía oral Rivaroxabán Apixabán Otros inhibidores orales del factor Xa Inhibidores directos de la trombina vía oral Dabigatrán etexilato Ximelagatrán
Inhibidores del factor Xa: Fondaparinux • • • Entidad química única: inhibidor sintético del Xa Sin riesgo de contaminación animal Altamente selectivo para su diana Administración Una vez al día: dosis fija de 2, 5 mg Comienzo rápido (Cmax/2=25 min) No se metaboliza en el hígado No se une a proteinas (salvo la AT) No requiere recuento plaquetario No requiere ajuste de dosis en ancianos
Inhibidores del factor Xa: Rivaroxaban • inhibidor directo del factor Xa (FXa) • inhibición reversible y predecible de la actividad del FXa con capacidad de inhibir el FXa ligado al coágulo. • eliminación es de tipo dual, renal (mayoritaria) y biliar • indicación de profilaxis de TEV tras cirugía ortopédica electiva de sustitución total de prótesis de rodilla y de cadera
Inhibidores directos de la trombina • se unen directamente a la trombina (factor IIa) y, de esta forma, inhiben la conversión del fibrinógeno a fibrina dependiente de trombina. • Inactivan la trombina que está unida a la fibrina y también la trombina circulante. • efectos anticoagulantes predecibles. • Monitorizar con TTPa y el TCA
Inhibidores IIa: parenterales • Autorizados – Lepirudina – Bivaluridina (ICO) – Argatroban
Inhibidores IIa: Orales (DABIGATRAN) • Inhibe específica y reversiblemente la trombina, la enzima llave de la cascada de la coagulación • • efectiva anticoagulación con un bajo riesgo de hemorragia • excrección renal • indicación de profilaxis de TEV tras cirugía ortopédica electiva de sustitución total de prótesis de rodilla y de cadera
Aptameros • Secuencias de nucleótidos (RNA y ss. DNA) codificados para un domino particular de la proteina activa • Bioengienería para activar o desactivar proteinas • Se “puede hacer” para la proteina que se quiera • Lab de la Universidad de Duke (Licencia Regado Biosciences of NC)
Aptameros
Aptameros
¿Dónde estamos?
NUEVOS ANTICOAGULANTES • beneficio riesgo muy similar respecto a enoxaparina cuando se emplean en la prevención de TEV en cirugía ortopédica electiva de rodilla y cadera • Las ligeras diferencias de eficacia se compensan con el riesgo hemorrágico. • De forma indirecta ambos anticoagulantes orales también presentan una relación beneficio riesgo similar y se pueden considerar como equivalentes terapéuticos • indicaciones todavía no evaluadas adecuadamente. Puigventós F, Martínez-López I. , Periañez L: Nuevos anticoagulantes orales: Expectativas y realidades. Aten Farm (European J Clin Pharmacy). 2009; 11(1): 3 -5
Profilaxis de la ETEV
PROFILAXIS DE ETEV I Medidas generales • Hidratación • Analgesia • Ejercicios Flexo-Extensión activa • Elevación de las piernas • Deambulación precoz
PROFILAXIS DE ETEV II Métodos mecánicos • Pasivos: Pasivos Medias elásticas • Activos: Activos Compresión neumática intermitente • dilatación venosa pantorrilla • aceleran flujo retorno venoso Medias elásticas • Por sí solas NO • Combinación con HBPM CNI • EEUU. • Elevado coste • Tolerancia difícil • Polainas insufladas durante 11 sg cada 60 sg, alcanzando una presión de 30 -45 mm. Hg.
PROFILAXIS DE ETEV III Métodos farmacológicos Heparina no fraccionada Heparina fraccionada • ETEV en cirugía general • HNF riesgo Hemorragias • HBPM inhibición Xa • > Vm 2 -6 h • Mejor biodisponibilidad • HBPM no monitorización • <<< Ri de HIT
PROFILAXIS DE ETEV IV Complicaciones del tratamiento anticoagulante Hemorragias Trombosis/Trombopenia Reacciones hipersensibilidad Ac- Heparina - FP 4 (gránulos plaquetarios ) Déposito superficie plaquetar Activación plaquetaria Osteoporosis Reducción síntesis aldosterona
PROFILAXIS DE ETEV V * Mantener x 1 semana o hasta deambulación * Lesión medular completa: 3 meses * Lesión medular incompleta > corto * Artroscopia (si precisa) 7 -10 días * Traumatismos EEII cirugía /inmovilización deambulación en carga
¿SCA?
Guías de la ESC en SCASEST – La anticoagulación está recomendada en todos los pacientes además del tratamiento antiplaquetario (I-A). – La anticoagulación debe seleccionarse de acuerdo con el riesgo de episodios isquémicos y de episodios hemorrágicos (I-B) – Existen diversos anticoagulantes disponibles, principalmente HNF, HBPM, fondaparinux y bivalirudina. La elección depende de la estrategia inicial (I-B). – En una estrategia invasiva urgente, debe iniciarse inmediatamente el tratamiento con HNF (I-C), enoxaparina (IIa-B) o bivalirudina (I-B). Bassand JP et al. Guía de práctica clínica de la Sociedad Europea de Cardiología: SCASEST. Rev Esp Cardiol. 2007; 60(10): 1070. e 1 -e 80
Guías de la ESC en SCASEST El fondaparinux está recomendado sobre la base de un perfil de eficacia/seguridad más favorable (I-A) • La enoxaparina, con un perfil de eficacia/seguridad menos favorable que el fondaparinux, sólo debe usarse cuando el riesgo hemorrágico sea bajo (IIa-B). • Como no se conoce el perfil de eficacia/seguridad de las HBPM (aparte de la enoxaparina) o de la HNF, respecto al fondaparinux, no se debe recomendar estos anticoagulantes en lugar del fondaparinux (IIa-B). • En los procedimientos de ICP, los anticoagulantes iniciales deben mantenerse también durante el procedimiento, independientemente de si el tratamiento es con HNF (I-C), enoxaparina (IIa-B) o bivalirudina (IB), mientras que debe administrarse una dosis adicional estándar de HNF (bolo de 50 -100 UI/kg) en caso de tratamiento con fondaparinux (IIa-C). • La anticoagulación puede interrumpirse en las primeras 24 h después de un procedimiento invasivo (IIa- C). En caso de estrategia conservadora, el fondaparinux, la enoxaparina u otra HBPM pueden mantenerse hasta el alta hospitalaria (I-B). Bassand JP et al. Guía de práctica clínica de la Sociedad Europea de Cardiología: SCASEST. Rev Esp Cardiol. 2007; 60(10): 1070. e 1 -e 80
Fondaparinux vs Enoxaparina • 20, 078 pacientes randomizados en el OASIS 5 • 40% reducción de sangrado mayor F v. E en asociación con IGP IIb/IIIa • Similares efectos isquémicos • Coste efectividad? ? Farmaeconomía!!!!
ATLAS: Diseño del estudio Pacientes con SCA (recibiendo ASA y/o clopidrogel); >55 o <55 con DM o IM previo Randomizado Doble-ciego (n ~ 13 500) Rivaroxaban 2. 5 mg b. i. d. Rivaroxaban 5 mg b. i. d. Placebo Parámetro principal de eficacia: muerte CV, IM, AVC
Phase Overview Randomised, double blind, placebo controlled, dose escalation study Acute MI + additional risk factors for CV complications On aspirin & clopidogrel at randomisation Randomisation within 14 days Placebo b. i. d Dabigatran 50 mg b. i. d Dabigatran 75 mg b. i. d Dabigatran 110 mg b. i. d Dabigatran 150 mg b. i. d Study treatment for 6 months Endpoints Primary Safety: Major* + clinically relevant minor bleeds Secondary Safety: Total bleeds, 5 alternative definitions for major bleeds Efficacy: Indicators of efficacy (e. g. D-dimer) Clinical endpoints (death, MI, stroke) Sample size: ~ 1800 patients randomised (2100 enrolled) *ISTH definition
¿problemas de sangrado? “La prevención del sangrado se ha convertido en un objetivo tan importante como la prevención de los eventos isquémicos” Bassand JP et Alt. For the Task Force for the Diagnosis and Treatment of Non-ST-Segment Elevation Acute Coronary Syndromes of the European Society of Cardiology. Eur Heart J 2007; 28: 1598 -1660. Bleeding risk and the management of bleeding complications in patients undergoing anticoagulant therapy: focus on new anticoagulant agents Mark A. Crowther 1 and Theodore E. Warkentin 2 BLOOD, 15 MAY 2008 VOLUME 111, NUMBER 10
Conclusión
ANTICOAGULANTES: ¿QUÉ NOS ESPERA? • La terapia anticoagulante rutinaria esta cambiando • Xa y Trombina buenas dianas terapeúticas en el tratamiento y prevención de la trombosis • Muchos…. . . (Ant Xa, Antitrombínicos directos , Anti IX) • Inhibidores directos de trombina y factor Xa tienen gran potencial en la eficacia y seguridad de la ACO • Eficacia y seguridad similares (atenúan la generación o inhiben la actividad de la trombina) • Monitorización recomendable en IR y/o IH y/o uso concomitante de otros fármacos
ANTICOAGULANTES: ¿QUÉ NOS ESPERA? • Vida media variable • Pocos agentes para revertirlos – El PFC es un mal agente reversor – La transfusión de plaquetas es muy mal agente reversor – Los CCP son agentes reversores de eficacia desconocida
“ Lo que importa no es saber, sino tener el teléfono del que sabe. “ Les Luthiers
mdiazq. hulp@salud. madrid. org Muchas gracias por vuestra atención MQ
- Slides: 57