The Structure of Iron and Steel Pure Iron














- Slides: 14
The Structure of Iron and Steel
Pure Iron (Ferrite) Has approx. 0. 002% carbon Used since about 2000 BC Is stronger than most other pure metals. Made into weapons, armour, cooking pots and vessels • It is soft and ductile and imparts these properties to the steel. • In the pure state it is a very soft grey metal. • Of no commercial use. • •
Steel 0. 005% to 1. 5% carbon Wide range of properties due to: • Variation in carbon content • Cold working • Heat treatment • Addition of alloying elements
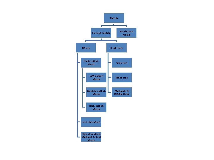
Metals Ferrous metals Steels Plain carbon steels Non-ferrous metals Cast Irons Grey Iron Low carbon steels White Iron Medium carbon steels Malleable & Ductile Irons High carbon steels Low alloy steels High alloy steels Stainless & Tool steels
What Happens to Steel During Heating? • Heat treating of steel involves phase transformations. the phases are ferrite, austenite, cementite and pearlite. • A phase diagram simply helps us predict what will happen to the internal structure of the steel.
Microstructure of Steel Five main constituents: • Ferrite • Austenite • Cementite • Pearlite • Martensite
• At room temperature iron is ferrite which has a body-centred cubic (bcc) crystal structure. • Ferrite is a fairly soft material that can dissolve only a very small amount of carbon – (0. 021% at 910 °C and only 0. 008% at room temperature). • Ferrite is the phase that exists below the upper critical temperature of a steel with less than 0. 80% carbon.
• The formation of austenite begins when steel is heated above its lower critical temperature. • Austenite has a face-centred cubic (fcc) crystal structure and can contain up to 2% carbon at 1154°C. • Carbon strengthens steel and gives it the ability to be hardened by heat treatment.
• As carbon-rich austenite cools, the mixture attempts to revert back to the ferrite phase, resulting in some areas having an excess of carbon. • One way for carbon to leave austenite is for a phase called cementite to develop – leaving behind pure iron in the form of ferrite – producing a cementite-ferrite mixture. • Cementite, is a hard, brittle compound consisting of iron and carbon. It’s also known as iron carbide.
• The formation of pearlite involves the mixture of two phases, iron and cementite, the structure consists of alternating layers or plates. • The distance between these plates and their thickness depends on the cooling rate of the material. Fast cooling creates thin plates that are close together and slow cooling creates a much coarser structure possessing less toughness. • A fully pearlitic structure occurs at 0. 83% C, called the eutectoid point on the phase diagram.
Cast Iron • Between 2% & 4% carbon content • Standard grey cast iron very brittle
Ductile Cast iron used in drain grids