The Karoo Array Telescope v 1 0 v
























- Slides: 24
The Karoo Array Telescope v 1. 0, v 1. 1, v 2. 0, v 2. 1 … Adrian Tiplady atiplady@ska. ac. za
The Northern Cape
Karoo Array Telescope (KAT v 1. 0) Parameter Value A 20 x 15 m = 3535 m 2 Tsys 55 K n 700 -1750 MHz Dn 256 MHz Spectral channels 65536 Dnmin 300 Hz Nominal baseline (max) 1500 m Spatial resolution 35” x (1420 MHz/n) x (1. 5 km/L) Instantaneous Fo. V 30 deg 2 Post-calibration polarisation purity 40 d. B 27 K 5. 1 x (15 m/D)2 x (1420 MHz/n)2 deg 2
Funding • South African Treasury has announced additional funding “towards a 10% SKA demonstrator”. – Top-down funding: ZA government desires to create a hub for Southern Hemisphere astronomy. • Total ZA investment of R 1 b at present. – US$140 M – Includes infrastructure at about 25% of total. • This will be enough for “few percent” SKA • Additional ZA investment will require coinvestment from outside – ZA government will match additional funding (or in kind contributions), up to the scale of Big KAT
Meer KAT a More KAT
Meer. KAT Partnerships • Internationalisation a precondition of new funding. – Direct/in-kind/FTE/IP contributions very welcome. • Existing technology partnerships continue. – e. g. CONRAD (AU) & Berkeley (CASPER). • Links with SKADS very important. – Particularly DS 2 (T 1/T 2) and DS 4 (2 -PAD). • Science and technology workshops mooted for 2007 – EU, US & ZA in addition to AU MIRANDA meetings. – Open and transparent participation process.
Meer. KAT • • • Parameter Meer. KAT A >80 x 15 m=14139 m 2 (or area equivalent) Tsys 27 K n [GHz] 0. 7 -3, 8 -12 Dn 512 MHz Spectral channels 65536 Dnmin 300 Hz Nominal baseline (max) 5 km Spatial resolution 10” x (1420 MHz/n) x (5 km/L) Instantaneous Fo. V 0. 73 x (1420 MHz/n)2 x (15 m/D)2 deg 2 Post-calibration polarisation purity 40 d. B Includes planning for mid/low frequency aperture array Maximum baseline not yet settled – imaging vs. point sources Dish diameter not yet settled – cost function dependent on more than just science
KAT to Meer. KAT
KAT to Meer. KAT
Cost versus performance • Identify and determine coefficients and exponents in cost equation – – – Dish cost = A Diam. B freq. C Receiver cost (incl. F) = C Fo. V Correlator cost (X) = D Nant 2 x Fo. V Infrastructure cost = f(Nsta, Filling factor, Baseline, Diam… ) Lifetime cost = ? ? ? =1 5 x • 10% of total capital investment per annum is unreasonable, especially for the SKA • System engineering is producing logistics models that will be optimised to reduce lifetime costs • Performance metrics Savings = 1. 5 E 3 x – Survey speed – Point source sensitivity – Dynamic range
Meer. KAT Timeline
Science goals for Meer. KAT • Transients & Pulsars – Transient survey • Fast transient real-time detection system • Slow transients – Pulsar monitoring/searching • Hetrogeneous distribution • HI – 0<z<1 • Molecules – Redshifted CO • Cosmic magnetism
Meer. KAT… work in progress FPA, Test range SA SKA Project Office, Johannesburg Little Blue, Cape Town KAT Team, Cape Town PED, Cape Town
Meer. KAT… work in progress November 2005 June 2006 May 2006 September 2006 November 2006
Meer. KAT… work in progress 15 Nov 2006 28 Jan 2007 10 Jan 2007 6 Feb 2007 12 Jan 2007 28 Jan 2007 20 February 2007 27 February 2007 24 March 2007 28 March 2007 19 March 2007 16 March 2007
Meer. KAT… work in progress • www. hartrao. ac. za/xdm
Feed
Software - CONRAD • http: //www. conradsoftware. org/katos
Making Meer. KAT happen – implementation through prototypes Future meer. KAT Pre-production model (PPM) Advanced development model (ADM) Current Karoo Hart. RAO Experimental development model (XDM) Current SAAO, Cape Town Production Equivalent demonstrator (PED) 4 x 3 x 2 FPA Completed
Legislation: Astronomy Geographical Advantage Act • Empowers the Minister for Science and Technology to declare protected areas around strategic astronomy sites by publication in the Government Gazette. • The Act empowers the Minister to prohibit over-flights • The Act covers both radio and optical astronomy • Three tiers of protected areas: – Core area – the physical area of the observatory / instrument – Central area – surrounds the core area. Minister prohibits certain activities / categories of activities in this area – Coordination area –Minister sets standards which activities must comply with • Protected areas apply to existing and new activities
The Northern Cape
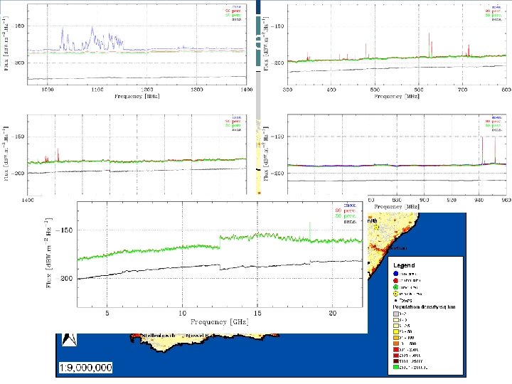
RFI Campaign: Reciprocal Sensitivity Prediction
Radio Astronomy Reserve
SA SKA Project Director: Bernie Fanaroff (bfanaroff@fanaroff. co. za) SA SKA Project Scientist: Justin Jonas (j. jonas@ru. ac. za) KAT Project Manager: Anita Loots (aloots@ska. ac. za) SA SKA Project Office Tel: +27 11 442 2434 www. ska. ac. za www. kat. ac. za