The Green Runway Final Presentation Kwok Huen Wai




















































- Slides: 52
The “Green” Runway Final Presentation Kwok Huen Wai Joline Fong Royston Yeo Goh Jun Yi 0851110 0850726 0850515 0850953
Outline Event’s objectives Background Sketch of event’s hall CP code adopted Work Breakdown Structure Predecessor Activity On Node Gantt Chart Cost estimation The 4 Ps Event planning & preparation Implementation of event Closing of event Conclusion Q&A
Objectives To induce creativity in participants and audiences To include recycled materials into the creation of fashion accessories and apparels
Background An event organized to amalgamate fashion ideas and eco-friendly awareness A competition that requires one to make use of their innovation to design and create fashionable products Participants have to register 3 months before the actual event
Background On the actual day, participants are allowed to do a last minute touch-up of their items before the runway exhibition commences The top 3 winners will be awarded with attractive prizes
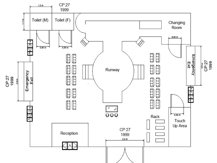
Sketch of Event Hall
CP code adopted CP: 27 1999 (Door Width) ü Main entrance > 2. 5 m wide ü Toilet cubicle doors > 0. 6 m wide ü Emergency exit > 2. 5 m wide CP: 151 -1 (Windows Frame) ü Window frames to be maintained ü Must be fire resistance and wear resistance
Work Breakdown Structure
Predecessor
Activity On Node
1
Critical paths A+B+C+D+E+G+H+K+L+M+N+O+P+Q+R+V = 28 days A+B+C+D+F+G+K+L+M+N+O+P+Q+S+V= 27 days A+B+C+D+E+F+G+H+K+L+M+N+O+P+Q+R+V= 29 days A+B+C+D+E+I+J+K+L+M+N+O+P+Q+R+U+V = 28 days A+B+C+D+I+K+L+M+N+O+P+Q+U+V= 33 days A+B+C+D+E+G+H+K+L+M+N+O+P+Q+S+U+V= 28 days A+B+C+D+E+F+G+H+K+L+M+N+O+P+Q+S+V = 29 days A+B+C+D+I+J+K+L+M+N+O+P+Q+T+V = 24 days
Gantt Chart
Cost Estimation
The 4 Ps 1. 2. 3. 4. The The Promotion Product Place Price
Promotion It helps to create awareness and attract participants The advertisement channels adopted are: ü Television commercial ü Radio Broadcasting ü Newspapers
Product Items that are designed and created using recycled materials ü e. g. Dress, hat, handbag Participants are to prepare the materials by themselves All items will be exhibited and sold Funds raised will go to charitable organization
Place Venue of the event needs to be accessible and hold high human mobility It will bring convenience and attract crowd The venue chosen ü Conventional Hall @ Suntec City
Price The price of the products depend on the category they belong to The starting price varies accordingly: ü Dresses: S$40 and above ü Tops and bottoms: S$25 and above ü Accessories: S$15 and above All funds raised will be donated to Singapore Red Cross Society
Event planning & Preparation
Event planning & preparation Location ü Several site visits are carried out to select the best event venue ü Suntec City event hall is the final rented venue
Event planning & preparation Allocation of duties and tasks ü Meetings and briefings are conducted by project team leader ü Specific tasks are assigned to each individual ü All members should be aware and alert of their field of responsibility
Event planning & preparation Engaging right designer & contractor ü Settings of hall focuses on fashion & ecofriendliness ü Selected suitable designer & contractor to work together ü Designer to come up with agreeable drawings üContractor to confirm the feasibility of designs
Event planning & preparation Furnishing and decoration ü Rental and ordering of materials & furniture ü To formulate a material checklist ensure minimum error & waste of funding
Event planning & preparation Means of advertisement ü Media commercials broadcasted over television, Radio F. M. and sections between newspaper articles ü Last stage flyers and pamphlets to be given out on streets ü Refer to design of flyer
Survey on event Online survey Survey monkey Participant Anyone who are able to access to the internet Objective ü To attain response from members of public on the understanding of the event
Survey results & analysis Question 1 1. 2. 3. 4. 5. Green runway promotes awareness of our environment? What do you think of it? Yes. Its pretty good. Not bad. Good It does provide another platform for public to participate in saving the environment. 6. Good. 7. Yes, it can raise awareness among the community about environmental friendly. 8. It's good. 9. Of course 10. 3 RS? 11. Where is your flyer? I don't understand what is your "Green runway". 12. Yes. but you didn't elaborate at the introduction section of what is happening in the event. Green runway is also make people use their creativity of what recycled materials that has been thrown away, can be used up as. 13. Great, then I will have a better understanding.
Survey results & analysis Question 2 Does using recycled materials as designs for fashion sounds attractive to you? From the results, we believe our event is new in the market. With other channels of advertisements, this event is certain to attract and interest more people to participate.
Survey results & analysis Question 3 Which of the following prices do you deem is reasonable for joining? $20 $30 $40 $50 8% 92% From the result, S$20 is agreed to be the most reasonable registration fee. Participants and audiences from the community are from different age group and occupation. S$20 could be the most affordable amount.
Survey results & analysis Question 4 What sort of prizes will appeal to you to join this event? 7 2 2 1 1 1 From the results, cash is the preferred prizes. However, due to the constraints of the event, the prizes present will be further discussed.
Survey results & analysis Question 5 1. 2. 3. 4. How do you think this event can be improve? More advertisements. Better prizes Cheaper joining fee More information on the registration; is it register on spot or can we register online? 5. Can be collaborated with other organization 6. Make everyone possible to participate in it. 7. The way of advertisement. 8. 9. Have treasure hunter program 10. GIVEN EXAMPLES OF GREEN RUN WAY 11. I don't even know what is your event about 12. I don't know anything about your event. all I know it’s a fashion show that must use recycled materials. I need the flyer and more info about it. The flow of the event and all. 13. More attractive prizes
Survey results & analysis Are you willing to sit-in in this event either as audience or Question 6 participants? To help in creating awareness and acquiring knowledge of a green environment or participate to do your part in saving earth? No 8% Yes 92% From the results we get back, 8% is not interested in participating in the event while 92% is keen on being the participants or audience.
Implementation of Event
Implementation of event Guest of honor ü Appearance of GOH at the opening ceremony Entertainment ü Emcees: Justin and Vernon from 98. 7 F. M. ü A talk show performed by them Gift-away ü Recycling icon keychain
Closing of The “Green” Runway
Closing of event Feedback: Survey ü Survey participants competition participants, judges & audiences Disposal of recycled items ü Temporary helpers assist in compilation and arrangement of reusable items ü Staff from recycling centre will be arranged to clear all items
Closing of event Disposal of waste ü Cleaners will sweep and mop (if necessary) the vicinity ü All rubbish bins have to be emptied ü Officers from disposal company will be arranged to collect the waste gathered Administrative procedures ü Payment of salary to respective workers involved e. g. Security, cleaners, movers ü Issuing of payment slips
Closing of event Meeting with sponsors & co-sponsors ü To evaluate the process of the event ü To inform the usage of funds that they had sponsored ü To attain feedback through discussions Post-event meeting ü Attendees Event team members ü To discuss on issues, profitability, costs & issues with support from other functions
Closing of event Meeting with contractors & suppliers ü To discuss on the efficiency of the people & costs charged on services and items ü To request and negotiate on how costs can be lowered for a business continuity Fund raised for Singapore Red Cross Society ü The exhibited fashion apparels and accessories are sold to interested parties ü Fund gathered will directly transferred to the organization
Closing of event Company’s Retreat ü A corporate dinner at Hilton Hotel ü To show greatest appreciation for all members of project team and co-workers ü Entertainment Light hearted de-brief and “Just say” moment
Conclusion
Conclusion The greatest achievement in this event will be the ability to contribute to the society and to those who are in need. It is also our honor to bring fashion design to a higher level, in terms of environmental friendly concept instead of limiting the selection of materials to the usual materials. It also brings fashion closer and clearer to the community.
Thank you
Any Questions?