The Great Transformation The Political and Economic Origins









































































































- Slides: 105
The Great Transformation: The Political and Economic Origins of Our Times 大转变、大转折、 大转型、巨变 冯钢,刘阳 译,浙江人 民出版社, 2007. 39
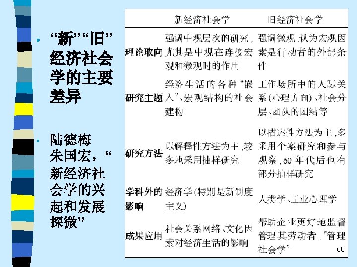
The Multiple Relationships Between Economics And Sociology (M. Granovetter and R. Swedberg, 1992) Title Representative Basic Ideas Rational Choice Sociology James Coleman, Gary Becker, Michael Hechter and others The new classical model should be extended to topics that by tradition only sociologists have dealt with. New Economic Sociology Mark Granovetter, Harrison C. White, Viviana Zelizer and many other sociologists Many economic problems that by tradition belong to the economists’ camp can be fruitfully analyzed with the help of sociology. Social. Economics Amitai Etzioni and a number Neoclassical economics is not enough to of scholars from different solve economic problems; a much broader social science disciplines perspective – which includes sociology, psychology, political science, and the other social sciences – must be used. PSA-Economics (Psycho-, Socio-, Anthropo. Economics) A small circle around Geoge Akerlof By integrating findings from psychology, sociology, and anthropology directly into the economist’s model, many problems, which for a long time have baffled economists, may be solved. Transaction Cost Economics Oliver williamson and other scholars inspired by his approach Many problems at the intersection of law, economics and organization can be solved by assuming that institutions gravitate to forms that efficiently reduce transactions costs. 56
当代经济学与社会学关系的六个基本趋势 • 趋势之一 What is unique about the situation today is that for the first time since the 19 th century, mainstream economics has begun to analyze economic institutions again. This has already led to a number of interesting developments within economics proper as well as to a tentative dialogue with sociology. It is important that efforts are made, by sociologists as well as by economists, to deepen this dialogue, since both disciplines are needed to fill the void created by nearly a century of neglect of economic institutions. 57
• 趋势之二 The “imperialistic” mode, whether in its sociological form or in its economic form, seems unpromising as a way of dealing with either economic behavior and institutions (or for that matter, behavior and institutions in general). The complexity of determinants bearing on every kind of behavior suggests the greater scientific utility of approaches that are less monolithic. It is true that “imperialistic” works have greatly stimulated the debate around economy and society. Eventually, however, this approach tends to become counterproductive scientifically, exciting territorial battles at the expense of dispassionate inquiry. 58
• 趋势之三 Correspondingly, in our opinion it is more fruitful to pursue the kind of approach to economic sociology taken by Weber and Schumpter in their social economics, or Sozialoekonomik. Such an approach is broad-based and multi-disciplinary. Economic sociology, in other words, should have its own distinct profile as well as cooperate and co-exist with economic theory, economic history and economic anthropology. 59
• 趋势之四 While the current pluralistic approach moves along the right lines, the bolder efforts of the classics at theoretical synthesis are notably missing. Without that complementary line of theorizing, the field of economic sociology – like any area of inquiry that tends to specialize and sub-specialize – tends to sprawl. Continuing effort to sharpen theoretical focus of economic sociology and to work toward synthetic interpretations of its findings are essential. 60
• 趋势之五 One of the most promising modes of relating the fields of economics and sociology remains that which might be termed “ complementary articulation”. Of necessity, any line of disciplined inquiry focuses on certain operative variables and determinants, and “freezes” others into parametric assumptions. Often the territory thus frozen is that very territory that is problematical from the standpoint of another line of social science inquiry. It is this dialogue about the precise role of operative variables and the conceptual status of parameters that holds out the best promise for communication and theoretical development in both economics and sociology. This strategy appears much more engaging that the several polemic hostility, mutual separation and toleration, or shapeless eclecticism(折中主义). 61
• 趋势之六 Given the void after a century’s neglect of economic institutions, we also expect that new questions will be raised that cut across the conventional boundaries between economics and sociology. For this reason it is essential that there exists a willingness, among economists as well as sociologists, to entertain new and unfamiliar ideas. An opportunity such as the current one is rare and should not be neglected. 62
• • • The Handbook of Economic Sociology, (Second Edition) (美)斯梅尔瑟; (瑞典)斯 威德伯格 Princeton University Press 译者:罗教讲; 张永宏 华夏出版社,2009 66
• • Ø Ø Ø 代表人物: Harrison White, Mark Granovetter, Ronald Burt, Neil Fligstein, Alejandro Portes, Paul Dimaggio, Frank Dobbin, Walter Powell, Wayne Baker, Viviana Zelizer…… 重要著作: Mark Granovetter 《找 作》(Getting a Job, 1974) Ronald Burt《结构洞》(Structural Holes, 1992) Neil Fligstein《公司控制的转型》(The Transformation of Corporate Control, 1990) Viviana Zelizer 《市场与道德》(Markets and Morals, 1979 ) 、《为无价的儿童定价》(Pricing the Priceless Child, 1985) Alejandro Portes《移民的经济社会学》(The Economic Sociology of Immigration, 1993) …… 67
• • • 1973. "The Strength of Weak Ties. " American Journal of Sociology, 78 (May): 1360 -1380. 1978. "Threshold Models of Collective Behavior. " American Journal of Sociology, 83 (May): 14201443. 1985. "Economic Action and Social Structure: The Problem of Embeddedness. " American Journal of Sociology, 91(November): 481 -510. 1988. "Inequality and Labor Processes" (With Charles Tilly). In Neil Smelser, ed. , Handbook of Sociology, pp. 175 -221. Newbury Park, CA: Sage Publications. 1995. "Coase Revisited: Business Groups in the Modern Economy". Industrial and Corporate Change 4(1): 93 -130. 70
• • • 1995. Getting a Job: A Study of Contacts and Careers, Careers 2 nd Edition (with a new Preface and a new chapter updating research and theory since the 1974 edition). University of Chicago Press (paperback). 1998. "The Making of an Industry: Electricity in the United States". With Patrick Mc. Guire. Pp. 147 -173, in Michel Callon, editor, The Laws of The Markets, Oxford: Blackwell. 2000. "Social Networks in Silicon Valley". With Emilio Castilla, Hokyu Hwang and Ellen Granovetter. Pp. 218 -247 in Chong-Moon Lee, William F. Miller, Marguerite Gong Hancock, and Henry S. Rowen, editors, The Silicon Valley Edge. Stanford: Stanford University Press. 2001. The Sociology of Economic Life, 2 nd edition, edited with Richard Swedberg. Boulder, CO: Westview Press. 2002. "A Theoretical Agenda for Economic Sociology". Forthcoming in Mauro Guillen, Randall Collins, Paula England Marshall Meyer, editors. The New Economic Sociology: Developments in an Emerging Field. New York: Russell Sage Foundation. 71
92
93
94
101