The Evolution and Genomics of Cytochrome P 450









































- Slides: 41
The Evolution and Genomics of Cytochrome P 450 David R. Nelson University of Tennessee Health Science Center Memphis UTSA Dept. of Chemistry April 20, 2007
Mammalian CYP 2 C 5 from rabbit
Heme binding signature sequence showing the conserved Cys S G H H L G C FGHGSHLCLG F
7000 . 6766 April 11 6000 5000 07
The Ampli. Chip CYP 450 array from Roche The first pharmacogenomics diagnostic chip
(5) (287) (179) (101) (94) (54) (720) JGI Tree of Life April 11, 2007
CYP Families are 40% identical or more at the protein sequence level. CYP Subfamilies are 55% identical or more at the protein sequence level.
Synteny of cytochrome P 450 s in vertebrates fish frog chick human
Human Chr 1 vs. mouse and chicken Phylogenetically Inferred Groups synteny viewer 32 37
Human Chr 7 vs. zebrafish Phylogenetically Inferred Groups synteny viewer
Human Chr 5 vs. Ciona Phylogenetically Inferred Groups synteny viewer
Human CYP 2 AC 1 P Xenopus CYP 2 AC gene cluster
Human CYP 2 J 2 and HOOK 1 chicken CYP 2 J cluster and HOOK 1 zebrafish CYP 2 P, CYP 2 V, CYP 2 AD and CYP 2 N gene cluster
Human CYP 2 ABFGST gene cluster Xenopus CYP 2 Q gene cluster Fugu CYP 2 Y 1 and CYP 2 Y 2 Zebrafish CYP 2 Y 3
human CYP 19 and gliomedin zebrafish CYP 19 and gliomedin ortholog Ciona CYP 20 and best BLAST hit to zebrafish gliomedin ortholog
CYP 51 UPGMA tree of Amphioxus CYPs (not mito clan) CYP 7/39 Clan CYP 20 CYP 26 Clan CYP 4 Clan CYP 3 Clan CYP 19 CYP 2 Clan
3 Clan UPGMA tree of Hydra P 450 s 4 Clan 2 Clan
Ecdysone metabolic pathway in insects From Niwa et al. J Biol Chem. Aug. 20 279, 35942 -9 2004
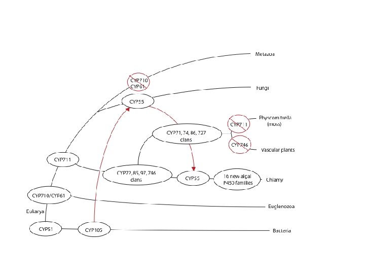
71 moss P 450 s with 48 additional plant sequences Physcomitrella patens
Possible precursor to CYP 3/CYP 4 clan in animals jasmonate pathway gibberellins brassinosteroids sterol C-22 desaturase sterol 14 a demethylase
Brassinosteroid pathway CYP 90 D CYP 90 C ROT 3 CYP 85 A 2
From Thom Volk’s Fungus of the Month Webpage With permission
Some fungal toxins (that require P 450 s for synthesis) A. Polyketide synthase mycotoxins/pigments (from acetate) sterigmatocystin/aflatoxin (6 P 450 s 58 B 1, 59 A 1, 60 A 2, 60 B 1, 62 A 1, 64 A 1) fusarin C (at least one P 450, CYP 627 A) fumonisin (2 P 450 s CYP 65 and CYP 617 families) ochratoxin A (2 P 450 s) Lovastatin/compactin (2 P 450 s, lov. A = CYP 68 R, 504 A) zearalenone note: there at least 14 PKS genes in Nectria, 9 are near P 450 genes B. Sesquiterpene toxins (from farnesyl PP) trichothecenes (4 P 450 s Tri 1 = 68 C 1, Tri 4 = 58 A 1) Tri 11 = 65 A 1, Tri 13 = 526 A 1) C. Diterpene toxins (from geranyl PP) fungal gibberellin (4 P 450 s, 68 A 1, 68 B 1, 69 A 1, 503 A 1) fusicoccins (1 P 450)
Polyketide synthase 46% to conidial yellow pigment PKS w. A of Emericella nidulans Methyltransferase 65 W 1 oxidoreductase, zinc-binding dehydrogenase family Fungal specific transcription factor With Zn 2 Cys 6 binuclear cluster, 49% to G. zeae Maleylacetate reductase 2 Polyketide synthase pks. N perithecial red pigment PKS Chromosome 2 P 450 pigment gene cluster (1219207 -1261946)
578 A 2 Homogentisate 1, 2 diooxygenase 5040 A 1 532 J 1 Fumarylacetoacetate hydrolase 504 B 4 3, 4 -dihydroxyphenylacetate 6 -hydroxylase Chromosome 12 P 450 gene cluster b (249111 -271400) This is part of the phenylacetate catabolic pathway that includes 504 B 4, 504 A 6, Homogentisate 1, 2 diooxygenase and Fumarylacetoacetate hydrolase. The 504 A 6 gene is 60 kb downstream of 504 B 4 (see next slide)
504 A 6 Phenylacetate 2 -hydroxylase 5078 A 1 5060 A 1 Chromosome 12 P 450 gene cluster c (330000 -351000)
Heme binding signature sequence showing the conserved Cys S G H H L G C FGHGSHLCLG F
Mammalian CYP 2 C 5 from rabbit
J. Craig Venter’s Sorcerer II Global Ocean Sampling expedition 6. 1 million new protein sequences, 3305 new P 450 s
Ernst Haeckel’s Tree of life circa 1891
…all biology is evolutionary biology. “This is the future, ” he said, “of biological and biomedical science. ” Douglas Futuyma quoted by David Quammen in “The Reluctant Mr. Darwin” 2006 p. 234 David Quammen Douglas Futuyma